Plasma microRNAs Associate Positive, Negative, and Cognitive Symptoms with Inflammation in Schizophrenia
Abstract
1. Introduction
2. Results
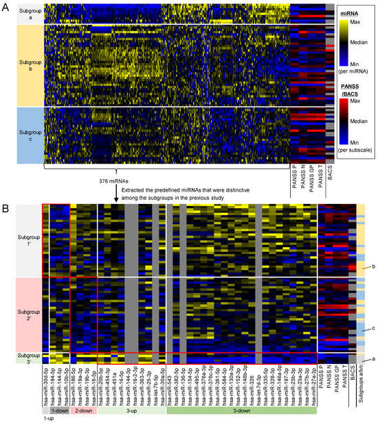
2.1. Plasma miRNA Profiles Identified Similar Subgroups of Schizophrenia Patients as in the Previous Study
2.2. Multivariate Analysis Identified Symptom-Related miRNAs as Optimal Combinations of miRNAs to Estimate Symptom Scores
2.3. Symptom-Related miRNAs Enriched Inflammatory Pathways and Were Reported to Regulate IL-1β, IL-6, and TNFα
3. Discussion
3.1. Plasma miRNA Profiles Are Potentially Reproducible Biomarkers to Stratify Schizophrenia Patients
3.2. Plasma miRNAs Are a Potential Molecular Biomarker to Reflect Severities of Positive, Negative, and Cognitive Symptoms
3.3. Exacerbated Positive, Negative, and Cognitive Symptoms Are Associated with High Inflammation
3.4. Anti-Inflammatory Treatments Are Potentially Effective for Positive, Negative, and Cognitive Symptoms in a Specific Population
3.5. Limitations of This Study Inform Directions for Future Research
4. Materials and Methods
4.1. Study Population
4.2. Plasma Sample Preparation
4.3. MicroRNA Measurement
4.4. Correlation Analysis Between miRNAs and Symptom Scores
4.5. Extracting Symptom-Related miRNAs via Variable Selection in Multivariate Regression Models
4.6. MicroRNA Set Enrichment Analysis for Symptom-Related miRNAs
4.7. Literature-Based Text Mining for miRNA-Associated Proteins/Diseases
4.8. Literature-Based Inference on Regulatory Functions of miRNAs on Pro-Inflammatory Cytokines
5. Conclusions
Supplementary Materials
Author Contributions
Funding
Institutional Review Board Statement
Informed Consent Statement
Data Availability Statement
Acknowledgments
Conflicts of Interest
References
- Fountoulakis, K.N.; Dragioti, E.; Theofilidis, A.T.; Wikilund, T.; Atmatzidis, X.; Nimatoudis, I.; Thys, E.; Wampers, M.; Hranov, L.; Hristova, T.; et al. Staging of Schizophrenia with the Use of PANSS: An International Multi-Center Study. Int. J. Neuropsychopharmacol. 2019, 22, 681–697. [Google Scholar] [CrossRef] [PubMed]
- Correll, C.U.; Schooler, N.R. Negative Symptoms in Schizophrenia: A Review and Clinical Guide for Recognition, Assessment, and Treatment. Neuropsychiatr. Dis. Treat. 2020, 16, 519–534. [Google Scholar] [CrossRef] [PubMed]
- van Os, J.; Kapur, S. Schizophrenia. Lancet 2009, 374, 635–645. [Google Scholar] [CrossRef] [PubMed]
- Kumari, S.; Malik, M.; Florival, C.; Manalai, P.; Sonje, S. An Assessment of Five (PANSS, SAPS, SANS, NSA-16, CGI-SCH) commonly used Symptoms Rating Scales in Schizophrenia and Comparison to Newer Scales (CAINS, BNSS). J. Addict. Res. Ther. 2017, 8, 324. [Google Scholar] [CrossRef] [PubMed]
- Kay, S.R.; Fiszbein, A.; Opler, L.A. The positive and negative syndrome scale (PANSS) for schizophrenia. Schizophr. Bull. 1987, 13, 261–276. [Google Scholar] [CrossRef]
- Keefe, R.S.E.; Goldberg, T.E.; Harvey, P.D.; Gold, J.M.; Poe, M.P.; Coughenour, L. The Brief Assessment of Cognition in Schizophrenia: Reliability, sensitivity, and comparison with a standard neurocognitive battery. Schizophr. Res. 2004, 68, 283–297. [Google Scholar] [CrossRef]
- Lefort-Besnard, J.; Varoquaux, G.; Derntl, B.; Gruber, O.; Aleman, A.; Jardri, R.; Sommer, I.; Thirion, B.; Bzdok, D. Patterns of schizophrenia symptoms: Hidden structure in the PANSS questionnaire. Transl. Psychiatry 2018, 8, 237. [Google Scholar] [CrossRef]
- Case, M.; Stauffer, V.L.; Ascher-Svanum, H.; Conley, R.; Kapur, S.; Kane, J.M.; Kollack-Walker, S.; Jacob, J.; Kinon, B.J. The heterogeneity of antipsychotic response in the treatment of schizophrenia. Psychol. Med. 2011, 41, 1291–1300. [Google Scholar] [CrossRef]
- Elkis, H.; Buckley, P.F. Treatment-Resistant Schizophrenia. Psychiatr. Clin. N. Am. 2016, 39, 239–265. [Google Scholar] [CrossRef]
- McCutcheon, R.A.; Keefe, R.S.E.; McGuire, P.K. Cognitive impairment in schizophrenia: Aetiology, pathophysiology, and treatment. Mol. Psychiatry 2023, 28, 1902–1918. [Google Scholar] [CrossRef]
- Bowen, E.F.W.; Burgess, J.L.; Granger, R.; Kleinman, J.E.; Rhodes, C.H. DLPFC transcriptome defines two molecular subtypes of schizophrenia. Transl. Psychiatry 2019, 9, 147. [Google Scholar] [CrossRef] [PubMed]
- Childers, E.; Bowen, E.F.W.; Rhodes, C.H.; Granger, R. Immune-Related Genomic Schizophrenic Subtyping Identified in DLPFC Transcriptome. Genes 2022, 13, 1200. [Google Scholar] [CrossRef] [PubMed]
- Hertzberg, L.; Maggio, N.; Muler, I.; Yitzhaky, A.; Majer, M.; Haroutunian, V.; Zuk, O.; Katsel, P.; Domany, E.; Weiser, M. Comprehensive Gene Expression Analysis Detects Global Reduction of Proteasome Subunits in Schizophrenia. Schizophr. Bull. 2021, 47, 785–795. [Google Scholar] [CrossRef] [PubMed]
- Schwarz, E.; van Beveren, N.J.M.; Ramsey, J.; Leweke, F.M.; Rothermundt, M.; Bogerts, B.; Steiner, J.; Guest, P.C.; Bahn, S. Identification of subgroups of schizophrenia patients with changes in either immune or growth factor and hormonal pathways. Schizophr. Bull. 2014, 40, 787–795. [Google Scholar] [CrossRef]
- Leirer, D.J.; Iyegbe, C.O.; Di Forti, M.; Patel, H.; Carra, E.; Fraietta, S.; Colizzi, M.; Mondelli, V.; Quattrone, D.; Lally, J.; et al. Differential gene expression analysis in blood of first episode psychosis patients. Schizophr. Res. 2019, 209, 88–97. [Google Scholar] [CrossRef]
- Schwarz, E.; Guest, P.C.; Steiner, J.; Bogerts, B.; Bahn, S. Identification of blood-based molecular signatures for prediction of response and relapse in schizophrenia patients. Transl. Psychiatry 2012, 2, e82. [Google Scholar] [CrossRef]
- Rifai, N.; Gillette, M.A.; Carr, S.A. Protein biomarker discovery and validation: The long and uncertain path to clinical utility. Nat. Biotechnol. 2006, 24, 971–983. [Google Scholar] [CrossRef]
- Islam, M.N.; Masud, M.K.; Haque, M.H.; Hossain, M.S.A.; Yamauchi, Y.; Nguyen, N.-T.; Shiddiky, M.J.A. RNA Biomarkers: Diagnostic and Prognostic Potentials and Recent Developments of Electrochemical Biosensors. Small Methods 2017, 1, 1700131. [Google Scholar] [CrossRef]
- Lim, M.; Carollo, A.; Neoh, M.J.Y.; Esposito, G. Mapping miRNA Research in Schizophrenia: A Scientometric Review. Int. J. Mol. Sci. 2022, 24, 436. [Google Scholar] [CrossRef]
- Mitchell, P.S.; Parkin, R.K.; Kroh, E.M.; Fritz, B.R.; Wyman, S.K.; Pogosova-Agadjanyan, E.L.; Peterson, A.; Noteboom, J.; O’Briant, K.C.; Allen, A.; et al. Circulating microRNAs as stable blood-based markers for cancer detection. Proc. Natl. Acad. Sci. USA 2008, 105, 10513–10518. [Google Scholar] [CrossRef]
- Brase, J.C.; Wuttig, D.; Kuner, R.; Sultmann, H. Serum microRNAs as non-invasive biomarkers for cancer. Mol. Cancer 2010, 9, 306. [Google Scholar] [CrossRef] [PubMed]
- Srivastava, A.; Filant, J.; Moxley, K.M.; Sood, A.; McMeekin, S.; Ramesh, R. Exosomes: A role for naturally occurring nanovesicles in cancer growth, diagnosis and treatment. Curr. Gene Ther. 2015, 15, 182–192. [Google Scholar] [CrossRef] [PubMed]
- Xu, L.; Yang, B.F.; Ai, J. MicroRNA transport: A new way in cell communication. J. Cell Physiol. 2013, 228, 1713–1719. [Google Scholar] [CrossRef]
- Ma, Z.X.; Liu, Z.; Xiong, H.H.; Zhou, Z.P.; Ouyang, L.S.; Xie, F.K.; Tang, Y.M.; Wu, Z.D.; Feng, Y. MicroRNAs: Protective regulators for neuron growth and development. Neural Regen. Res. 2023, 18, 734–745. [Google Scholar] [CrossRef]
- Pérez-Rodríguez, D.; Penedo, M.A.; Rivera-Baltanás, T.; Peña-Centeno, T.; Burkhardt, S.; Fischer, A.; Prieto-González, J.M.; Olivares, J.M.; López-Fernández, H.; Agís-Balboa, R.C. MiRNA Differences Related to Treatment-Resistant Schizophrenia. Int. J. Mol. Sci. 2023, 24, 1891. [Google Scholar] [CrossRef]
- Lai, C.Y.; Yu, S.L.; Hsieh, M.H.; Chen, C.H.; Chen, H.Y.; Wen, C.C.; Huang, Y.H.; Hsiao, P.C.; Hsiao, C.K.; Liu, C.M.; et al. MicroRNA expression aberration as potential peripheral blood biomarkers for schizophrenia. PLoS ONE 2011, 6, e21635. [Google Scholar] [CrossRef]
- Miyano, T.; Mikkaichi, T.; Nakamura, K.; Yoshigae, Y.; Abernathy, K.; Ogura, Y.; Kiyosawa, N. Circulating microRNA Profiles Identify a Patient Subgroup with High Inflammation and Severe Symptoms in Schizophrenia Experiencing Acute Psychosis. Int. J. Mol. Sci. 2024, 25, 4291. [Google Scholar] [CrossRef]
- West, M.; Ginsburg, G.S.; Huang, A.T.; Nevins, J.R. Embracing the complexity of genomic data for personalized medicine. Genome Res. 2006, 16, 559–566. [Google Scholar] [CrossRef]
- Wold, S.; Sjöström, M.; Eriksson, L. PLS-regression: A basic tool of chemometrics. Chemometr. Intell. Lab. Syst. 2001, 58, 109–130. [Google Scholar] [CrossRef]
- Cheng, H.; Garrick, D.J.; Fernando, R.L. Efficient strategies for leave-one-out cross validation for genomic best linear unbiased prediction. J. Anim. Sci. Biotechnol. 2017, 8, 38. [Google Scholar] [CrossRef]
- Rosipal, R. Nonlinear partial least squares an overview. In Chemoinformatics and Advanced Machine Learning Perspectives: Complex Computational Methods and Collaborative Techniques; IGI Global: Hershey, PA, USA, 2011; pp. 169–189. [Google Scholar]
- Shao, J. Linear Model Selection by Cross-validation. J. Am. Stat. Assoc. 1993, 88, 486–494. [Google Scholar] [CrossRef]
- Chong, I.G.; Jun, C.H. Performance of some variable selection methods when multicollinearity is present. Chemom. Intell. Lab. Syst. 2005, 78, 103–112. [Google Scholar] [CrossRef]
- Miyano, T.; Fujiwara, K.; Kano, M.; Tanabe, H.; Nakagawa, H.; Watanabe, T.; Minami, H. Efficient wavenumber selection based on spectral fluctuation dividing and correlation-based clustering for calibration modeling. Chemom. Intell. Lab. Syst. 2015, 148, 85–94. [Google Scholar] [CrossRef]
- Martinez, B.; Peplow, P.V. MicroRNAs as potential biomarkers for diagnosis of schizophrenia and influence of antipsychotic treatment. Neural Regen. Res. 2024, 19, 1523–1531. [Google Scholar] [CrossRef]
- Grosu, Ș.A.; Dobre, M.; Milanesi, E.; Hinescu, M.E. Blood-Based MicroRNAs in Psychotic Disorders—A Systematic Review. Biomedicines 2023, 11, 2536. [Google Scholar] [CrossRef]
- Nuechterlein, K.H.; Nasrallah, H.; Velligan, D. Measuring Cognitive Impairments Associated with Schizophrenia in Clinical Practice: Overview of Current Challenges and Future Opportunities. Schizophr. Bull. 2024, sbae051. [Google Scholar] [CrossRef]
- Murphy, C.E.; Walker, A.K.; Weickert, C.S. Neuroinflammation in schizophrenia: The role of nuclear factor kappa B. Transl. Psychiatry 2021, 11, 528. [Google Scholar] [CrossRef]
- Song, X.Q.; Lv, L.X.; Li, W.Q.; Hao, Y.H.; Zhao, J.P. The interaction of nuclear factor-kappa B and cytokines is associated with schizophrenia. Biol. Psychiatry 2009, 65, 481–488. [Google Scholar] [CrossRef]
- Ding, M.; Song, X.; Zhao, J.; Gao, J.; Li, X.; Yang, G.; Wang, X.; Harrington, A.; Fan, X.; Lv, L. Activation of Th17 cells in drug naïve, first episode schizophrenia. Prog. Neuropsychopharmacol. Biol. Psychiatry 2014, 51, 78–82. [Google Scholar] [CrossRef]
- Lesh, T.A.; Careaga, M.; Rose, D.R.; McAllister, A.K.; Van de Water, J.; Carter, C.S.; Ashwood, P. Cytokine alterations in first-episode schizophrenia and bipolar disorder: Relationships to brain structure and symptoms. J. Neuroinflamm. 2018, 15, 165. [Google Scholar] [CrossRef]
- Zhu, F.; Zhang, L.; Liu, F.; Wu, R.; Guo, W.; Ou, J.; Zhang, X.; Zhao, J. Altered Serum Tumor Necrosis Factor and Interleukin-1β in First-Episode Drug-Naive and Chronic Schizophrenia. Front. Neurosci. 2018, 12, 296. [Google Scholar] [CrossRef] [PubMed]
- Dunleavy, C.; Elsworthy, R.J.; Upthegrove, R.; Wood, S.J.; Aldred, S. Inflammation in first-episode psychosis: The contribution of inflammatory biomarkers to the emergence of negative symptoms, a systematic review and meta-analysis. Acta Psychiatr. Scand. 2022, 146, 6–20. [Google Scholar] [CrossRef] [PubMed]
- Dahan, S.; Bragazzi, N.L.; Yogev, A.; Bar-Gad, M.; Barak, V.; Amital, H.; Amital, D. The relationship between serum cytokine levels and degree of psychosis in patients with schizophrenia. Psychiatry Res. 2018, 268, 467–472. [Google Scholar] [CrossRef] [PubMed]
- Goldsmith, D.R.; Haroon, E.; Miller, A.H.; Strauss, G.P.; Buckley, P.F.; Miller, B.J. TNF-α and IL-6 are associated with the deficit syndrome and negative symptoms in patients with chronic schizophrenia. Schizophr. Res. 2018, 199, 281–284. [Google Scholar] [CrossRef] [PubMed]
- Baek, S.H.; Kim, H.; Kim, J.W.; Ryu, S.; Lee, J.Y.; Kim, J.M.; Shin, I.S.; Kim, S.W. Association between Peripheral Inflammatory Cytokines and Cognitive Function in Patients with First-Episode Schizophrenia. J. Pers. Med. 2022, 12, 1137. [Google Scholar] [CrossRef]
- Ribeiro-Santos, R.; de Campos-Carli, S.M.; Ferretjans, R.; Teixeira-Carvalho, A.; Martins-Filho, O.A.; Teixeira, A.L.; Salgado, J.V. The association of cognitive performance and IL-6 levels in schizophrenia is influenced by age and antipsychotic treatment. Nord. J. Psychiatry 2020, 74, 187–193. [Google Scholar] [CrossRef]
- Li, H.; Zhang, Q.; Li, N.; Wang, F.; Xiang, H.; Zhang, Z.; Su, Y.; Huang, Y.; Zhang, S.; Zhao, G.; et al. Plasma levels of Th17-related cytokines and complement C3 correlated with aggressive behavior in patients with schizophrenia. Psychiatry Res. 2016, 246, 700–706. [Google Scholar] [CrossRef]
- Mors, O.; Mortensen, P.B.; Ewald, H. A population-based register study of the association between schizophrenia and rheumatoid arthritis. Schizophr. Res. 1999, 40, 67–74. [Google Scholar] [CrossRef]
- Sellgren, C.; Frisell, T.; Lichtenstein, P.; Landèn, M.; Askling, J. The association between schizophrenia and rheumatoid arthritis: A nationwide population-based Swedish study on intraindividual and familial risks. Schizophr. Bull. 2014, 40, 1552–1559. [Google Scholar] [CrossRef]
- Zhang, R.; Sjölander, A.; Ploner, A.; Lu, D.; Bulik, C.M.; Bergen, S.E. Novel disease associations with schizophrenia genetic risk revealed in ~400,000 UK Biobank participants. Mol. Psychiatry 2022, 27, 1448–1454. [Google Scholar] [CrossRef]
- Dainese, P.; Wyngaert, K.V.; De Mits, S.; Wittoek, R.; Van Ginckel, A.; Calders, P. Association between knee inflammation and knee pain in patients with knee osteoarthritis: A systematic review. Osteoarthr. Cartil. 2022, 30, 516–534. [Google Scholar] [CrossRef] [PubMed]
- Yu, H.; Huang, T.; Lu, W.W.; Tong, L.; Chen, D. Osteoarthritis Pain. Int. J. Mol. Sci. 2022, 23, 4642. [Google Scholar] [CrossRef] [PubMed]
- Carracedo, A.; Pandolfi, P.P. The PTEN-PI3K pathway: Of feedbacks and cross-talks. Oncogene 2008, 27, 5527–5541. [Google Scholar] [CrossRef] [PubMed]
- Matsuda, S.; Ikeda, Y.; Murakami, M.; Nakagawa, Y.; Tsuji, A.; Kitagishi, Y. Roles of PI3K/AKT/GSK3 Pathway Involved in Psychiatric Illnesses. Diseases 2019, 7, 22. [Google Scholar] [CrossRef]
- Enriquez-Barreto, L.; Morales, M. The PI3K signaling pathway as a pharmacological target in Autism related disorders and Schizophrenia. Mol. Cell Ther. 2016, 4, 2. [Google Scholar] [CrossRef]
- Duan, S.; Gao, R.; Xing, Q.; Du, J.; Liu, Z.; Chen, Q.; Wang, H.; Feng, G.; He, L. A family-based association study of schizophrenia with polymorphisms at three candidate genes. Neurosci. Lett. 2005, 379, 32–36. [Google Scholar] [CrossRef]
- Schizophrenia Working Group of the Psychiatric Genomics Consortium. Biological insights from 108 schizophrenia-associated genetic loci. Nature 2014, 511, 421–427. [Google Scholar] [CrossRef]
- Nawwar, D.A.; Zaki, H.F.; Sayed, R.H. Role of the NRG1/ErbB4 and PI3K/AKT/mTOR signaling pathways in the anti-psychotic effects of aripiprazole and sertindole in ketamine-induced schizophrenia-like behaviors in rats. Inflammopharmacology 2022, 30, 1891–1907. [Google Scholar] [CrossRef]
- Jacob, J.R.; Palanichamy, K.; Chakravarti, A. Antipsychotics possess anti-glioblastoma activity by disrupting lysosomal function and inhibiting oncogenic signaling by stabilizing PTEN. Cell Death Dis. 2024, 15, 414. [Google Scholar] [CrossRef]
- Cho, M.; Lee, T.Y.; Kwak, Y.B.; Yoon, Y.B.; Kim, M.; Kwon, J.S. Adjunctive use of anti-inflammatory drugs for schizophrenia: A meta-analytic investigation of randomized controlled trials. Aust. N. Z. J. Psychiatry 2019, 53, 742–759. [Google Scholar] [CrossRef]
- Noto, C.; Gadelha, A.; Belangero, S.I.; Spindola, L.M.; Rocha, N.P.; de Miranda, A.S.; Teixeira, A.L.; Cardoso Smith, M.A.; de Jesus Mari, J.; Bressan, R.A.; et al. Circulating levels of sTNFR1 as a marker of severe clinical course in schizophrenia. J. Psychiatr. Res. 2013, 47, 467–471. [Google Scholar] [CrossRef] [PubMed]
- Hong, L.Z.; Zhou, L.; Zou, R.; Khoo, C.M.; Chew, A.L.S.; Chin, C.L.; Shih, S.J. Systematic evaluation of multiple qPCR platforms, NanoString and miRNA-Seq for microRNA biomarker discovery in human biofluids. Sci. Rep. 2021, 11, 4435. [Google Scholar] [CrossRef] [PubMed]
- Godoy, P.M.; Barczak, A.J.; DeHoff, P.; Srinivasan, S.; Etheridge, A.; Galas, D.; Das, S.; Erle, D.J.; Laurent, L.C. Comparison of Reproducibility, Accuracy, Sensitivity, and Specificity of miRNA Quantification Platforms. Cell Rep. 2019, 29, 4212–4222.e5. [Google Scholar] [CrossRef] [PubMed]
- Li, J.; Han, X.; Wan, Y.; Zhang, S.; Zhao, Y.; Fan, R.; Cui, Q.; Zhou, Y. TAM 2.0: Tool for MicroRNA set analysis. Nucleic Acids Res. 2018, 46, W180–W185. [Google Scholar] [CrossRef]
- Tian, Y.; Cui, L.; Lin, C.; Wang, Y.; Liu, Z.; Miao, X. LncRNA CDKN2B-AS1 relieved inflammation of ulcerative colitis via sponging miR-16 and miR-195. Int. Immunopharmacol. 2020, 88, 106970. [Google Scholar] [CrossRef]
- Wei, H.; Wu, Q.; Shi, Y.; Luo, A.; Lin, S.; Feng, X.; Jiang, J.; Zhang, M.; Wang, F.; Tan, W. MicroRNA-15a/16/SOX5 axis promotes migration, 665 invasion and inflammatory response in rheumatoid arthritis fibroblast-like synoviocytes. Aging 2020, 12, 14376–14390. [Google Scholar] [CrossRef]
- Venkatesh, T.; Suresh, P.S.; Tsutsumi, R. tRFs: miRNAs in disguise. Gene 2016, 579, 133–138. [Google Scholar] [CrossRef]
- Shen, Y.; Yu, X.; Zhu, L.; Li, T.; Yan, Z.; Guo, J. Transfer RNA-derived fragments and tRNA halves: Biogenesis, biological functions and their roles in diseases. J. Mol. Med. 2018, 96, 1167–1176. [Google Scholar] [CrossRef]
- Sheehan, D.V.; Lecrubier, Y.; Sheehan, K.H.; Amorim, P.; Janavs, J.; Weiller, E.; Hergueta, T.; Baker, R.; Dunbar, G.C. The Mini-International Neuropsychiatric Interview (M.I.N.I.): The development and validation of a structured diagnostic psychiatric interview for DSM-IV and ICD-10. J. Clin. Psychiatry 1998, 59, 22–33. [Google Scholar]
- Kaneda, Y.; Sumiyoshi, T.; Keefe, R.; Ishimoto, Y.; Numata, S.; Ohmori, T. Brief assessment of cognition in schizophrenia: Validation of the Japanese version. Psychiatry Clin. Neurosci. 2007, 61, 602–609. [Google Scholar] [CrossRef]
- Kaneda, Y.; Sumiyoshi, T.; Nakagome, K.; Ikezawa, S.; Oomori, T.; Furukoori, N.; Kunugi, H.; Matsuo, J.; Miyanomoto, S.; Nakamura, J.; et al. Evaluation of cognitive functions in a normal population in Japan using the brief assessment of cognition in schizophrenia Japanese version (BACS-J). Seishinigaku 2013, 55, 167–175. (In Japanese) [Google Scholar]
- Mestdagh, P.; Van Vlierberghe, P.; De Weer, A.; Muth, D.; Westermann, F.; Speleman, F.; Vandesompele, J. A novel and universal method for microRNA RT-qPCR data normalization. Genome Biol. 2009, 10, R64. [Google Scholar] [CrossRef] [PubMed]
- Xiaobo, Z.; Jiewen, Z.; Povey, M.J.W.; Holmes, M.; Hanpin, M. Variables selection methods in near-infrared spectroscopy. Anal. Chim. Acta 2010, 667, 14–32. [Google Scholar] [CrossRef] [PubMed]




| Characteristics | n = 70 (Overall) | n = 41 (with BACS) |
|---|---|---|
| Age, mean ± S.D. | 35.0 ± 13.7 | 31.2 ± 14.7 |
| Male, n (%) | 29 (41.4) | 18 (43.9) |
| Race: Japanese, n (%) | 70 (100) | 41 (100) |
| PANSS total score, mean ± S.D. | 68.4 ± 20.7 | 68.0 ± 18.1 |
| PANSS positive symptom subscale score, mean ± S.D. | 15.8 ± 6.5 | 15.4 ± 6.4 |
| PANSS negative symptom subscale score, mean ± S.D. | 17.9 ± 6.8 | 18.2 ± 6.8 |
| PANSS general psychopathy subscale score, mean ± S.D. | 34.8 ± 10.3 | 34.4 ± 8.8 |
| BACS composite score, mean ± S.D. | - | −1.27 ± 1.08 |
| Symptom Score | miRNA | r | q-Value |
|---|---|---|---|
| PANSS positive subscale | hsa-miR-519c-3p | −0.405 | 0.322 |
| hsa-miR-650 | −0.349 | 0.819 | |
| hsa-miR-1296-5p | 0.290 | 0.838 | |
| PANSS negative subscale | hsa-miR-208a-3p | 0.339 | 0.838 |
| hsa-miR-518f-3p | −0.334 | 0.838 | |
| hsa-miR-27b-3p | 0.326 | 0.838 | |
| PANSS general psychopathy subscale | hsa-miR-519c-3p | −0.390 | 0.396 |
| hsa-miR-551a | −0.364 | 0.740 | |
| hsa-miR-34b-5p | −0.289 | 0.838 | |
| PANSS total | hsa-miR-519c-3p | −0.419 | 0.291 |
| hsa-miR-551a | −0.327 | 0.838 | |
| hsa-miR-150-5p | −0.296 | 0.838 | |
| BACS composite | hsa-miR-320e | −0.536 | 0.291 |
| hsa-miR-671-5p | −0.458 | 0.819 | |
| hsa-miR-500b-5p | 0.444 | 0.838 |
| miRNA Set | Enriched Pathway | Nmapped/Npredefined | FDR |
|---|---|---|---|
| PANSS positive-related miRNAs (32 miRNAs) | Immune Response | 18/92 | 6.24 × 10−10 |
| Inflammation | 15/112 | 9.25 × 10−6 | |
| Cell Differentiation | 11/56 | 9.82 × 10−6 | |
| NFKB1 | 8/26 | 1.87 × 10−5 | |
| Cell Death | 11/78 | 2.33 × 10−4 | |
| Brain.cerebellum | 6/21 | 8.43 × 10−4 | |
| Aging | 9/63 | 1.31 × 10−3 | |
| Plasma Cell Differentiation | 4/8 | 1.71 × 10−3 | |
| Hormone-mediated Signaling Pathway | 8/58 | 2.81 × 10−3 | |
| DNA Damage Repair | 5/19 | 3.15 × 10−3 | |
| Embryonic Stem Cell Differentiation | 6/31 | 3.44 × 10−3 | |
| Cell Motility | 5/21 | 4.90 × 10−3 | |
| Cell Cycle | 9/83 | 5.20 × 10−3 | |
| Circadian Rhythm | 5/22 | 5.50 × 10−3 | |
| STAT3 | 3/5 | 5.82 × 10−3 | |
| Megakaryocyte Differentiation | 3/5 | 5.82 × 10−3 | |
| Apoptosis | 10/106 | 6.01 × 10−3 | |
| Brain Development | 6/36 | 6.50 × 10−3 | |
| Neuron Differentiation | 4/14 | 8.52 × 10−3 | |
| AKT1 | 3/6 | 9.33 × 10−3 | |
| Hematopoiesis | 7/57 | 1.08 × 10−2 | |
| Response to Estrogen | 3/8 | 1.77 × 10−2 | |
| MYC | 5/40 | 4.84 × 10−2 | |
| PANSS negative-related miRNAs (42 miRNAs) | Neuron Differentiation | 9/14 | 3.26 × 10−8 |
| Inflammation | 16/112 | 3.14 × 10−5 | |
| Testis | 11/47 | 4.39 × 10−5 | |
| HIF1A | 6/11 | 1.03 × 10−4 | |
| Cell Differentiation | 11/56 | 1.23 × 10−4 | |
| Apoptosis | 14/106 | 3.57 × 10−4 | |
| Cell Proliferation | 12/80 | 4.53 × 10−4 | |
| Embryonic Stem Cell Differentiation | 8/31 | 4.68 × 10−4 | |
| Cell Cycle | 12/83 | 6.04 × 10−4 | |
| Hormone-mediated Signaling Pathway | 10/58 | 8.02 × 10−4 | |
| Brain Development | 8/36 | 1.02 × 10−3 | |
| Neuron Apoptosis | 5/15 | 4.58 × 10−3 | |
| Placenta | 4/11 | 1.23 × 10−2 | |
| Adipogenesis | 5/20 | 1.25 × 10−2 | |
| Brain | 5/20 | 1.25 × 10−2 | |
| Osteogenesis | 8/59 | 1.33 × 10−2 | |
| Muscle Development | 5/21 | 1.39 × 10−2 | |
| NFKB1 | 5/26 | 3.02 × 10−2 | |
| BMP2 | 2/2 | 3.02 × 10−2 | |
| Embryonic Development | 4/17 | 3.62 × 10−2 | |
| Smooth Muscle Cell Proliferation | 4/18 | 4.48 × 10−2 | |
| Erythrocyte Differentiation | 3/9 | 4.89 × 10−2 | |
| PANSS general psychopathy-related miRNAs (22 miRNAs) | No item was significantly enriched | - | - |
| PANSS total-related miRNAs (35 miRNAs) | Brain | 8/20 | 1.48 × 10−5 |
| Testis | 11/47 | 2.87 × 10−5 | |
| Embryonic Stem Cell Differentiation | 9/31 | 2.96 × 10−5 | |
| Cell Death | 12/78 | 1.22 × 10−4 | |
| Cell Proliferation | 12/80 | 1.26 × 10−4 | |
| Immune Response | 13/92 | 1.45 × 10−4 | |
| Cell Cycle | 12/83 | 1.72 × 10−4 | |
| Hormone-mediated Signaling Pathway | 10/58 | 2.78 × 10−4 | |
| Brain Development | 8/36 | 4.27 × 10−4 | |
| Inflammation | 13/112 | 5.72 × 10−4 | |
| Cell Differentiation | 9/56 | 1.11 × 10−3 | |
| Apoptosis | 12/106 | 1.30 × 10−3 | |
| MYC | 7/40 | 4.47 × 10−3 | |
| Glucose Metabolism | 6/28 | 4.56 × 10−3 | |
| Hematopoiesis | 8/57 | 5.48 × 10−3 | |
| HIF1A | 4/11 | 6.89 × 10−3 | |
| STAT3 | 3/5 | 8.54 × 10−3 | |
| Cell Motility | 5/21 | 8.61 × 10−3 | |
| Wound Healing | 5/23 | 1.20 × 10−2 | |
| AKT1 | 3/6 | 1.38 × 10−2 | |
| NFKB1 | 5/26 | 1.79 × 10−2 | |
| Innate Immunity | 6/42 | 1.95 × 10−2 | |
| Cardiogenesis | 3/7 | 2.02 × 10−2 | |
| Keratinocyte Proliferation | 2/2 | 2.18 × 10−2 | |
| Latent Virus Replication | 4/17 | 2.30 × 10−2 | |
| Aging | 7/63 | 2.99 × 10−2 | |
| Angiogenesis | 7/65 | 3.47 × 10−2 | |
| BACS composite-related miRNAs (24 miRNAs) | Inflammation | 12/112 | 2.03 × 10−5 |
| Cell Proliferation | 9/80 | 7.91 × 10−4 | |
| Immune Response | 8/92 | 7.56 × 10−3 | |
| Myocardium | 6/41 | 1.06 × 10−2 | |
| Cell Death | 7/78 | 1.27 × 10−2 | |
| Osteogenesis | 6/59 | 1.78 × 10−2 | |
| Brain.nucleus_caudatus | 3/10 | 3.55 × 10−2 | |
| NFKB1 | 4/26 | 4.20 × 10−2 |
Disclaimer/Publisher’s Note: The statements, opinions and data contained in all publications are solely those of the individual author(s) and contributor(s) and not of MDPI and/or the editor(s). MDPI and/or the editor(s) disclaim responsibility for any injury to people or property resulting from any ideas, methods, instructions or products referred to in the content. |
© 2024 by the authors. Licensee MDPI, Basel, Switzerland. This article is an open access article distributed under the terms and conditions of the Creative Commons Attribution (CC BY) license (https://creativecommons.org/licenses/by/4.0/).
Share and Cite
Miyano, T.; Hirouchi, M.; Yoshimura, N.; Hattori, K.; Mikkaichi, T.; Kiyosawa, N. Plasma microRNAs Associate Positive, Negative, and Cognitive Symptoms with Inflammation in Schizophrenia. Int. J. Mol. Sci. 2024, 25, 13522. https://doi.org/10.3390/ijms252413522
Miyano T, Hirouchi M, Yoshimura N, Hattori K, Mikkaichi T, Kiyosawa N. Plasma microRNAs Associate Positive, Negative, and Cognitive Symptoms with Inflammation in Schizophrenia. International Journal of Molecular Sciences. 2024; 25(24):13522. https://doi.org/10.3390/ijms252413522
Chicago/Turabian StyleMiyano, Takuya, Masakazu Hirouchi, Naoki Yoshimura, Kotaro Hattori, Tsuyoshi Mikkaichi, and Naoki Kiyosawa. 2024. "Plasma microRNAs Associate Positive, Negative, and Cognitive Symptoms with Inflammation in Schizophrenia" International Journal of Molecular Sciences 25, no. 24: 13522. https://doi.org/10.3390/ijms252413522
APA StyleMiyano, T., Hirouchi, M., Yoshimura, N., Hattori, K., Mikkaichi, T., & Kiyosawa, N. (2024). Plasma microRNAs Associate Positive, Negative, and Cognitive Symptoms with Inflammation in Schizophrenia. International Journal of Molecular Sciences, 25(24), 13522. https://doi.org/10.3390/ijms252413522

