Disulfidptosis and Its Hub Gene Slc3a2 Involved in Ulcerative Colitis Pathogenesis, Disease Progression, and Patient Responses to Biologic Therapies
Abstract
1. Introduction
2. Results
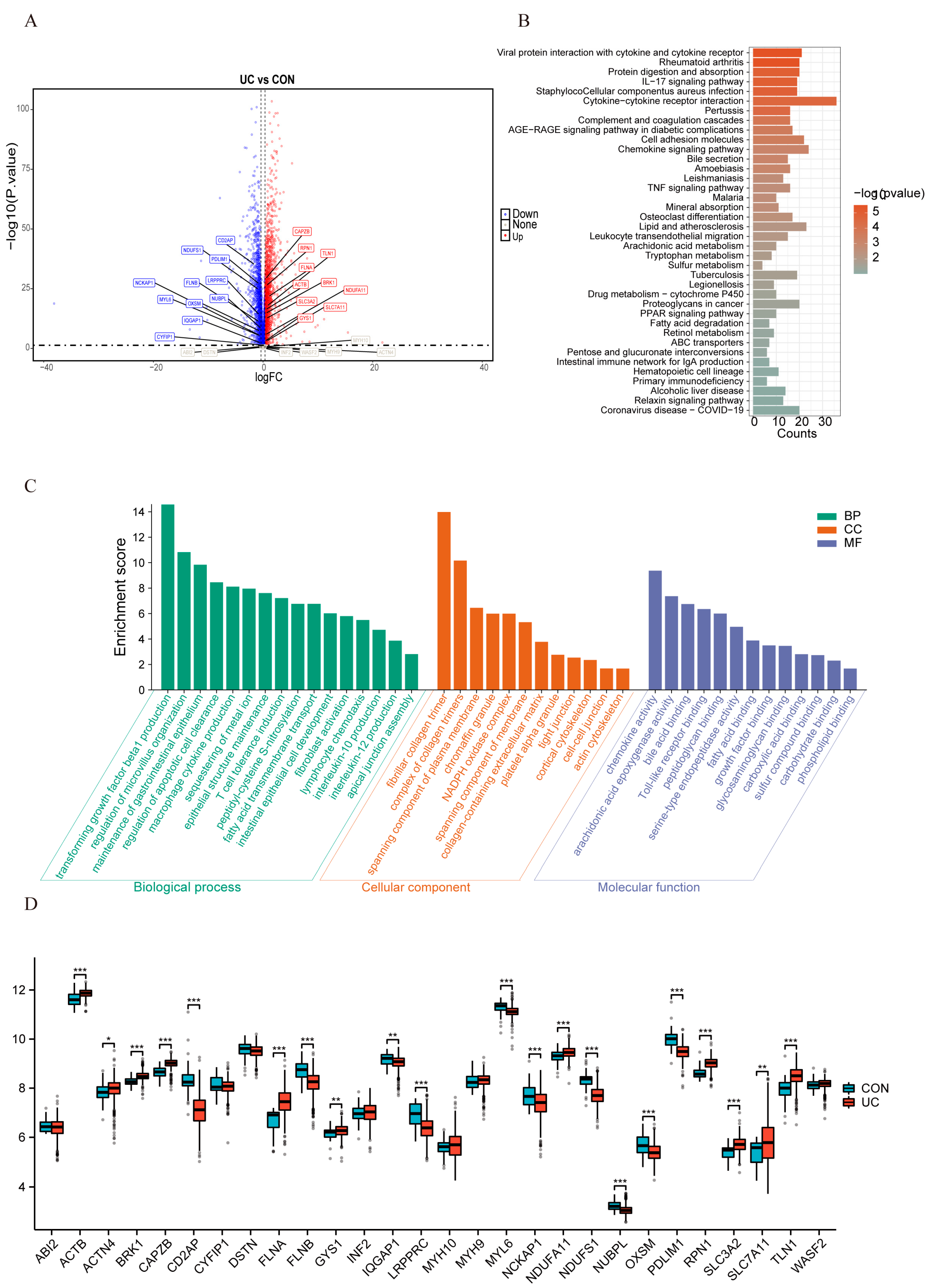
2.1. Significant Differential Expression of DRGs in UC
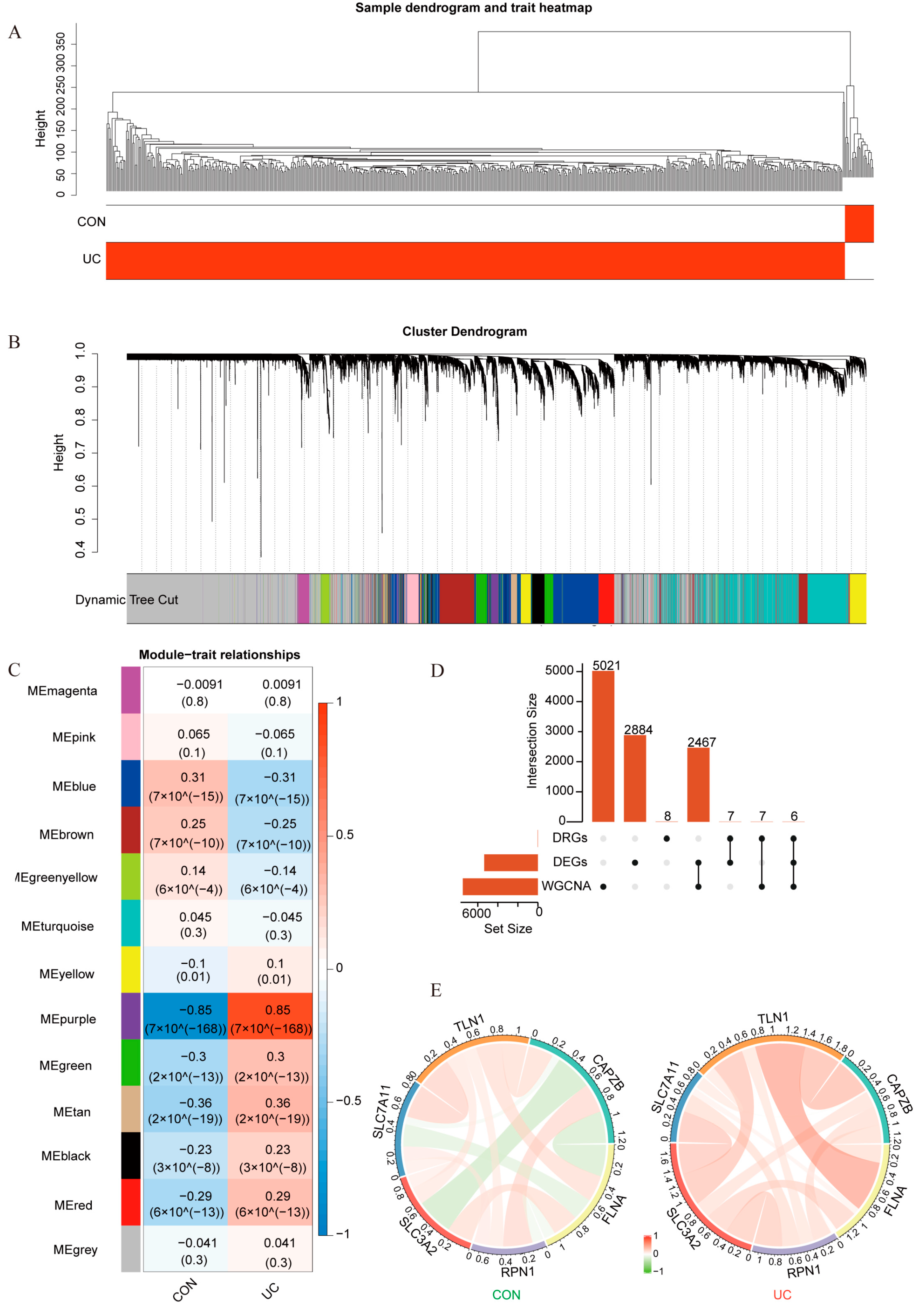
2.2. WGCNA-Based Discovery of Key DRGs Involved in UC Pathogenesis and Identification of SLC3A2 as the Most Significant Central Hub
2.3. Machine Learning Identification of Key DRGs as Robust Diagnostic Biomarkers for UC
2.4. The Strong Correlation Between Key DRGs and Clinical Symptoms of UC, as Well as Their Response to UC Biotherapy
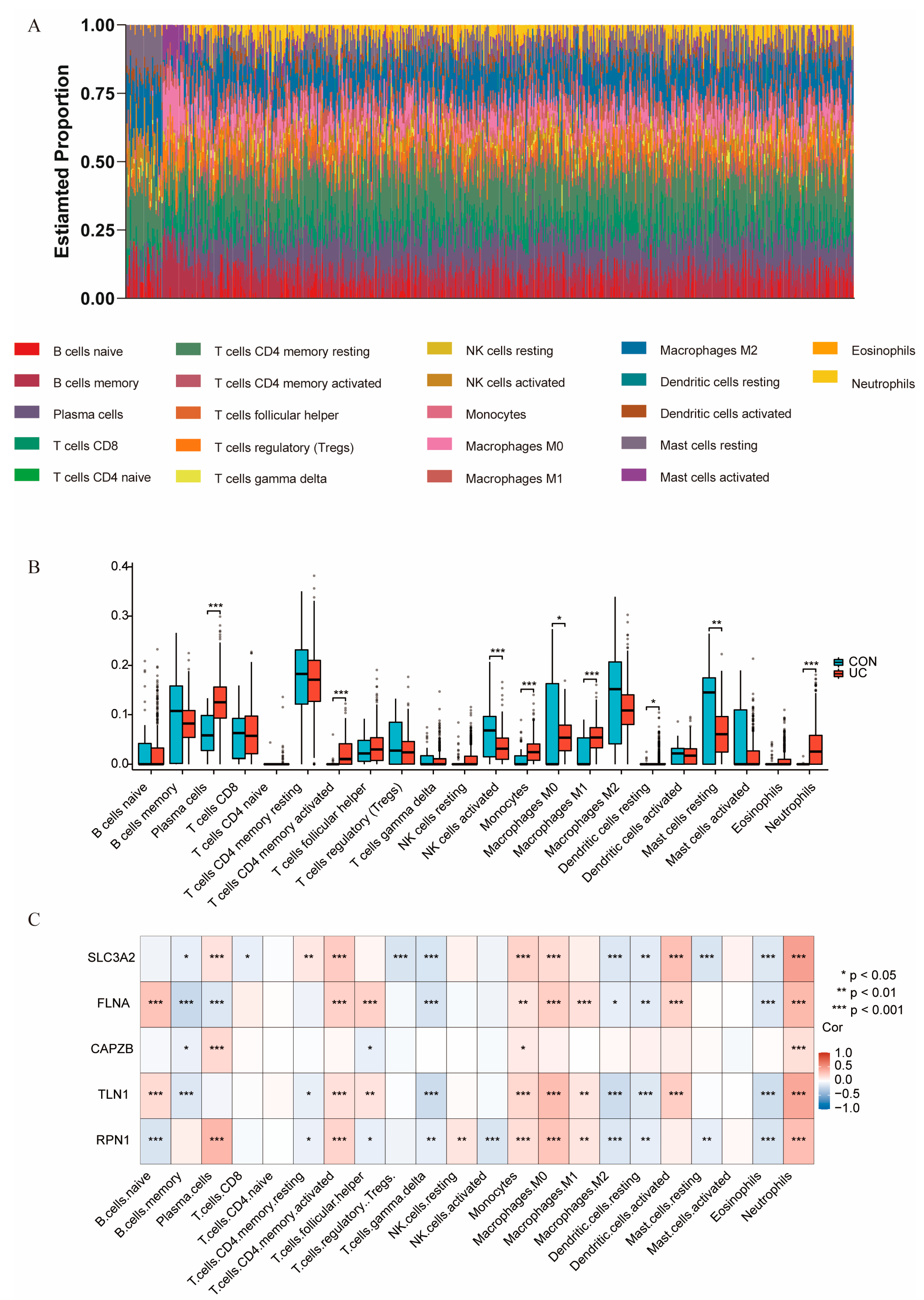
2.5. Significant Correlation of Disulfidoptosis-Related Hub Genes with Immune Cell Infiltration in UC
2.6. Construction of a CeRNA Network Reveals Regulatory Mechanisms of Key Disulfidoptosis-Related Hub Genes in UC
2.7. Adrenergic Receptor Compound Identification and Molecular Docking Studies Highlight Clonidine’s Interaction with SLC3A2 in UC Management
2.8. DSS-Induced Mouse Colitis Reveals Upregulation of Key Hub Genes, Supporting the SLC3A2 as a Disulfidoptosis-Related Signaling in UC
3. Discussion
4. Materials and Methods
4.1. Datasets and Sample Selection
4.2. Identification of Differentially Expressed Genes (DEGs)
4.3. Biological Function and Pathway Enrichment Analysis
4.4. Construction of the Coexpression Network and Screening of the Module Genes
4.5. Screening of Characteristic Genes and Their Correlation Analysis
4.6. Screening of Hub Genes and Evaluation of Diagnostic Performance
4.7. Evaluation of Tissue Infiltrating Immune Cells
4.8. Correction Analysis
4.9. CeRNA Network Construction
4.10. Small Molecule Agent Screening and Molecular Docking Analysis
4.11. Animal Model of Colitis
4.12. H&E Staining
4.13. RNA Extraction and Quantitative Real-Time PCR (qRT-PCR)
4.14. Protein Extraction and Mass Spectrometry Analysis
4.15. Statistical Analysis
5. Conclusions
Supplementary Materials
Author Contributions
Funding
Institutional Review Board Statement
Informed Consent Statement
Data Availability Statement
Acknowledgments
Conflicts of Interest
Abbreviations
| AUC | Area under the curve |
| BP | Biological Processes |
| CC | Cellular Components |
| CeRNA | Competing endogenous RNA |
| CMap | Connectivity Map |
| CON | Control |
| DEGs | Differentially expressed genes |
| DRGs | Disulfidptosis-related genes |
| ECM | Extracellular matrix |
| ER | Endoplasmic reticulum |
| FDR | False discovery rate |
| FC | Fold change |
| FLNA | Filamin A |
| IQR | Interquartile range |
| GGQLT | Ge Gen Qin Lian Decoction |
| GLM | Golimumab |
| GO | Gene Ontology |
| GYS1 | Glycogen synthase 1 |
| IBD | Increasing inflammatory bowel disease |
| IFX | Infliximab |
| KEGG | Kyoto Encyclopedia of Genes and Genomes |
| LASSO | Least absolute shrinkage and selection operator |
| MF | Molecular Functions |
| NADPH | Nicotinamide adenine dinucleotide phosphate |
| PCA | Principal component analysis |
| ROS | Reactive oxygen species |
| SLC3A2 | Solute Carrier Family 3 Member 2 |
| SVM | Support vector machine |
| TLN1 | Talin 1 |
| UC | Ulcerative colitis |
| VDZ | Vedolizumab |
| WGCNA | Weighted gene co-expression network analysis |
References
- Ordás, I.; Eckmann, L.; Talamini, M.; Baumgart, D.C.; Sandborn, W.J. Ulcerative colitis. Lancet 2012, 380, 1606–1619. [Google Scholar] [CrossRef]
- Ng, S.C.; Shi, H.Y.; Hamidi, N.; Underwood, F.E.; Tang, W.; Benchimol, E.I.; Panaccione, R.; Ghosh, S.; Wu, J.C.Y.; Chan, F.K.L.; et al. Worldwide incidence and prevalence of inflammatory bowel disease in the 21st century: A systematic review of population-based studies. Lancet 2017, 390, 2769–2778, Erratum in Lancet 2020, 396, e56. [Google Scholar] [CrossRef] [PubMed]
- Sun, Y.; Zhang, Z.; Zheng, C.Q.; Sang, L.X. Mucosal lesions of the upper gastrointestinal tract in patients with ulcerative colitis: A review. World J. Gastroenterol. 2021, 27, 2963–2978. [Google Scholar] [CrossRef]
- Liu, X.; Olszewski, K.; Zhang, Y.; Lim, E.W.; Shi, J.; Zhang, X.; Zhang, J.; Lee, H.; Koppula, P.; Lei, G.; et al. Cystine transporter regulation of pentose phosphate pathway dependency and disulfide stress exposes a targetable metabolic vulnerability in cancer. Nat. Cell Biol. 2020, 22, 476–486. [Google Scholar] [CrossRef]
- Joly, J.H.; Delfarah, A.; Phung, P.S.; Parrish, S.; Graham, N.A. A synthetic lethal drug combination mimics glucose deprivation-induced cancer cell death in the presence of glucose. J. Biol. Chem. 2020, 295, 1350–1365. [Google Scholar] [CrossRef]
- Patra, K.C.; Hay, N. The pentose phosphate pathway and cancer. Trends Biochem. Sci. 2014, 39, 347–354. [Google Scholar] [CrossRef] [PubMed]
- Campbell, E.L.; Colgan, S.P. Control and dysregulation of redox signalling in the gastrointestinal tract. Nat. Rev. Gastroenterol. Hepatol. 2019, 16, 106–120. [Google Scholar] [CrossRef]
- Liu, X.; Nie, L.; Zhang, Y.; Yan, Y.; Wang, C.; Colic, M.; Olszewski, K.; Horbath, A.; Chen, X.; Lei, G.; et al. Actin cytoskeleton vulnerability to disulfide stress mediates disulfidptosis. Nat. Cell Biol. 2023, 25, 404–414. [Google Scholar] [CrossRef] [PubMed]
- Song, H.; Zhang, F.; Bai, X.; Liang, H.; Niu, J.; Miao, Y. Comprehensive analysis of disulfidptosis-related genes reveals the effect of disulfidptosis in ulcerative colitis. Sci. Rep. 2024, 14, 15705. [Google Scholar] [CrossRef]
- Sui, Y.; Jiang, R.; Niimi, M.; Wang, X.; Xu, Y.; Zhang, Y.; Shi, Z.; Suda, M.; Mao, Z.; Fan, J.; et al. Gut bacteria exacerbates TNBS-induced colitis and kidney injury through oxidative stress. Redox Biol. 2024, 72, 103140. [Google Scholar] [CrossRef] [PubMed]
- Engevik, M.A.; Herrmann, B.; Ruan, W.; Engevik, A.C.; Engevik, K.A.; Ihekweazu, F.; Shi, Z.; Luck, B.; Chang-Graham, A.L.; Esparza, M.; et al. Bifidobacterium dentium-derived y-glutamylcysteine suppresses ER-mediated goblet cell stress and reduces TNBS-driven colonic inflammation. Gut Microbes 2021, 13, 1–21. [Google Scholar] [CrossRef] [PubMed]
- Tay, Y.; Rinn, J.; Pandolfi, P.P. The multilayered complexity of ceRNA crosstalk and competition. Nature 2014, 505, 344–352. [Google Scholar] [CrossRef]
- Thomson, D.W.; Dinger, M.E. Endogenous microRNA sponges: Evidence and controversy. Nat. Rev. Genet. 2016, 17, 272–283. [Google Scholar] [CrossRef] [PubMed]
- Taylor, M.J.; Lampe, M.; Merrifield, C.J. A feedback loop between dynamin and actin recruitment during clathrin-mediated endocytosis. PLoS Biol. 2012, 10, e1001302. [Google Scholar] [CrossRef]
- Meiri, K.F. Lipid rafts and regulation of the cytoskeleton during T cell activation. Philos Trans. R. Soc. Lond. B Biol. Sci. 2005, 360, 1663–1672. [Google Scholar] [CrossRef] [PubMed]
- Birsoy, K.; Possemato, R.; Lorbeer, F.K.; Bayraktar, E.C.; Thiru, P.; Yucel, B.; Wang, T.; Chen, W.W.; Clish, C.B.; Sabatini, D.M. Metabolic determinants of cancer cell sensitivity to glucose limitation and biguanides. Nature 2014, 508, 108–112. [Google Scholar] [CrossRef]
- Kravtsov, D.V.; Caputo, C.; Collaco, A.; Hoekstra, N.; Egan, M.E.; Mooseker, M.S.; Ameen, N.A. Myosin Ia is required for CFTR brush border membrane trafficking and ion transport in the mouse small intestine. Traffic 2012, 13, 1072–1082. [Google Scholar] [CrossRef]
- Polari, L.; Alam, C.M.; Nyström, J.H.; Heikkilä, T.; Tayyab, M.; Baghestani, S.; Toivola, D.M. Keratin intermediate filaments in the colon: Guardians of epithelial homeostasis. Int. J. Biochem. Cell Biol. 2020, 129, 105878. [Google Scholar] [CrossRef] [PubMed]
- Princen, K.; Van Dooren, T.; van Gorsel, M.; Louros, N.; Yang, X.; Dumbacher, M.; Bastiaens, I.; Coupet, K.; Dupont, S.; Cuveliers, E.; et al. Pharmacological modulation of septins restores calcium homeostasis and is neuroprotective in models of Alzheimer’s disease. Science 2024, 384, eadd6260. [Google Scholar] [CrossRef] [PubMed]
- Karayiannakis, A.J.; Syrigos, K.N.; Efstathiou, J.; Valizadeh, A.; Noda, M.; Playford, R.J.; Kmiot, W.; Pignatelli, M. Expression of catenins and E-cadherin during epithelial restitution in inflammatory bowel disease. J. Pathol. 1998, 185, 413–418. [Google Scholar] [CrossRef]
- Chernyavskij, D.A.; Galkin, I.I.; Pavlyuchenkova, A.N.; Fedorov, A.V.; Chelombitko, M.A. Role of Mitochondria in Intestinal Epithelial Barrier Dysfunction in Inflammatory Bowel Disease. Mol. Biol. 2023, 57, 1028–1042. (In Russian) [Google Scholar] [CrossRef] [PubMed]
- Adam, F.; Kauskot, A.; Lamrani, L.; Solarz, J.; Soukaseum, C.; Repérant, C.; Denis, C.V.; Raslova, H.; Rosa, J.P.; Bryckaert, M. A gain-of-function filamin A mutation in mouse platelets induces thrombus instability. J. Thromb. Haemost. 2022, 20, 2666–2678. [Google Scholar] [CrossRef] [PubMed]
- Fournier, N.; Fabre, A. Smooth muscle motility disorder phenotypes: A systematic review of cases associated with seven pathogenic genes (ACTG2, MYH11, FLNA, MYLK, RAD21, MYL9 and LMOD1). Intractable Rare Dis. Res. 2022, 11, 113–119. [Google Scholar] [CrossRef] [PubMed]
- Huang, J.; Zhang, J.; Wang, F.; Tang, X. Exploring the immune landscape of disulfidptosis in ulcerative colitis and the role of modified gegen qinlian decoction in mediating disulfidptosis to alleviate colitis in mice. J. Ethnopharmacol. 2024, 334, 118527. [Google Scholar] [CrossRef] [PubMed]
- Lyu, Q.; Xue, W.; Liu, R.; Ma, Q.; Kasaragod, V.B.; Sun, S.; Li, Q.; Chen, Y.; Yuan, M.; Yang, Y.; et al. A brain-to-gut signal controls intestinal fat absorption. Nature 2024, 634, 936–943. [Google Scholar] [CrossRef] [PubMed]
- McMahon, H.T.; Boucrot, E. Molecular mechanism and physiological functions of clathrin-mediated endocytosis. Nat. Rev. Mol. Cell Biol. 2011, 12, 517–533. [Google Scholar] [CrossRef]
- Billadeau, D.D.; Burkhardt, J.K. Regulation of cytoskeletal dynamics at the immune synapse: New stars join the actin troupe. Traffic 2006, 7, 1451–1460. [Google Scholar] [CrossRef] [PubMed]
- Billadeau, D.D.; Nolz, J.C.; Gomez, T.S. Regulation of T-cell activation by the cytoskeleton. Nat. Rev. Immunol. 2007, 7, 131–143. [Google Scholar] [CrossRef]
- Burkhardt, J.K.; Carrizosa, E.; Shaffer, M.H. The actin cytoskeleton in T cell activation. Annu. Rev. Immunol. 2008, 26, 233–259. [Google Scholar] [CrossRef] [PubMed]
- Babich, A.; Burkhardt, J.K. Coordinate control of cytoskeletal remodeling and calcium mobilization during T-cell activation. Immunol. Rev. 2013, 256, 80–94. [Google Scholar] [CrossRef] [PubMed]
- Samstag, Y.; John, I.; Wabnitz, G.H. Cofilin: A redox sensitive mediator of actin dynamics during T-cell activation and migration. Immunol Rev. 2013, 256, 30–47, Erratum in Immunol Rev. 2015, 264, 382. [Google Scholar] [CrossRef] [PubMed]
- Latour, Y.L.; Allaman, M.M.; Barry, D.P.; Smith, T.M.; Williams, K.J.; McNamara, K.M.; Jacobse, J.; Goettel, J.A.; Delgado, A.G.; Piazuelo, M.B.; et al. Epithelial talin-1 protects mice from citrobacter rodentium-induced colitis by restricting bacterial crypt intrusion and enhancing t cell immunity. Gut Microbes 2023, 15, 2192623. [Google Scholar] [CrossRef] [PubMed]
- Boissé, L.; Chisholm, S.P.; Lukewich, M.K.; Lomax, A.E. Clinical and experimental evidence of sympathetic neural dysfunction during inflammatory bowel disease. Clin. Exp. Pharmacol. Physiol. 2009, 36, 1026–1033. [Google Scholar] [CrossRef]
- Motagally, M.A.; Neshat, S.; Lomax, A.E. Inhibition of sympathetic N-type voltage-gated Ca2+ current underlies the reduction in norepinephrine release during colitis. Am. J. Physiol. Gastrointest. Liver Physiol. 2009, 296, G1077–G1084. [Google Scholar] [CrossRef]
- Neuser, M.P.; Teckentrup, V.; Kühnel, A.; Hallschmid, M.; Walter, M.; Kroemer, N.B. Vagus nerve stimulation boosts the drive to work for rewards. Nat. Commun. 2020, 11, 3555. [Google Scholar] [CrossRef] [PubMed]
- Koppula, P.; Zhuang, L.; Gan, B. Cystine transporter SLC7A11/xCT in cancer: Ferroptosis, nutrient dependency, and cancer therapy. Protein Cell. 2021, 12, 599–620. [Google Scholar] [CrossRef] [PubMed]
- Yan, Y.; Teng, H.; Hang, Q.; Kondiparthi, L.; Lei, G.; Horbath, A.; Liu, X.; Mao, C.; Wu, S.; Zhuang, L.; et al. SLC7A11 expression level dictates differential responses to oxidative stress in cancer cells. Nat. Commun. 2023, 14, 3673. [Google Scholar] [CrossRef] [PubMed]
- Argmann, C.; Hou, R.; Ungaro, R.C.; Irizar, H.; Al-Taie, Z.; Huang, R.; Kosoy, R.; Venkat, S.; Song, W.M.; Di’Narzo, A.F.; et al. Biopsy and blood-based molecular biomarker of inflammation in IBD. Gut 2023, 72, 1271–1287. [Google Scholar] [CrossRef]
- Meng, W.; Fenton, C.G.; Johnsen, K.M.; Taman, H.; Florholmen, J.; Paulssen, R.H. DNA methylation fine-tunes pro-and anti-inflammatory signalling pathways in inactive ulcerative colitis tissue biopsies. Sci. Rep. 2024, 14, 6789. [Google Scholar] [CrossRef]
- Sandborn, W.J.; Feagan, B.G.; Marano, C.; Zhang, H.; Strauss, R.; Johanns, J.; Adedokun, O.J.; Guzzo, C.; Colombel, J.F.; Reinisch, W.; et al. Subcutaneous golimumab induces clinical response and remission in patients with moderate-to-severe ulcerative colitis. Gastroenterology 2014, 146, 85-e15. [Google Scholar] [CrossRef] [PubMed]
- Van der Goten, J.; Vanhove, W.; Lemaire, K.; Van Lommel, L.; Machiels, K.; Wollants, W.J.; De Preter, V.; De Hertogh, G.; Ferrante, M.; Van Assche, G.; et al. Integrated miRNA and mRNA expression profiling in inflamed colon of patients with ulcerative colitis. PLoS ONE 2014, 9, e116117. [Google Scholar] [CrossRef]
- Padua, D.; Mahurkar-Joshi, S.; Law, I.K.; Polytarchou, C.; Vu, J.P.; Pisegna, J.R.; Shih, D.; Iliopoulos, D.; Pothoulakis, C. A long noncoding RNA signature for ulcerative colitis identifies IFNG-AS1 as an enhancer of inflammation. Am. J. Physiol. Gastrointest. Liver Physiol. 2016, 311, G446–G457. [Google Scholar] [CrossRef] [PubMed]
- Arijs, I.; De Hertogh, G.; Lemmens, B.; Van Lommel, L.; de Bruyn, M.; Vanhove, W.; Cleynen, I.; Machiels, K.; Ferrante, M.; Schuit, F.; et al. Effect of vedolizumab (anti-α4β7-integrin) therapy on histological healing and mucosal gene expression in patients with UC. Gut 2018, 67, 43–52. [Google Scholar] [CrossRef] [PubMed]
- Li, K.; Strauss, R.; Ouahed, J.; Chan, D.; Telesco, S.E.; Shouval, D.S.; Canavan, J.B.; Brodmerkel, C.; Snapper, S.B.; Friedman, J.R. Molecular Comparison of Adult and Pediatric Ulcerative Colitis Indicates Broad Similarity of Molecular Pathways in Disease Tissue. J. Pediatr. Gastroenterol. Nutr. 2018, 67, 45–52. [Google Scholar] [CrossRef]
- Pavlidis, P.; Tsakmaki, A.; Pantazi, E.; Li, K.; Cozzetto, D.; Digby-Bell, J.; Yang, F.; Lo, J.W.; Alberts, E.; Sa, A.C.C.; et al. Interleukin-22 regulates neutrophil recruitment in ulcerative colitis and is associated with resistance to ustekinumab therapy. Nat. Commun. 2022, 13, 5820. [Google Scholar] [CrossRef] [PubMed]
- Smyth, G.K. Linear models and empirical bayes methods for assessing differential expression in microarray experiments. Stat. Appl. Genet. Mol. Biol. 2004, 3, 3. [Google Scholar] [CrossRef] [PubMed]
- Smyth, G.K.; Michaud, J.; Scott, H.S. Use of within-array replicate spots for assessing differential expression in microarray experiments. Bioinformatics 2005, 21, 2067–2075. [Google Scholar] [CrossRef]
- Ritchie, M.E.; Phipson, B.; Wu, D.; Hu, Y.; Law, C.W.; Shi, W.; Smyth, G.K. limma powers differential expression analyses for RNA-sequencing and microarray studies. Nucleic Acids Res. 2015, 43, e47. [Google Scholar] [CrossRef] [PubMed]
- Chen, B.; Khodadoust, M.S.; Liu, C.L.; Newman, A.M.; Alizadeh, A.A. Profiling Tumor Infiltrating Immune Cells with CIBERSORT. Methods Mol. Biol. 2018, 1711, 243–259. [Google Scholar] [CrossRef] [PubMed]
- Li, B.; Cui, Y.; Nambiar, D.K.; Sunwoo, J.B.; Li, R. The Immune Subtypes and Landscape of Squamous Cell Carcinoma. Clin. Cancer Res. 2019, 25, 3528–3537. [Google Scholar] [CrossRef]
- Newman, A.M.; Steen, C.B.; Liu, C.L.; Gentles, A.J.; Chaudhuri, A.A.; Scherer, F.; Khodadoust, M.S.; Esfahani, M.S.; Luca, B.A.; Steiner, D.; et al. Determining cell type abundance and expression from bulk tissues with digital cytometry. Nat. Biotechnol. 2019, 37, 773–782. [Google Scholar] [CrossRef]
- Ru, Y.; Kechris, K.J.; Tabakoff, B.; Hoffman, P.; Radcliffe, R.A.; Bowler, R.; Mahaffey, S.; Rossi, S.; Calin, G.A.; Bemis, L.; et al. The multiMiR R package and database: Integration of microRNA-target interactions along with their disease and drug associations. Nucleic Acids Res. 2014, 42, e133. [Google Scholar] [CrossRef] [PubMed]
- Liu, W.; Xie, L.; He, Y.H.; Wu, Z.Y.; Liu, L.X.; Bai, X.F.; Deng, D.X.; Xu, X.E.; Liao, L.D.; Lin, W.; et al. Large-scale and high-resolution mass spectrometry-based proteomics profiling defines molecular subtypes of esophageal cancer for therapeutic targeting. Nat. Commun. 2021, 12, 4961. [Google Scholar] [CrossRef]
- Guo, Q.; Zhu, Q.; Zhang, T.; Qu, Q.; Cheang, I.; Liao, S.; Chen, M.; Zhu, X.; Shi, M.; Li, X. Integrated bioinformatic analysis reveals immune molecular markers and potential drugs for diabetic cardiomyopathy. Front. Endocrinol. 2022, 13, 933635. [Google Scholar] [CrossRef]
- Wang, Z.; Zhang, X.; Cheng, X.; Ren, T.; Xu, W.; Li, J.; Wang, H.; Zhang, J. Inflammation produced by senescent osteocytes mediates age-related bone loss. Front. Immunol. 2023, 14, 1114006. [Google Scholar] [CrossRef]
- Zhu, E.; Shu, X.; Xu, Z.; Peng, Y.; Xiang, Y.; Liu, Y.; Guan, H.; Zhong, M.; Li, J.; Zhang, L.Z.; et al. Screening of immune-related secretory proteins linking chronic kidney disease with calcific aortic valve disease based on comprehensive bioinformatics analysis and machine learning. J. Transl. Med. 2023, 21, 359. [Google Scholar] [CrossRef] [PubMed]
- Morris, G.M.; Huey, R.; Olson, A.J. Using AutoDock for ligand-receptor docking. Curr. Protoc. Bioinform. 2008, 24, 8–14. [Google Scholar] [CrossRef] [PubMed]
- Wang, Y.; Bryant, S.H.; Cheng, T.; Wang, J.; Gindulyte, A.; Shoemaker, B.A.; Thiessen, P.A.; He, S.; Zhang, J. PubChem BioAssay: 2017 update. Nucleic Acids Res. 2017, 45, D955–D963. [Google Scholar] [CrossRef]
- Wirtz, S.; Popp, V.; Kindermann, M.; Gerlach, K.; Weigmann, B.; Fichtner-Feigl, S.; Neurath, M.F. Chemically induced mouse models of acute and chronic intestinal inflammation. Nat. Protoc. 2017, 12, 1295–1309. [Google Scholar] [CrossRef]










| GEO ID | RNA Type | Platform | Tissues | Attribute |
|---|---|---|---|---|
| GSE179285 | mRNA | GPL6480 | Colonic mucosal | Training set |
| GSE206285 | mRNA | GPL13158 | Colonic mucosal | Training set |
| GSE48958 | mRNA | GPL6244 | Colonic mucosal | Validation set |
| GSE92415 | mRNA | GPL13158 | Colonic mucosal | Validation set |
| GSE47908 | mRNA | GPL570 | Colonic mucosal | Validation set |
| GSE75214 | mRNA | GPL6244 | Colonic mucosal | Validation set |
| GSE87466 | mRNA | GPL13158 | Colonic mucosal | Validation set |
| GSE73661 | mRNA | GPL6244 | Colonic mucosal | Validation set |
| GSE48957 | miRNA | GPL14613 | Colonic mucosal | Validation set |
| GSE77013 | lncRNA | GPL16956 | Colonic mucosal | Validation set |
| Genes | Organisms | Forward Primer | Reverse Primer |
|---|---|---|---|
| Slc3a2 | Mus musculus | TGATGAATGCACCCTTGTACTTG | GCTCCCCAGTGAAAGTGGA |
| Tln1 | Mus musculus | CCTGCCGCATGATTCGTGA | TCGGAGCATGTAGTAGTCCAAA |
| Capzb | Mus musculus | CTGTGAGTGACTGTTCCCCAC | GATTTGTCTGCAAACGTCTGC |
| Flna | Mus musculus | GGCTACGGTGGGCTTAGTC | GTGGGACAGTAGGTGACCCT |
| Rpn1 | Mus musculus | GCTCCACATCACGAGCCAG | CAGTTTCCACAACGACCGAGA |
| β-actin | Mus musculus | CCACCATGTACCCAGGCATT | GATTTGTCTGCAAACGTCTGC |
Disclaimer/Publisher’s Note: The statements, opinions and data contained in all publications are solely those of the individual author(s) and contributor(s) and not of MDPI and/or the editor(s). MDPI and/or the editor(s) disclaim responsibility for any injury to people or property resulting from any ideas, methods, instructions or products referred to in the content. |
© 2024 by the authors. Licensee MDPI, Basel, Switzerland. This article is an open access article distributed under the terms and conditions of the Creative Commons Attribution (CC BY) license (https://creativecommons.org/licenses/by/4.0/).
Share and Cite
Yang, Q.-Q.; Guo, J.-A.; Zhang, K.; Li, S.-H.; Xia, W.-Y.; Wang, D.-X.; Xie, L.-S.; Wang, J.-M.; Wu, Q.-F. Disulfidptosis and Its Hub Gene Slc3a2 Involved in Ulcerative Colitis Pathogenesis, Disease Progression, and Patient Responses to Biologic Therapies. Int. J. Mol. Sci. 2024, 25, 13506. https://doi.org/10.3390/ijms252413506
Yang Q-Q, Guo J-A, Zhang K, Li S-H, Xia W-Y, Wang D-X, Xie L-S, Wang J-M, Wu Q-F. Disulfidptosis and Its Hub Gene Slc3a2 Involved in Ulcerative Colitis Pathogenesis, Disease Progression, and Patient Responses to Biologic Therapies. International Journal of Molecular Sciences. 2024; 25(24):13506. https://doi.org/10.3390/ijms252413506
Chicago/Turabian StyleYang, Qing-Qing, Jun-An Guo, Ke Zhang, Si-Hui Li, Wan-Yu Xia, De-Xian Wang, Lu-Shuang Xie, Jun-Meng Wang, and Qiao-Feng Wu. 2024. "Disulfidptosis and Its Hub Gene Slc3a2 Involved in Ulcerative Colitis Pathogenesis, Disease Progression, and Patient Responses to Biologic Therapies" International Journal of Molecular Sciences 25, no. 24: 13506. https://doi.org/10.3390/ijms252413506
APA StyleYang, Q.-Q., Guo, J.-A., Zhang, K., Li, S.-H., Xia, W.-Y., Wang, D.-X., Xie, L.-S., Wang, J.-M., & Wu, Q.-F. (2024). Disulfidptosis and Its Hub Gene Slc3a2 Involved in Ulcerative Colitis Pathogenesis, Disease Progression, and Patient Responses to Biologic Therapies. International Journal of Molecular Sciences, 25(24), 13506. https://doi.org/10.3390/ijms252413506

