Protective Effects of Fasudil Against Cisplatin-Induced Ototoxicity in Zebrafish: An In Vivo Study
Abstract
1. Introduction
2. Results
2.1. Effect of Fasudil on Hair Cell Count in Neuromasts
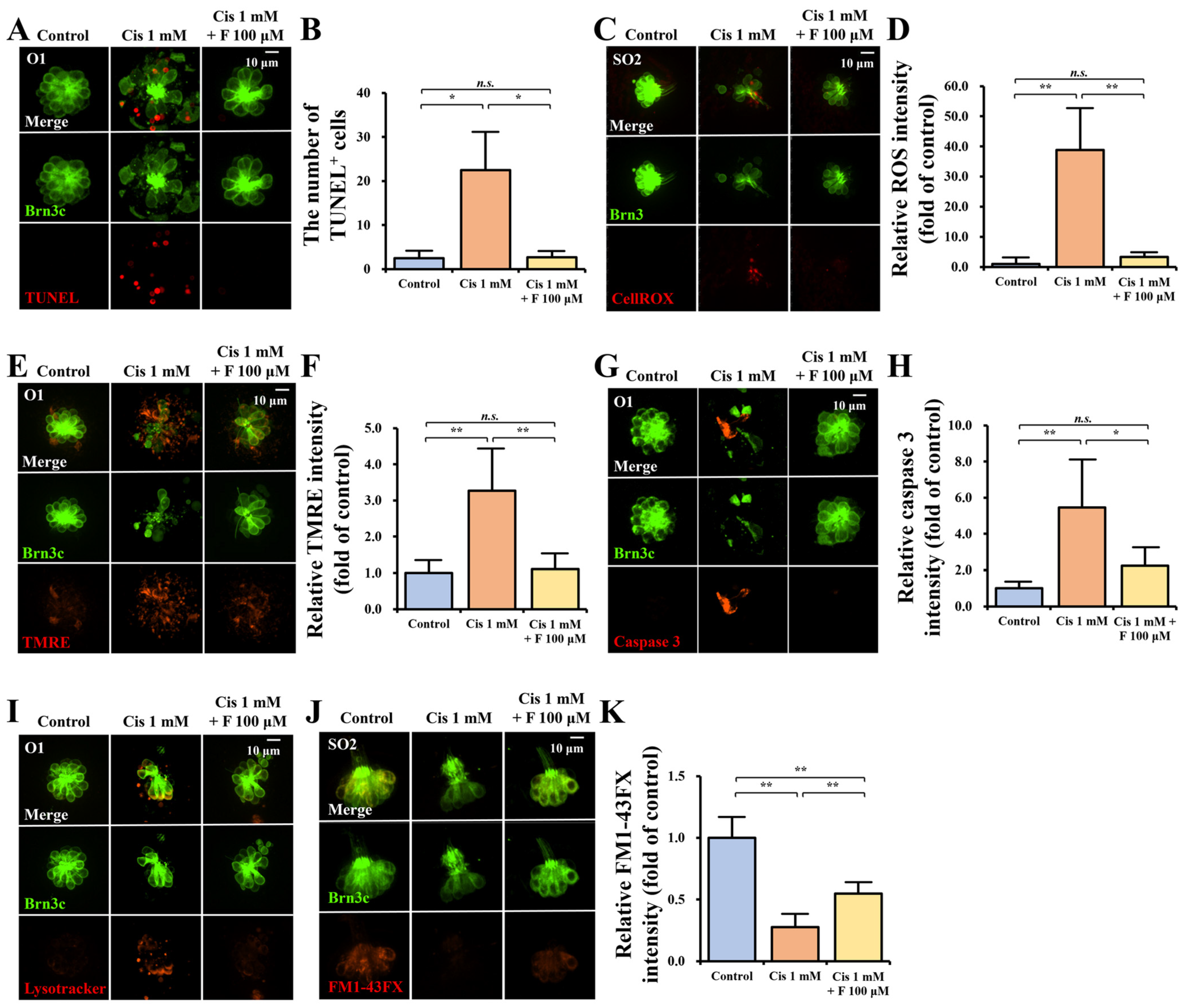
2.2. Effect of Fasudil on Cellular Apoptosis
2.3. Analysis of Hair Cell Viability for Determining the Protective Effect of Fasudil Against Cisplatin
2.4. Effect of Fasudil on the Behavior of Transgenic Zebrafish Larvae Treated with Cisplatin
3. Discussion
4. Materials and Methods
4.1. Chemical Preparation
4.2. Animal Model
4.3. Counting Hair Cells in the Neuromasts of Zebrafish Larvae
4.4. Quantitative Assessment of Apoptosis Using Terminal Deoxynucleotidyl Transferase- Mediated dUTP–Biotin Nick End Labeling Assay
4.5. Quantifying Reactive Oxygen Species Levels in Hair Cells
4.6. Quantifying Mitochondrial Transmembrane Potential Loss in Hair Cells
4.7. Quantitative Analysis of Caspase 3 Activity
4.8. Qualitative Analysis of Autophagy Activation
4.9. Quantification of Hair Cell Viability
4.10. Rheotaxis Assessment
4.11. Statistical Analysis
5. Conclusions
Supplementary Materials
Author Contributions
Funding
Institutional Review Board Statement
Informed Consent Statement
Data Availability Statement
Acknowledgments
Conflicts of Interest
References
- Rybak, L.P. Mechanisms of cisplatin ototoxicity and progress in otoprotection. Curr. Opin. Otolaryngol. Head Neck Surg. 2007, 15, 364–369. [Google Scholar] [CrossRef] [PubMed]
- Steyger, P.S. Mechanisms of Aminoglycoside- and Cisplatin-Induced Ototoxicity. Am. J. Audiol. 2021, 30, 887–900. [Google Scholar] [CrossRef]
- Callejo, A.; Sedo-Cabezon, L.; Juan, I.D.; Llorens, J. Cisplatin-Induced Ototoxicity: Effects, Mechanisms and Protection Strategies. Toxics 2015, 3, 268–293. [Google Scholar] [CrossRef] [PubMed]
- Takeno, S.; Harrison, R.V.; Ibrahim, D.; Wake, M.; Mount, R.J. Cochlear function after selective inner hair cell degeneration induced by carboplatin. Hear. Res. 1994, 75, 93–102. [Google Scholar] [CrossRef] [PubMed]
- Wang, X.; Zhou, Y.; Wang, D.; Wang, Y.; Zhou, Z.; Ma, X.; Liu, X.; Dong, Y. Cisplatin-induced ototoxicity: From signaling network to therapeutic targets. Biomed. Pharmacother. 2023, 157, 114045. [Google Scholar] [CrossRef] [PubMed]
- Julian, L.; Olson, M.F. Rho-associated coiled-coil containing kinases (ROCK): Structure, regulation, and functions. Small GTPases 2014, 5, e29846. [Google Scholar] [CrossRef]
- Shi, J.; Wei, L. Rho kinase in the regulation of cell death and survival. Arch. Immunol. Ther. Exp. 2007, 55, 61–75. [Google Scholar] [CrossRef]
- Rebillard, A.; Jouan-Lanhouet, S.; Jouan, E.; Legembre, P.; Pizon, M.; Sergent, O.; Gilot, D.; Tekpli, X.; Lagadic-Gossmann, D.; Dimanche-Boitrel, M.T. Cisplatin-induced apoptosis involves a Fas-ROCK-ezrin-dependent actin remodelling in human colon cancer cells. Eur. J. Cancer 2010, 46, 1445–1455. [Google Scholar] [CrossRef]
- Lim, K.H.; Park, S.; Han, E.; Yoon, H.S.; Lee, Y.; Hong, S.; Hyun, K.; Baek, S.H.; Baek, H.W.; Chan Rah, Y.; et al. Protective effects of Y-27632 against cisplatin-induced ototoxicity: A zebrafish model Y-27632 and cisplatin-induced ototoxicity. Food Chem. Toxicol. 2024, 190, 114792. [Google Scholar] [CrossRef]
- Watanabe, K.; Ueno, M.; Kamiya, D.; Nishiyama, A.; Matsumura, M.; Wataya, T.; Takahashi, J.B.; Nishikawa, S.; Nishikawa, S.; Muguruma, K.; et al. A ROCK inhibitor permits survival of dissociated human embryonic stem cells. Nat. Biotechnol. 2007, 25, 681–686. [Google Scholar] [CrossRef]
- Street, C.A.; Routhier, A.A.; Spencer, C.; Perkins, A.L.; Masterjohn, K.; Hackathorn, A.; Montalvo, J.; Dennstedt, E.A.; Bryan, B.A. Pharmacological inhibition of Rho-kinase (ROCK) signaling enhances cisplatin resistance in neuroblastoma cells. Int. J. Oncol. 2010, 37, 1297–1305. [Google Scholar] [CrossRef] [PubMed][Green Version]
- Bao, W.; Hu, E.; Tao, L.; Boyce, R.; Mirabile, R.; Thudium, D.T.; Ma, X.L.; Willette, R.N.; Yue, T.L. Inhibition of Rho-kinase protects the heart against ischemia/reperfusion injury. Cardiovasc. Res. 2004, 61, 548–558. [Google Scholar] [CrossRef] [PubMed]
- Dong, L.Y.; Qiu, X.X.; Zhuang, Y.; Xue, S. Y-27632, a Rho-kinase inhibitor, attenuates myocardial ischemia-reperfusion injury in rats. Int. J. Mol. Med. 2019, 43, 1911–1919. [Google Scholar] [CrossRef] [PubMed]
- Thorlacius, K.; Slotta, J.E.; Laschke, M.W.; Wang, Y.; Menger, M.D.; Jeppsson, B.; Thorlacius, H. Protective effect of fasudil, a Rho-kinase inhibitor, on chemokine expression, leukocyte recruitment, and hepatocellular apoptosis in septic liver injury. J. Leukoc. Biol. 2006, 79, 923–931. [Google Scholar] [CrossRef] [PubMed]
- Zhu, Y.; Howard, G.A.; Pittman, K.; Boykin, C.; Herring, L.E.; Wilkerson, E.M.; Verbanac, K.; Lu, Q. Therapeutic Effect of Y-27632 on Tumorigenesis and Cisplatin-Induced Peripheral Sensory Loss through RhoA-NF-kappaB. Mol. Cancer Res. 2019, 17, 1910–1919. [Google Scholar] [CrossRef]
- Koch, J.C.; Tatenhorst, L.; Roser, A.E.; Saal, K.A.; Tonges, L.; Lingor, P. ROCK inhibition in models of neurodegeneration and its potential for clinical translation. Pharmacol. Ther. 2018, 189, 1–21. [Google Scholar] [CrossRef]
- Koizumi, Y.; Ito, T.; Mizutari, K.; Kakehata, S. Regenerative Effect of a ROCK Inhibitor, Y-27632, on Excitotoxic Trauma in an Organotypic Culture of the Cochlea. Front. Cell. Neurosci. 2020, 14, 572434. [Google Scholar] [CrossRef]
- Li, W.; Zhang, Y.; Xu, J.; Chen, J.; Gao, X. Fasudil prevents neomycin-induced hair cell damage by inhibiting autophagy through the miR-489/NDP52 signaling pathway in HEI-OC1 cells. Exp. Ther. Med. 2022, 23, 43. [Google Scholar] [CrossRef]
- Domarecka, E.; Skarzynska, M.; Szczepek, A.J.; Hatzopoulos, S. Use of zebrafish larvae lateral line to study protection against cisplatin-induced ototoxicity: A scoping review. Int. J. Immunopathol. Pharmacol. 2020, 34, 2058738420959554. [Google Scholar] [CrossRef]
- Nicolson, T. The genetics of hair-cell function in zebrafish. J. Neurogenet. 2017, 31, 102–112. [Google Scholar] [CrossRef]
- Ton, C.; Parng, C. The use of zebrafish for assessing ototoxic and otoprotective agents. Hear. Res. 2005, 208, 79–88. [Google Scholar] [CrossRef] [PubMed]
- Buck, L.M.; Winter, M.J.; Redfern, W.S.; Whitfield, T.T. Ototoxin-induced cellular damage in neuromasts disrupts lateral line function in larval zebrafish. Hear. Res. 2012, 284, 67–81. [Google Scholar] [CrossRef] [PubMed]
- Coffin, A.B.; Ou, H.; Owens, K.N.; Santos, F.; Simon, J.A.; Rubel, E.W.; Raible, D.W. Chemical screening for hair cell loss and protection in the zebrafish lateral line. Zebrafish 2010, 7, 3–11. [Google Scholar] [CrossRef] [PubMed]
- Holmgren, M.; Sheets, L. Using the Zebrafish Lateral Line to Understand the Roles of Mitochondria in Sensorineural Hearing Loss. Front. Cell Dev. Biol. 2020, 8, 628712. [Google Scholar] [CrossRef]
- Ou, H.C.; Raible, D.W.; Rubel, E.W. Cisplatin-induced hair cell loss in zebrafish (Danio rerio) lateral line. Hear. Res. 2007, 233, 46–53. [Google Scholar] [CrossRef]
- Thomas, A.J.; Wu, P.; Raible, D.W.; Rubel, E.W.; Simon, J.A.; Ou, H.C. Identification of small molecule inhibitors of cisplatin-induced hair cell death: Results of a 10,000 compound screen in the zebrafish lateral line. Otol. Neurotol. 2015, 36, 519–525. [Google Scholar] [CrossRef]
- Bang, P.I.; Yelick, P.C.; Malicki, J.J.; Sewell, W.F. High-throughput behavioral screening method for detecting auditory response defects in zebrafish. J. Neurosci. Methods 2002, 118, 177–187. [Google Scholar] [CrossRef]
- Bhandiwad, A.A.; Zeddies, D.G.; Raible, D.W.; Rubel, E.W.; Sisneros, J.A. Auditory sensitivity of larval zebrafish (Danio rerio) measured using a behavioral prepulse inhibition assay. J. Exp. Biol. 2013, 216, 3504–3513. [Google Scholar] [CrossRef]
- Han, E.; Choi, Y.J.; Park, S.; Rah, Y.C.; Park, H.C.; Lee, S.H.; Choi, J. A comprehensive characterizations of zebrafish rheotactic behaviors and its application to otoprotective drug screening. Expert Syst. Appl. 2024, 237, 121496. [Google Scholar] [CrossRef]
- Han, E.; Ho Oh, K.; Park, S.; Chan Rah, Y.; Park, H.C.; Koun, S.; Choi, J. Analysis of behavioral changes in zebrafish (Danio rerio) larvae caused by aminoglycoside-induced damage to the lateral line and muscles. Neurotoxicology 2020, 78, 134–142. [Google Scholar] [CrossRef]
- Niihori, M.; Platto, T.; Igarashi, S.; Hurbon, A.; Dunn, A.M.; Tran, P.; Tran, H.; Mudery, J.A.; Slepian, M.J.; Jacob, A. Zebrafish swimming behavior as a biomarker for ototoxicity-induced hair cell damage: A high-throughput drug development platform targeting hearing loss. Transl. Res. 2015, 166, 440–450. [Google Scholar] [CrossRef] [PubMed]
- Oteiza, P.; Odstrcil, I.; Lauder, G.; Portugues, R.; Engert, F. A novel mechanism for mechanosensory-based rheotaxis in larval zebrafish. Nature 2017, 547, 445–448. [Google Scholar] [CrossRef] [PubMed]
- Suli, A.; Watson, G.M.; Rubel, E.W.; Raible, D.W. Rheotaxis in larval zebrafish is mediated by lateral line mechanosensory hair cells. PLoS ONE 2012, 7, e29727. [Google Scholar] [CrossRef] [PubMed]
- Tantry, M.S.A.; Harini, V.S.; Santhakumar, K. Simple and High-Throughput Rheotaxis Behavioral Assay for Zebrafish Larva. Zebrafish 2022, 19, 114–118. [Google Scholar] [CrossRef] [PubMed]
- Yang, Q.; Sun, P.; Chen, S.; Li, H.; Chen, F. Behavioral methods for the functional assessment of hair cells in zebrafish. Front. Med. 2017, 11, 178–190. [Google Scholar] [CrossRef]
- Coombs, S.; Bak-Coleman, J.; Montgomery, J. Rheotaxis revisited: A multi-behavioral and multisensory perspective on how fish orient to flow. J. Exp. Biol. 2020, 223, jeb223008. [Google Scholar] [CrossRef]
- Ehrlich, D.E.; Schoppik, D. Control of Movement Initiation Underlies the Development of Balance. Curr. Biol. 2017, 27, 334–344. [Google Scholar] [CrossRef]
- Groneberg, A.H.; Herget, U.; Ryu, S.; De Marco, R.J. Positive taxis and sustained responsiveness to water motions in larval zebrafish. Front. Neural Circuits 2015, 9, 9. [Google Scholar] [CrossRef]
- Olive, R.; Wolf, S.; Dubreuil, A.; Bormuth, V.; Debregeas, G.; Candelier, R. Rheotaxis of Larval Zebrafish: Behavioral Study of a Multi-Sensory Process. Front. Syst. Neurosci. 2016, 10, 14. [Google Scholar] [CrossRef]
- Peimani, A.R.; Zoidl, G.; Rezai, P. A microfluidic device to study electrotaxis and dopaminergic system of zebrafish larvae. Biomicrofluidics 2018, 12, 014113. [Google Scholar] [CrossRef]
- Lee, D.S.; Schrader, A.; Bell, E.; Warchol, M.E.; Sheets, L. Evaluation of Cisplatin-Induced Pathology in the Larval Zebrafish Lateral Line. Int. J. Mol. Sci. 2022, 23, 14302. [Google Scholar] [CrossRef] [PubMed]
- Lee, D.S.; Schrader, A.; Warchol, M.; Sheets, L. Cisplatin exposure acutely disrupts mitochondrial bioenergetics in the zebrafish lateral-line organ. Hear. Res. 2022, 426, 108513. [Google Scholar] [CrossRef] [PubMed]
- Gentilin, E.; Simoni, E.; Candito, M.; Cazzador, D.; Astolfi, L. Cisplatin-Induced Ototoxicity: Updates on Molecular Targets. Trends Mol. Med. 2019, 25, 1123–1132. [Google Scholar] [CrossRef] [PubMed]
- Rybak, L.P.; Mukherjea, D.; Jajoo, S.; Ramkumar, V. Cisplatin ototoxicity and protection: Clinical and experimental studies. Tohoku J. Exp. Med. 2009, 219, 177–186. [Google Scholar] [CrossRef] [PubMed]
- Devarajan, P.; Savoca, M.; Castaneda, M.P.; Park, M.S.; Esteban-Cruciani, N.; Kalinec, G.; Kalinec, F. Cisplatin-induced apoptosis in auditory cells: Role of death receptor and mitochondrial pathways. Hear. Res. 2002, 174, 45–54. [Google Scholar] [CrossRef]
- Youn, C.K.; Kim, J.; Park, J.H.; Do, N.Y.; Cho, S.I. Role of autophagy in cisplatin-induced ototoxicity. Int. J. Pediatr. Otorhinolaryngol. 2015, 79, 1814–1819. [Google Scholar] [CrossRef]
- Xu, F.L.; Cheng, Y.; Yan, W. Up-regulation of autophagy and apoptosis of cochlear hair cells in mouse models for deafness. Arch. Med. Sci. 2021, 17, 535–541. [Google Scholar] [CrossRef]
- Yin, H.; Yang, Q.; Cao, Z.; Li, H.; Yu, Z.; Zhang, G.; Sun, G.; Man, R.; Wang, H.; Li, J. Activation of NLRX1-mediated autophagy accelerates the ototoxic potential of cisplatin in auditory cells. Toxicol. Appl. Pharmacol. 2018, 343, 16–28. [Google Scholar] [CrossRef]
- Pang, J.; Xiong, H.; Zhan, T.; Cheng, G.; Jia, H.; Ye, Y.; Su, Z.; Chen, H.; Lin, H.; Lai, L.; et al. Sirtuin 1 and Autophagy Attenuate Cisplatin-Induced Hair Cell Death in the Mouse Cochlea and Zebrafish Lateral Line. Front. Cell. Neurosci. 2018, 12, 515. [Google Scholar] [CrossRef]
- Kan, L.; Smith, A.; Chen, M.; Ledford, B.T.; Fan, H.; Liu, Z.; He, J.Q. Rho-Associated Kinase Inhibitor (Y-27632) Attenuates Doxorubicin-Induced Apoptosis of Human Cardiac Stem Cells. PLoS ONE 2015, 10, e0144513. [Google Scholar] [CrossRef]
- Chang, J.; Xie, M.; Shah, V.R.; Schneider, M.D.; Entman, M.L.; Wei, L.; Schwartz, R.J. Activation of Rho-associated coiled-coil protein kinase 1 (ROCK-1) by caspase-3 cleavage plays an essential role in cardiac myocyte apoptosis. Proc. Natl. Acad. Sci. USA 2006, 103, 14495–14500. [Google Scholar] [CrossRef] [PubMed]
- Orlando, K.A.; Pittman, R.N. Rho kinase regulates phagocytosis, surface expression of GlcNAc, and Golgi fragmentation of apoptotic PC12 cells. Exp. Cell Res. 2006, 312, 3298–3311. [Google Scholar] [CrossRef] [PubMed]
- Song, Y.; Hoang, B.Q.; Chang, D.D. ROCK-II-induced membrane blebbing and chromatin condensation require actin cytoskeleton. Exp. Cell Res. 2002, 278, 45–52. [Google Scholar] [CrossRef] [PubMed]
- Zhang, Y.; Li, W.; He, Z.; Wang, Y.; Shao, B.; Cheng, C.; Zhang, S.; Tang, M.; Qian, X.; Kong, W.; et al. Pre-treatment With Fasudil Prevents Neomycin-Induced Hair Cell Damage by Reducing the Accumulation of Reactive Oxygen Species. Front. Mol. Neurosci. 2019, 12, 264. [Google Scholar] [CrossRef] [PubMed]
- Kitcher, S.R.; Kirkwood, N.K.; Camci, E.D.; Wu, P.; Gibson, R.M.; Redila, V.A.; Simon, J.A.; Rubel, E.W.; Raible, D.W.; Richardson, G.P.; et al. ORC-13661 protects sensory hair cells from aminoglycoside and cisplatin ototoxicity. JCI Insight 2019, 4, e126764. [Google Scholar] [CrossRef]
- Zhang, Y.; Li, X.; Qi, J.; Wang, J.; Liu, X.; Zhang, H.; Lin, S.C.; Meng, A. Rock2 controls TGFbeta signaling and inhibits mesoderm induction in zebrafish embryos. J. Cell Sci. 2009, 122, 2197–2207. [Google Scholar] [CrossRef]
- Miranda-Rodriguez, J.R.; Salas-Vidal, E.; Lomeli, H.; Zurita, M.; Schnabel, D. RhoA/ROCK pathway activity is essential for the correct localization of the germ plasm mRNAs in zebrafish embryos. Dev. Biol. 2017, 421, 27–42. [Google Scholar] [CrossRef]
- Stengel, D.; Zindler, F.; Braunbeck, T. An optimized method to assess ototoxic effects in the lateral line of zebrafish (Danio rerio) embryos. Comp. Biochem. Physiol. C Toxicol. Pharmacol. 2017, 193, 18–29. [Google Scholar] [CrossRef]
- Newton, K.C.; Kacev, D.; Nilsson, S.R.O.; Saettele, A.L.; Golden, S.A.; Sheets, L. Lateral line ablation by ototoxic compounds results in distinct rheotaxis profiles in larval zebrafish. Commun. Biol. 2023, 6, 84. [Google Scholar] [CrossRef]
- Cirrincione, A.M.; Rieger, S. Analyzing chemotherapy-induced peripheral neuropathy in vivo using non-mammalian animal models. Exp. Neurol. 2020, 323, 113090. [Google Scholar] [CrossRef]
- Karas, B.F.; Hotz, J.M.; Buckley, B.T.; Cooper, K.R. Cisplatin alkylating activity in zebrafish causes resistance to chorionic degradation and inhibition of osteogenesis. Aquat. Toxicol. 2020, 229, 105656. [Google Scholar] [CrossRef] [PubMed]
- Matsumoto, C.; Sekine, H.; Nahata, M.; Mogami, S.; Ohbuchi, K.; Fujitsuka, N.; Takeda, H. Role of Mitochondrial Dysfunction in the Pathogenesis of Cisplatin-Induced Myotube Atrophy. Biol. Pharm. Bull. 2022, 45, 780–792. [Google Scholar] [CrossRef] [PubMed]
- Surma, M.; Wei, L.; Shi, J. Rho kinase as a therapeutic target in cardiovascular disease. Future Cardiol. 2011, 7, 657–671. [Google Scholar] [CrossRef] [PubMed]
- Kim, S.; Kim, S.A.; Han, J.; Kim, I.S. Rho-Kinase as a Target for Cancer Therapy and Its Immunotherapeutic Potential. Int. J. Mol. Sci. 2021, 22, 12916. [Google Scholar] [CrossRef] [PubMed]
- Li, Q.; Cheng, Y.; Zhang, Z.; Bi, Z.; Ma, X.; Wei, Y.; Wei, X. Inhibition of ROCK ameliorates pulmonary fibrosis by suppressing M2 macrophage polarisation through phosphorylation of STAT3. Clin. Transl. Med. 2022, 12, e1036. [Google Scholar] [CrossRef]
- Wang, J.; Wang, H.; Dang, Y. Rho-Kinase Inhibitors as Emerging Targets for Glaucoma Therapy. Ophthalmol. Ther. 2023, 12, 2943–2957. [Google Scholar] [CrossRef]
- Grisk, O. Potential benefits of rho-kinase inhibition in arterial hypertension. Curr. Hypertens. Rep. 2013, 15, 506–513. [Google Scholar] [CrossRef]
- Collu, R.; Yin, Z.; Giunti, E.; Daley, S.; Chen, M.; Morin, P.; Killick, R.; Wong, S.T.C.; Xia, W. Effect of the ROCK inhibitor fasudil on the brain proteomic profile in the tau transgenic mouse model of Alzheimer’s disease. Front. Aging Neurosci. 2024, 16, 1323563. [Google Scholar] [CrossRef]
- Townes-Anderson, E.; Halász, É.; Sugino, I.; Davidow, A.L.; Frishman, L.J.; Fritzky, L.; Yousufzai, F.A.K.; Zarbin, M. Injury to Cone Synapses by Retinal Detachment: Differences from Rod Synapses and Protection by ROCK Inhibition. Cells 2023, 12, 1485. [Google Scholar] [CrossRef]
- Zampini, V.; Johnson, S.L.; Franz, C.; Knipper, M.; Holley, M.C.; Magistretti, J.; Russo, G.; Marcotti, W.; Masetto, S. Fine Tuning of CaV1.3 Ca2+ channel properties in adult inner hair cells positioned in the most sensitive region of the Gerbil Cochlea. PLoS ONE 2014, 9, e113750. [Google Scholar] [CrossRef]
- Safieddine, S.; El-Amraoui, A.; Petit, C. The auditory hair cell ribbon synapse: From assembly to function. Annu. Rev. Neurosci. 2012, 35, 509–528. [Google Scholar] [CrossRef] [PubMed]
- González-Forero, D.; Montero, F.; García-Morales, V.; Domínguez, G.; Gómez-Pérez, L.; García-Verdugo, J.M.; Moreno-López, B. Endogenous Rho-kinase signaling maintains synaptic strength by stabilizing the size of the readily releasable pool of synaptic vesicles. J. Neurosci. 2012, 32, 68–84. [Google Scholar] [CrossRef] [PubMed]
- Wichmann, C.; Moser, T. Relating structure and function of inner hair cell ribbon synapses. Cell Tissue Res. 2015, 361, 95–114. [Google Scholar] [CrossRef] [PubMed]
- Koizumi, Y.; Mizutari, K.; Kawauchi, S.; Sato, S.; Shiotani, A.; Kakehata, S. Y-27632, a ROCK inhibitor, improved laser-induced shock wave (LISW)-induced cochlear synaptopathy in mice. Mol. Brain 2021, 14, 105. [Google Scholar] [CrossRef] [PubMed]
- Dai, Y.B.; Gao, X.; Liu, D.; Gong, J. The role of Rho GTPase family in cochlear hair cells and hearing. Neural Regen. Res. 2023, 18, 2167–2172. [Google Scholar] [CrossRef]
- Bing, X.; Liu, C.; Cao, X.; Li, C.; Gao, X.; Zhu, F.; Wu, X.; Guo, N.; Hu, H.; Xia, M. Development of the inner ear and regeneration of hair cells after hearing impairment. Fundam. Res. 2023; in press. [Google Scholar]
- Xiao, T.; Roeser, T.; Staub, W.; Baier, H. A GFP-based genetic screen reveals mutations that disrupt the architecture of the zebrafish retinotectal projection. Development 2005, 132, 2955–2967. [Google Scholar] [CrossRef]
- Hong, S.J.; Im, G.J.; Chang, J.; Chae, S.W.; Lee, S.H.; Kwon, S.Y.; Jung, H.H.; Chung, A.Y.; Park, H.C.; Choi, J. Protective effects of edaravone against cisplatin-induced hair cell damage in zebrafish. Int. J. Pediatr. Otorhinolaryngol. 2013, 77, 1025–1031. [Google Scholar] [CrossRef]
- Jeon, H.; Song, I.S.; Park, J.G.; Lee, H.; Han, E.; Park, S.; Lee, Y.; Song, C.M.; Hur, W.; Lee, I.G.; et al. Protective effects of esomeprazole against cisplatin-induced ototoxicity: An in vitro and in vivo study. Aquat. Toxicol. 2023, 260, 106573. [Google Scholar] [CrossRef]
- Choi, J.; Im, G.J.; Chang, J.; Chae, S.W.; Lee, S.H.; Kwon, S.Y.; Chung, A.Y.; Park, H.C.; Jung, H.H. Protective effects of apocynin on cisplatin-induced ototoxicity in an auditory cell line and in zebrafish. J. Appl. Toxicol. 2013, 33, 125–133. [Google Scholar] [CrossRef]
- Choi, J.; Chang, J.; Jun, H.J.; Im, G.J.; Chae, S.W.; Lee, S.H.; Kwon, S.Y.; Jung, H.H.; Chung, A.Y.; Park, H.C. Protective role of edaravone against neomycin-induced ototoxicity in zebrafish. J. Appl. Toxicol. 2014, 34, 554–561. [Google Scholar] [CrossRef]
- Chang, J.; Choi, J.; Rah, Y.C.; Yoo, M.H.; Oh, K.H.; Im, G.J.; Lee, S.H.; Kwon, S.Y.; Park, H.C.; Chae, S.W.; et al. Sodium Selenite Acts as an Otoprotectant against Neomycin-Induced Hair Cell Damage in a Zebrafish Model. PLoS ONE 2016, 11, e0151557. [Google Scholar] [CrossRef] [PubMed]
- Rah, Y.C.; Park, S.; Koun, S.; Park, H.C.; Choi, J. In vivo assay of the ethanol-induced embryonic hair cell loss and the protective role of the retinoic and folic acid in zebrafish larvae (Danio rerio). Alcohol 2019, 75, 113–121. [Google Scholar] [CrossRef] [PubMed]
- Rhee, J.; Han, E.; Rah, Y.C.; Park, S.; Koun, S.; Choi, J. Evaluation of Ototoxicity of an Antifog Agent and the Suspected Underlying Mechanisms: An Animal Study. Ear Nose Throat J. 2019, 98, NP131–NP137. [Google Scholar] [CrossRef] [PubMed]
- Holmgren, M.; Sheets, L. Influence of Mpv17 on Hair-Cell Mitochondrial Homeostasis, Synapse Integrity, and Vulnerability to Damage in the Zebrafish Lateral Line. Front. Cell. Neurosci. 2021, 15, 693375. [Google Scholar] [CrossRef]
- He, Y.; Cai, C.; Tang, D.; Sun, S.; Li, H. Effect of histone deacetylase inhibitors trichostatin A and valproic acid on hair cell regeneration in zebrafish lateral line neuromasts. Front. Cell. Neurosci. 2014, 8, 382. [Google Scholar] [CrossRef]
- Hailey, D.W.; Esterberg, R.; Linbo, T.H.; Rubel, E.W.; Raible, D.W. Fluorescent aminoglycosides reveal intracellular trafficking routes in mechanosensory hair cells. J. Clin. Investig. 2017, 127, 472–486. [Google Scholar] [CrossRef]
- Toro, C.; Trapani, J.G.; Pacentine, I.; Maeda, R.; Sheets, L.; Mo, W.; Nicolson, T. Dopamine Modulates the Activity of Sensory Hair Cells. J. Neurosci. 2015, 35, 16494–16503. [Google Scholar] [CrossRef]
Group | SO1 | SO2 | O1 | OC1 | Sum (%) |
---|---|---|---|---|---|
Control (n = 30) | 9.8 ± 1.4 | 11.0 ± 2.2 | 10.7 ± 1.5 | 11.6 ± 2.4 | 43.1 ± 3.6 (100%) |
Cisplatin 1 mM (n = 30) | 5.3 ± 1.5 | 4.2 ± 2.3 | 4.0 ± 2.3 | 5.0 ± 3.2 | 18.4 ± 7.9 (43%) |
Cisplatin 1 mM + Fasudil 10 μM (n = 30) | 5.8 ± 1.9 | 5.7 ± 2.4 | 5.4 ± 2.5 | 6.0 ± 3.4 | 22.9 ± 8.2 (53%) |
Cisplatin 1 mM + Fasudil 100 μM (n = 30) | 5.9 ± 1.6 | 6.0 ± 2.4 | 6.4 ± 2.2 | 6.4 ± 2.7 | 24.7 ± 6.7 (57%) |
Cisplatin 1 mM + Fasudil 500 μM (n = 30) | 5.7 ± 1.9 | 6.1 ± 2.6 | 6.9 ± 1.8 | 6.7 ± 6.3 | 25.5 ± 6.2 (59%) |
Disclaimer/Publisher’s Note: The statements, opinions and data contained in all publications are solely those of the individual author(s) and contributor(s) and not of MDPI and/or the editor(s). MDPI and/or the editor(s) disclaim responsibility for any injury to people or property resulting from any ideas, methods, instructions or products referred to in the content. |
© 2024 by the authors. Licensee MDPI, Basel, Switzerland. This article is an open access article distributed under the terms and conditions of the Creative Commons Attribution (CC BY) license (https://creativecommons.org/licenses/by/4.0/).
Share and Cite
Lim, K.H.; Park, S.; Han, E.; Baek, H.w.; Hyun, K.; Hong, S.; Kim, H.-J.; Lee, Y.; Rah, Y.C.; Choi, J. Protective Effects of Fasudil Against Cisplatin-Induced Ototoxicity in Zebrafish: An In Vivo Study. Int. J. Mol. Sci. 2024, 25, 13363. https://doi.org/10.3390/ijms252413363
Lim KH, Park S, Han E, Baek Hw, Hyun K, Hong S, Kim H-J, Lee Y, Rah YC, Choi J. Protective Effects of Fasudil Against Cisplatin-Induced Ototoxicity in Zebrafish: An In Vivo Study. International Journal of Molecular Sciences. 2024; 25(24):13363. https://doi.org/10.3390/ijms252413363
Chicago/Turabian StyleLim, Kang Hyeon, Saemi Park, Eunjung Han, Hyun woo Baek, Kyungtae Hyun, Sumin Hong, Hwee-Jin Kim, Yunkyoung Lee, Yoon Chan Rah, and June Choi. 2024. "Protective Effects of Fasudil Against Cisplatin-Induced Ototoxicity in Zebrafish: An In Vivo Study" International Journal of Molecular Sciences 25, no. 24: 13363. https://doi.org/10.3390/ijms252413363
APA StyleLim, K. H., Park, S., Han, E., Baek, H. w., Hyun, K., Hong, S., Kim, H.-J., Lee, Y., Rah, Y. C., & Choi, J. (2024). Protective Effects of Fasudil Against Cisplatin-Induced Ototoxicity in Zebrafish: An In Vivo Study. International Journal of Molecular Sciences, 25(24), 13363. https://doi.org/10.3390/ijms252413363