Extracellular PKM2 Preserves Cardiomyocytes and Reduces Cardiac Fibrosis During Myocardial Infarction
Abstract
1. Introduction
2. Results
2.1. PKM2 Is Expressed in and Secreted from Cardiomyocytes Under Stress Conditions
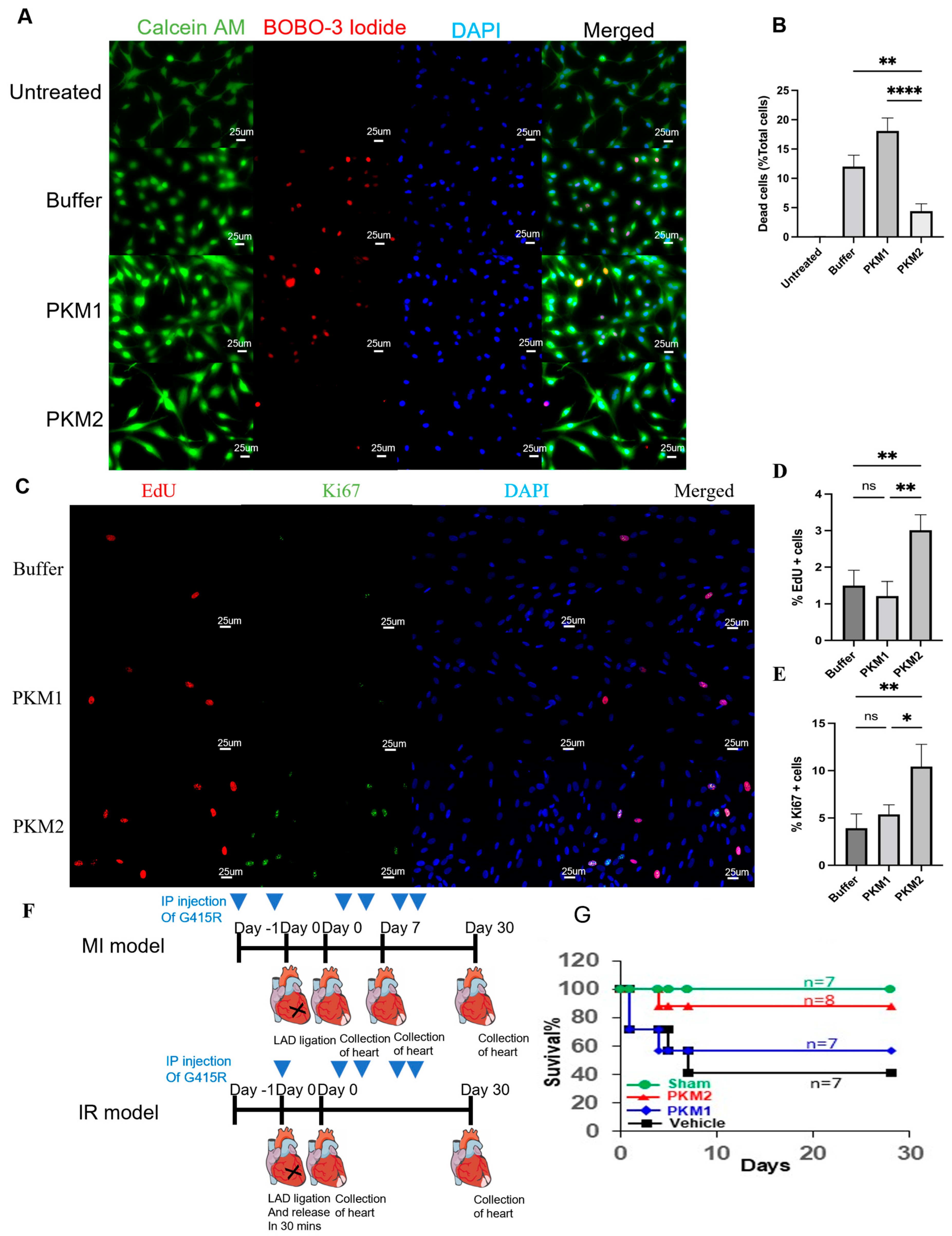
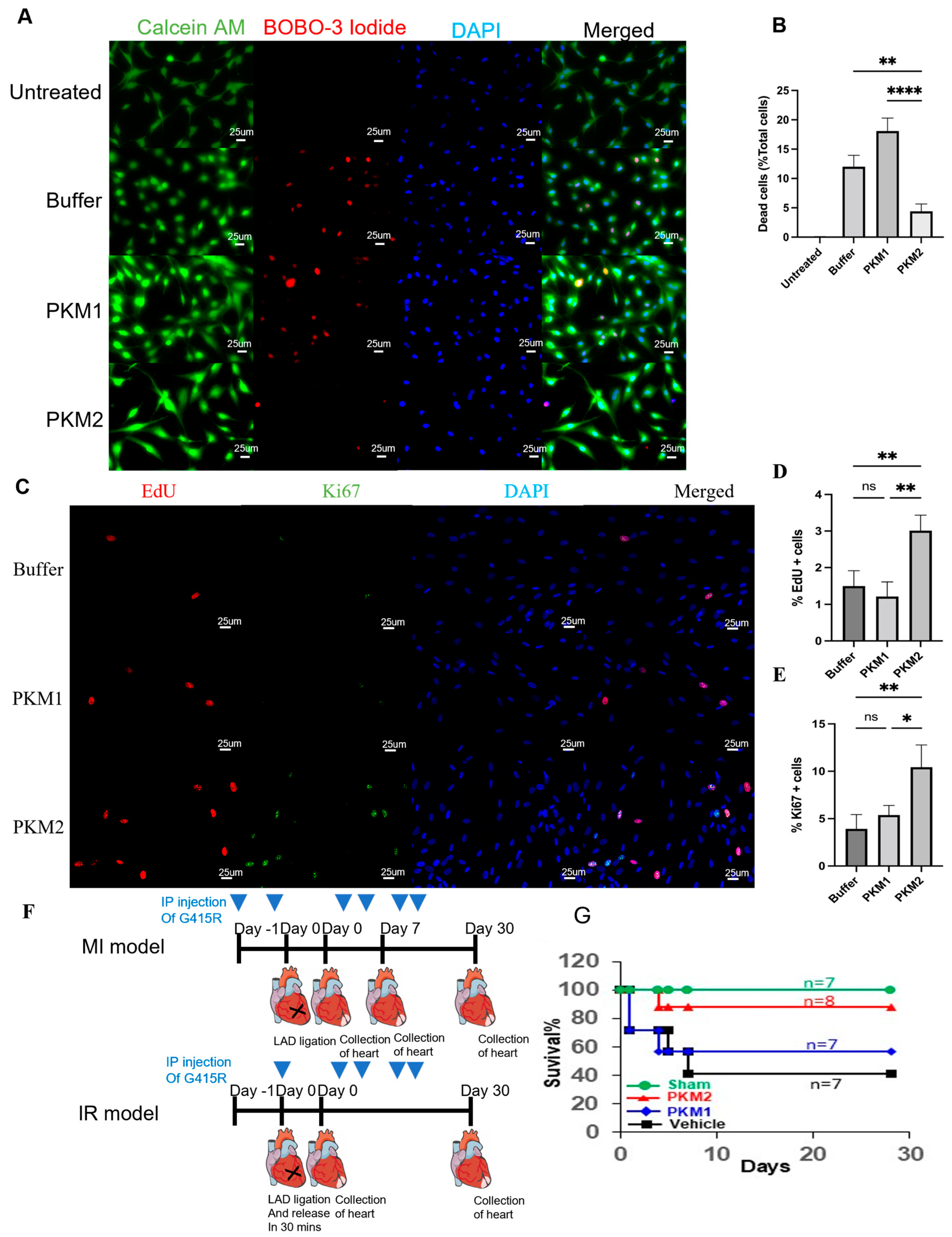
2.2. EcPKM2 Protects Cardiomyocytes from Apoptosis and Promotes Proliferation
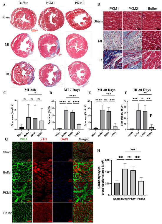
2.3. EcPKM2 Preserves Cardiomyocytes During Myocardial Infarction
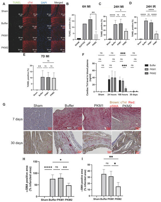
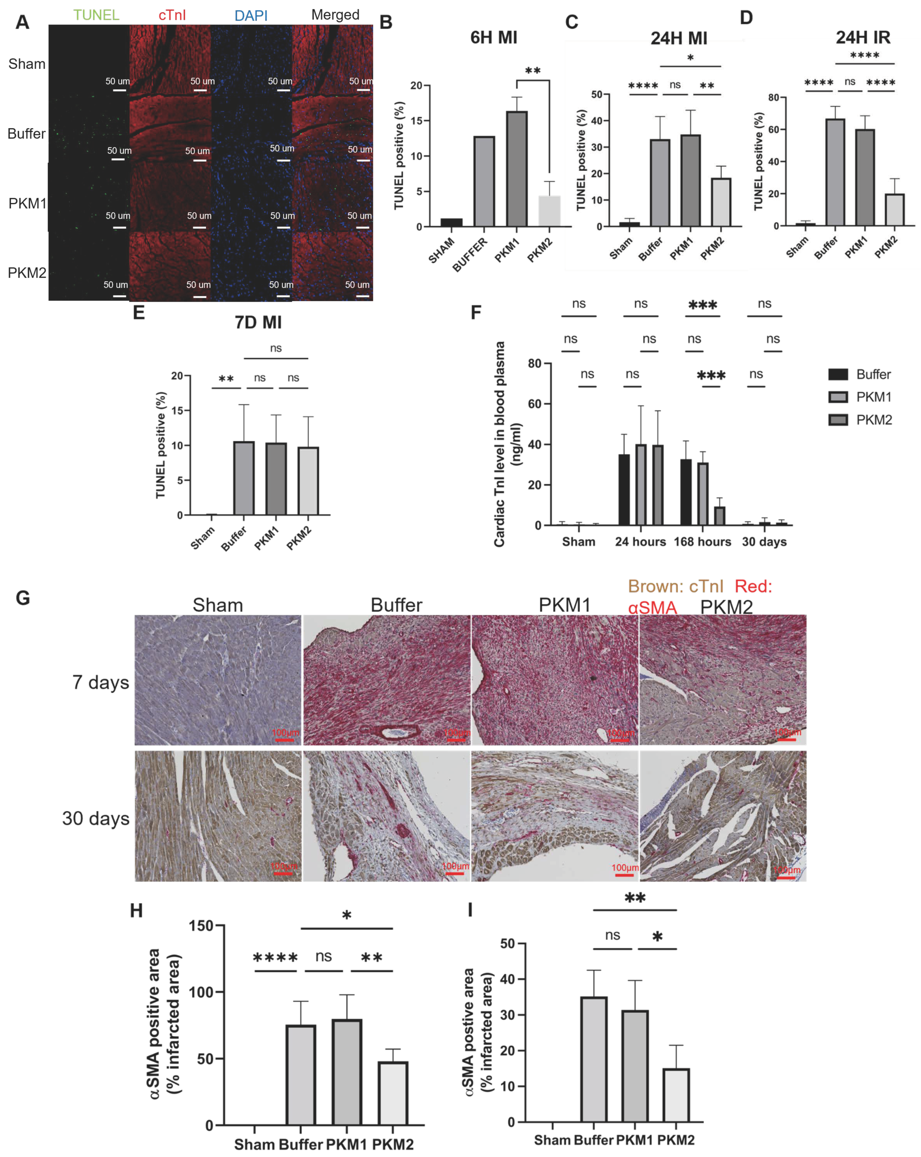
2.4. EcPKM2 Reduces Cardiac Fibrosis During Infarction
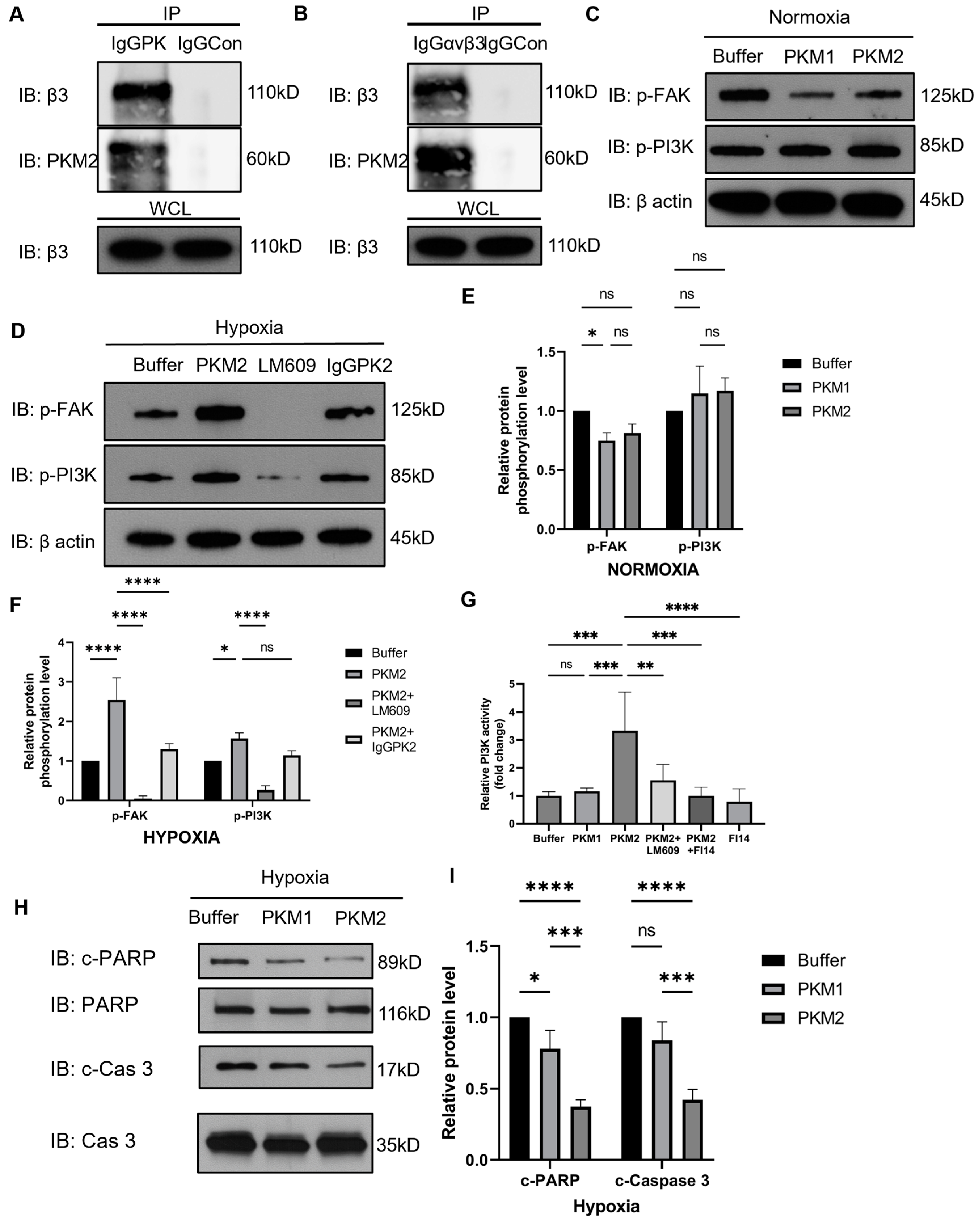
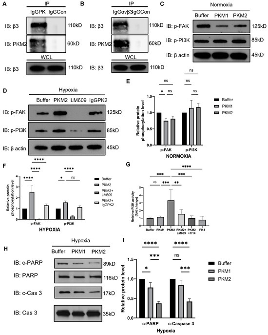
2.5. EcPKM2 Interacts with Integrin αvβ3 and Activates the Integrin and Downstream Signaling in Cardiomyocytes Under Stress Conditions
3. Discussion
4. Materials and Methods
4.1. Recombinant Protein Expression and Purification
4.2. Animal Model and Treatment
4.3. Cell Culture
4.4. Flow Cytometry, Immunohistochemistry Staining, Immunofluorescent Staining, Masson’s Trichrome Staining, Immunoprecipitation, Immunoblot, ELISA, TUNEL Assay, Cell Viability Assay, Cell Proliferation Assay, PI3K Activity Assay
4.5. Wheat Germ Agglutinin (WGA) Staining
4.6. Staining Quantification
4.7. Cardiac Magnetic Resonance Imaging
4.8. Data Analyses and Statistical Calculations
Supplementary Materials
Author Contributions
Funding
Institutional Review Board Statement
Data Availability Statement
Acknowledgments
Conflicts of Interest
References
- Baines, C.P. How and when do myocytes die during ischemia and reperfusion: The late phase. J. Cardiovasc. Pharmacol. Ther. 2011, 16, 239–243. [Google Scholar] [CrossRef] [PubMed]
 - Kalogeris, T.; Baines, C.P.; Krenz, M.; Korthuis, R.J. Cell biology of ischemia/reperfusion injury. Int. Rev. Cell Mol. Biol. 2012, 298, 229–317. [Google Scholar] [CrossRef] [PubMed]
 - Chiong, M.; Wang, Z.V.; Pedrozo, Z.; Cao, D.J.; Troncoso, R.; Ibacache, M.; Criollo, A.; Nemchenko, A.; Hill, J.A.; Lavandero, S.; et al. Cardiomyocyte death: Mechanisms and translational implications. Cell Death Dis. 2011, 2, e244. [Google Scholar] [CrossRef] [PubMed]
 - Nadal-Ginard, B.; Kajstura, J.; Anversa, P.; Leri, A. A matter of life and death: Cardiac myocyte apoptosis and regeneration. J. Clin. Investig. 2003, 111, 1457–1459. [Google Scholar] [CrossRef]
 - Nadal-Ginard, B.; Kajstura, J.; Leri, A.; Anversa, P. Myocyte death, growth, and regeneration in cardiac hypertrophy and failure. Circ. Res. 2003, 92, 139–150. [Google Scholar] [CrossRef]
 - Psarras, S.; Beis, D.; Nikouli, S.; Tsikitis, M.; Capetanaki, Y. Three in a Box: Understanding Cardiomyocyte, Fibroblast, and Innate Immune Cell Interactions to Orchestrate Cardiac Repair Processes. Front. Cardiovasc. Med. 2019, 6, 32. [Google Scholar] [CrossRef]
 - Crow, M.T.; Mani, K.; Nam, Y.J.; Kitsis, R.N. The mitochondrial death pathway and cardiac myocyte apoptosis. Circ. Res. 2004, 95, 957–970. [Google Scholar] [CrossRef]
 - Chen, W.; Bian, W.; Zhou, Y.; Zhang, J. Cardiac Fibroblasts and Myocardial Regeneration. Front. Bioeng. Biotechnol. 2021, 9, 599928. [Google Scholar] [CrossRef]
 - Humeres, C.; Frangogiannis, N.G. Fibroblasts in the Infarcted, Remodeling, and Failing Heart. JACC Basic. Transl. Sci. 2019, 4, 449–467. [Google Scholar] [CrossRef]
 - Hall, C.; Gehmlich, K.; Denning, C.; Pavlovic, D. Complex Relationship Between Cardiac Fibroblasts and Cardiomyocytes in Health and Disease. J. Am. Heart Assoc. 2021, 10, e019338. [Google Scholar] [CrossRef]
 - Ma, Y.; Iyer, R.P.; Jung, M.; Czubryt, M.P.; Lindsey, M.L. Cardiac Fibroblast Activation Post-Myocardial Infarction: Current Knowledge Gaps. Trends Pharmacol. Sci. 2017, 38, 448–458. [Google Scholar] [CrossRef] [PubMed]
 - Yamada, K.; Noguchi, T.; Matsuda, T.; Takenaka, M.; Monaci, P.; Nicosia, A.; Tanaka, T. Identification and characterization of hepatocyte-specific regulatory regions of the rat pyruvate kinase L gene. The synergistic effect of multiple elements. J. Biol. Chem. 1990, 265, 19885–19891. [Google Scholar] [CrossRef] [PubMed]
 - Tsutsumi, H.; Tani, K.; Fujii, H.; Miwa, S. Expression of L- and M-type pyruvate kinase in human tissues. Genomics 1988, 2, 86–89. [Google Scholar] [CrossRef] [PubMed]
 - Elbers, J.R.J.; Van Unnik, J.A.M.; Rijksen, G.; Van Oirschot, B.A.; Staal, G.E.J.; Roholl, P.J.M.; Oosting, J. Pyruvate kinase activity and isozyme composition in normal fibrous tissue and fibroblastic proliferations. Cancer 1991, 67, 2552–2559. [Google Scholar] [CrossRef] [PubMed]
 - Hacker, H.J.; Steinberg, P.; Bannasch, P. Pyruvate kinase isoenzyme shift from L-type to M2-type is a late event in hepatocarcinogenesis induced in rats by a choline-deficient/DL-ethionine-supplemented diet. Carcinogenesis 1998, 19, 99–107. [Google Scholar] [CrossRef]
 - Gao, X.; Wang, H.; Yang, J.J.; Chen, J.; Jie, J.; Li, L.; Zhang, Y.; Liu, Z.R. Reciprocal regulation of protein kinase and pyruvate kinase activities of pyruvate kinase m2 by growth signals. J. Biol. Chem. 2013, 288, 15971–15979. [Google Scholar] [CrossRef]
 - Gao, X.; Wang, H.; Yang, J.J.; Liu, X.; Liu, Z.R. Pyruvate kinase m2 regulates gene transcription by acting as a protein kinase. Mol. Cell 2012, 45, 598–609. [Google Scholar] [CrossRef]
 - Yang, W.; Xia, Y.; Hawke, D.; Li, X.; Liang, J.; Xing, D.; Aldape, K.; Hunter, T.; Yung, W.A.; Lu, Z. PKM2 Phosphorylates Histone H3 and Promotes Gene Transcription and Tumorigenesis. Cell 2012, 150, 685–696. [Google Scholar] [CrossRef]
 - Liu, V.M.; Howell, A.J.; Hosios, A.M.; Li, Z.; Israelsen, W.J.; Vander Heiden, M.G. Cancer-associated mutations in human pyruvate kinase M2 impair enzyme activity. FEBS Lett. 2020, 594, 646–664. [Google Scholar] [CrossRef]
 - Yan, M.; Chakravarthy, S.; Tokuda, J.M.; Pollack, L.; Bowman, G.D.; Lee, Y.S. Succinyl-5-aminoimidazole-4-carboxamide-1-ribose 5′-Phosphate (SAICAR) Activates Pyruvate Kinase Isoform M2 (PKM2) in Its Dimeric Form. Biochemistry 2016, 55, 4731–4736. [Google Scholar] [CrossRef]
 - Luo, W.; Hu, H.; Chang, R.; Zhong, J.; Knabel, M.; O’Meally, R.; Cole, R.N.; Pandey, A.; Semenza, G.L. Pyruvate kinase M2 is a PHD3-stimulated coactivator for hypoxia-inducible factor 1. Cell 2011, 145, 732–744. [Google Scholar] [CrossRef] [PubMed]
 - Yang, W.; Xia, Y.; Ji, H.; Zheng, Y.; Liang, J.; Huang, W.; Gao, X.; Aldape, K.; Lu, Z. Nuclear PKM2 regulates beta-catenin transactivation upon EGFR activation. Nature 2011, 480, 118–122. [Google Scholar] [CrossRef] [PubMed]
 - Jeffery, J.; Lewis, S.J.; Ayling, R.M. Fecal dimeric M2-pyruvate kinase (tumor M2-PK) in the differential diagnosis of functional and organic bowel disorders. Inflamm. Bowel Dis. 2009, 15, 1630–1634. [Google Scholar] [CrossRef] [PubMed]
 - Staib, P.; Hoffmann, M.; Schinkothe, T. Plasma levels of tumor M2-pyruvate kinase should not be used as a tumor marker for hematological malignancies and solid tumors. Clin. Chem. Lab. Med. CCLM/FESCC 2006, 44, 28–31. [Google Scholar] [CrossRef] [PubMed]
 - Hathurusinghe, H.R.; Goonetilleke, K.S.; Siriwardena, A.K. Current status of tumor M2 pyruvate kinase (tumor M2-PK) as a biomarker of gastrointestinal malignancy. Ann. Surg. Oncol. 2007, 14, 2714–2720. [Google Scholar] [CrossRef]
 - Zhang, Z.; Deng, X.; Liu, Y.; Liu, Y.; Sun, L.; Chen, F. PKM2, function and expression and regulation. Cell Biosci. 2019, 9, 52. [Google Scholar] [CrossRef]
 - Dong, G.; Mao, Q.; Xia, W.; Xu, Y.; Wang, J.; Xu, L.; Jiang, F. PKM2 and cancer: The function of PKM2 beyond glycolysis. Oncol. Lett. 2016, 11, 1980–1986. [Google Scholar] [CrossRef]
 - Li, L.; Zhang, Y.; Qiao, J.; Yang, J.J.; Liu, Z.R. Pyruvate kinase M2 in blood circulation facilitates tumor growth by promoting angiogenesis. J. Biol. Chem. 2014, 289, 25812–25821. [Google Scholar] [CrossRef]
 - Zhang, Y.; Li, L.; Liu, Y.; Liu, Z.R. PKM2 released by neutrophils at wound site facilitates early wound healing by promoting angiogenesis. Wound Repair. Regen. 2016, 24, 328–336. [Google Scholar] [CrossRef]
 - Magadum, A.; Singh, N.; Kurian, A.A.; Munir, I.; Mehmood, T.; Brown, K.; Sharkar, M.T.K.; Chepurko, E.; Sassi, Y.; Oh, J.G.; et al. Pkm2 Regulates Cardiomyocyte Cell Cycle and Promotes Cardiac Regeneration. Circulation 2020, 141, 1249–1265. [Google Scholar] [CrossRef]
 - Han, H.; Zhang, Y.; Peng, G.; Li, L.; Yang, J.; Yuan, Y.; Xu, Y.; Liu, Z.R. Extracellular PKM2 facilitates organ-tissue fibrosis progression. iScience 2021, 24, 103165. [Google Scholar] [CrossRef] [PubMed]
 - Wei, L.; Zhou, Q.; Tian, H.; Su, Y.; Fu, G.H.; Sun, T. Integrin beta3 promotes cardiomyocyte proliferation and attenuates hypoxia-induced apoptosis via regulating the PTEN/Akt/mTOR and ERK1/2 pathways. Int. J. Biol. Sci. 2020, 16, 644–654. [Google Scholar] [CrossRef] [PubMed]
 - Johnston, R.K.; Balasubramanian, S.; Kasiganesan, H.; Baicu, C.F.; Zile, M.R.; Kuppuswamy, D. Beta3 integrin-mediated ubiquitination activates survival signaling during myocardial hypertrophy. FASEB J. 2009, 23, 2759–2771. [Google Scholar] [CrossRef] [PubMed]
 - Grönman, M.; Tarkia, M.; Kiviniemi, T.; Halonen, P.; Kuivanen, A.; Savunen, T.; Tolvanen, T.; Teuho, J.; Käkelä, M.; Metsälä, O.; et al. Imaging of alphavbeta3 integrin expression in experimental myocardial ischemia with [(68)Ga]NODAGA-RGD positron emission tomography. J. Transl. Med. 2017, 15, 144. [Google Scholar] [CrossRef]
 - Yamani, M.H.; Tuzcu, E.M.; Starling, R.C.; Ratliff, N.B.; Yu, Y.; Vince, D.G.; Powell, K.; Cook, D.; McCarthy, P.; Young, J.B. Myocardial ischemic injury after heart transplantation is associated with upregulation of vitronectin receptor (alpha(v)beta3), activation of the matrix metalloproteinase induction system, and subsequent development of coronary vasculopathy. Circulation 2002, 105, 1955–1961. [Google Scholar] [CrossRef]
 - Kalinowski, L.; Dobrucki, L.W.; Meoli, D.F.; Dione, D.P.; Sadeghi, M.M.; Madri, J.A.; Sinusas, A.J. Targeted imaging of hypoxia-induced integrin activation in myocardium early after infarction. J. Appl. Physiol. 2008, 104, 1504–1512. [Google Scholar] [CrossRef]
 - Chen, T.J.; Wang, H.J.; Liu, J.S.; Cheng, H.H.; Hsu, S.C.; Wu, M.C.; Lu, C.H.; Wu, Y.F.; Wu, J.W.; Liu, Y.Y.; et al. Mutations in the PKM2 exon-10 region are associated with reduced allostery and increased nuclear translocation. Commun. Biol. 2019, 2, 105. [Google Scholar] [CrossRef]
 - Gao, E.; Lei, Y.H.; Shang, X.; Huang, Z.M.; Zuo, L.; Boucher, M.; Fan, Q.; Chuprun, J.K.; Ma, X.L.; Koch, W.J. A novel and efficient model of coronary artery ligation and myocardial infarction in the mouse. Circ. Res. 2010, 107, 1445–1453. [Google Scholar] [CrossRef]
 - Daseke, M.J., 2nd; Tenkorang, M.A.A.; Chalise, U.; Konfrst, S.R.; Lindsey, M.L. Cardiac fibroblast activation during myocardial infarction wound healing: Fibroblast polarization after MI. Matrix Biol. 2020, 91–92, 109–116. [Google Scholar] [CrossRef]
 - Wegener, K.L.; Campbell, I.D. Transmembrane and cytoplasmic domains in integrin activation and protein-protein interactions (review). Mol. Membr. Biol. 2008, 25, 376–387. [Google Scholar] [CrossRef]
 - Oudit, G.Y.; Penninger, J.M. Cardiac regulation by phosphoinositide 3-kinases and PTEN. Cardiovasc. Res. 2009, 82, 250–260. [Google Scholar] [CrossRef] [PubMed]
 - Ghafouri-Fard, S.; Khanbabapour Sasi, A.; Hussen, B.M.; Shoorei, H.; Siddiq, A.; Taheri, M.; Ayatollahi, S.A. Interplay between PI3K/AKT pathway and heart disorders. Mol. Biol. Rep. 2022, 49, 9767–9781. [Google Scholar] [CrossRef] [PubMed]
 - Feng, Q.; Li, X.; Qin, X.; Yu, C.; Jin, Y.; Qian, X. PTEN inhibitor improves vascular remodeling and cardiac function after myocardial infarction through PI3k/Akt/VEGF signaling pathway. Mol. Med. 2020, 26, 111. [Google Scholar] [CrossRef] [PubMed]
 - Liang, T.; Gao, F.; Jiang, J.; Lu, Y.W.; Zhang, F.; Wang, Y.; Liu, N.; Fu, X.; Dong, X.; Pei, J.; et al. Loss of Phosphatase and Tensin Homolog Promotes Cardiomyocyte Proliferation and Cardiac Repair After Myocardial Infarction. Circulation 2020, 142, 2196–2199. [Google Scholar] [CrossRef] [PubMed]
 - Lu, C.; Wang, X.; Ha, T.; Hu, Y.; Liu, L.; Zhang, X.; Yu, H.; Miao, J.; Kao, R.; Kalbfleisch, J.; et al. Attenuation of cardiac dysfunction and remodeling of myocardial infarction by microRNA-130a are mediated by suppression of PTEN and activation of PI3K dependent signaling. J. Mol. Cell Cardiol. 2015, 89, 87–97. [Google Scholar] [CrossRef]
 - Talman, V.; Ruskoaho, H. Cardiac fibrosis in myocardial infarction-from repair and remodeling to regeneration. Cell Tissue Res. 2016, 365, 563–581. [Google Scholar] [CrossRef]
 - Baudino, T.A.; Carver, W.; Giles, W.; Borg, T.K. Cardiac fibroblasts: Friend or foe? Am. J. Physiol. Heart Circ. Physiol. 2006, 291, H1015–H1026. [Google Scholar] [CrossRef]
 - Pellman, J.; Zhang, J.; Sheikh, F. Myocyte-fibroblast communication in cardiac fibrosis and arrhythmias: Mechanisms and model systems. J. Mol. Cell Cardiol. 2016, 94, 22–31. [Google Scholar] [CrossRef]
 - Bailey, L.R.; Davis, J. If these myocytes could talk, they would speak the language of metabolites. J. Clin. Investig. 2022, 132, e156296. [Google Scholar] [CrossRef]
 - Sharma, M.; Turaga, R.C.; Yuan, Y.; Satyanarayana, G.; Mishra, F.; Bian, Z.; Liu, W.; Sun, L.; Yang, J.; Liu, Z.R. Simultaneously targeting cancer-associated fibroblasts and angiogenic vessel as a treatment for TNBC. J. Exp. Med. 2021, 218, e20200712. [Google Scholar] [CrossRef]
 






Disclaimer/Publisher’s Note: The statements, opinions and data contained in all publications are solely those of the individual author(s) and contributor(s) and not of MDPI and/or the editor(s). MDPI and/or the editor(s) disclaim responsibility for any injury to people or property resulting from any ideas, methods, instructions or products referred to in the content.  | 
© 2024 by the authors. Licensee MDPI, Basel, Switzerland. This article is an open access article distributed under the terms and conditions of the Creative Commons Attribution (CC BY) license (https://creativecommons.org/licenses/by/4.0/).
Share and Cite
Huang, Y.; Li, B.; Gui, Z.; Gao, E.; Yuan, Y.; Yang, J.; Hekmatyar, K.; Mishra, F.; Chan, P.; Liu, Z. Extracellular PKM2 Preserves Cardiomyocytes and Reduces Cardiac Fibrosis During Myocardial Infarction. Int. J. Mol. Sci. 2024, 25, 13246. https://doi.org/10.3390/ijms252413246
Huang Y, Li B, Gui Z, Gao E, Yuan Y, Yang J, Hekmatyar K, Mishra F, Chan P, Liu Z. Extracellular PKM2 Preserves Cardiomyocytes and Reduces Cardiac Fibrosis During Myocardial Infarction. International Journal of Molecular Sciences. 2024; 25(24):13246. https://doi.org/10.3390/ijms252413246
Chicago/Turabian StyleHuang, Yang, Bin Li, Zongxiang Gui, Erhe Gao, Yi Yuan, Jenny Yang, Khan Hekmatyar, Falguni Mishra, Payton Chan, and Zhiren Liu. 2024. "Extracellular PKM2 Preserves Cardiomyocytes and Reduces Cardiac Fibrosis During Myocardial Infarction" International Journal of Molecular Sciences 25, no. 24: 13246. https://doi.org/10.3390/ijms252413246
APA StyleHuang, Y., Li, B., Gui, Z., Gao, E., Yuan, Y., Yang, J., Hekmatyar, K., Mishra, F., Chan, P., & Liu, Z. (2024). Extracellular PKM2 Preserves Cardiomyocytes and Reduces Cardiac Fibrosis During Myocardial Infarction. International Journal of Molecular Sciences, 25(24), 13246. https://doi.org/10.3390/ijms252413246
        
