SARS-CoV-2-Specific T-Cell as a Potent Therapeutic Strategy against Immune Evasion of Emerging COVID-19 Variants
Abstract
1. Introduction
2. Results
2.1. Enhancing SARS-CoV-2-Specific T-Cell Responses for Adoptive Immunotherapy: Phenotypic Characterization and TCR Diversity
2.2. In Vitro Cytolytic Capacity of SARS-CoV-2-Specific T-Cell and Alloreactivity Assessment
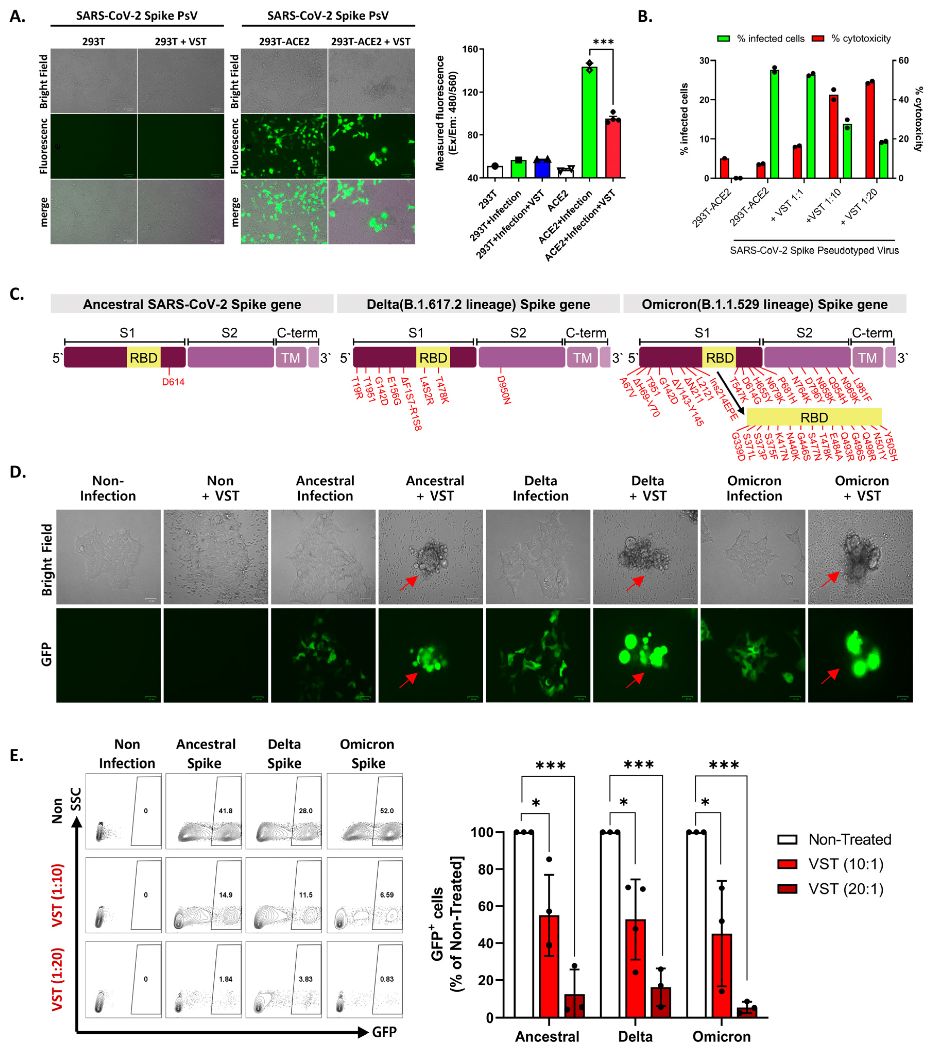
2.3. Evaluating VST Cytotoxicity against SARS-CoV-2 Spike-Pseudotyped Lentivirus-Infected Cells
2.4. Cross-Recognition and Cytotoxicity of VSTs against SARS-CoV-2 Variants
2.5. Preserved Reactivity of the Polyclonal VST against SARS-CoV-2 Variants
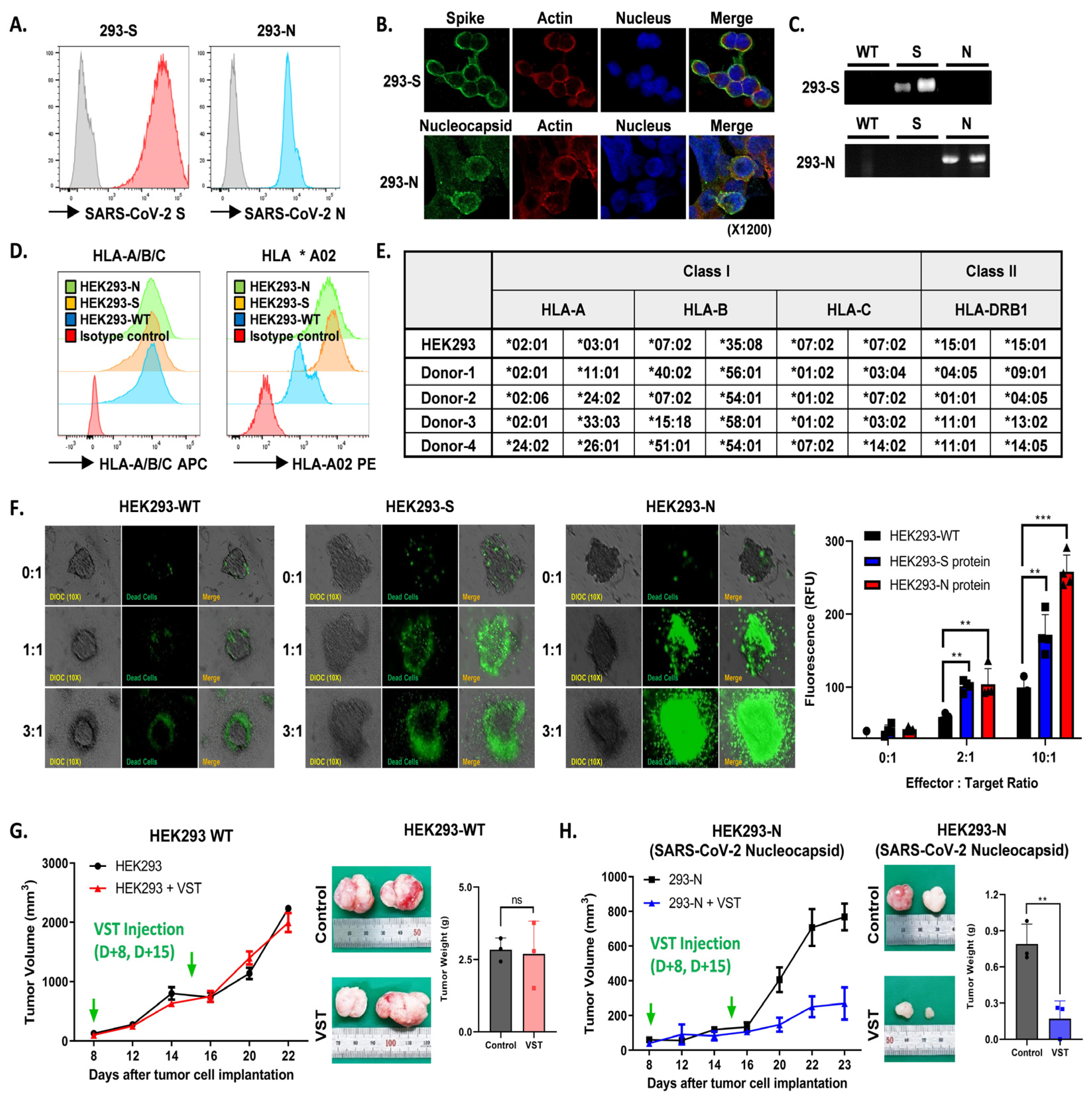
2.6. VST Activation and Targeted Cytotoxicity Toward Cells Expressing SARS-CoV-2 Spike and Nucleocapsid Proteins
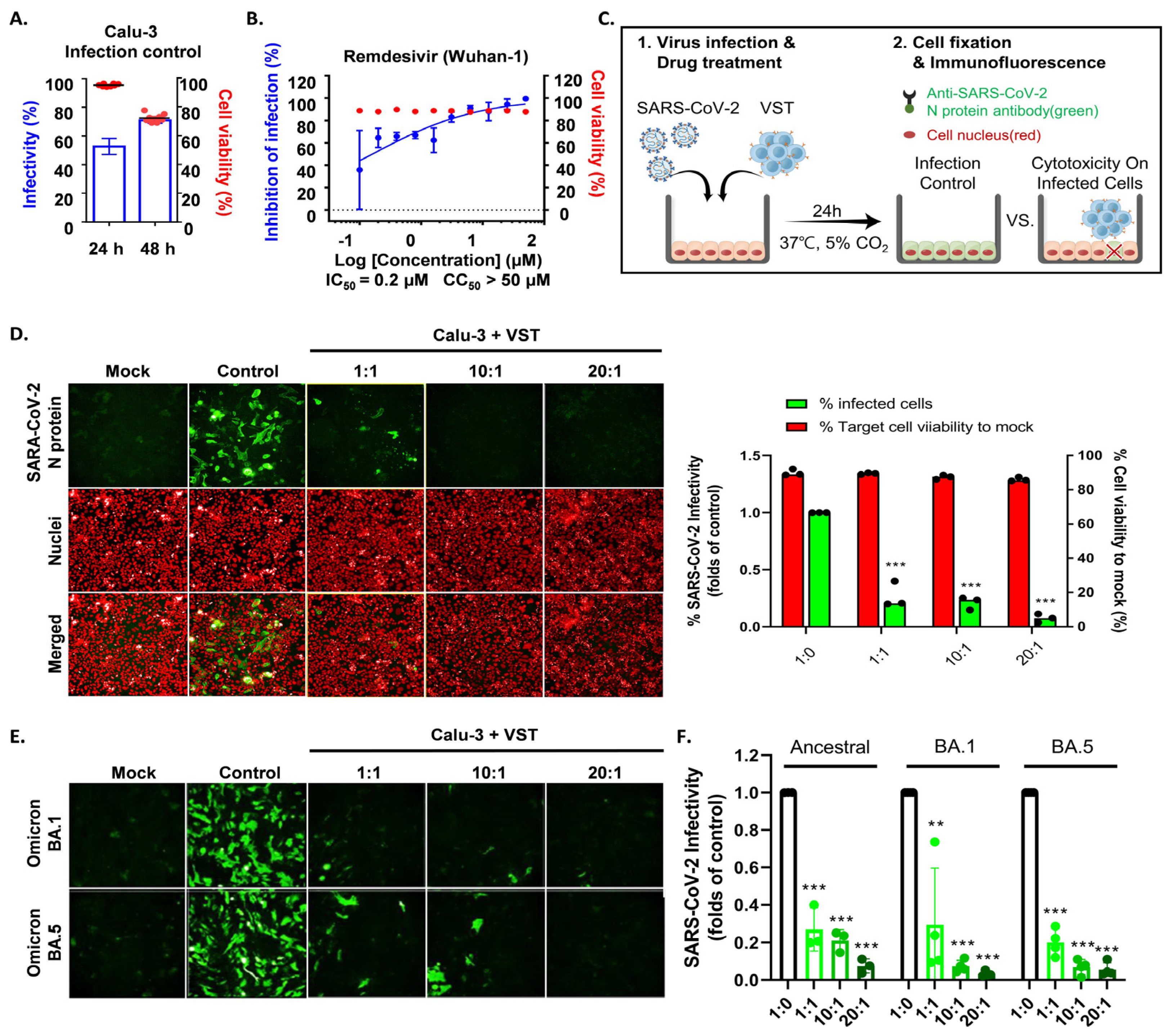
2.7. Cytotoxic Activity of VSTs on Cells Infected with Authentic SARS-CoV-2 Omicron Mutants
3. Discussion
4. Materials and Methods
4.1. Study Design
4.1.1. Donors
4.1.2. SARS-CoV-2-Specific T-Cell (VST) Generation
4.1.3. Immunophenotyping
4.1.4. Intracellular Cytokine Staining after Peptide Stimulation
4.2. Cytotoxicity Assay of VSTs by Peptide-Pulsed Phytohemagglutinin (PHA)-Blasts
4.2.1. Preparation of PHA-Blasts
4.2.2. Cytotoxicity Assay
4.3. Generation of SARS-CoV-2-Spike-Pseudotyped Lentivirus
4.4. Infectivity and Cytotoxicity Analyses of SARS-CoV-2-Spike-Pseudotyped Lentivirus
4.5. Cytotoxic Effect of VSTs on Authentic SARS-CoV-2
4.6. SARS-CoV-2 VOC Selection and Bioinformatics Analysis
4.7. Xenograft Mice Model
4.8. Pentamer Assay
4.9. Statistical Analyses
Supplementary Materials
Author Contributions
Funding
Institutional Review Board Statement
Informed Consent Statement
Data Availability Statement
Acknowledgments
Conflicts of Interest
References
- Rydyznski Moderbacher, C.; Ramirez, S.I.; Dan, J.M.; Grifoni, A.; Hastie, K.M.; Weiskopf, D.; Belanger, S.; Abbott, R.K.; Kim, C.; Choi, J.; et al. Antigen-specific adaptive immunity to SARS-CoV-2 in acute COVID-19 and associations with age and disease severity. Cell 2020, 183, 996–1012.e19. [Google Scholar] [CrossRef] [PubMed]
- Lafon, E.; Diem, G.; Witting, C.; Zaderer, V.; Bellmann-Weiler, R.M.; Reindl, M.; Bauer, A.; Griesmacher, A.; Fux, V.; Hoermann, G.; et al. Potent SARS-CoV-2-specific T cell immunity and low anaphylatoxin levels correlate with mild disease progression in COVID-19 patients. Front. Immunol. 2021, 12, 684014. [Google Scholar] [CrossRef] [PubMed]
- Jo, N.; Zhang, R.; Ueno, H.; Yamamoto, T.; Weiskopf, D.; Nagao, M.; Yamanaka, S.; Halmazaki, Y. Aging and CMV infection affect pre-existing SARS-CoV-2-reactive CD8+ T cells in unexposed individuals. Front. Aging 2021, 2, 719342. [Google Scholar] [CrossRef] [PubMed]
- Bange, E.M.; Han, N.A.; Wileyto, P.; Kim, J.Y.; Gouma, S.; Robinson, J.; Greenplate, A.R.; Hwee, M.A.; Porterfield, F.; Owoyemi, O.; et al. CD8+ T cells contribute to survival in patients with COVID-19 and hematologic cancer. Nat. Med. 2021, 27, 1280–1289. [Google Scholar] [CrossRef] [PubMed]
- Toniutto, P.; Falleti, E.; Cmet, S.; Cussigh, A.; Veneto, L.; Bitetto, D.; Fornasiere, E.; Fumolo, E.; Fabris, C.; Sartor, A.; et al. Past COVID-19 and immunosuppressive regimens affect the long-term response to anti-SARS-CoV-2 vaccination in liver transplant recipients. J. Hepatol. 2022, 77, 152–162. [Google Scholar] [CrossRef]
- Seow, J.; Graham, C.; Merrick, B.; Acors, S.; Pickering, S.; Steel, K.J.A.; Hemmings, O.; O’bYrne, A.; Kouphou, N.; Galao, R.P.; et al. Longitudinal observation and decline of neutralizing antibody responses in the three months following SARS-CoV-2 infection in humans. Nat. Microbiol. 2020, 5, 1598–1607. [Google Scholar] [CrossRef]
- Galmiche, S.; Luong Nguyen, L.B.; Tartour, E.; de Lamballerie, X.; Wittkop, L.; Loubet, P.; Launay, O. Immunological and clinical efficacy of COVID-19 vaccines in immunocompromised populations: A systematic review. Clin. Microbiol. Infect. 2022, 28, 163–177. [Google Scholar] [CrossRef] [PubMed]
- Garcia-Beltran, W.F.; Lam, E.C.; St Denis, K.; Nitido, A.D.; Garcia, Z.H.; Hauser, B.M.; Feldman, J.; Pavlovic, M.N.; Gregory, D.J.; Poznansky, M.C.; et al. Multiple SARS-CoV-2 variants escape neutralization by vaccine-induced humoral immunity. Cell 2021, 184, 2372–2383.e9. [Google Scholar] [CrossRef]
- Jordan, S.C.; Shin, B.H.; Gadsden, T.M.; Chu, M.; Petrosyan, A.; Le, C.N.; Zabner, R.; Oft, J.; Pedraza, I.; Cheng, S.; et al. T cell immune responses to SARS-CoV-2 and variants of concern (Alpha and Delta) in infected and vaccinated individuals. Cell Mol. Immunol. 2021, 18, 2554–2556. [Google Scholar] [CrossRef]
- Naranbhai, V.; Nathan, A.; Kaseke, C.; Berrios, C.; Khatri, A.; Choi, S.; Getz, M.A.; Tano-Menka, R.; Ofoman, O.; Gayton, A.; et al. T cell reactivity to the SARS-CoV-2 Omicron variant is preserved in most but not all individuals. Cell 2022, 185, 1259. [Google Scholar] [CrossRef]
- Harvey, W.T.; Carabelli, A.M.; Jackson, B.; Gupta, R.K.; Thomson, E.C.; Harrison, E.M.; Ludden, C.; Reeve, R.; Rambaut, A.; Consortium, C.-G.U.; et al. SARS-CoV-2 variants, spike mutations and immune escape. Nat. Rev. Microbiol. 2021, 19, 409–424. [Google Scholar] [CrossRef] [PubMed]
- Kotaki, R.; Moriyama, S.; Oishi, S.; Onodera, T.; Adachi, Y.; Sasaki, E.; Ishino, K.; Morikawa, M.; Takei, H.; Takahashi, H.; et al. Repeated Omicron exposures redirect SARS-CoV-2-specific memory B cell evolution toward the latest variants. Sci. Transl. Med. 2024, 16, eadp9927. [Google Scholar] [CrossRef] [PubMed]
- World Health Organization. Therapeutics and COVID-19: Living Guideline. 13 January 2023. Available online: https://www.who.int/publications/i/item/WHO-2019-nCoV-therapeutics-2023.2 (accessed on 26 October 2023).
- RECOVERY Collaborative Group; Horby, P.; Lim, W.S.; Emberson, J.R.; Mafham, M.; Bell, J.L.; Linsell, L.; Staplin, N.; Brightling, C.; Ustianowski, A.; et al. Dexamethasone in hospitalized patients with COVID-19. N. Engl. J. Med. 2021, 384, 693–704. [Google Scholar] [CrossRef] [PubMed]
- Beigel, J.H.; Tomashek, K.M.; Dodd, L.E.; Mehta, A.K.; Zingman, B.S.; Kalil, A.C.; Hohmann, E.; Chu, H.Y.; Luetkemeyer, A.; Kline, S.; et al. Remdesivir for the treatment of COVID-19—Final report. N. Engl. J. Med. 2020, 383, 1813–1826. [Google Scholar] [CrossRef] [PubMed]
- Cao, Z.; Gao, W.; Bao, H.; Feng, H.; Mei, S.; Chen, P.; Gao, Y.; Cui, Z.; Zhang, Q.; Meng, X.; et al. VV116 versus nirmatrelvir-ritonavir for oral treatment of COVID-19. N. Engl. J. Med. 2023, 388, 406–417. [Google Scholar] [CrossRef] [PubMed]
- Jayk Bernal, A.; Gomes da Silva, M.M.; Musungaie, D.B.; Kovalchuk, E.; Gonzalez, A.; Delos Reyes, V.; Martín-Quirós, A.; Caraco, Y.; Williams-Diaz, A.; Brown, M.L.; et al. Molnupiravir for oral treatment of COVID-19 in nonhospitalized patients. N. Engl. J. Med. 2022, 386, 509–520. [Google Scholar] [CrossRef] [PubMed]
- COVID-19 Treatment Guidelines Panel. Coronavirus Disease 2019 (COVID-19) Treatment Guidelines. 2023. Available online: https://www.covid19treatmentguidelines.nih.gov/ (accessed on 26 October 2023).
- Tarke, A.; Sidney, J.; Methot, N.; Yu, E.D.; Zhang, Y.; Dan, J.M.; Goodwin, B.; Rubiro, P.; Sutherland, A.; Wang, E.; et al. Impact of SARS-CoV-2 variants on the total CD4+ and CD8+ T cell reactivity in infected or vaccinated individuals. Cell Rep. Med. 2021, 2, 100355. [Google Scholar] [CrossRef] [PubMed]
- Choi, S.J.; Kim, D.U.; Noh, J.Y.; Kim, S.; Park, S.H.; Jeong, H.W.; Shin, E.-C. T cell epitopes in SARS-CoV-2 proteins are substantially conserved in the Omicron variant. Cell Mol. Immunol. 2022, 19, 447–448. [Google Scholar] [CrossRef] [PubMed]
- Mallajosyula, V.; Ganjavi, C.; Chakraborty, S.; McSween, A.M.; Pavlovitch-Bedzyk, A.J.; Wilhelmy, J.; Nau, A.; Manohar, M.; Nadeau, K.C.; Davis, M.M. CD8+ T cells specific for conserved coronavirus epitopes correlate with milder disease in COVID-19 patients. Sci. Immunol. 2021, 6, eabg5669. [Google Scholar] [CrossRef]
- Bertoletti, A.; Le Bert, N.; Qui, M.; Tan, A.T. SARS-CoV-2-specific T cells in infection and vaccination. Cell Mol. Immunol. 2021, 18, 2307–2312. [Google Scholar] [CrossRef]
- Geers, D.; Shamier, M.C.; Bogers, S.; den Hartog, G.; Gommers, L.; Nieuwkoop, N.N.; Schmitz, K.S.; Rijsbergen, L.C.; van Osch, J.A.T.; Dijkhuizen, E.; et al. SARS-CoV-2 variants of concern partially escape humoral but not T-cell responses in COVID-19 convalescent donors and vaccinees recipients. Sci. Immunol. 2021, 6, eabj1750. [Google Scholar] [CrossRef]
- Guo, L.; Wang, G.; Wang, Y.; Zhang, Q.; Ren, L.; Gu, X.; Huang, T.; Zhong, J.; Wang, Y.; Wang, X.; et al. SARS-CoV-2-specific antibody and T-cell responses 1 year after infection in people recovered from COVID-19: A longitudinal cohort study. Lancet Microbe 2022, 3, e348–e356. [Google Scholar] [CrossRef] [PubMed]
- Marcotte, H.; Piralla, A.; Zuo, F.; Du, L.; Cassaniti, I.; Wan, H.; Kumagai-Braesh, M.; Andréll, J.; Percivalle, E.; Sammartino, J.C.; et al. Immunity to SARS-CoV-2 up to 15 months after infection. iScience 2022, 25, 103743. [Google Scholar] [CrossRef] [PubMed]
- Sherina, N.; Piralla, A.; Du, L.; Wan, H.; Kumagai-Braesch, M.; Andréll, J.; Braesch-Andersen, S.; Cassaniti, I.; Percivalle, E.; Sarasini, A.; et al. Persistence of SARS-CoV-2-specific B and T cell responses in convalescent COVID-19 patients 6-8 months after the infection. Med 2021, 2, 281–295.e4. [Google Scholar] [CrossRef] [PubMed]
- Jung, J.H.; Rha, M.S.; Sa, M.; Choi, H.K.; Jeon, J.H.; Seok, H.; Park, D.W.; Park, S.-H.; Jeong, H.W.; Choi, W.S.; et al. SARS-CoV-2-specific T cell memory is sustained in COVID-19 convalescent patients for 10 months with successful development of stem cell-like memory T cells. Nat. Commun. 2021, 12, 4043. [Google Scholar] [CrossRef]
- Ni, L.; Cheng, M.L.; Feng, Y.; Zhao, H.; Liu, J.; Ye, F.; Ye, Q.; Zhu, G.; Li, X.; Wang, P.; et al. Impaired cellular immunity to SARS-CoV-2 in severe COVID-19 patients. Front. Immunol. 2021, 12, 603563. [Google Scholar] [CrossRef] [PubMed]
- Bergamaschi, L.; Mescia, F.; Turner, L.; Hanson, A.L.; Kotagiri, P.; Dunmore, B.J.; Ruffieux, H.; De Sa, A.; Huhn, O.; Morgan, M.D.; et al. Longitudinal analysis reveals that delayed bystander CD8+ T cell activation and early immune pathology distinguish severe COVID-19 from mild disease. Immunity 2021, 54, 1257–1275.e8. [Google Scholar] [CrossRef]
- Papayanni, P.G.; Chasiotis, D.; Koukoulias, K.; Georgakopoulou, A.; Iatrou, A.; Gavriilaki, E.; Giannaki, C.; Bitzani, M.; Geka, E.; Tasioudis, P.; et al. Vaccinated and convalescent donor-derived severe acute respiratory syndrome coronavirus 2-specific T cells as adoptive immunotherapy for high-risk coronavirus disease 2019 patients. Clin. Infect. Dis. 2021, 73, 2073–2082. [Google Scholar] [CrossRef] [PubMed]
- Ferreras, C.; Pascual-Miguel, B.; Mestre-Durán, C.; Navarro-Zapata, A.; Clares-Villa, L.; Martín-Cortázar, C.; De Paz, R.; Marcos, A.; Vicario, J.L.; Balas, A.; et al. SARS-CoV-2-specific memory T lymphocytes from COVID-19 convalescent donors: Identification, biobanking, and large-scale production for adoptive cell therapy. Front. Cell Dev. Biol. 2021, 9, 620730. [Google Scholar] [CrossRef] [PubMed]
- Cooper, R.S.; Fraser, A.R.; Smith, L.; Burgoyne, P.; Imlach, S.N.; Jarvis, L.M.; Turner, D.M.; Zahra, S.; Turner, M.L.; Campbell, J.D.M. Rapid GMP-compliant expansion of SARS-CoV-2-specific T cells from convalescent donors for use as an allogeneic cell therapy for COVID-19. Front. Immunol. 2020, 11, 598402. [Google Scholar] [CrossRef]
- Kim, N.; Lee, J.M.; Oh, E.J.; Jekarl, D.W.; Lee, D.G.; Im, K.I.; Cho, S.-G. Off-the-shelf partial HLA matching SARS-CoV-2 antigen specific T cell therapy: A new possibility for COVID-19 treatment. Front. Immunol. 2021, 12, 751869. [Google Scholar] [CrossRef] [PubMed]
- Papadopoulou, A.; Karavalakis, G.; Papadopoulou, E.; Xochelli, A.; Bousiou, Z.; Vogiatzoglou, A.; Papayanni, P.-G.; Georgakopoulou, A.; Giannaki, M.; Stavridou, F.; et al. SARS-CoV-2-specific T cell therapy for severe COVID-19: A randomized phase 1/2 trial. Nat. Med. 2023, 29, 2019–2029. [Google Scholar] [CrossRef] [PubMed]
- Xie, X.; Liu, Y.; Liu, J.; Zhang, X.; Zou, J.; Fontes-Garfias, C.R.; Xia, H.; Swanson, K.A.; Cutler, M.; Cooper, D.; et al. Neutralization of SARS-CoV-2 spike 69/70 deletion, E484K and N501Y variants by BNT162b2 vaccine-elicited sera. Nat. Med. 2021, 27, 620–621. [Google Scholar] [CrossRef] [PubMed]
- Vasileiou, S.; Hill, L.; Kuvalekar, M.; Workineh, A.G.; Watanabe, A.; Velazquez, Y.; Lulla, S.; Mooney, K.; Lapteva, N.; Grilley, B.J.; et al. Allogeneic, off-the-shelf, SARS-CoV-2-specific T cells (ALVR109) for the treatment of COVID-19 in high-risk patients. Haematologica 2023, 108, 1840–1850. [Google Scholar] [CrossRef] [PubMed]
- Panikkar, A.; Lineburg, K.E.; Raju, J.; Chew, K.Y.; Ambalathingal, G.R.; Rehan, S.; Swaminathan, S.; Crooks, P.; Le Texier, L.; Beagley, L.; et al. SARS-CoV-2-specific T cells generated for adoptive immunotherapy are capable of recognizing multiple SARS-CoV-2 variants. PLoS Pathog. 2022, 18, e1010339. [Google Scholar] [CrossRef] [PubMed]
- Hu, B.; Guo, H.; Zhou, P.; Shi, Z.L. Characteristics of SARS-CoV-2 and COVID-19. Nat. Rev. Microbiol. 2021, 19, 141–154. [Google Scholar] [CrossRef] [PubMed]
- Lam, B.; Kung, Y.J.; Lin, J.; Tseng, S.H.; Tsai, Y.C.; He, L.; Castiglione, G.; Egbert, E.; Duh, E.J.; Bloch, E.M.; et al. In vivo characterization of emerging SARS-CoV-2 variant infectivity and human antibody escape potential. Cell Rep. 2021, 37, 109838. [Google Scholar] [CrossRef] [PubMed]
- Israelow, B.; Song, E.; Mao, T.; Lu, P.; Meir, A.; Liu, F.; Alfajaro, M.M.; Wei, J.; Dong, H.; Homer, R.J.; et al. Mouse model of SARS-CoV-2 reveals inflammatory role of type I interferon signaling. J. Exp. Med. 2020, 217, e20201241. [Google Scholar] [CrossRef]
- Yang, M.S.; Park, M.J.; Lee, J.; Oh, B.; Kang, K.W.; Kim, Y.; Lee, S.-M.; Lim, J.-O.; Jung, T.-Y.; Park, J.-H.; et al. Non-invasive administration of AAV to target lung parenchymal cells and develop SARS-CoV-2-susceptible mice. Mol. Ther. 2022, 30, 1994–2004. [Google Scholar] [CrossRef] [PubMed]
- Sefik, E.; Israelow, B.; Mirza, H.; Zhao, J.; Qu, R.; Kaffe, E.; Song, E.; Halene, S.; Meffre, E.; Kluger, Y.; et al. A humanized mouse model of chronic COVID-19. Nat. Biotechnol. 2022, 40, 906–920. [Google Scholar] [CrossRef]
- Min, G.J.; Kim, H.J.; Kim, T.G.; Hyun, Y.S.; Hyun, S.J.; Baek, I.C.; Yoon, S.Y.; Park, S.; Park, S.; Yoon, J.; et al. Specific donor HLA allotypes as predictors of cytomegalovirus disease risk in acute myeloid leukemia. HLA 2020, 96, 445–455. [Google Scholar] [CrossRef] [PubMed]
- Höppner, M.; Luhm, J.; Schlenke, P.; Koritke, P.; Frohn, C. A flow-cytometry based cytotoxicity assay using stained effector cells in combination with native target cells. J. Immunol. Methods 2002, 267, 157–163. [Google Scholar] [CrossRef] [PubMed]
- Jang, W.D.; Jeon, S.; Kim, S.; Lee, S.Y. Drugs repurposed for COVID-19 by virtual screening of 6,218 drugs and cell-based assay. Proc. Natl. Acad. Sci. USA 2021, 118, e2024302118. [Google Scholar] [CrossRef] [PubMed]
- Vita, R.; Mahajan, S.; Overton, J.A.; Dhanda, S.K.; Martini, S.; Cantrell, J.R.; Wheeler, D.K.; Sette, A.; Peters, B. The Immune Epitope Database (IEDB): 2018 update. Nucleic Acids Res. 2019, 47, D339–D343. [Google Scholar] [CrossRef]









| WHO Label | Pango Lineage | Date of Designation | ||
|---|---|---|---|---|
| Alpha | B.1.1.7 (RBD mutations: N501Y, A570D) and Q lineages | VOC: 29 December 2020 | VBM: 21 September 2021 | |
| Beta | B.1.351 (RBD mutations: K417N, E484K, and N501Y) and descendent lineages | VOC: 29 December 2020 | VBM: 21 September 2021 | |
| Gamma | P.1 and descendent lineages (RBD mutations: K417N/T, E484K, and N501Y) | VOC: 29 December 2020 | VBM: 21 September 2021 | |
| Delta | B.1.617.2 (RBD mutations: L452R, T478K) and AY lineages | VOC: 15 June 2021 | VBM: 14 April 2022 | |
| Epsilon | B.1.427 and B.1.429 | VOC: 19 March 2021 | VOI: 26 February 2021 VOI: 29 June 2021 | VBM: 21 September 2021 |
| Eta | B.1.525 | VOI: 26 February 2021 | VBM: 21 September 2021 | |
| Iota | B.1.526 | VOI: 26 February 2021 | VBM: 21 September 2021 | |
| Kappa | B.1.617.1 | VOI: 7 May 2021 | VBM: 21 September 2021 | |
| N/A | B.1.617.3 | VOI: 7 May 2021 | VBM: 21 September 2021 | |
| Zeta | P.2 | VOI: 26 February 2021 | VBM: 21 September 2021 | |
| Mu | B.1.621, B.1.621.1 | VBM: 21 September 2021 | ||
| Omicron | B.1.1.529, BA.1, BA.1.1, BA.2, BA.3, BA.4, BA.5 lineages | VOC: 26 November 2021 | ||
| Omicron | BA.2.74, CH.1.1, XBB.1.5, XBB.1.16, XBB.2.3, XBB.1.9.2, XBB.1.9.1, BA.2.86 | VBM: 1 September 2023 | ||
| N/A | Variants containing the F456L spike mutations ** | VOI: 1 September 2023 | ||
| KP | KP.2, KP.3 | VBM: 19 March 2024 | ||
| JN.1.18 | JN.1.18 | VBM: 5 April 2024 | ||
| LB.1 | LB.1 | VBM: 2 June 2024 | ||
| Donor No. | Sex/Age | Vaccine | COVID-19 | COVID-19 | Days to Recovery | Days from Recovery |
|---|---|---|---|---|---|---|
| Severity | From Diagnosis | To Cell Production | ||||
| 1 | M/29 | Unvaccinated | Unexposed | NA | NA | NA |
| 2 | F/33 | Unvaccinated | Unexposed | NA | NA | NA |
| 3 | F/27 | Unvaccinated | Unexposed | NA | NA | NA |
| 4 | F/23 | Unvaccinated | Unexposed | NA | NA | NA |
| 5 | M/33 | Unvaccinated | Unexposed | NA | NA | NA |
| 6 | F/30 | Unvaccinated | Unexposed | NA | NA | NA |
| 7 | M/32 | Unvaccinated | Unexposed | NA | NA | NA |
| 8 | F/27 | Unvaccinated | Unexposed | NA | NA | NA |
| 9 | F/27 | Unvaccinated | Unexposed | NA | NA | NA |
| 10 | M/25 | Unvaccinated | Unexposed | NA | NA | NA |
| 11 | F/29 | Unvaccinated | Unexposed | NA | NA | NA |
| 12 | F/64 | Unvaccinated | Unexposed | NA | NA | NA |
| 13 | F/39 | Unvaccinated | Unexposed | NA | NA | NA |
| 14 | M/26 | Unvaccinated | Unexposed | NA | NA | NA |
| 15 | M/25 | Unvaccinated | Unexposed | NA | NA | NA |
| 16 | M/65 | Unvaccinated | Unexposed | NA | NA | NA |
| 17 | F/36 | Vaccinated | Unexposed | NA | NA | NA |
| 18 | M/46 | Vaccinated | Unexposed | NA | NA | NA |
| 19 | F/36 | Vaccinated | Unexposed | NA | NA | NA |
| 20 | M/28 | Vaccinated | Unexposed | NA | NA | NA |
| 21 | F/24 | Vaccinated | Unexposed | NA | NA | NA |
| 22 | M/51 | Vaccinated | Unexposed | NA | NA | NA |
| 23 | M/27 | Vaccinated | Unexposed | NA | NA | NA |
| 24 | F/29 | Vaccinated | Unexposed | NA | NA | NA |
| 25 | F/29 | Vaccinated | Unexposed | NA | NA | NA |
| 26 | F/61 | Unvaccinated | Recovered | Mild | 23 | 103 |
| 27 | M/61 | Unvaccinated | Recovered | Severe | 31 | 90 |
| 28 | M/43 | Unvaccinated | Recovered | Mild | 14 | 113 |
| 29 | F/58 | Unvaccinated | Recovered | Mild | 26 | 87 |
| 30 | F/60 | Unvaccinated | Recovered | Mild | 15 | 78 |
| 31 | M/23 | Unvaccinated | Recovered | Mild | Unknown | Unknown |
| 32 | M/23 | Unvaccinated | Recovered | Mild | Unknown | Unknown |
| 33 | F/50 | Unvaccinated | Recovered | Mild | 14 | Unknown |
| 34 | M/33 | Vaccinated | Recovered | Mild | 14 | Unknown |
| 35 | M/31 | Vaccinated | Recovered | Mild | 14 | 7 |
| 36 | F/25 | Vaccinated | Recovered | Mild | 14 | 7 |
| 37 | F/69 | Vaccinated | Not within 6 mo | Moderate | NA | NA |
| 38 | F/21 | Vaccinated | Not within 6 mo | Moderate | NA | NA |
| 39 | M/46 | Vaccinated | Not within 6 mo | Moderate | NA | NA |
| 40 | F/81 | Vaccinated | Not within 6 mo | Moderate | NA | NA |
| SARS-CoV-2 Protein | Pentamer Tetramer | aa Start | aa Stop | MHC Class Allele |
|---|---|---|---|---|
| Spike | YLQPRTFLL | 269 | 277 | HLA-A*02:01 |
| Spike | KCYGVSPTK | 378 | 386 | HLA-A*03:01 |
| Spike | ALNTLVKQL | 940 | 948 | HLA-A*02:01 |
| Spike | VLNDILSRL | 958 | 966 | HLA-A*02:01 |
| Spike | LITGRLQSL | 996 | 1004 | HLA-A*02:01 |
| Spike | RLQSLQTYV | 1000 | 1008 | HLA-A*02:01 |
| Spike | NLNESLIDL | 1174 | 1182 | HLA-A*02:01 |
| Spike | QYIKWPWYI | 1205 | 1213 | HLA-A*24:02 |
| Spike | FIAGLIAIV | 1220 | 1228 | HLA-A*02:01 |
| Spike | TRFQTRFQTLLALHRSYLT | 236 | 254 | DRA1*01:01/DRB1*01:01 |
| Spike | GAALQIPFAMQMAYRF | 873 | 888 | DRA1*01:01/DRB1*01:01 |
| Spike | MAYRFNGIGVTQNVLY | 884 | 899 | DRA1*01:01/DRB1*01:01 |
| Spike | QALNTLVKQLSSNFGAI | 939 | 955 | DRA1 *01:01/DRB1 *04:01 |
| Spike | QLIRAAEIRASANLAATK | 993 | 1010 | DRA1*01:01/DRB1*01:01 |
| Nucleocapsid | QRNAPRITF | 9 | 17 | HLA-B*27:05 |
| Nucleocapsid | SPRWYFYYL | 105–113 | 113 | HLA-B*07:02 |
| Nucleocapsid | LLLDRLNQL | 223 | 231 | HLA-A*02:01 |
| Nucleocapsid | MEVTPSGTWL | 322 | 330 | HLA-B*04:01 |
| Nucleocapsid | KTFPPTEPK | 362 | 370 | HLA-A*03:01 |
Disclaimer/Publisher’s Note: The statements, opinions and data contained in all publications are solely those of the individual author(s) and contributor(s) and not of MDPI and/or the editor(s). MDPI and/or the editor(s) disclaim responsibility for any injury to people or property resulting from any ideas, methods, instructions or products referred to in the content. |
© 2024 by the authors. Licensee MDPI, Basel, Switzerland. This article is an open access article distributed under the terms and conditions of the Creative Commons Attribution (CC BY) license (https://creativecommons.org/licenses/by/4.0/).
Share and Cite
Im, K.-I.; Kim, N.; Lee, J.; Oh, U.-H.; Lee, H.-W.; Lee, D.-G.; Min, G.-J.; Lee, R.; Lee, J.; Kim, S.; et al. SARS-CoV-2-Specific T-Cell as a Potent Therapeutic Strategy against Immune Evasion of Emerging COVID-19 Variants. Int. J. Mol. Sci. 2024, 25, 10512. https://doi.org/10.3390/ijms251910512
Im K-I, Kim N, Lee J, Oh U-H, Lee H-W, Lee D-G, Min G-J, Lee R, Lee J, Kim S, et al. SARS-CoV-2-Specific T-Cell as a Potent Therapeutic Strategy against Immune Evasion of Emerging COVID-19 Variants. International Journal of Molecular Sciences. 2024; 25(19):10512. https://doi.org/10.3390/ijms251910512
Chicago/Turabian StyleIm, Keon-Il, Nayoun Kim, Junseok Lee, Ui-Hyeon Oh, Hye-Won Lee, Dong-Gun Lee, Gi-June Min, Raeseok Lee, Jinah Lee, Seungtaek Kim, and et al. 2024. "SARS-CoV-2-Specific T-Cell as a Potent Therapeutic Strategy against Immune Evasion of Emerging COVID-19 Variants" International Journal of Molecular Sciences 25, no. 19: 10512. https://doi.org/10.3390/ijms251910512
APA StyleIm, K.-I., Kim, N., Lee, J., Oh, U.-H., Lee, H.-W., Lee, D.-G., Min, G.-J., Lee, R., Lee, J., Kim, S., & Cho, S.-G. (2024). SARS-CoV-2-Specific T-Cell as a Potent Therapeutic Strategy against Immune Evasion of Emerging COVID-19 Variants. International Journal of Molecular Sciences, 25(19), 10512. https://doi.org/10.3390/ijms251910512

