Identification of Tumor Suppressive miR-144-5p Targets: FAM111B Expression Accelerates the Malignant Phenotypes of Lung Adenocarcinoma
Abstract
1. Introduction
2. Results
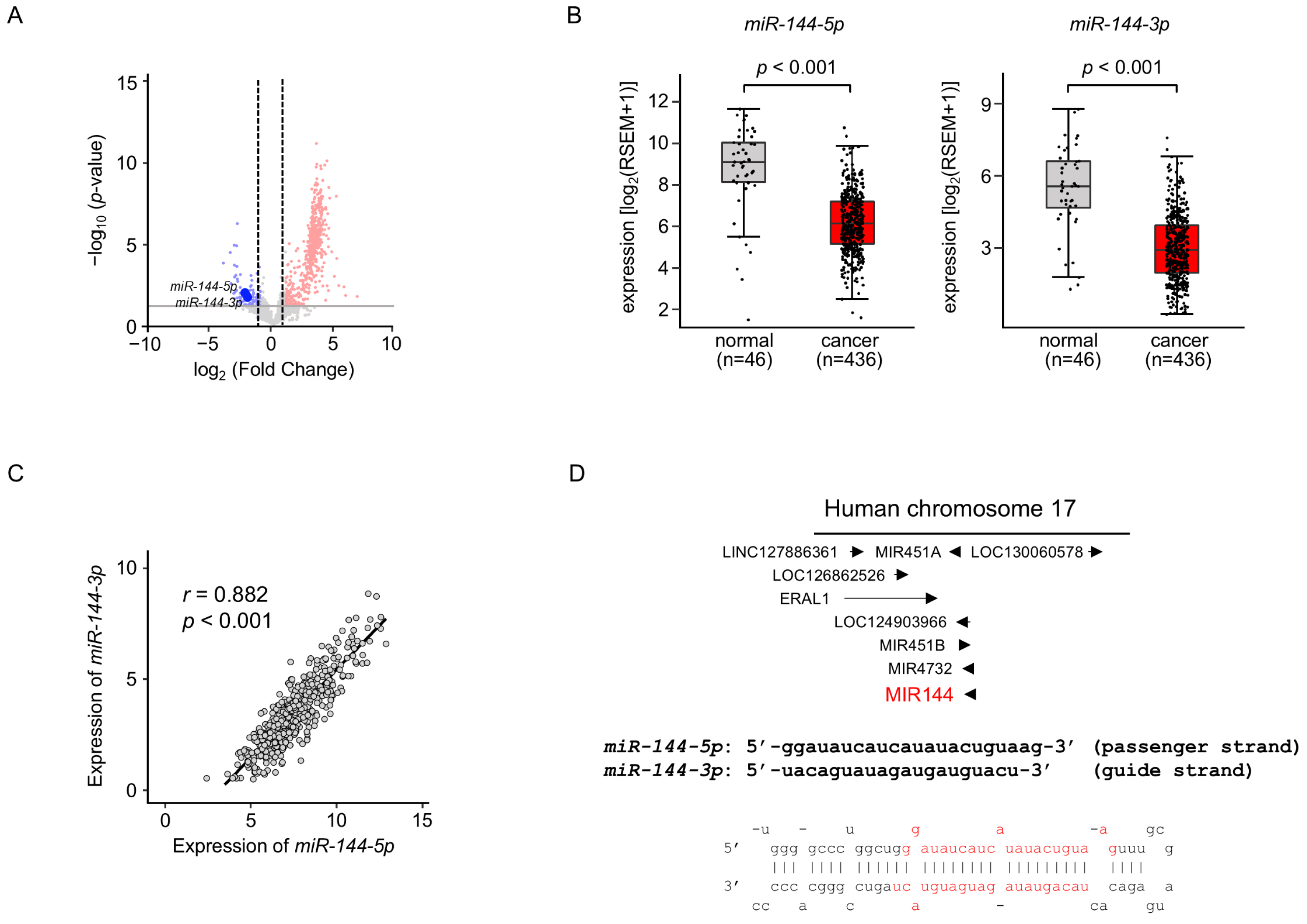
2.1. Genomics Structure of miR-144-5p and miR-144-3p, and Their Expression in LUAD Clinical Specimens
2.2. Antitumor Roles of miR-144-5p in LUAD Cells
2.3. Identification of miR-144-5p Controlled Cancer-Promoting Genes in LUAD Cells
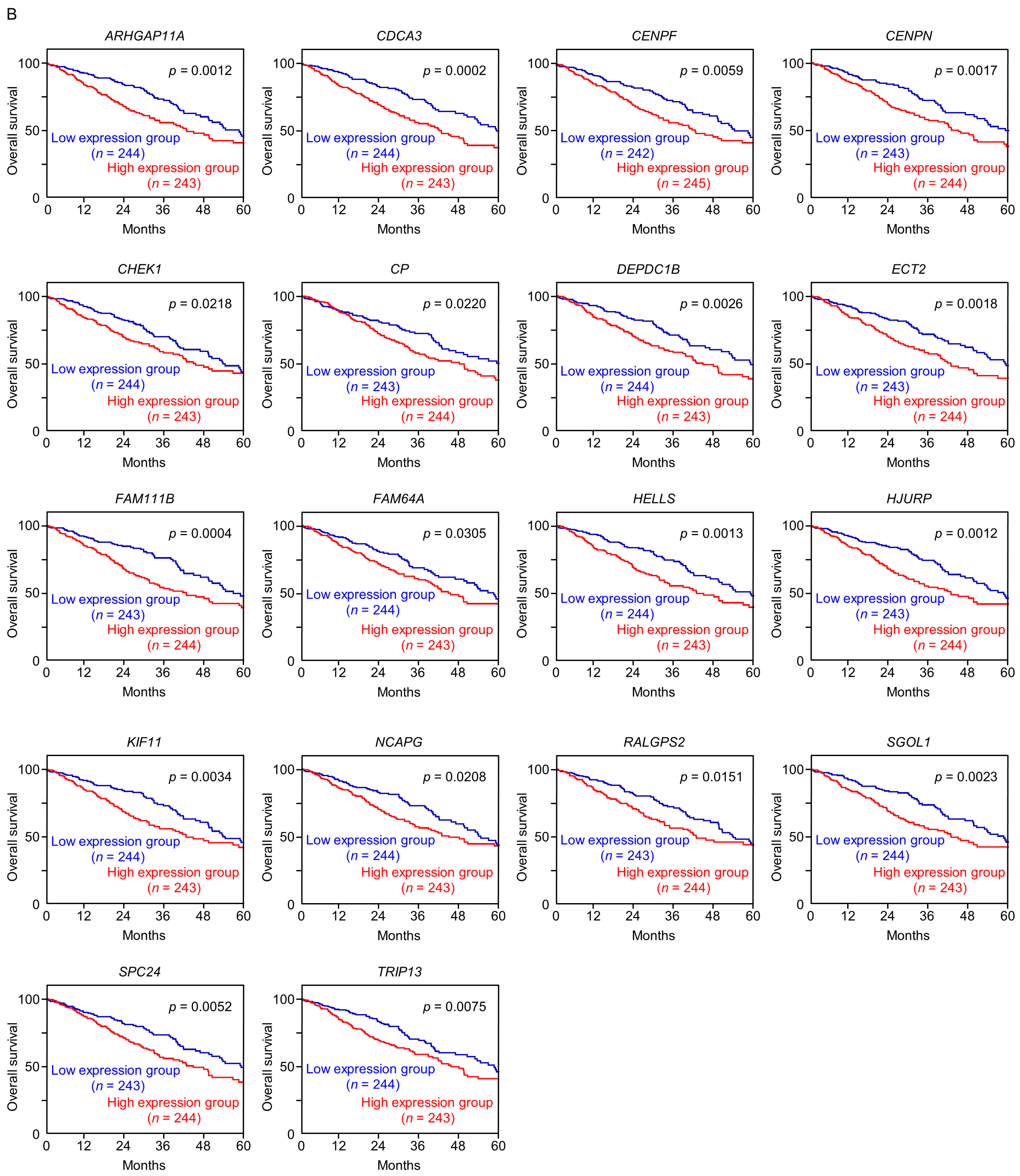
2.4. Clinical Significance of miR-144-5p Controlled Genes by TCGA-LUAD Analysis
2.5. Direct Regulation of FAM111B by miR-144-5p in LUAD Cells
2.6. Functional Significance of FAM111B in LUAD Cells
2.7. Clinical Significance of FAM111B in LUAD Clinical Specimens
3. Discussion
4. Materials and Methods
4.1. Analysis of LUAD Clinical Specimens by TCGA Database
4.2. Functional Assays of miRNAs and miRNA Target Genes in LUAD Cells
4.3. Identification of Oncogenic Targets Controlled by miR-144-5p in LUAD Cells
4.4. Plasmid Construction and Dual-Luciferase Reporter Assay
4.5. Western Blotting and Immunohistochemistry
4.6. Statistical Analysis
5. Conclusions
Supplementary Materials
Author Contributions
Funding
Institutional Review Board Statement
Informed Consent Statement
Data Availability Statement
Conflicts of Interest
References
- Siegel, R.L.; Miller, K.D.; Wagle, N.S.; Jemal, A. Cancer statistics, 2023. CA Cancer J. Clin. 2023, 73, 17–48. [Google Scholar] [CrossRef] [PubMed]
- Schabath, M.B.; Cote, M.L. Cancer Progress and Priorities: Lung Cancer. Cancer Epidemiol. Biomark. Prev. 2019, 28, 1563–1579. [Google Scholar] [CrossRef] [PubMed]
- Pirker, R. Conquering lung cancer: Current status and prospects for the future. Pulmonology 2020, 26, 283–290. [Google Scholar] [CrossRef] [PubMed]
- Tan, A.C.; Tan, D.S.W. Targeted Therapies for Lung Cancer Patients with Oncogenic Driver Molecular Alterations. J. Clin. Oncol. 2022, 40, 611–625. [Google Scholar] [CrossRef] [PubMed]
- Reck, M.; Remon, J.; Hellmann, M.D. First-Line Immunotherapy for Non-Small-Cell Lung Cancer. J. Clin. Oncol. 2022, 40, 586–597. [Google Scholar] [CrossRef] [PubMed]
- Fox, B.D.; Cheung, V.J.; Patel, A.J.; Suki, D.; Rao, G. Epidemiology of metastatic brain tumors. Neurosurg. Clin. N. Am. 2011, 22, 1–6. [Google Scholar] [CrossRef]
- Bartel, D.P. MicroRNAs: Genomics, biogenesis, mechanism, and function. Cell 2004, 116, 281–297. [Google Scholar] [CrossRef]
- Bartel, D.P. MicroRNAs: Target recognition and regulatory functions. Cell 2009, 136, 215–233. [Google Scholar] [CrossRef]
- Smolarz, B.; Durczyński, A.; Romanowicz, H.; Szyłło, K.; Hogendorf, P. miRNAs in Cancer (Review of Literature). Int. J. Mol. Sci. 2022, 23, 2805. [Google Scholar] [CrossRef]
- Hussen, B.M.; Hidayat, H.J.; Salihi, A.; Sabir, D.K.; Taheri, M.; Ghafouri-Fard, S. MicroRNA: A signature for cancer progression. Biomed. Pharmacother. 2021, 138, 111528. [Google Scholar] [CrossRef]
- Tomioka, Y.; Suetsugu, T.; Seki, N.; Tanigawa, K.; Hagihara, Y.; Shinmura, M.; Asai, S.; Kikkawa, N.; Inoue, H.; Mizuno, K. The Molecular Pathogenesis of Tumor-Suppressive miR-486-5p and miR-486-3p Target Genes: GINS4 Facilitates Aggressiveness in Lung Adenocarcinoma. Cells 2023, 12, 1885. [Google Scholar] [CrossRef] [PubMed]
- Matranga, C.; Tomari, Y.; Shin, C.; Bartel, D.P.; Zamore, P.D. Passenger-strand cleavage facilitates assembly of siRNA into Ago2-containing RNAi enzyme complexes. Cell 2005, 123, 607–620. [Google Scholar] [CrossRef] [PubMed]
- Mizuno, K.; Tanigawa, K.; Misono, S.; Suetsugu, T.; Sanada, H.; Uchida, A.; Kawano, M.; Machida, K.; Asai, S.; Moriya, S.; et al. Regulation of Oncogenic Targets by Tumor-Suppressive miR-150-3p in Lung Squamous Cell Carcinoma. Biomedicines 2021, 9, 1883. [Google Scholar] [CrossRef] [PubMed]
- Hagihara, Y.; Tomioka, Y.; Suetsugu, T.; Shinmura, M.; Misono, S.; Goto, Y.; Kikkawa, N.; Kato, M.; Inoue, H.; Mizuno, K.; et al. Identification of Tumor-Suppressive miR-139-3p-Regulated Genes: TRIP13 as a Therapeutic Target in Lung Adenocarcinoma. Cancers 2023, 15, 5571. [Google Scholar] [CrossRef] [PubMed]
- Luo, J.; Xia, L.; Zhang, L.; Zhao, K.; Li, C. MiRNA-144-5p down-modulates CDCA3 to regulate proliferation and apoptosis of lung adenocarcinoma cells. Mutat. Res. 2022, 825, 111798. [Google Scholar] [CrossRef]
- Mitra, R.; Adams, C.M.; Jiang, W.; Greenawalt, E.; Eischen, C.M. Pan-cancer analysis reveals cooperativity of both strands of microRNA that regulate tumorigenesis and patient survival. Nat. Commun. 2020, 11, 968. [Google Scholar] [CrossRef]
- Mitra, R.; Sun, J.; Zhao, Z. microRNA regulation in cancer: One arm or two arms? Int. J. Cancer 2015, 137, 1516–1518. [Google Scholar] [CrossRef]
- Zhou, M.; Wu, Y.; Li, H.; Zha, X. MicroRNA-144: A novel biological marker and potential therapeutic target in human solid cancers. J. Cancer 2020, 11, 6716–6726. [Google Scholar] [CrossRef]
- Yamada, Y.; Arai, T.; Sugawara, S.; Okato, A.; Kato, M.; Kojima, S.; Yamazaki, K.; Naya, Y.; Ichikawa, T.; Seki, N. Impact of novel oncogenic pathways regulated by antitumor miR-451a in renal cell carcinoma. Cancer Sci. 2018, 109, 1239–1253. [Google Scholar] [CrossRef]
- Bandres, E.; Bitarte, N.; Arias, F.; Agorreta, J.; Fortes, P.; Agirre, X.; Zarate, R.; Diaz-Gonzalez, J.A.; Ramirez, N.; Sola, J.J.; et al. microRNA-451 regulates macrophage migration inhibitory factor production and proliferation of gastrointestinal cancer cells. Clin. Cancer Res. 2009, 15, 2281–2290. [Google Scholar] [CrossRef]
- Goto, A.; Tanaka, M.; Yoshida, M.; Umakoshi, M.; Nanjo, H.; Shiraishi, K.; Saito, M.; Kohno, T.; Kuriyama, S.; Konno, H.; et al. The low expression of miR-451 predicts a worse prognosis in non-small cell lung cancer cases. PLoS ONE 2017, 12, e0181270. [Google Scholar] [CrossRef]
- Uchida, A.; Seki, N.; Mizuno, K.; Yamada, Y.; Misono, S.; Sanada, H.; Kikkawa, N.; Kumamoto, T.; Suetsugu, T.; Inoue, H. Regulation of KIF2A by Antitumor miR-451a Inhibits Cancer Cell Aggressiveness Features in Lung Squamous Cell Carcinoma. Cancers 2019, 11, 258. [Google Scholar] [CrossRef] [PubMed]
- Wang, R.; Wang, Z.X.; Yang, J.S.; Pan, X.; De, W.; Chen, L.B. MicroRNA-451 functions as a tumor suppressor in human non-small cell lung cancer by targeting ras-related protein 14 (RAB14). Oncogene 2011, 30, 2644–2658. [Google Scholar] [CrossRef] [PubMed]
- Li, P.; Li, Y.; Bai, S.; Zhang, Y.; Zhao, L. miR-4732-3p prevents lung cancer progression via inhibition of the TBX15/TNFSF11 axis. Epigenomics 2023, 15, 195–207. [Google Scholar] [CrossRef] [PubMed]
- Hu, Y.; Bai, J.; Zhou, D.; Zhang, L.; Chen, X.; Chen, L.; Liu, Y.; Zhang, B.; Li, H.; Yin, C. The miR-4732-5p/XPR1 axis suppresses the invasion, metastasis, and epithelial-mesenchymal transition of lung adenocarcinoma via the PI3K/Akt/GSK3β/Snail pathway. Mol. Omics 2022, 18, 417–429. [Google Scholar] [CrossRef] [PubMed]
- Kooshkaki, O.; Rezaei, Z.; Rahmati, M.; Vahedi, P.; Derakhshani, A.; Brunetti, O.; Baghbanzadeh, A.; Mansoori, B.; Silvestris, N.; Baradaran, B. MiR-144: A New Possible Therapeutic Target and Diagnostic/Prognostic Tool in Cancers. Int. J. Mol. Sci. 2020, 21, 2578. [Google Scholar] [CrossRef]
- Song, L.; Peng, L.; Hua, S.; Li, X.; Ma, L.; Jie, J.; Chen, D.; Wang, Y.; Li, D. miR-144-5p Enhances the Radiosensitivity of Non-Small-Cell Lung Cancer Cells via Targeting ATF2. Biomed. Res. Int. 2018, 2018, 5109497. [Google Scholar] [CrossRef]
- Zhu, L.P.; He, Y.J.; Hou, J.C.; Chen, X.; Zhou, S.Y.; Yang, S.J.; Li, J.; Zhang, H.D.; Hu, J.H.; Zhong, S.L.; et al. The role of circRNAs in cancers. Biosci. Rep. 2017, 37, BSR20170750. [Google Scholar] [CrossRef]
- Wu, J.; Qi, X.; Liu, L.; Hu, X.; Liu, J.; Yang, J.; Yang, J.; Lu, L.; Zhang, Z.; Ma, S.; et al. Emerging Epigenetic Regulation of Circular RNAs in Human Cancer. Mol. Ther. Nucleic Acids 2019, 16, 589–596. [Google Scholar] [CrossRef]
- Lu, M.; Xiong, H.; Xia, Z.K.; Liu, B.; Wu, F.; Zhang, H.X.; Hu, C.H.; Liu, P. circRACGAP1 promotes non-small cell lung cancer proliferation by regulating miR-144-5p/CDKL1 signaling pathway. Cancer Gene Ther. 2021, 28, 197–211. [Google Scholar] [CrossRef]
- Mizuno, K.; Tanigawa, K.; Nohata, N.; Misono, S.; Okada, R.; Asai, S.; Moriya, S.; Suetsugu, T.; Inoue, H.; Seki, N. FAM64A: A Novel Oncogenic Target of Lung Adenocarcinoma Regulated by Both Strands of miR-99a (miR-99a-5p and miR-99a-3p). Cells 2020, 9, 2083. [Google Scholar] [CrossRef] [PubMed]
- Arowolo, A.; Malebana, M.; Sunda, F.; Rhoda, C. Proposed Cellular Function of the Human FAM111B Protein and Dysregulation in Fibrosis and Cancer. Front. Oncol. 2022, 12, 932167. [Google Scholar] [CrossRef] [PubMed]
- Wang, H.; Wang, H.; Chen, J.; Liu, P.; Xiao, X. Overexpressed FAM111B degrades GSDMA to promote esophageal cancer tumorigenesis and cisplatin resistance. Cell Oncol. 2024, 47, 343–359. [Google Scholar] [CrossRef] [PubMed]
- Yang, Y.; Yan, Z.; Jiao, Y.; Yang, W.; Cui, Q.; Chen, S. Family with sequence similarity 111 member B contributes to tumor growth and metastasis by mediating cell proliferation, invasion, and EMT via transforming acidic coiled-coil protein 3/PI3K/AKT signaling pathway in hepatocellular carcinoma. Environ. Toxicol. 2024, 39, 409–420. [Google Scholar] [CrossRef] [PubMed]
- Huang, N.; Peng, L.; Yang, J.; Li, J.; Zhang, S.; Sun, M. FAM111B Acts as an Oncogene in Bladder Cancer. Cancers 2023, 15, 5122. [Google Scholar] [CrossRef]
- Wang, W.; Gu, Y.; Ni, H.; Quan, Q.; Guo, L. Silencing of FAM111B inhibits tumor growth and promotes apoptosis by decreasing AKT activity in ovarian cancer. Exp. Biol. Med. 2023, 248, 1043–1055. [Google Scholar] [CrossRef]
- Li, W.; Hu, S.; Han, Z.; Jiang, X. YY1-Induced Transcriptional Activation of FAM111B Contributes to the Malignancy of Breast Cancer. Clin. Breast Cancer 2022, 22, e417–e425. [Google Scholar] [CrossRef]
- Sun, H.; Liu, K.; Huang, J.; Sun, Q.; Shao, C.; Luo, J.; Xu, L.; Shen, Y.; Ren, B. FAM111B, a direct target of p53, promotes the malignant process of lung adenocarcinoma. Onco Targets Ther. 2019, 12, 2829–2842. [Google Scholar] [CrossRef]
- Li, F.; He, H.Y.; Fan, Z.H.; Li, C.M.; Gong, Y.; Wang, X.J.; Xiong, H.J.; Xie, C.M.; Bie, P. Silencing of FAM111B inhibited proliferation, migration and invasion of hepatoma cells through activating p53 pathway. Dig. Liver Dis. 2023, 55, 1679–1689. [Google Scholar] [CrossRef]
- Kawasaki, K.; Nojima, S.; Hijiki, S.; Tahara, S.; Ohshima, K.; Matsui, T.; Hori, Y.; Kurashige, M.; Umeda, D.; Kiyokawa, H.; et al. FAM111B enhances proliferation of KRAS-driven lung adenocarcinoma by degrading p16. Cancer Sci. 2020, 111, 2635–2646. [Google Scholar] [CrossRef]
- Garcia-Moreno, A.; López-Domínguez, R.; Villatoro-García, J.A.; Ramirez-Mena, A.; Aparicio-Puerta, E.; Hackenberg, M.; Pascual-Montano, A.; Carmona-Saez, P. Functional Enrichment Analysis of Regulatory Elements. Biomedicines 2022, 10, 590. [Google Scholar] [CrossRef] [PubMed]
- Subramanian, A.; Tamayo, P.; Mootha, V.K.; Mukherjee, S.; Ebert, B.L.; Gillette, M.A.; Paulovich, A.; Pomeroy, S.L.; Golub, T.R.; Lander, E.S.; et al. Gene set enrichment analysis: A knowledge-based approach for interpreting genome-wide expression profiles. Proc. Natl. Acad. Sci. USA 2005, 102, 15545–15550. [Google Scholar] [CrossRef] [PubMed]
- Mootha, V.K.; Lindgren, C.M.; Eriksson, K.F.; Subramanian, A.; Sihag, S.; Lehar, J.; Puigserver, P.; Carlsson, E.; Ridderstråle, M.; Laurila, E.; et al. PGC-1alpha-responsive genes involved in oxidative phosphorylation are coordinately downregulated in human diabetes. Nat. Genet. 2003, 34, 267–273. [Google Scholar] [CrossRef] [PubMed]
- Cheng, A.L.; Huang, W.G.; Chen, Z.C.; Peng, F.; Zhang, P.F.; Li, M.Y.; Li, F.; Li, J.L.; Li, C.; Yi, H.; et al. Identification of novel nasopharyngeal carcinoma biomarkers by laser capture microdissection and proteomic analysis. Clin. Cancer Res. 2008, 14, 435–445. [Google Scholar] [CrossRef] [PubMed]










| Gene ID | Gene Symbol | Gene Name | miR-144-5p Total Sites | GSE19188 Log2 FC |
|---|---|---|---|---|
| 139322 | APOOL | apolipoprotein O-like | 1 | 1.60 |
| 9824 | ARHGAP11A | Rho GTPase activating protein 11A | 2 | 1.64 |
| 9048 | ARTN | artemin | 1 | 2.24 |
| 29028 | ATAD2 | ATPase family, AAA domain containing 2 | 1 | 2.25 |
| 55971 | BAIAP2L1 | BAI1-associated protein 2-like 1 | 1 | 1.59 |
| 83461 | CDCA3 | cell division cycle associated 3 | 1 | 2.97 |
| 1063 | CENPF | centromere protein F | 1 | 2.98 |
| 55839 | CENPN | centromere protein N | 1 | 2.18 |
| 1111 | CHEK1 | checkpoint kinase 1 | 1 | 2.76 |
| 1281 | COL3A1 | collagen, type III, alpha 1 | 1 | 1.96 |
| 1356 | CP | ceruloplasmin (ferroxidase) | 1 | 1.60 |
| 200407 | CREG2 | cellular repressor of E1A-stimulated genes 2 | 1 | 1.51 |
| 55789 | DEPDC1B | DEP domain containing 1B | 1 | 3.26 |
| 79962 | DNAJC22 | DnaJ (Hsp40) homolog, subfamily C, member 22 | 1 | 2.03 |
| 1825 | DSC3 | desmocollin 3 | 1 | 2.49 |
| 667 | DST | dystonin | 1 | 2.84 |
| 1894 | ECT2 | epithelial cell transforming sequence 2 oncogene | 1 | 2.23 |
| 85465 | EPT1 | ethanolaminephosphotransferase 1 (CDP-ethanolamine-specific) | 1 | 1.82 |
| 374393 | FAM111B | family with sequence similarity 111, member B | 1 | 2.08 |
| 139231 | FAM199X | family with sequence similarity 199, X-linked | 1 | 1.53 |
| 10447 | FAM3C | family with sequence similarity 3, member C | 1 | 1.54 |
| 54478 | FAM64A | family with sequence similarity 64, member A | 1 | 2.71 |
| 83416 | FCRL5 | Fc receptor-like 5 | 1 | 2.20 |
| 2244 | FGB | fibrinogen beta chain | 1 | 1.89 |
| 10690 | FUT9 | fucosyltransferase 9 (alpha (1,3) fucosyltransferase) | 2 | 1.53 |
| 2575 | GAGE1 | G antigen 1 | 1 | 1.66 |
| 163351 | GBP6 | guanylate binding protein family, member 6 | 2 | 1.76 |
| 9615 | GDA | guanine deaminase | 1 | 1.94 |
| 2877 | GPX2 | glutathione peroxidase 2 (gastrointestinal) | 1 | 3.58 |
| 26585 | GREM1 | gremlin 1, DAN family BMP antagonist | 1 | 4.10 |
| 8908 | GYG2 | glycogenin 2 | 3 | 1.55 |
| 3070 | HELLS | helicase, lymphoid-specific | 2 | 3.15 |
| 8357 | HIST1H3H | histone cluster 1, H3h | 1 | 1.70 |
| 55355 | HJURP | Holliday junction recognition protein | 1 | 3.63 |
| 8091 | HMGA2 | high mobility group AT-hook 2 | 2 | 2.83 |
| 3174 | HNF4G | hepatocyte nuclear factor 4, gamma | 2 | 1.71 |
| 3239 | HOXD13 | homeobox D13 | 1 | 1.55 |
| 3664 | IRF6 | interferon regulatory factor 6 | 2 | 1.50 |
| 3696 | ITGB8 | integrin, beta 8 | 1 | 1.64 |
| 3832 | KIF11 | kinesin family member 11 | 1 | 2.48 |
| 3798 | KIF5A | kinesin family member 5A | 1 | 1.68 |
| 79944 | L2HGDH | L-2-hydroxyglutarate dehydrogenase | 2 | 1.73 |
| 389421 | LIN28B | lin-28 homolog B (C. elegans) | 1 | 1.66 |
| 51678 | MPP6 | membrane protein, palmitoylated 6 (MAGUK p55 subfamily member 6) | 1 | 1.66 |
| 64151 | NCAPG | non-SMC condensin I complex, subunit G | 1 | 2.83 |
| 132299 | OCIAD2 | OCIA domain containing 2 | 1 | 1.51 |
| 4986 | OPRK1 | opioid receptor, kappa 1 | 1 | 1.51 |
| 5080 | PAX6 | paired box 6 | 1 | 1.60 |
| 5122 | PCSK1 | proprotein convertase subtilisin/kexin type 1 | 1 | 2.53 |
| 51050 | PI15 | peptidase inhibitor 15 | 1 | 1.67 |
| 5865 | RAB3B | RAB3B, member RAS oncogene family | 1 | 3.16 |
| 55103 | RALGPS2 | Ral GEF with PH domain and SH3 binding motif 2 | 1 | 2.00 |
| 26575 | RGS17 | regulator of G-protein signaling 17 | 1 | 2.28 |
| 116832 | RPL39L | ribosomal protein L39-like | 1 | 1.99 |
| 5268 | SERPINB5 | serpin peptidase inhibitor, clade B (ovalbumin), member 5 | 1 | 4.25 |
| 151648 | SGOL1 | shugoshin-like 1 (S. pombe) | 1 | 2.16 |
| 51804 | SIX4 | SIX homeobox 4 | 1 | 2.00 |
| 204962 | SLC44A5 | solute carrier family 44, member 5 | 1 | 3.07 |
| 169166 | SNX31 | sorting nexin 31 | 1 | 1.79 |
| 147841 | SPC24 | SPC24, NDC80 kinetochore complex component | 1 | 2.18 |
| 23213 | SULF1 | sulfatase 1 | 1 | 2.44 |
| 6857 | SYT1 | synaptotagmin I | 1 | 2.06 |
| 9066 | SYT7 | synaptotagmin VII | 1 | 1.73 |
| 7036 | TFR2 | transferrin receptor 2 | 1 | 1.86 |
| 130827 | TMEM182 | transmembrane protein 182 | 1 | 1.57 |
| 9319 | TRIP13 | thyroid hormone receptor interactor 13 | 2 | 2.53 |
| 221806 | VWDE | von Willebrand factor D and EGF domains | 1 | 2.21 |
| 8840 | WISP1 | WNT1 inducible signaling pathway protein 1 | 1 | 1.72 |
| 8838 | WISP3 | WNT1 inducible signaling pathway protein 3 | 1 | 1.88 |
| Pathway | Enrichment Score | Normalized Enrichment Score | p-Value | FDR |
|---|---|---|---|---|
| KEGG_CELL_CYCLE | 0.67 | 2.49 | <0.001 | <0.001 |
| KEGG_DNA_REPLICATION | 0.74 | 2.25 | <0.001 | <0.001 |
| KEGG_TYPE_I_DIABETES_MELLITUS | 0.69 | 2.07 | <0.001 | <0.001 |
| KEGG_INTESTINAL_IMMUNE_NETWORK_FOR_ IGA_PRODUCTION | 0.64 | 2.01 | <0.001 | 0.001 |
| KEGG_PRIMARY_IMMUNODEFICIENCY | 0.66 | 2.00 | <0.001 | 0.001 |
| KEGG_GRAFT_VERSUS_HOST_DISEASE | 0.66 | 1.97 | <0.001 | 0.001 |
Disclaimer/Publisher’s Note: The statements, opinions and data contained in all publications are solely those of the individual author(s) and contributor(s) and not of MDPI and/or the editor(s). MDPI and/or the editor(s) disclaim responsibility for any injury to people or property resulting from any ideas, methods, instructions or products referred to in the content. |
© 2024 by the authors. Licensee MDPI, Basel, Switzerland. This article is an open access article distributed under the terms and conditions of the Creative Commons Attribution (CC BY) license (https://creativecommons.org/licenses/by/4.0/).
Share and Cite
Tomioka, Y.; Seki, N.; Suetsugu, T.; Hagihara, Y.; Sanada, H.; Goto, Y.; Kikkawa, N.; Mizuno, K.; Tanaka, K.; Inoue, H. Identification of Tumor Suppressive miR-144-5p Targets: FAM111B Expression Accelerates the Malignant Phenotypes of Lung Adenocarcinoma. Int. J. Mol. Sci. 2024, 25, 9974. https://doi.org/10.3390/ijms25189974
Tomioka Y, Seki N, Suetsugu T, Hagihara Y, Sanada H, Goto Y, Kikkawa N, Mizuno K, Tanaka K, Inoue H. Identification of Tumor Suppressive miR-144-5p Targets: FAM111B Expression Accelerates the Malignant Phenotypes of Lung Adenocarcinoma. International Journal of Molecular Sciences. 2024; 25(18):9974. https://doi.org/10.3390/ijms25189974
Chicago/Turabian StyleTomioka, Yuya, Naohiko Seki, Takayuki Suetsugu, Yoko Hagihara, Hiroki Sanada, Yusuke Goto, Naoko Kikkawa, Keiko Mizuno, Kentaro Tanaka, and Hiromasa Inoue. 2024. "Identification of Tumor Suppressive miR-144-5p Targets: FAM111B Expression Accelerates the Malignant Phenotypes of Lung Adenocarcinoma" International Journal of Molecular Sciences 25, no. 18: 9974. https://doi.org/10.3390/ijms25189974
APA StyleTomioka, Y., Seki, N., Suetsugu, T., Hagihara, Y., Sanada, H., Goto, Y., Kikkawa, N., Mizuno, K., Tanaka, K., & Inoue, H. (2024). Identification of Tumor Suppressive miR-144-5p Targets: FAM111B Expression Accelerates the Malignant Phenotypes of Lung Adenocarcinoma. International Journal of Molecular Sciences, 25(18), 9974. https://doi.org/10.3390/ijms25189974

