TRPA1 Influences Staphylococcus aureus Skin Infection in Mice and Associates with HIF-1a and MAPK Pathway Modulation
Abstract
1. Introduction
2. Results
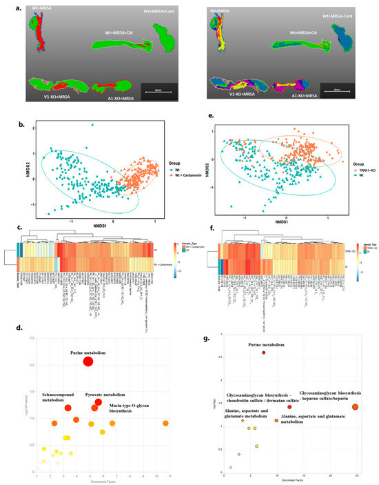
2.1. TRPA1 Modulates MRSA Infection
2.2. HIF-1a and MAPK Pathways Are Altered in the Transcriptomes of MRSA-Infected TRPA1−/− Mice
2.3. TRPA1 Modulates Metabolic Response to MRSA Infection
2.4. TRPV1 Modulates Metabolic Response to MRSA Infection
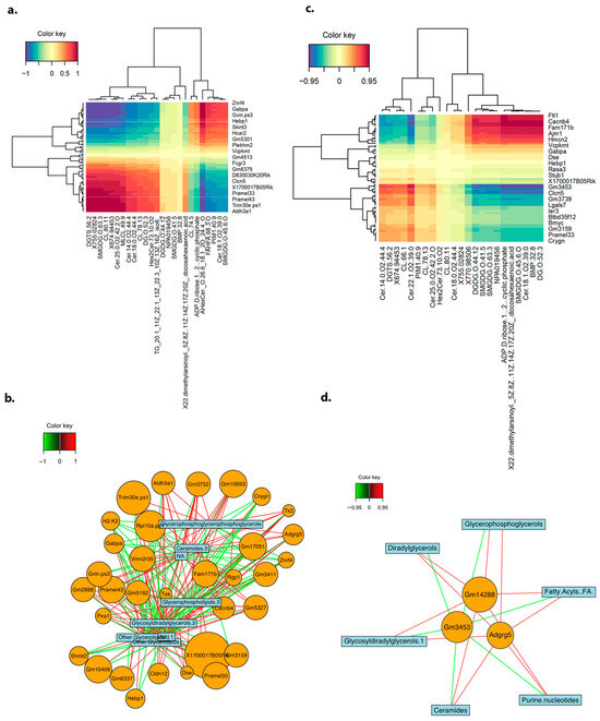
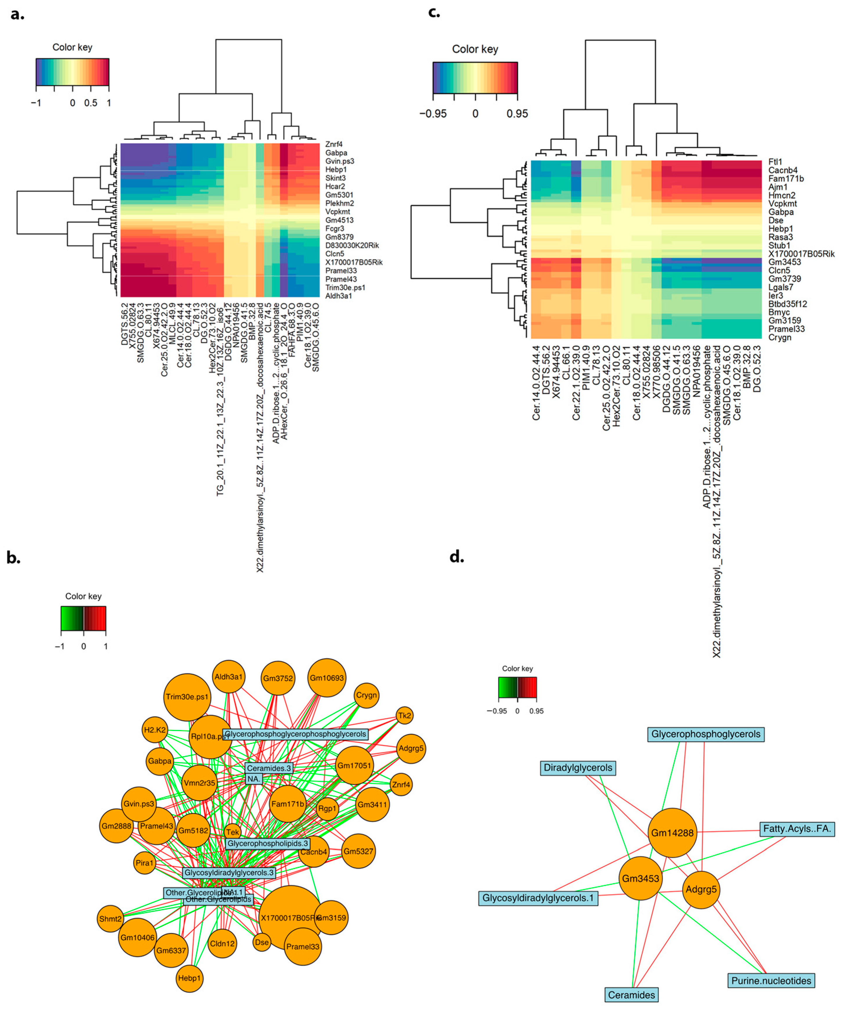
2.5. Multi-Omic Integration of TRPA1 Modulation Reveals DAG and Ceramides
3. Discussion
4. Materials and Methods
4.1. Reagents
4.2. Mice
4.3. Bacterial Infection
4.4. Immunohistochemistry (IHC) and Immunocytochemistry
4.5. H and E Imaging
4.6. MALDI Tissue Imaging
4.7. Metabolomic Analysis
4.8. RNA Isolation from Mice Skin
4.9. RNA Seq Analysis and Visualization
4.10. Integration of Transcriptomics and Metabolomics
4.11. Statistics
Supplementary Materials
Author Contributions
Funding
Institutional Review Board Statement
Data Availability Statement
Acknowledgments
Conflicts of Interest
References
- Chambers, H.F.; Deleo, F.R. Waves of resistance: Staphylococcus aureus in the antibiotic era. Nat. Rev. Microbiol. 2009, 7, 629–641. [Google Scholar] [CrossRef] [PubMed]
- Miller, L.G.; Diep, B.A. Clinical practice: Colonization, fomites, and virulence: Rethinking the pathogenesis of community-associated methicillin-resistant Staphylococcus aureus infection. Clin. Infect. Dis. 2008, 46, 752–760. [Google Scholar] [CrossRef] [PubMed]
- Laxminarayan, R.; Duse, A.; Wattal, C.; Zaidi, A.K.; Wertheim, H.F.; Sumpradit, N.; Vlieghe, E.; Hara, G.L.; Gould, I.M.; Goossens, H.; et al. Antibiotic resistance-the need for global solutions. Lancet Infect. Dis. 2013, 13, 1057–1098. [Google Scholar] [CrossRef] [PubMed]
- Meseguer, V.; Alpizar, Y.A.; Luis, E.; Tajada, S.; Denlinger, B.; Fajardo, O.; Manenschijn, J.A.; Fernandez-Pena, C.; Talavera, A.; Kichko, T.; et al. TRPA1 channels mediate acute neurogenic inflammation and pain produced by bacterial endotoxins. Nat. Commun. 2014, 5, 3125. [Google Scholar] [CrossRef] [PubMed]
- Diogenes, A.; Ferraz, C.C.; Akopian, A.N.; Henry, M.A.; Hargreaves, K.M. LPS sensitizes TRPV1 via activation of TLR4 in trigeminal sensory neurons. J. Dent. Res. 2011, 90, 759–764. [Google Scholar] [CrossRef] [PubMed]
- Huang, C.; Chen, Y.; Cai, Y.; Ding, H.; Hong, J.; You, S.; Lin, Y.; Hu, H.; Chen, Y.; Hu, X.; et al. TRPV1(+) neurons alter Staphylococcus aureus skin infection outcomes by affecting macrophage polarization and neutrophil recruitment. BMC Immunol. 2023, 24, 55. [Google Scholar] [CrossRef]
- Blake, K.J.; Baral, P.; Voisin, T.; Lubkin, A.; Pinho-Ribeiro, F.A.; Adams, K.L.; Roberson, D.P.; Ma, Y.C.; Otto, M.; Woolf, C.J.; et al. Staphylococcus aureus produces pain through pore-forming toxins and neuronal TRPV1 that is silenced by QX-314. Nat. Commun. 2018, 9, 37. [Google Scholar] [CrossRef]
- Tobita, N.; Tsuneto, K.; Ito, S.; Yamamoto, T. Human TRPV1 and TRPA1 are receptors for bacterial quorum sensing molecules. J. Biochem. 2022, 170, 775–785. [Google Scholar] [CrossRef]
- Boonen, B.; Alpizar, Y.A.; Meseguer, V.M.; Talavera, K. TRP Channels as Sensors of Bacterial Endotoxins. Toxins 2018, 10, 326. [Google Scholar] [CrossRef]
- Alpizar, Y.A.; Boonen, B.; Sanchez, A.; Jung, C.; Lopez-Requena, A.; Naert, R.; Steelant, B.; Luyts, K.; Plata, C.; De Vooght, V.; et al. TRPV4 activation triggers protective responses to bacterial lipopolysaccharides in airway epithelial cells. Nat. Commun. 2017, 8, 1059. [Google Scholar] [CrossRef] [PubMed]
- Meng, J.; Li, Y.; Fischer, M.J.M.; Steinhoff, M.; Chen, W.; Wang, J. Th2 Modulation of Transient Receptor Potential Channels: An Unmet Therapeutic Intervention for Atopic Dermatitis. Front. Immunol. 2021, 12, 696784. [Google Scholar] [CrossRef]
- Hsu, W.L.; Yoshioka, T. Role of TRP channels in the induction of heat shock proteins (Hsps) by heating skin. Biophysics 2015, 11, 25–32. [Google Scholar] [CrossRef]
- Szklarczyk, D.; Gable, A.L.; Lyon, D.; Junge, A.; Wyder, S.; Huerta-Cepas, J.; Simonovic, M.; Doncheva, N.T.; Morris, J.H.; Bork, P.; et al. STRING v11: Protein-protein association networks with increased coverage, supporting functional discovery in genome-wide experimental datasets. Nucleic Acids Res. 2019, 47, D607–D613. [Google Scholar] [CrossRef] [PubMed]
- Zhang, W.; Lin, Y.; Zong, Y.; Ma, X.; Jiang, C.; Shan, H.; Xia, W.; Yin, L.; Wang, N.; Zhou, L.; et al. Staphylococcus aureus Infection Initiates Hypoxia-Mediated Transforming Growth Factor-beta1 Upregulation to Trigger Osteomyelitis. mSystems 2022, 7, e0038022. [Google Scholar] [CrossRef] [PubMed]
- Yang, F.; Suo, M.; Weli, H.; Wong, M.; Junidi, A.; Cummings, C.; Johnson, R.; Mallory, K.; Liu, A.Y.; Greenberg, Z.J.; et al. Staphylococcus aureus alpha-toxin impairs early neutrophil localization via electrogenic disruption of store-operated calcium entry. Cell Rep. 2023, 42, 113394. [Google Scholar] [CrossRef] [PubMed]
- Gauron, M.C.; Newton, A.C.; Colombo, M.I. PKCalpha Is Recruited to Staphylococcus aureus-Containing Phagosomes and Impairs Bacterial Replication by Inhibition of Autophagy. Front. Immunol. 2021, 12, 662987. [Google Scholar] [CrossRef] [PubMed]
- Miller, D.J.; Jerga, A.; Rock, C.O.; White, S.W. Analysis of the Staphylococcus aureus DgkB structure reveals a common catalytic mechanism for the soluble diacylglycerol kinases. Structure 2008, 16, 1036–1046. [Google Scholar] [CrossRef]
- Gouin, O.; L’Herondelle, K.; Lebonvallet, N.; Le Gall-Ianotto, C.; Sakka, M.; Buhe, V.; Plee-Gautier, E.; Carre, J.L.; Lefeuvre, L.; Misery, L.; et al. TRPV1 and TRPA1 in cutaneous neurogenic and chronic inflammation: Pro-inflammatory response induced by their activation and their sensitization. Protein Cell 2017, 8, 644–661. [Google Scholar] [CrossRef]
- Bromberg, Z.; Goloubinoff, P.; Saidi, Y.; Weiss, Y.G. The membrane-associated transient receptor potential vanilloid channel is the central heat shock receptor controlling the cellular heat shock response in epithelial cells. PLoS ONE 2013, 8, e57149. [Google Scholar] [CrossRef]
- Temes, E.; Martin-Puig, S.; Aragones, J.; Jones, D.R.; Olmos, G.; Merida, I.; Landazuri, M.O. Role of diacylglycerol induced by hypoxia in the regulation of HIF-1alpha activity. Biochem. Biophys. Res. Commun. 2004, 315, 44–50. [Google Scholar] [CrossRef]
- Aragones, J.; Jones, D.R.; Martin, S.; San Juan, M.A.; Alfranca, A.; Vidal, F.; Vara, A.; Merida, I.; Landazuri, M.O. Evidence for the involvement of diacylglycerol kinase in the activation of hypoxia-inducible transcription factor 1 by low oxygen tension. J. Biol. Chem. 2001, 276, 10548–10555. [Google Scholar] [CrossRef] [PubMed]
- Akimoto, R.; Tanaka, T.; Nakano, T.; Hozumi, Y.; Kawamae, K.; Goto, K. DGKzeta depletion attenuates HIF-1alpha induction and SIRT1 expression, but enhances TAK1-mediated AMPKalpha phosphorylation under hypoxia. Cell Signal 2020, 71, 109618. [Google Scholar] [CrossRef] [PubMed]
- Aquino, R.S.; Park, P.W. Glycosaminoglycans and infection. Front. Biosci. (Landmark Ed) 2016, 21, 1260–1277. [Google Scholar] [CrossRef]
- Jinno, A.; Park, P.W. Role of glycosaminoglycans in infectious disease. Methods Mol. Biol. 2015, 1229, 567–585. [Google Scholar] [CrossRef] [PubMed]
- Oviedo-Boyso, J.; Cortes-Vieyra, R.; Huante-Mendoza, A.; Yu, H.B.; Valdez-Alarcon, J.J.; Bravo-Patino, A.; Cajero-Juarez, M.; Finlay, B.B.; Baizabal-Aguirre, V.M. The phosphoinositide-3-kinase-Akt signaling pathway is important for Staphylococcus aureus internalization by endothelial cells. Infect. Immun. 2011, 79, 4569–4577. [Google Scholar] [CrossRef]
- McGettrick, A.F.; O’Neill, L.A.J. The Role of HIF in Immunity and Inflammation. Cell Metab. 2020, 32, 524–536. [Google Scholar] [CrossRef] [PubMed]
- Chen, S.; Sang, N. Hypoxia-Inducible Factor-1: A Critical Player in the Survival Strategy of Stressed Cells. J. Cell Biochem. 2016, 117, 267–278. [Google Scholar] [CrossRef] [PubMed]
- Okada, K.; Mori, D.; Makii, Y.; Nakamoto, H.; Murahashi, Y.; Yano, F.; Chang, S.H.; Taniguchi, Y.; Kobayashi, H.; Semba, H.; et al. Hypoxia-inducible factor-1 alpha maintains mouse articular cartilage through suppression of NF-kappaB signaling. Sci. Rep. 2020, 10, 5425. [Google Scholar] [CrossRef] [PubMed]
- Diekema, D.J.; Richter, S.S.; Heilmann, K.P.; Dohrn, C.L.; Riahi, F.; Tendolkar, S.; McDanel, J.S.; Doern, G.V. Continued emergence of USA300 methicillin-resistant Staphylococcus aureus in the United States: Results from a nationwide surveillance study. Infect. Control Hosp. Epidemiol. 2014, 35, 285–292. [Google Scholar] [CrossRef]
- Duensing, T.D.; Wing, J.S.; van Putten, J.P. Sulfated polysaccharide-directed recruitment of mammalian host proteins: A novel strategy in microbial pathogenesis. Infect. Immun. 1999, 67, 4463–4468. [Google Scholar] [CrossRef]
- Yamada, S.; Sugahara, K. Potential therapeutic application of chondroitin sulfate/dermatan sulfate. Curr. Drug Discov. Technol. 2008, 5, 289–301. [Google Scholar] [CrossRef] [PubMed]
- Yadav, M.; Goswami, C. TRPV3 mutants causing Olmsted Syndrome induce impaired cell adhesion and nonfunctional lysosomes. Channels 2017, 11, 196–208. [Google Scholar] [CrossRef] [PubMed]
- Peier, A.M.; Reeve, A.J.; Andersson, D.A.; Moqrich, A.; Earley, T.J.; Hergarden, A.C.; Story, G.M.; Colley, S.; Hogenesch, J.B.; McIntyre, P.; et al. A heat-sensitive TRP channel expressed in keratinocytes. Science 2002, 296, 2046–2049. [Google Scholar] [CrossRef] [PubMed]
- Bais, S.; Greenberg, R.M. TRP channels as potential targets for antischistosomals. Int. J. Parasitol. Drugs Drug Resist. 2018, 8, 511–517. [Google Scholar] [CrossRef]
- Bais, S.; Greenberg, R.M. Schistosome TRP channels: An appraisal. Int. J. Parasitol. Drugs Drug Resist. 2020, 13, 1–7. [Google Scholar] [CrossRef]
- Myles, I.A.; Williams, K.W.; Reckhow, J.D.; Jammeh, M.L.; Pincus, N.B.; Sastalla, I.; Saleem, D.; Stone, K.D.; Datta, S.K. Transplantation of human skin microbiota in models of atopic dermatitis. JCI Insight 2016, 1, e86955. [Google Scholar] [CrossRef] [PubMed]
- Yadav, M.; Chaudhary, P.P.; D’Souza, B.N.; Spathies, J.; Myles, I.A. Impact of Skin Tissue Collection Method on Downstream MALDI-Imaging. Metabolites 2022, 12, 497. [Google Scholar] [CrossRef]
- Darzi, Y.; Letunic, I.; Bork, P.; Yamada, T. iPath3.0: Interactive pathways explorer v3. Nucleic Acids Res. 2018, 46, W510–W513. [Google Scholar] [CrossRef]
- Bolger, A.M.; Lohse, M.; Usadel, B. Trimmomatic: A flexible trimmer for Illumina sequence data. Bioinformatics 2014, 30, 2114–2120. [Google Scholar] [CrossRef] [PubMed]
- Patro, R.; Duggal, G.; Love, M.I.; Irizarry, R.A.; Kingsford, C. Salmon provides fast and bias-aware quantification of transcript expression. Nat. Methods 2017, 14, 417–419. [Google Scholar] [CrossRef] [PubMed]
- Love, M.I.; Huber, W.; Anders, S. Moderated estimation of fold change and dispersion for RNA-seq data with DESeq2. Genome Biol. 2014, 15, 550. [Google Scholar] [CrossRef] [PubMed]
- Rohart, F.; Gautier, B.; Singh, A.; Le Cao, K.A. mixOmics: An R package for ’omics feature selection and multiple data integration. PLoS Comput. Biol. 2017, 13, e1005752. [Google Scholar] [CrossRef]
- Chen, L.; Zheng, T.; Yang, Y.; Chaudhary, P.P.; Teh, J.P.Y.; Cheon, B.K.; Moses, D.; Schuster, S.C.; Schlundt, J.; Li, J.; et al. Integrative multiomics analysis reveals host-microbe-metabolite interplays associated with the aging process in Singaporeans. Gut Microbes 2022, 14, 2070392. [Google Scholar] [CrossRef] [PubMed]





| TRP Modulator | Target TRP Channel |
|---|---|
| Cardamonin | Inhibits TRPA1 |
| Oleic acid | Inhibits TRPV1; partial inhibition TRPA1 |
Disclaimer/Publisher’s Note: The statements, opinions and data contained in all publications are solely those of the individual author(s) and contributor(s) and not of MDPI and/or the editor(s). MDPI and/or the editor(s) disclaim responsibility for any injury to people or property resulting from any ideas, methods, instructions or products referred to in the content. |
© 2024 by the authors. Licensee MDPI, Basel, Switzerland. This article is an open access article distributed under the terms and conditions of the Creative Commons Attribution (CC BY) license (https://creativecommons.org/licenses/by/4.0/).
Share and Cite
Yadav, M.; Chaudhary, P.P.; Ratley, G.; D’Souza, B.; Kaur, M.; Ganesan, S.; Kabat, J.; Myles, I.A. TRPA1 Influences Staphylococcus aureus Skin Infection in Mice and Associates with HIF-1a and MAPK Pathway Modulation. Int. J. Mol. Sci. 2024, 25, 9933. https://doi.org/10.3390/ijms25189933
Yadav M, Chaudhary PP, Ratley G, D’Souza B, Kaur M, Ganesan S, Kabat J, Myles IA. TRPA1 Influences Staphylococcus aureus Skin Infection in Mice and Associates with HIF-1a and MAPK Pathway Modulation. International Journal of Molecular Sciences. 2024; 25(18):9933. https://doi.org/10.3390/ijms25189933
Chicago/Turabian StyleYadav, Manoj, Prem Prashant Chaudhary, Grace Ratley, Brandon D’Souza, Mahaldeep Kaur, Sundar Ganesan, Juraj Kabat, and Ian A. Myles. 2024. "TRPA1 Influences Staphylococcus aureus Skin Infection in Mice and Associates with HIF-1a and MAPK Pathway Modulation" International Journal of Molecular Sciences 25, no. 18: 9933. https://doi.org/10.3390/ijms25189933
APA StyleYadav, M., Chaudhary, P. P., Ratley, G., D’Souza, B., Kaur, M., Ganesan, S., Kabat, J., & Myles, I. A. (2024). TRPA1 Influences Staphylococcus aureus Skin Infection in Mice and Associates with HIF-1a and MAPK Pathway Modulation. International Journal of Molecular Sciences, 25(18), 9933. https://doi.org/10.3390/ijms25189933

