PE/PPE Proteome and ESX-5 Substrate Spectrum in Mycobacterium marinum
Abstract
1. Introduction
2. Results
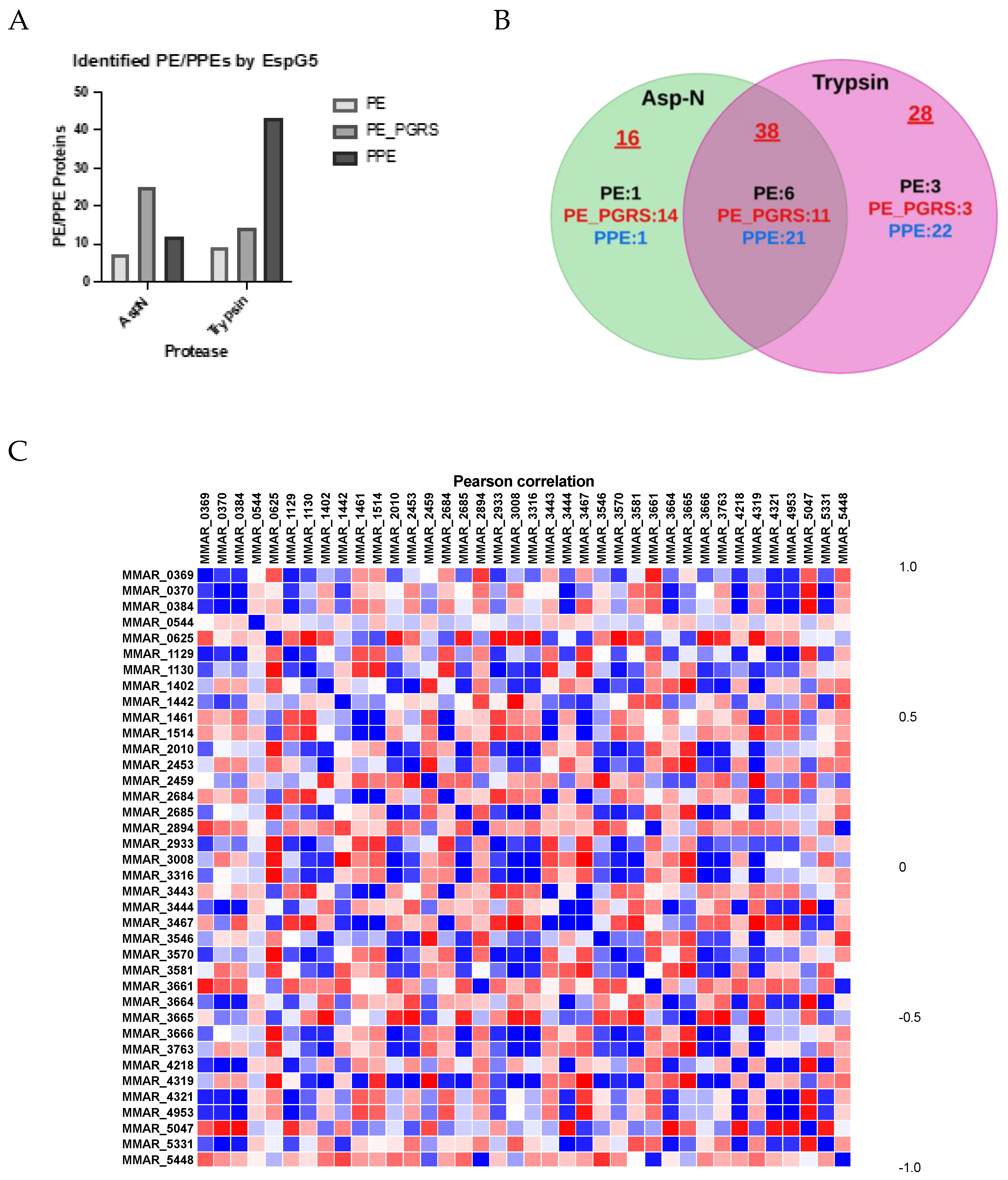
2.1. Proteinase AspN Treatment Improved the Coverage of PE/PPE Proteins
2.2. Quantification of PE/PPE Protein Abundance
2.3. EspG5-PE/PPE Interactome
2.4. Mapping PE/PPE Protein Networks
2.5. Interaction of EspG5 with PPE31 and PPE32
3. Discussion
4. Materials and Methods
4.1. Bacterial Strain and Growth Condition
4.2. Preparation of Culture Filtrate
4.3. Cloning and Purification of the Recombinant Proteins
4.4. Pulldown Assays
4.5. Protease Digestion
4.6. Mass Spectrometry
4.7. LC-MS Data Analysis
4.8. Western Analysis
4.9. Structural Model Prediction
4.10. Phylogenetic Tree and PE–PPE Pairs Calculation
4.11. Statistical Analysis
Supplementary Materials
Author Contributions
Funding
Data Availability Statement
Acknowledgments
Conflicts of Interest
References
- World Health Organization. Global Tuberculosis Report 2023; World Health Organization: Geneva, Switzerland, 2023. [Google Scholar]
- Shah, S.; Cannon, J.R.; Fenselau, C.; Briken, V. A Duplicated ESAT-6 Region of ESX-5 Is Involved in Protein Export and Virulence of Mycobacteria. Infect. Immun. 2015, 83, 4349–4361. [Google Scholar] [CrossRef] [PubMed]
- Tufariello, J.M.; Chapman, J.R.; Kerantzas, C.A.; Wong, K.W.; Vilchèze, C.; Jones, C.M.; Cole, L.E.; Tinaztepe, E.; Thompson, V.; Fenyö, D.; et al. Separable Roles For Mycobacterium Tuberculosis ESX-3 Effectors In Iron Acquisition And Virulence. Proc. Natl. Acad. Sci. USA 2016, 113, E348–E357. [Google Scholar] [CrossRef] [PubMed]
- Cronin, R.M.; Ferrell, M.J.; Cahir, C.W.; Champion, M.M.; Champion, P.A. Proteo-genetic analysis reveals clear hierarchy of ESX-1 secretion in Mycobacterium marinum. Proc. Natl. Acad. Sci. USA 2022, 119, e2123100119. [Google Scholar] [CrossRef] [PubMed]
- Limón, G.; Samhadaneh, N.M.; Pironti, A.; Darwin, K.H. Aldehyde accumulation in Mycobacterium tuberculosis with defective proteasomal degradation results in copper sensitivity. mBio 2023, 14, e0036323. [Google Scholar] [CrossRef] [PubMed]
- Lienard, J.; Nobs, E.; Lovins, V.; Movert, E.; Valfridsson, C.; Carlsson, F. The Mycobacterium marinum ESX-1 system mediates phagosomal permeabilization and type I interferon production via separable mechanisms. Proc. Natl. Acad. Sci. USA 2019, 117, 1160–1166. [Google Scholar] [CrossRef] [PubMed]
- Guo, Q.; Bi, J.; Wang, H.; Zhang, X. Mycobacterium tuberculosisESX-1-secreted substrate protein EspC promotes mycobacterial survival through endoplasmic reticulum stress-mediated apoptosis. Emerg. Microbes Infect. 2021, 10, 19–36. [Google Scholar] [CrossRef] [PubMed]
- Portal-Celhay, C.; Tufariello, J.M.; Srivastava, S.; Zahra, A.; Klevorn, T.; Grace, P.S.; Mehra, A.; Park, H.S.; Ernst, J.D.; Jacobs, W.R.; et al. Mycobacterium tuberculosis EsxH inhibits ESCRT-dependent CD4+ T-cell activation. Nat. Microbiol. 2016, 2, 1–9. [Google Scholar] [CrossRef] [PubMed]
- Ates, L.S.; van der Woude, A.D.; Bestebroer, J.; van Stempvoort, G.; Musters, R.J.P.; Garcia-Vallejo, J.J.; Picavet, D.I.; van de Weerd, R.; Maletta, M.; Kuijl, C.P.; et al. The ESX-5 System of Pathogenic Mycobacteria Is Involved In Capsule Integrity and Virulence through Its Substrate PPE10. PLoS Pathog. 2016, 12, e1005696. [Google Scholar] [CrossRef] [PubMed]
- Lafuente, B.I.; Ummels, R.; Kuijl, C.; Bitter, W.; Speer, A. Mycobacterium tuberculosis Toxin CpnT Is an ESX-5 Substrate and Requires Three Type VII Secretion Systems for Intracellular Secretion. mBio 2021, 12, 10–1128. [Google Scholar] [CrossRef]
- Van Pittius, N.C.G.; Sampson, S.L.; Lee, H.; Kim, Y.; Van Helden, P.D.; Warren, R.M. Evolution and expansion of the Mycobacterium tuberculosis PE and PPE multigene families and their association with the duplication of the ESAT-6 (esx) gene cluster regions. BMC Evol. Biol. 2006, 6, 95. [Google Scholar] [CrossRef][Green Version]
- De Maio, F.; Berisio, R.; Manganelli, R.; Delogu, G. PE_PGRS proteins ofMycobacterium tuberculosis: A specialized molecular task force at the forefront of host-pathogen interaction. Virulence 2020, 11, 898–915. [Google Scholar] [CrossRef] [PubMed]
- Tundup, S.; Akhter, Y.; Thiagarajan, D.; Hasnain, S.E. Clusters of PE and PPE genes of Mycobacterium tuberculosis are organized in operons: Evidence that PE Rv2431c is co-transcribed with PPE Rv2430c and their gene products interact with each other. FEBS Lett. 2006, 580, 1285–1293. [Google Scholar] [CrossRef] [PubMed]
- Damen, M.P.M.; Meijers, A.S.; Keizer, E.M.; Piersma, S.R.; Jiménez, C.R.; Kuijl, C.P.; Bitter, W.; Houben, E.N.G. The ESX-1 Substrate PPE68 Has a Key Function in ESX-1-Mediated Secretion in Mycobacterium marinum. mBio 2022, 13, e0281922. [Google Scholar] [CrossRef] [PubMed]
- Williamson, Z.A.; Chaton, C.T.; Ciocca, W.A.; Korotkova, N.; Korotkov, K.V. PE5-PPE4-EspG3 heterotrimer structure from mycobacterial ESX-3 secretion system gives insight into cognate substrate recognition by ESX systems. J. Biol. Chem. 2020, 295, 12706–12715. [Google Scholar] [CrossRef] [PubMed]
- Qian, J.; Chen, R.; Wang, H.; Zhang, X. Role of the PE/PPE Family in Host-Pathogen Interactions and Prospects for Anti-Tuberculosis Vaccine and Diagnostic Tool Design. Front. Cell. Infect. Microbiol. 2020, 10, 594288. [Google Scholar] [CrossRef] [PubMed]
- Ekiert, D.C.; Cox, J.S. Structure of a PE-PPE-EspG complex from Mycobacterium tuberculosis reveals molecular specificity of ESX protein secretion. Proc. Natl. Acad. Sci. USA 2014, 111, 14758–14763. [Google Scholar] [CrossRef] [PubMed]
- Daleke, M.H.; Ummels, R.; Bawono, P.; Heringa, J.; Vandenbroucke-Grauls, C.M.J.E.; Luirink, J.; Bitter, W. General secretion signal for the mycobacterial type VII secretion pathway. Proc. Natl. Acad. Sci. USA 2012, 109, 11342–11347. [Google Scholar] [CrossRef] [PubMed]
- Abdallah, A.M.; Verboom, T.; Weerdenburg, E.M.; van Pittius, N.C.G.; Mahasha, P.W.; Jiménez, C.; Parra, M.; Cadieux, N.; Brennan, M.J.; Appelmelk, B.J.; et al. PPE and PE_PGRS proteins of Mycobacterium marinum are transported via the type VII secretion system ESX-5. Mol. Microbiol. 2009, 73, 329–340. [Google Scholar] [CrossRef] [PubMed]
- Stinear, T.P.; Seemann, T.; Harrison, P.F.; Jenkin, G.A.; Davies, J.K.; Johnson, P.D.; Abdellah, Z.; Arrowsmith, C.; Chillingworth, T.; Churcher, C.; et al. Insights from the complete genome sequence of Mycobacterium marinum on the evolution of Mycobacterium tuberculosis. Genome Res. 2008, 18, 729–741. [Google Scholar] [CrossRef]
- Chen, X.; Cheng, H.-F.; Zhou, J.; Chan, C.-Y.; Lau, K.-F.; Tsui, S.K.-W.; Au, S.W.-N. Structural basis of the PE-PPE protein interaction in Mycobacterium tuberculosis. J. Biol. Chem. 2017, 292, 16880–16890. [Google Scholar] [CrossRef]
- Tundup, S.; Pathak, N.; Ramanadham, M.; Mukhopadhyay, S.; Murthy, K.J.R.; Ehtesham, N.Z.; Hasnain, S.E. The co-operonic PE25/PPE41 protein complex of Mycobacterium tuberculosis elicits increased humoral and cell mediated immune response. PLoS ONE 2008, 3, e3586. [Google Scholar] [CrossRef] [PubMed]
- Daniel, J.; Kapoor, N.; Sirakova, T.; Sinha, R.; Kolattukudy, P. The perilipin-like PPE15 protein in Mycobacterium tuberculosis is required for triacylglycerol accumulation under dormancy-inducing conditions. Mol. Microbiol. 2016, 101, 784–794. [Google Scholar] [CrossRef] [PubMed]
- Kohli, S.; Singh, Y.; Sharma, K.; Mittal, A.; Ehtesham, N.Z.; Hasnain, S.E. Comparative genomic and proteomic analyses of PE/PPE multigene family of Mycobacterium tuberculosis H37Rv and H37Ra reveal novel and interesting differences with implications in virulence. Nucleic Acids. Res. 2012, 40, 7113–7122. [Google Scholar] [CrossRef]
- Wu, J.; Ru, H.-W.; Xiang, Z.-H.; Jiang, J.; Wang, Y.-C.; Zhang, L.; Liu, J. WhiB4 Regulates the PE/PPE Gene Family and is Essential for Virulence of Mycobacterium marinum. Sci. Rep. 2017, 7, 1–10. [Google Scholar] [CrossRef] [PubMed]
- Ates, L.S.; Dippenaar, A.; Ummels, R.; Piersma, S.R.; van der Woude, A.D.; van der Kuij, K.; Le Chevalier, F.; Mata-Espinosa, D.; Barrios-Payán, J.; Marquina-Castillo, B.; et al. Mutations in ppe38 block PE_PGRS secretion and increase virulence of Mycobacterium tuberculosis. Nat. Microbiol. 2018, 3, 181–188. [Google Scholar] [CrossRef] [PubMed]
- Weerdenburg, E.M.; Abdallah, A.M.; Mitra, S.; de Punder, K.; van der Wel, N.N.; Bird, S.; Appelmelk, B.J.; Bitter, W.; van der Sar, A.M. ESX-5-deficient Mycobacterium marinum is hypervirulent in adult zebrafish. Cell. Microbiol. 2012, 14, 728–739. [Google Scholar] [CrossRef]
- Vilchèze, C.; Yan, B.; Casey, R.; Hingley-Wilson, S.; Ettwiller, L.; Jacobs, W.R.C., Jr. Commonalities of Mycobacterium tuberculosis Transcriptomes in Response to Defined Persisting Macrophage Stresses. Front. Immunol. 2022, 13, 909904. [Google Scholar] [CrossRef] [PubMed]
- Wang, Q.; Boshoff, H.I.M.; Harrison, J.R.; Ray, P.C.; Green, S.R.; Wyatt, P.G.; Barry, C.E. PE/PPE proteins mediate nutrient transport across the outer membrane of Mycobacterium tuberculosis. Science 2020, 367, 1147–1151. [Google Scholar] [CrossRef] [PubMed]
- Sampson, S.L. Mycobacterial PE/PPE Proteins at the Host-Pathogen Interface. J. Immunol. Res. 2011, 2011, 497203. [Google Scholar] [CrossRef]
- Sayes, F.; Sun, L.; Di Luca, M.; Simeone, R.; Degaiffier, N.; Fiette, L.; Esin, S.; Brosch, R.; Bottai, D.; Leclerc, C.; et al. Strong Immunogenicity and Cross-Reactivity of Mycobacterium tuberculosis ESX-5 Type VII Secretion -Encoded PE-PPE Proteins Predicts Vaccine Potential. Cell Host Microbe 2012, 11, 352–363. [Google Scholar] [CrossRef]
- Kruh, N.A.; Troudt, J.; Izzo, A.; Prenni, J.; Dobos, K.M. Portrait of a Pathogen: The Mycobacterium tuberculosis Proteome In Vivo. PLoS ONE 2010, 5, e13938. [Google Scholar] [CrossRef] [PubMed]
- McEvoy, C.R.E.; Cloete, R.; Müller, B.; Schürch, A.C.; van Helden, P.D.; Gagneux, S.; Warren, R.M.; van Pittius, N.C.G. Comparative Analysis of Mycobacterium tuberculosis pe and ppe Genes Reveals High Sequence Variation and an Apparent Absence of Selective Constraints. PLoS ONE 2012, 7, e30593. [Google Scholar] [CrossRef] [PubMed]
- Phelan, J.E.; Coll, F.; Bergval, I.; Anthony, R.M.; Warren, R.; Sampson, S.L.; van Pittius, N.C.G.; Glynn, J.R.; Crampin, A.C.; Alves, A.; et al. Recombination in pe/ppe genes contributes to genetic variation in Mycobacterium tuberculosis lineages. BMC Genom. 2016, 17, 1–12. [Google Scholar] [CrossRef] [PubMed]
- Davis, J.M.; Ramakrishnan, L. The Role of the Granuloma in Expansion and Dissemination of Early Tuberculous Infection. Cell 2009, 136, 37–49. [Google Scholar] [CrossRef]
- Davis, J.; Clay, H.; Lewis, J.L.; Ghori, N.; Herbomel, P.; Ramakrishnan, L. Real-Time Visualization of Mycobacterium-Macrophage Interactions Leading to Initiation of Granuloma Formation in Zebrafish Embryos. Immunity 2002, 17, 693–702. [Google Scholar] [CrossRef] [PubMed]
- Malhotra, S.; Vedithi, S.C.; Blundell, T.L. Decoding the similarities and differences among mycobacterial species. PLoS Neglected Trop. Dis. 2017, 11, e0005883. [Google Scholar] [CrossRef] [PubMed]
- Lin, C.; Tang, Y.; Wang, Y.; Zhang, J.; Li, Y.; Xu, S.; Xia, B.; Zhai, Q.; Li, Y.; Zhang, L.; et al. WhiB4 Is Required for the Reactivation of Persistent Infection of Mycobacterium marinum in Zebrafish. Microbiol. Spectr. 2022, 10, e0044321. [Google Scholar] [CrossRef] [PubMed]
- Riley, R.; Pellegrini, M.; Eisenberg, D. Identifying Cognate Binding Pairs among a Large Set of Paralogs: The Case of PE/PPE Proteins of Mycobacterium tuberculosis. PLoS Comput. Biol. 2008, 4, e1000174. [Google Scholar] [CrossRef] [PubMed]
- Ho, V.Q.; Rong, M.K.; Habjan, E.; Bommer, S.D.; Pham, T.V.; Piersma, S.R.; Bitter, W.; Ruijter, E.; Speer, A. Dysregulation of Mycobacterium marinum ESX-5 Secretion by Novel 1, 2, 4-oxadiazoles. Biomolecules 2023, 13, 211. [Google Scholar] [CrossRef]
- Sanchez, K.G.; Ferrell, M.J.; Chirakos, A.E.; Nicholson, K.R.; Abramovitch, R.B.; Champion, M.M.; Champion, P.A. EspM Is a Conserved Transcription Factor That Regulates Gene Expression in Response to the ESX-1 System. mBio 2020, 11, 10–1128. [Google Scholar] [CrossRef]
- Hill, N.S.; Welch, M.D. A glycine-rich PE_PGRS protein governs mycobacterial actin-based motility. Nat. Commun. 2022, 13, 3608. [Google Scholar] [CrossRef] [PubMed]
- Jumper, J.; Evans, R.; Pritzel, A.; Green, T.; Figurnov, M.; Ronneberger, O.; Tunyasuvunakool, K.; Bates, R.; Žídek, A.; Potapenko, A.; et al. Highly accurate protein structure prediction with AlphaFold. Nature 2021, 596, 583–589. [Google Scholar] [CrossRef] [PubMed]
- Kozakov, D.; Hall, D.R.; Xia, B.; Porter, K.A.; Padhorny, D.; Yueh, C.; Beglov, D.; Vajda, S. The ClusPro web server for protein–protein docking. Nat. Protoc. 2017, 12, 255–278. [Google Scholar] [CrossRef] [PubMed]
- Sankey, N.; Merrick, H.; Singh, P.; Rogers, J.; Reddi, A.; Hartson, S.D.; Mitra, A. Role of the Mycobacterium tuberculosis ESX-4 Secretion System in Heme Iron Utilization and Pore Formation by PPE Proteins. mSphere 2023, 8, e0057322. [Google Scholar] [CrossRef] [PubMed]
- Orgeur, M.; Brosch, R. Evolution of virulence in the Mycobacterium tuberculosis complex. Curr. Opin. Microbiol. 2018, 41, 68–75. [Google Scholar] [CrossRef] [PubMed]
- Feng, S.; Hong, Z.; Zhang, G.; Li, J.; Tian, G.-B.; Zhou, H.; Huang, X. Mycobacterium PPE31 Contributes to Host Cell Death. Front. Cell. Infect. Microbiol. 2021, 11, 629836. [Google Scholar] [CrossRef] [PubMed]
- Thompson, J.D.; Higgins, D.G.; Gibson, T.J. Clustal-W—Improving the Sensitivity of Progressive Multiple Sequence Alignment through Sequence Weighting, Position-Specific Gap Penalties and Weight Matrix Choice. Nucleic Acids Res. 1994, 22, 4673–4680. [Google Scholar] [CrossRef]






| PE | PE_PGRS | PPE | Total | |
|---|---|---|---|---|
| AspN unique | 3 | 18 | 6 | 27 |
| Trypsin unique | 1 | 14 | 8 | 23 |
| AspN/Trypsin | 9 | 39 | 38 | 86 |
| Total (% PE/PPE) | 13 (48.1%) | 71 (47.8%) | 52 (49.1%) | 136 (48.4%) |
| PE_ORF1 | PE_GENE1 | PPE_ORF2 | PPE_GENE2 | Coefficient | Sij | Rij |
|---|---|---|---|---|---|---|
| MMAR_3763 | PE_PGRS27 | MMAR_1950 | PPE15_1 | 0.99849 | 0.770717 | 0.673922 |
| MMAR_1208 | PE_PGRS | MMAR_3666 | PPE40 | 0.998099 | 0.894426 | 0.588773 |
| MMAR_3467 | PE | MMAR_1514 | PPE51_1 | 0.997299 | 0.775825 | 0.65997 |
| MMAR_3316 | PE_PGRS | MMAR_3666 | PPE40 | 0.996912 | 0.887535 | 0.604463 |
| MMAR_2010 | PE_PGRS | MMAR_2685 | PPE30 | 0.996684 | 0.797027 | 0.478634 |
| MMAR_3467 | PE | MMAR_3444 | PPE61 | 0.996225 | 0.787156 | 0.495639 |
| MMAR_2010 | PE_PGRS | MMAR_3666 | PPE40 | 0.988286 | 0.795013 | 0.582921 |
| MMAR_2894 | PE | MMAR_5448 | PPE68 | 0.982382 | 0.974785 | 0.784697 |
| MMAR_1208 | PE_PGRS | MMAR_2685 | PPE30 | 0.980908 | 0.89644 | 0.480968 |
| MMAR_0370 | PE | MMAR_4218 | PPE | 0.976292 | 0.81602 | 0.605133 |
| MMAR_3316 | PE_PGRS | MMAR_4319 | PPE13 | 0.966084 | 0.891999 | 0.35109 |
| MMAR_0370 | PE | MMAR_3444 | PPE61 | 0.964489 | 0.906339 | 0.499527 |
Disclaimer/Publisher’s Note: The statements, opinions and data contained in all publications are solely those of the individual author(s) and contributor(s) and not of MDPI and/or the editor(s). MDPI and/or the editor(s) disclaim responsibility for any injury to people or property resulting from any ideas, methods, instructions or products referred to in the content. |
© 2024 by the authors. Licensee MDPI, Basel, Switzerland. This article is an open access article distributed under the terms and conditions of the Creative Commons Attribution (CC BY) license (https://creativecommons.org/licenses/by/4.0/).
Share and Cite
Yan, L.; Lai, H.Y.; Leung, T.C.N.; Cheng, H.F.; Chen, X.; Tsui, S.K.W.; Ngai, S.M.; Au, S.W.N. PE/PPE Proteome and ESX-5 Substrate Spectrum in Mycobacterium marinum. Int. J. Mol. Sci. 2024, 25, 9550. https://doi.org/10.3390/ijms25179550
Yan L, Lai HY, Leung TCN, Cheng HF, Chen X, Tsui SKW, Ngai SM, Au SWN. PE/PPE Proteome and ESX-5 Substrate Spectrum in Mycobacterium marinum. International Journal of Molecular Sciences. 2024; 25(17):9550. https://doi.org/10.3390/ijms25179550
Chicago/Turabian StyleYan, Lili, Hiu Ying Lai, Thomas Chun Ning Leung, Hiu Fu Cheng, Xin Chen, Stephen Kwok Wing Tsui, Sai Ming Ngai, and Shannon Wing Ngor Au. 2024. "PE/PPE Proteome and ESX-5 Substrate Spectrum in Mycobacterium marinum" International Journal of Molecular Sciences 25, no. 17: 9550. https://doi.org/10.3390/ijms25179550
APA StyleYan, L., Lai, H. Y., Leung, T. C. N., Cheng, H. F., Chen, X., Tsui, S. K. W., Ngai, S. M., & Au, S. W. N. (2024). PE/PPE Proteome and ESX-5 Substrate Spectrum in Mycobacterium marinum. International Journal of Molecular Sciences, 25(17), 9550. https://doi.org/10.3390/ijms25179550

