Comparison of Natural Killer Cells Differentiated from Various Pluripotent Stem Cells
Abstract
1. Introduction
2. Results
2.1. Generation of iPSCs from UCB
2.2. Comparison of NK Cells from Various iPSC Origins in Umbilical Cord Blood
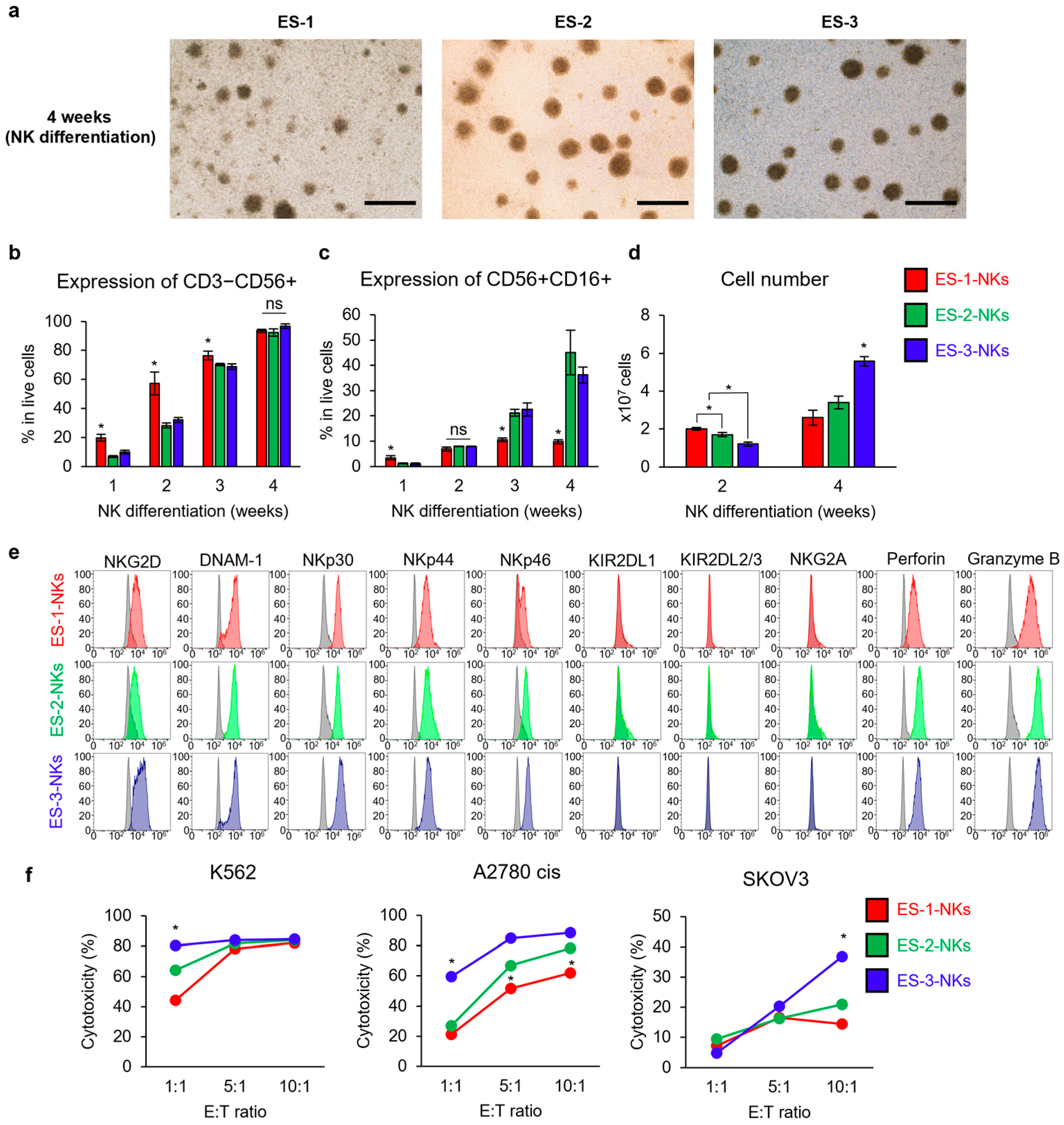
2.3. Comparison of NK Cells from among ESC Lines
2.4. Comparison of NK Cells from between ES3 and CD34+ iPSCs
2.5. Comparison of NK Cells B2M Knockout and Wild ESCs
3. Discussion
4. Materials and Methods
4.1. UCB Cell Sorting
4.2. Generation of iPSCs and PSCs Culture
4.3. Copy Number Variation (CNV) Analysis
4.4. Teratoma Formation
4.5. In Vitro NK Cell Differentiation
4.6. Flow Cytometry
4.7. Human Cancer Cell Lines
4.8. Cytotoxicity Assay
4.9. Production of ES-3 B2M KO Cell Line
4.10. Karyotyping
4.11. Statistical Analysis
5. Conclusions
Author Contributions
Funding
Institutional Review Board Statement
Informed Consent Statement
Data Availability Statement
Acknowledgments
Conflicts of Interest
References
- Weber, E.W.; Maus, M.V.; Mackall, C.L. The emerging landscape of immune cell therapies. Cell 2020, 181, 46–62. [Google Scholar] [CrossRef] [PubMed]
- Saetersmoen, M.L.; Hammer, Q.; Valamehr, B.; Kaufman, D.S.; Malmberg, K.-J. Off-the-shelf cell therapy with induced pluripotent stem cell-derived natural killer cells. Semin. Immunopathol. 2019, 41, 59–68. [Google Scholar] [CrossRef] [PubMed]
- Sterner, R.C.; Sterner, R.M. CAR-T cell therapy: Current limitations and potential strategies. Blood Cancer J. 2021, 11, 69. [Google Scholar] [CrossRef]
- Depil, S.; Duchateau, P.; Grupp, S.; Mufti, G.; Poirot, L. ‘Off-the-shelf’allogeneic CAR T cells: Development and challenges. Nat. Rev. Drug Discov. 2020, 19, 185–199. [Google Scholar] [CrossRef] [PubMed]
- Choi, G.; Shin, G.; Bae, S. Price and prejudice? The value of chimeric antigen receptor (CAR) T-cell therapy. Int. J. Environ. Res. Public Health 2022, 19, 12366. [Google Scholar] [CrossRef] [PubMed]
- Vivier, E.; Tomasello, E.; Baratin, M.; Walzer, T.; Ugolini, S. Functions of natural killer cells. Nat. Immunol. 2008, 9, 503–510. [Google Scholar] [CrossRef] [PubMed]
- Simonetta, F.; Alvarez, M.; Negrin, R.S. Natural killer cells in graft-versus-host-disease after allogeneic hematopoietic cell transplantation. Front. Immunol. 2017, 8, 465. [Google Scholar] [CrossRef] [PubMed]
- Khawar, M.B.; Sun, H. CAR-NK cells: From natural basis to design for kill. Front. Immunol. 2021, 12, 707542. [Google Scholar] [CrossRef]
- Li, H.; Song, W.; Li, Z.; Zhang, M. Preclinical and clinical studies of CAR-NK-cell therapies for malignancies. Front. Immunol. 2022, 13, 992232. [Google Scholar] [CrossRef]
- Biassoni, R.; Cantoni, C.; Pende, D.; Sivori, S.; Parolini, S.; Vitale, M.; Bottino, C.; Moretta, A. Human natural killer cell receptors and co-receptors. Immunol. Rev. 2001, 181, 203–214. [Google Scholar] [CrossRef]
- Long, E.O. Negative signaling by inhibitory receptors: The NK cell paradigm. Immunol. Rev. 2008, 224, 70–84. [Google Scholar] [CrossRef] [PubMed]
- Björkström, N.K.; Strunz, B.; Ljunggren, H.-G. Natural killer cells in antiviral immunity. Nat. Rev. Immunol. 2022, 22, 112–123. [Google Scholar] [CrossRef]
- Morvan, M.G.; Lanier, L.L. NK cells and cancer: You can teach innate cells new tricks. Nat. Rev. Cancer 2016, 16, 7–19. [Google Scholar] [CrossRef]
- Alfarra, H.; Weir, J.; Grieve, S.; Reiman, T. Targeting NK cell inhibitory receptors for precision multiple myeloma immunotherapy. Front. Immunol. 2020, 11, 575609. [Google Scholar] [CrossRef]
- Sharma, P.; Kumar, P.; Sharma, R. Natural killer cells-their role in tumour immunosurveillance. J. Clin. Diagn. Res. 2017, 11, BE01. [Google Scholar] [CrossRef] [PubMed]
- Domagala, J.; Lachota, M.; Klopotowska, M.; Graczyk-Jarzynka, A.; Domagala, A.; Zhylko, A.; Soroczynska, K.; Winiarska, M. The tumor microenvironment—A metabolic obstacle to NK cells’ activity. Cancers 2020, 12, 3542. [Google Scholar] [CrossRef]
- Nigro, C.L.; Macagno, M.; Sangiolo, D.; Bertolaccini, L.; Aglietta, M.; Merlano, M.C. NK-mediated antibody-dependent cell-mediated cytotoxicity in solid tumors: Biological evidence and clinical perspectives. Ann. Transl. Med. 2019, 7, 105. [Google Scholar] [CrossRef] [PubMed]
- Coënon, L.; Villalba, M. From CD16a biology to antibody-dependent cell-mediated cytotoxicity improvement. Front. Immunol. 2022, 13, 913215. [Google Scholar] [CrossRef]
- Knorr, D.A.; Ni, Z.; Hermanson, D.; Hexum, M.K.; Bendzick, L.; Cooper, L.J.; Lee, D.A.; Kaufman, D.S. Clinical-scale derivation of natural killer cells from human pluripotent stem cells for cancer therapy. Stem Cells Transl. Med. 2013, 2, 274–283. [Google Scholar] [CrossRef]
- Woll, P.S.; Grzywacz, B.; Tian, X.; Marcus, R.K.; Knorr, D.A.; Verneris, M.R.; Kaufman, D.S. Human embryonic stem cells differentiate into a homogeneous population of natural killer cells with potent in vivo antitumor activity. Blood 2009, 113, 6094–6101. [Google Scholar] [CrossRef]
- Fang, F.; Xie, S.; Chen, M.; Li, Y.; Yue, J.; Ma, J.; Shu, X.; He, Y.; Xiao, W.; Tian, Z. Advances in NK cell production. Cell. Mol. Immunol. 2022, 19, 460–481. [Google Scholar] [CrossRef] [PubMed]
- Flahou, C.; Morishima, T.; Takizawa, H.; Sugimoto, N. Fit-for-all iPSC-derived cell therapies and their evaluation in humanized mice with NK cell immunity. Front. Immunol. 2021, 12, 662360. [Google Scholar] [CrossRef] [PubMed]
- Hall, M.S.; Manor, O.; Campion, L.; Bullaughey, C.; Morse, B.A.; Gurung, B.; Borges, L. Abstract 2914: iPSC-derived CAR-NK cell therapy: Nominating clinical candidate clones through integrated multi-functional analysis. Cancer Res. 2023, 83, 2914. [Google Scholar] [CrossRef]
- Ramachandran, I.; Rothman, S.; Clausi, M.; Mcfadden, K.; Salantes, B.; Jih, G.; Brigman, T.; Kelly, S.; Hall, M.S.; Yee, S.; et al. Multiple Doses of Cnty-101, an iPSC-Derived Allogeneic CD19 Targeting CAR-NK Product, Are Safe and Result in Tumor Microenvironment Changes Associated with Response: A Case Study. Blood 2023, 142, 1654. [Google Scholar] [CrossRef]
- Cichocki, F.; van der Stegen, S.J.; Miller, J.S. Engineered and banked iPSCs for advanced NK-and T-cell immunotherapies. Blood 2023, 141, 846–855. [Google Scholar] [CrossRef] [PubMed]
- Kumar, V.; McNerney, M.E. A new self: MHC-class-I-independent natural-killer-cell self-tolerance. Nat. Rev. Immunol. 2005, 5, 363–374. [Google Scholar] [CrossRef] [PubMed]
- Ivarsson, M.A.; Loh, L.; Marquardt, N.; Kekäläinen, E.; Berglin, L.; Björkström, N.K.; Westgren, M.; Nixon, D.F.; Michaëlsson, J. Differentiation and functional regulation of human fetal NK cells. J. Clin. Investig. 2013, 123, 3889–3901. [Google Scholar] [CrossRef] [PubMed]
- He, Y.; Tian, Z. NK cell education via nonclassical MHC and non-MHC ligands. Cell. Mol. Immunol. 2017, 14, 321–330. [Google Scholar] [CrossRef]
- Boudreau, J.E.; Hsu, K.C. Natural killer cell education and the response to infection and cancer therapy: Stay tuned. Trends Immunol. 2018, 39, 222–239. [Google Scholar] [CrossRef]
- Johnson, C.D.; Zale, N.E.; Frary, E.D.; Lomakin, J.A. Feeder-cell-free and serum-free expansion of natural killer cells using Cloudz microspheres, G-Rex6M, and human platelet lysate. Front. Immunol. 2022, 13, 803380. [Google Scholar] [CrossRef]
- So, S.; Lee, Y.; Choi, J.; Kang, S.; Lee, J.-Y.; Hwang, J.; Shin, J.; Dutton, J.R.; Seo, E.-J.; Lee, B.H.; et al. The Rho-associated kinase inhibitor fasudil can replace Y-27632 for use in human pluripotent stem cell research. PLoS ONE 2020, 15, e0233057. [Google Scholar] [CrossRef]
- Page, A.; Chuvin, N.; Valladeau-Guilemond, J.; Depil, S. Development of NK cell-based cancer immunotherapies through receptor engineering. Cell. Mol. Immunol. 2024, 21, 315–331. [Google Scholar] [CrossRef] [PubMed]
- Karagiannis, P.; Kim, S.-I. iPSC-derived natural killer cells for cancer immunotherapy. Mol. Cells 2021, 44, 541–548. [Google Scholar] [CrossRef] [PubMed]
- Zhang, L.; Meng, Y.; Feng, X.; Han, Z. CAR-NK cells for cancer immunotherapy: From bench to bedside. Biomark. Res. 2022, 10, 12. [Google Scholar] [CrossRef]
- Kim, K.; Doi, A.; Wen, B.; Ng, K.; Zhao, R.; Cahan, P.; Kim, J.; Aryee, M.J.; Ji, H.; Ehrlich, L.I.R.; et al. Epigenetic memory in induced pluripotent stem cells. Nature 2010, 467, 285–290. [Google Scholar] [CrossRef] [PubMed]
- Zhao, X.; Cai, L.; Hu, Y.; Wang, H. Cord-blood natural killer cell-based immunotherapy for cancer. Front. Immunol. 2020, 11, 584099. [Google Scholar] [CrossRef] [PubMed]
- Veluchamy, J.P.; Heeren, A.M.; Spanholtz, J.; van Eendenburg, J.D.; Heideman, D.A.; Kenter, G.G.; Verheul, H.M.; van der Vliet, H.J.; Jordanova, E.S.; de Gruijl, T.D. High-efficiency lysis of cervical cancer by allogeneic NK cells derived from umbilical cord progenitors is independent of HLA status. Cancer Immunol. Immunother. 2017, 66, 51–61. [Google Scholar] [CrossRef] [PubMed]
- Lee, Y.; Han, J.; Hwang, S.-B.; Kang, S.-S.; Son, H.-B.; Jin, C.; Kim, J.E.; Lee, B.H.; Kang, E. Selection of iPSCs without mtDNA deletion for autologous cell therapy in a patient with Pearson syndrome. BMB Rep. 2023, 56, 463–468. [Google Scholar] [CrossRef]
- Ye, H.; Wang, Q. Efficient generation of non-integration and feeder-free induced pluripotent stem cells from human peripheral blood cells by Sendai virus. Cell. Physiol. Biochem. 2018, 50, 1318–1331. [Google Scholar] [CrossRef]
- Baliña-Sánchez, C.; Aguilera, Y.; Adán, N.; Sierra-Párraga, J.M.; Olmedo-Moreno, L.; Panadero-Morón, C.; Cabello-Laureano, R.; Márquez-Vega, C.; Martín-Montalvo, A.; Capilla-González, V. Generation of mesenchymal stromal cells from urine-derived iPSCs of pediatric brain tumor patients. Front. Immunol. 2023, 14, 1022676. [Google Scholar] [CrossRef]
- Choi, J.; Kang, S.; Kim, B.; So, S.; Han, J.; Kim, G.-N.; Lee, M.-Y.; Roh, S.; Lee, J.-Y.; Oh, S.J.; et al. Efficient hepatic differentiation and regeneration potential under xeno-free conditions using mass-producible amnion-derived mesenchymal stem cells. Stem Cell Res. Ther. 2021, 12, 569. [Google Scholar] [CrossRef] [PubMed]





| Cytokines and Chemicals | Company | Identifier |
|---|---|---|
| CHIR99021 | MedChemExpress, Monmouth Junction, NJ, USA | HY-10182 |
| Bone morphogenetic protein 4 | Peprotech, Cranbury, NJ, USA | 120-05 |
| Vascular endothelial growth factor | Peprotech | 100-20 |
| Fibroblast growth factor 2 | Peprotech | AF-100-18B |
| SB431542 | SelleckChem, Houston, TX, USA | S1067 |
| Retinoic acid | Sigma | R2625 |
| Valproic acid | Supelco, St. Louis, MO, USA | PHR1061 |
| Polyvinyl alcohol | Sigma | 363146 |
| Stem cell factor | Peprotech | 300-07 |
| Interleukin 2 | Peprotech | 200-02 |
| Interleukin 3 | Peprotech | 200-03 |
| Interleukin 7 | Peprotech | 200-07 |
| Interleukin 15 | Peprotech | 200-15 |
| FLT3-ligand | Peprotech | 300-19 |
| Fasudil HCl | AdooQ | A10381 |
| Antibody | Company | Identifier |
|---|---|---|
| Antibodies for surface marker | ||
| Anti-CD3 APC | BioLegend, San Diego, CA, USA | Cat#317318 |
| Anti-CD56 PE | BioLegend | Cat#362508 |
| Anti-CD16 FITC | BioLegend | Cat#302028 |
| Anti-NKG2D FITC | eBioscience | Cat#11-5878-42 |
| Anti-NKp30 APC | BioLegend | Cat#325210 |
| Anti-NKp44 PE | BioLegend | Cat#325108 |
| Anti-NKp46 PE | BD Biosciences | Cat#557991 |
| Anti-DNAM-1 PE | BioLegend | Cat#338305 |
| Anti-NKG2A PE | Beckman Coulter | Cat#Z199 |
| Anti-CD158a FITC | BD Biosciences | Cat#556062 |
| Anti-CD158b PE | BD Biosciences | Cat#559785 |
| Antibodies for intracellular | ||
| Anti-Granzyme B PE | eBioscience | Cat#12-8898-82 |
| Anti-Perforin PE | eBioscience | Cat#12-9392-82 |
Disclaimer/Publisher’s Note: The statements, opinions and data contained in all publications are solely those of the individual author(s) and contributor(s) and not of MDPI and/or the editor(s). MDPI and/or the editor(s) disclaim responsibility for any injury to people or property resulting from any ideas, methods, instructions or products referred to in the content. |
© 2024 by the authors. Licensee MDPI, Basel, Switzerland. This article is an open access article distributed under the terms and conditions of the Creative Commons Attribution (CC BY) license (https://creativecommons.org/licenses/by/4.0/).
Share and Cite
Han, J.; Son, H.; Jung, D.; Kim, K.-Y.; Jin, C.; Hwang, H.; Kang, S.-S.; Mitalipov, S.; An, H.-J.; Lee, Y.; et al. Comparison of Natural Killer Cells Differentiated from Various Pluripotent Stem Cells. Int. J. Mol. Sci. 2024, 25, 8209. https://doi.org/10.3390/ijms25158209
Han J, Son H, Jung D, Kim K-Y, Jin C, Hwang H, Kang S-S, Mitalipov S, An H-J, Lee Y, et al. Comparison of Natural Killer Cells Differentiated from Various Pluripotent Stem Cells. International Journal of Molecular Sciences. 2024; 25(15):8209. https://doi.org/10.3390/ijms25158209
Chicago/Turabian StyleHan, Jongsuk, Hyeongbin Son, Daun Jung, Ki-Yeon Kim, Chaeyeon Jin, Hyeonwook Hwang, Soon-Suk Kang, Shoukhrat Mitalipov, Hee-Jung An, Yeonmi Lee, and et al. 2024. "Comparison of Natural Killer Cells Differentiated from Various Pluripotent Stem Cells" International Journal of Molecular Sciences 25, no. 15: 8209. https://doi.org/10.3390/ijms25158209
APA StyleHan, J., Son, H., Jung, D., Kim, K.-Y., Jin, C., Hwang, H., Kang, S.-S., Mitalipov, S., An, H.-J., Lee, Y., & Kang, E. (2024). Comparison of Natural Killer Cells Differentiated from Various Pluripotent Stem Cells. International Journal of Molecular Sciences, 25(15), 8209. https://doi.org/10.3390/ijms25158209

