The Aryl Hydrocarbon Receptor Regulates Invasiveness and Motility in Acute Myeloid Leukemia Cells through Expressional Regulation of Non-Muscle Myosin Heavy Chain IIA
Abstract
1. Introduction
2. Results
2.1. Aberrant AHR Targeted Gene Expression and Function in AML
2.2. Functional Expression of AHR in THP-1 and U937 Cells
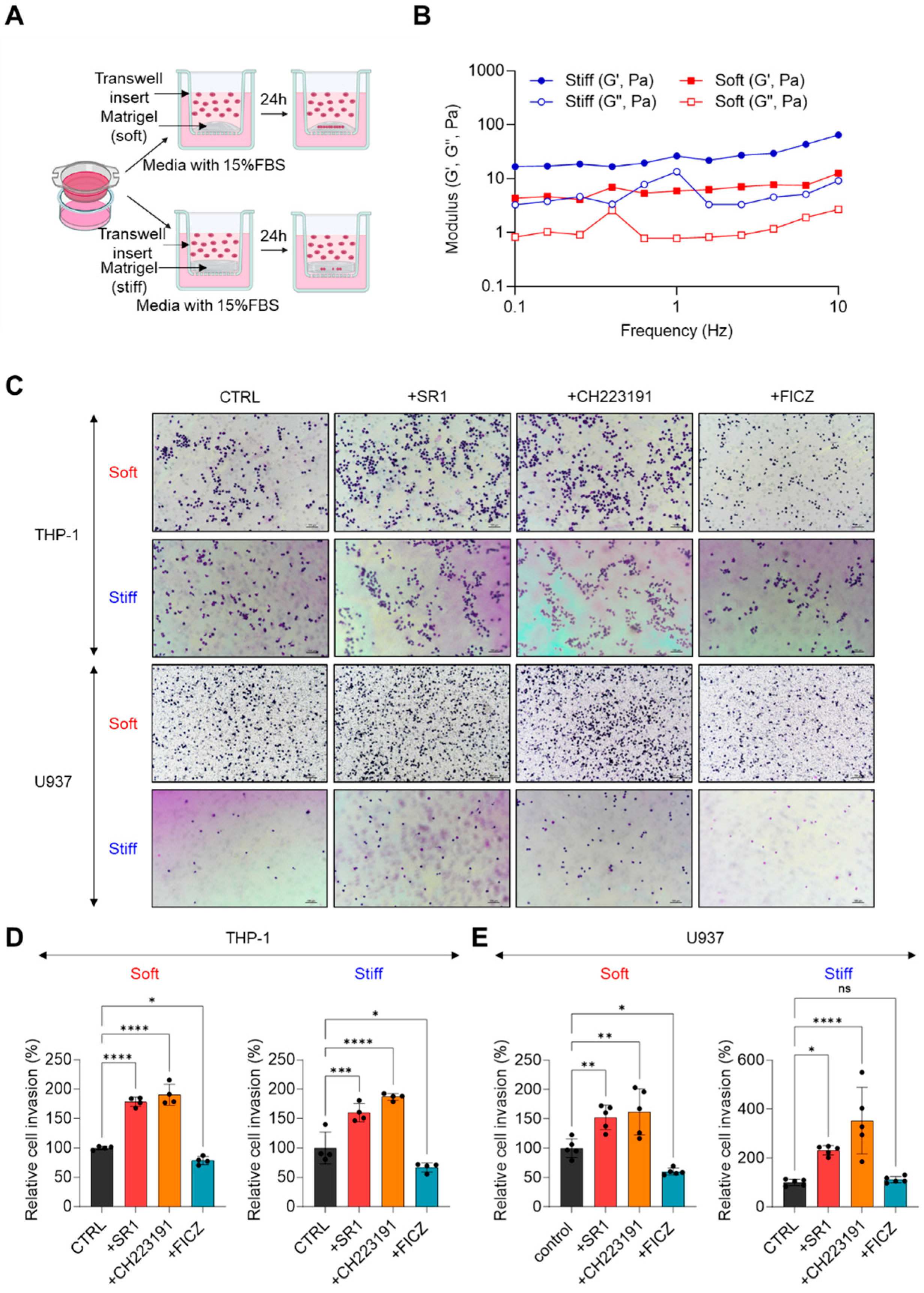
2.3. AHR Activity-Dependent Regulation of Invasiveness of THP-1 and U937 Cells
2.4. AHR Activity-Dependent Expressional Regulation of MMP-9 in THP-1 and U937 Cells
2.5. AHR Activity-Dependent Regulation of Migration and Chemokinesis in THP-1 and U937 Cells
2.6. AHR Activity-Dependent Expressional Regulation of NMIIA in THP-1 and U937 Cells
3. Discussion
4. Materials and Methods
4.1. Data Sources
4.2. Bioinformatics Analysis
4.3. Cells
4.4. Boyden Chamber Migration Assay
4.5. Immunofluorescence Staining
4.6. Western Blot
4.7. Reverse Transcriptase-PCR and Real-Time PCR
- GAPDH: forward 5′-CGACCACTTTGTCAAGCTCA-3′, and reverse 5′-AGAGTTGTCAGGGCCCTTTT-3′;
- CYP1B1, forward 5′-ACGTACCGGCCACTATCACT-3′, and reverse 5′-CTCGAGTCTGCACATCAGGA-3′;
- MYH9: forward 5′-CCCAGAAGAGGAGCAAATGG-3′, and reverse 5′-GTAATCCCGTCCCACCTTGA-3′.
- CXCR4: forward 5′-CTCCAAGCTGTCACACTCCA-3′, and reverse 5′-GAGTCGATGCTGTCCCAAT-3′.
4.8. 2-Dimensional (2-D) Migration Assay
4.9. Invasion Assay
4.10. Rheological Analysis
4.11. Statistical Analysis
5. Conclusions
Supplementary Materials
Author Contributions
Funding
Institutional Review Board Statement
Informed Consent Statement
Data Availability Statement
Conflicts of Interest
References
- Dombret, H.; Gardin, C. An update of current treatments for adult acute myeloid leukemia. Blood 2016, 127, 53–61. [Google Scholar] [CrossRef] [PubMed]
- Short, N.J.; Konopleva, M.; Kadia, T.M.; Borthakur, G.; Ravandi, F.; DiNardo, C.D.; Daver, N. Advances in the Treatment of Acute Myeloid Leukemia: New Drugs and New Challenges. Cancer Discov. 2020, 10, 506–525. [Google Scholar] [CrossRef] [PubMed]
- Dohner, H.; Wei, A.H.; Lowenberg, B. Towards precision medicine for AML. Nat. Rev. Clin. Oncol. 2021, 18, 577–590. [Google Scholar] [CrossRef] [PubMed]
- Shimizu, H.; Saitoh, T.; Hatsumi, N.; Takada, S.; Handa, H.; Jimbo, T.; Sakura, T.; Miyawaki, S.; Nojima, Y. Prevalence of extramedullary relapses is higher after allogeneic stem cell transplantation than after chemotherapy in adult patients with acute myeloid leukemia. Leuk. Res. 2013, 37, 1477–1481. [Google Scholar] [CrossRef] [PubMed]
- Cunningham, I.; Hamele-Bena, D.; Guo, Y.; Shiomi, T.; Papp, A.C.; Chakravarti, B.; Yang, J.; Shyr, Y.; Fisher, R.A. Extramedullary leukemia behaving as solid cancer: Clinical, histologic, and genetic clues to chemoresistance in organ sites. Am. J. Hematol. 2019, 94, 1200–1207. [Google Scholar] [CrossRef] [PubMed]
- Cribe, A.S.; Steenhof, M.; Marcher, C.W.; Petersen, H.; Frederiksen, H.; Friis, L.S. Extramedullary disease in patients with acute myeloid leukemia assessed by 18F-FDG PET. Eur. J. Haematol. 2013, 90, 273–278. [Google Scholar] [CrossRef] [PubMed]
- Stolzel, F.; Luer, T.; Lock, S.; Parmentier, S.; Kuithan, F.; Kramer, M.; Alakel, N.S.; Sockel, K.; Taube, F.; Middeke, J.M.; et al. The prevalence of extramedullary acute myeloid leukemia detected by (18)FDG-PET/CT: Final results from the prospective PETAML trial. Haematologica 2020, 105, 1552–1558. [Google Scholar] [CrossRef]
- Javier-Torrent, M.; Saura, C.A. Conventional and Non-Conventional Roles of Non-Muscle Myosin II-Actin in Neuronal Development and Degeneration. Cells 2020, 9, 1926. [Google Scholar] [CrossRef] [PubMed]
- Chang, F.; Kim, J.M.; Choi, Y.; Park, K. MTA promotes chemotaxis and chemokinesis of immune cells through distinct calcium-sensing receptor signaling pathways. Biomaterials 2018, 150, 14–24. [Google Scholar] [CrossRef] [PubMed]
- Chang, F.; Kong, S.J.; Wang, L.; Choi, B.K.; Lee, H.; Kim, C.; Kim, J.M.; Park, K. Targeting Actomyosin Contractility Suppresses Malignant Phenotypes of Acute Myeloid Leukemia Cells. Int. J. Mol. Sci. 2020, 21, 3460. [Google Scholar] [CrossRef] [PubMed]
- Wigton, E.J.; Thompson, S.B.; Long, R.A.; Jacobelli, J. Myosin-IIA regulates leukemia engraftment and brain infiltration in a mouse model of acute lymphoblastic leukemia. J. Leukoc. Biol. 2016, 100, 143–153. [Google Scholar] [CrossRef] [PubMed]
- Mulero-Navarro, S.; Fernandez-Salguero, P.M. New Trends in Aryl Hydrocarbon Receptor Biology. Front. Cell Dev. Biol. 2016, 4, 45. [Google Scholar] [CrossRef] [PubMed]
- Rothhammer, V.; Quintana, F.J. The aryl hydrocarbon receptor: An environmental sensor integrating immune responses in health and disease. Nat. Rev. Immunol. 2019, 19, 184–197. [Google Scholar] [CrossRef] [PubMed]
- Opitz, C.A.; Litzenburger, U.M.; Sahm, F.; Ott, M.; Tritschler, I.; Trump, S.; Schumacher, T.; Jestaedt, L.; Schrenk, D.; Weller, M.; et al. An endogenous tumour-promoting ligand of the human aryl hydrocarbon receptor. Nature 2011, 478, 197–203. [Google Scholar] [CrossRef] [PubMed]
- Jin, U.H.; Lee, S.O.; Pfent, C.; Safe, S. The aryl hydrocarbon receptor ligand omeprazole inhibits breast cancer cell invasion and metastasis. BMC Cancer 2014, 14, 498. [Google Scholar] [CrossRef] [PubMed]
- Brito, C.; Sousa, S. Non-Muscle Myosin 2A (NM2A): Structure, Regulation and Function. Cells 2020, 9, 1590. [Google Scholar] [CrossRef]
- Yu, M.; Wang, J.; Zhu, Z.; Hu, C.; Ma, Q.; Li, X.; Yin, X.; Huang, J.; Zhang, T.; Ma, Z.; et al. Prognostic impact of MYH9 expression on patients with acute myeloid leukemia. Oncotarget 2017, 8, 156–163. [Google Scholar] [CrossRef] [PubMed]
- Atene, C.G.; Fiorcari, S.; Mesini, N.; Alboni, S.; Martinelli, S.; Maccaferri, M.; Leonardi, G.; Potenza, L.; Luppi, M.; Maffei, R.; et al. Indoleamine 2,3-Dioxygenase 1 Mediates Survival Signals in Chronic Lymphocytic Leukemia via Kynurenine/Aryl Hydrocarbon Receptor-Mediated MCL1 Modulation. Front. Immunol. 2022, 13, 832263. [Google Scholar] [CrossRef] [PubMed]
- Sadik, A.; Somarribas Patterson, L.F.; Ozturk, S.; Mohapatra, S.R.; Panitz, V.; Secker, P.F.; Pfander, P.; Loth, S.; Salem, H.; Prentzell, M.T.; et al. IL4I1 Is a Metabolic Immune Checkpoint that Activates the AHR and Promotes Tumor Progression. Cell 2020, 182, 1252–1270.e34. [Google Scholar] [CrossRef] [PubMed]
- Gentil, M.; Hugues, P.; Desterke, C.; Telliam, G.; Sloma, I.; Souza, L.E.B.; Baykal, S.; Artus, J.; Griscelli, F.; Guerci, A.; et al. Aryl hydrocarbon receptor (AHR) is a novel druggable pathway controlling malignant progenitor proliferation in chronic myeloid leukemia (CML). PLoS ONE 2018, 13, e0200923. [Google Scholar] [CrossRef]
- Ly, M.; Rentas, S.; Vujovic, A.; Wong, N.; Moreira, S.; Xu, J.; Holzapfel, N.; Bhatia, S.; Tran, D.; Minden, M.D.; et al. Diminished AHR Signaling Drives Human Acute Myeloid Leukemia Stem Cell Maintenance. Cancer Res. 2019, 79, 5799–5811. [Google Scholar] [CrossRef] [PubMed]
- Disner, G.R.; Lopes-Ferreira, M.; Lima, C. Where the Aryl Hydrocarbon Receptor Meets the microRNAs: Literature Review of the Last 10 Years. Front. Mol. Biosci. 2021, 8, 725044. [Google Scholar] [CrossRef] [PubMed]
- Pierre, S.; Chevallier, A.; Teixeira-Clerc, F.; Ambolet-Camoit, A.; Bui, L.C.; Bats, A.S.; Fournet, J.C.; Fernandez-Salguero, P.; Aggerbeck, M.; Lotersztajn, S.; et al. Aryl hydrocarbon receptor-dependent induction of liver fibrosis by dioxin. Toxicol. Sci. 2014, 137, 114–124. [Google Scholar] [CrossRef] [PubMed]
- Jonsson, M.E.; Mattsson, A.; Shaik, S.; Brunstrom, B. Toxicity and cytochrome P450 1A mRNA induction by 6-formylindolo [3,2-b]carbazole (FICZ) in chicken and Japanese quail embryos. Comp. Biochem. Physiol. C Toxicol. Pharmacol. 2016, 179, 125–136. [Google Scholar] [CrossRef] [PubMed]
- Kalkhof, S.; Dautel, F.; Loguercio, S.; Baumann, S.; Trump, S.; Jungnickel, H.; Otto, W.; Rudzok, S.; Potratz, S.; Luch, A.; et al. Pathway and time-resolved benzo[a]pyrene toxicity on Hepa1c1c7 cells at toxic and subtoxic exposure. J. Proteome Res. 2015, 14, 164–182. [Google Scholar] [CrossRef] [PubMed]
- Lebwohl, M.G.; Stein Gold, L.; Strober, B.; Papp, K.A.; Armstrong, A.W.; Bagel, J.; Kircik, L.; Ehst, B.; Hong, H.C.; Soung, J.; et al. Phase 3 Trials of Tapinarof Cream for Plaque Psoriasis. N. Engl. J. Med. 2021, 385, 2219–2229. [Google Scholar] [CrossRef] [PubMed]
- Hui, W.; Dai, Y. Therapeutic potential of aryl hydrocarbon receptor ligands derived from natural products in rheumatoid arthritis. Basic. Clin. Pharmacol. Toxicol. 2020, 126, 469–474. [Google Scholar] [CrossRef]
- Chen, Y.; Wang, Y.; Fu, Y.; Yin, Y.; Xu, K. Modulating AHR function offers exciting therapeutic potential in gut immunity and inflammation. Cell Biosci. 2023, 13, 85. [Google Scholar] [CrossRef] [PubMed]
- Bakst, R.L.; Tallman, M.S.; Douer, D.; Yahalom, J. How I treat extramedullary acute myeloid leukemia. Blood 2011, 118, 3785–3793. [Google Scholar] [CrossRef] [PubMed]
- Chanput, W.; Peters, V.; Wichers, H. THP-1 and U937 Cells. In The Impact of Food Bioactives on Health: In Vitro and Ex Vivo Models; Verhoeckx, K., Cotter, P., Lopez-Exposito, I., Kleiveland, C., Lea, T., Mackie, A., Requena, T., Swiatecka, D., Wichers, H., Eds.; Springer: Cham, Switzerland, 2015; pp. 147–159. [Google Scholar]
- Haque, M.; Francis, J.; Sehgal, I. Aryl hydrocarbon exposure induces expression of MMP-9 in human prostate cancer cell lines. Cancer Lett. 2005, 225, 159–166. [Google Scholar] [CrossRef] [PubMed]
- Peng, T.L.; Chen, J.; Mao, W.; Song, X.; Chen, M.H. Aryl hydrocarbon receptor pathway activation enhances gastric cancer cell invasiveness likely through a c-Jun-dependent induction of matrix metalloproteinase-9. BMC Cell Biol. 2009, 10, 27. [Google Scholar] [CrossRef] [PubMed]
- Stefanidakis, M.; Karjalainen, K.; Jaalouk, D.E.; Gahmberg, C.G.; O’Brien, S.; Pasqualini, R.; Arap, W.; Koivunen, E. Role of leukemia cell invadosome in extramedullary infiltration. Blood 2009, 114, 3008–3017. [Google Scholar] [CrossRef] [PubMed]
- Faaij, C.M.; Willemze, A.J.; Revesz, T.; Balzarolo, M.; Tensen, C.P.; Hoogeboom, M.; Vermeer, M.H.; van Wering, E.; Zwaan, C.M.; Kaspers, G.J.; et al. Chemokine/chemokine receptor interactions in extramedullary leukaemia of the skin in childhood AML: Differential roles for CCR2, CCR5, CXCR4 and CXCR7. Pediatr. Blood Cancer 2010, 55, 344–348. [Google Scholar] [CrossRef] [PubMed]






Disclaimer/Publisher’s Note: The statements, opinions and data contained in all publications are solely those of the individual author(s) and contributor(s) and not of MDPI and/or the editor(s). MDPI and/or the editor(s) disclaim responsibility for any injury to people or property resulting from any ideas, methods, instructions or products referred to in the content. |
© 2024 by the authors. Licensee MDPI, Basel, Switzerland. This article is an open access article distributed under the terms and conditions of the Creative Commons Attribution (CC BY) license (https://creativecommons.org/licenses/by/4.0/).
Share and Cite
Chang, F.; Wang, L.; Kim, Y.; Kim, M.; Lee, S.; Lee, S.-w. The Aryl Hydrocarbon Receptor Regulates Invasiveness and Motility in Acute Myeloid Leukemia Cells through Expressional Regulation of Non-Muscle Myosin Heavy Chain IIA. Int. J. Mol. Sci. 2024, 25, 8147. https://doi.org/10.3390/ijms25158147
Chang F, Wang L, Kim Y, Kim M, Lee S, Lee S-w. The Aryl Hydrocarbon Receptor Regulates Invasiveness and Motility in Acute Myeloid Leukemia Cells through Expressional Regulation of Non-Muscle Myosin Heavy Chain IIA. International Journal of Molecular Sciences. 2024; 25(15):8147. https://doi.org/10.3390/ijms25158147
Chicago/Turabian StyleChang, Fengjiao, Lele Wang, Youngjoon Kim, Minkyoung Kim, Sunwoo Lee, and Sang-woo Lee. 2024. "The Aryl Hydrocarbon Receptor Regulates Invasiveness and Motility in Acute Myeloid Leukemia Cells through Expressional Regulation of Non-Muscle Myosin Heavy Chain IIA" International Journal of Molecular Sciences 25, no. 15: 8147. https://doi.org/10.3390/ijms25158147
APA StyleChang, F., Wang, L., Kim, Y., Kim, M., Lee, S., & Lee, S.-w. (2024). The Aryl Hydrocarbon Receptor Regulates Invasiveness and Motility in Acute Myeloid Leukemia Cells through Expressional Regulation of Non-Muscle Myosin Heavy Chain IIA. International Journal of Molecular Sciences, 25(15), 8147. https://doi.org/10.3390/ijms25158147

