Joint Inflammation Correlates with Joint GPR30 Expression in Males and Hippocampal GPR30 Expression in Females in a Rat Model of Rheumatoid Arthritis
Abstract
1. Introduction
2. Results
2.1. Clinical Course
2.2. Female Rats Show Higher Synovial Inflammation and Cartilage Damage than Male Rats
2.3. Levels of TNF and IL-17A in Serum
2.4. Expressions and Correlations of GPR30
2.4.1. Male Rats Express a Higher Level of Synovial GPR30 than Female Rats during PIA, but Not in the Remission
2.4.2. Male Rats Express a Higher Level of Cartilaginous GPR30 than Female Rats during PIA
2.4.3. Female Rats Express a Higher Level of Hippocampal GPR30 than Male Rats at Basic Level and during PIA, But Not in the Remission
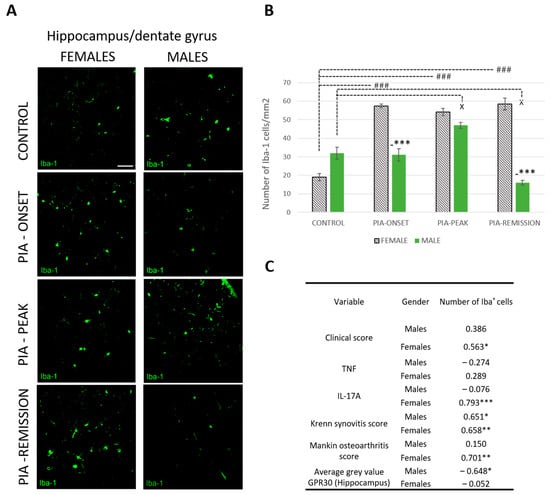
2.5. Female Rats Express a Higher Number of Iba-1+ Cells in DG of Hippocampus during PIA
3. Discussion
3.1. GPR30 in Joints
3.2. GPR30 and Microglia in DG/Hippocampus
4. Materials and Methods
4.1. Experimental Animals
4.2. Arthritis Induction and Disease Scoring System
4.3. Experimental Design
4.4. Tissue Preparation for Paraffin Slices (Brain and Joints)
4.5. Histological, Immunohistochemical and Immunofluorescence Staining
4.5.1. Histochemistry
4.5.2. Immunohistochemistry
4.5.3. Immunofluorescence
4.6. Immunohistochemical/Fluorescence Staining Quantification, Cell Counting and Histopathological Evaluation of Joint Inflammation
4.6.1. Quantification
4.6.2. Cell Counting
4.6.3. Histopathological Evaluation of Synovitis
4.6.4. Histopathological Evaluation of Cartilage Damage
4.7. Determination of Serum Concentrations of IL-17A and TNF
4.8. Statistical Analysis
5. Conclusions
Supplementary Materials
Author Contributions
Funding
Institutional Review Board Statement
Informed Consent Statement
Data Availability Statement
Conflicts of Interest
References
- Chaurasia, N.; Singh, A.; Singh, I.; Singh, T.; Tiwari, T. Cognitive Dysfunction in Patients of Rheumatoid Arthritis. J. Fam. Med. Prim. Care 2020, 9, 2219. [Google Scholar] [CrossRef]
- Matcham, F.; Norton, S.; Scott, D.L.; Steer, S.; Hotopf, M. Symptoms of Depression and Anxiety Predict Treatment Response and Long-Term Physical Health Outcomes in Rheumatoid Arthritis: Secondary Analysis of a Randomized Controlled Trial. Rheumatology 2015, 55, 268–278. [Google Scholar] [CrossRef]
- Michelsen, B.; Kristianslund, E.K.; Sexton, J.; Hammer, H.B.; Fagerli, K.M.; Lie, E.; Wierød, A.; Kalstad, S.; Rødevand, E.; Krøll, F.; et al. Do Depression and Anxiety Reduce the Likelihood of Remission in Rheumatoid Arthritis and Psoriatic Arthritis? Data from the Prospective Multicentre NOR-DMARD Study. Ann. Rheum. Dis. 2017, 76, 1906–1910. [Google Scholar] [CrossRef]
- Giacometti, J.; Grubić-Kezele, T. Olive Leaf Polyphenols Attenuate the Clinical Course of Experimental Autoimmune Encephalomyelitis and Provide Neuroprotection by Reducing Oxidative Stress, Regulating Microglia and SIRT1, and Preserving Myelin Integrity. Oxid. Med. Cell. Longev. 2020, 2020, 1–20. [Google Scholar] [CrossRef]
- Süß, P.; Rothe, T.; Hoffmann, A.; Schlachetzki, J.C.M.; Winkler, J. The Joint-Brain Axis: Insights from Rheumatoid Arthritis on the Crosstalk between Chronic Peripheral Inflammation and the Brain. Front. Immunol. 2020, 11, 612104. [Google Scholar] [CrossRef]
- Matsushita, T.; Otani, K.; Oto, Y.; Takahashi, Y.; Daitaro Kurosaka; Kato, F. Sustained Microglial Activation in the Area Postrema of Collagen-Induced Arthritis Mice. Arthritis Res. Ther. 2021, 23, 273. [Google Scholar] [CrossRef]
- Andersson, K.M.E.; Wasén, C.; Juzokaite, L.; Leifsdottir, L.; Erlandsson, M.C.; Silfverswärd, S.T.; Stokowska, A.; Pekna, M.; Pekny, M.; Olmarker, K.; et al. Inflammation in the Hippocampus Affects IGF1 Receptor Signaling and Contributes to Neurological Sequelae in Rheumatoid Arthritis. Proc. Natl. Acad. Sci. USA 2018, 115, E12063–E12072. [Google Scholar] [CrossRef]
- Omrčen, H.; Cvek, S.Z.; Batičić, L.; Šućurović, S.; Grubić, T. Gender-Related Differences in BMP Expression and Adult Hippocampal Neurogenesis within Joint-Hippocampal Axis in a Rat Model of Rheumatoid Arthritis. Int. J. Mol. Sci. 2021, 22, 12163. [Google Scholar] [CrossRef]
- Hitchon, C.A.; Walld, R.; Peschken, C.A.; Bernstein, C.N.; Bolton, J.M.; El-Gabalawy, R.; Fisk, J.D.; Katz, A.; Lix, L.M.; Marriott, J.; et al. The Impact of Psychiatric Comorbidity on Health Care Use in Rheumatoid Arthritis: A Population-Based Study. Arthritis Care Res. 2020, 73, 90–99. [Google Scholar] [CrossRef]
- van Vollenhoven, R.F. Sex Differences in Rheumatoid Arthritis: More than Meets the Eye. BMC Med. 2009, 7, 12. [Google Scholar] [CrossRef]
- Cutolo, M.; Sulli, A.; Capellino, S.; Villaggio, B.; Montagna, P.; Seriolo, B.; Straub, R.H. Sex Hormones Influence on the Immune System: Basic and Clinical Aspects in Autoimmunity. Lupus 2004, 13, 635–638. [Google Scholar] [CrossRef]
- Xu, F.; Ma, J.; Wang, X.; Wang, X.; Fang, W.; Sun, J.; Li, Z.; Liu, J. The Role of G Protein-Coupled Estrogen Receptor (GPER) in Vascular Pathology and Physiology. Biomolecules 2023, 13, 1410. [Google Scholar] [CrossRef]
- Prossnitz, E.R.; Oprea, T.I.; Sklar, L.A.; Arterburn, J.B. The Ins and Outs of GPR30: A Transmembrane Estrogen Receptor. J. Steroid Biochem. Mol. Biol. 2008, 109, 350–353. [Google Scholar] [CrossRef]
- Correa, J.; Ronchetti, S.; Labombarda, F.; De, A.F.; Pietranera, L. Activation of the G Protein-Coupled Estrogen Receptor (GPER) Increases Neurogenesis and Ameliorates Neuroinflammation in the Hippocampus of Male Spontaneously Hypertensive Rats. Cell. Mol. Neurobiol. 2019, 40, 711–723. [Google Scholar] [CrossRef]
- Brailoiu, E.; Dun, S.L.; Brailoiu, G.C.; Mizuo, K.; Sklar, L.A.; Oprea, T.I.; Prossnitz, E.R.; Dun, N.J. Distribution and Characterization of Estrogen Receptor G Protein-Coupled Receptor 30 in the Rat Central Nervous System. J. Endocrinol. 2007, 193, 311–321. [Google Scholar] [CrossRef]
- Alexander, A.; Irving, A.J.; Harvey, J. Emerging Roles for the Novel Estrogen-Sensing Receptor GPER1 in the CNS. Neuropharmacology 2017, 113, 652–660. [Google Scholar] [CrossRef]
- Kim, J.; Szinte, J.S.; Boulware, M.I.; Frick, K.M. 17β-Estradiol and Agonism of G-Protein-Coupled Estrogen Receptor Enhance Hippocampal Memory via Different Cell-Signaling Mechanisms. J. Neurosci. 2016, 36, 3309–3321. [Google Scholar] [CrossRef]
- Kastenberger, I.; Schwarzer, C. GPER1 (GPR30) Knockout Mice Display Reduced Anxiety and Altered Stress Response in a Sex and Paradigm Dependent Manner. Horm. Behav. 2014, 66, 628–636. [Google Scholar] [CrossRef]
- Hang, X.; Zhang, Z.; Niu, R.; Wang, C.; Yao, J.; Xu, Y.; Tao, J.; Li, L.; Chen, F. Estrogen Protects Articular Cartilage by Downregulating ASIC1a in Rheumatoid Arthritis. J. Inflamm. Res. 2021, 14, 843–858. [Google Scholar] [CrossRef]
- Toda, T.; Parylak, S.L.; Linker, S.B.; Gage, F.H. The Role of Adult Hippocampal Neurogenesis in Brain Health and Disease. Mol. Psychiatry 2018, 24, 67–87. [Google Scholar] [CrossRef]
- Chou, Y.-S.; Chuang, S.-C.; Chen, C.-H.; Ho, M.-L.; Chang, J.-K. G-Protein-Coupled Estrogen Receptor-1 Positively Regulates the Growth Plate Chondrocyte Proliferation in Female Pubertal Mice. Front. Cell Dev. Biol. 2021, 9, 710664. [Google Scholar] [CrossRef]
- Sousa, C.; Ribeiro, M.; Rufino, A.T.; Sousa, F.; Judas, F.; Mendes, A.F. Expression and Function of GPR30 in Human Chondrocytes. Osteoarthr. Cartil. 2021, 29, S119. [Google Scholar] [CrossRef]
- Fan, D.; Yang, X.; Li, Y.; Guo, L. 17β-Estradiol on the Expression of G-Protein Coupled Estrogen Receptor (GPER/GPR30) Mitophagy, and the PI3K/Akt Signaling Pathway in ATDC5 Chondrocytes in Vitro. Med. Sci. Monit. 2018, 24, 1936–1947. [Google Scholar] [CrossRef]
- Felix, F.B.; Vago, J.P.; de Oliveira Fernandes, D.; Martins, D.G.; Moreira, I.Z.; Gonçalves, W.A.; Costa, W.C.; Araújo, J.M.D.; Queiroz-Junior, C.M.; Campolina-Silva, G.H.; et al. Biochanin a Regulates Key Steps of Inflammation Resolution in a Model of Antigen-Induced Arthritis via GPR30/PKA-Dependent Mechanism. Front. Pharmacol. 2021, 12, 662308. [Google Scholar] [CrossRef]
- Blasko, E.; Haskell, C.A.; Leung, S.; Gualtieri, G.; Halks-Miller, M.; Mahmoudi, M.; Dennis, M.K.; Prossnitz, E.R.; Karpus, W.J.; Horuk, R. Beneficial Role of the GPR30 Agonist G-1 in an Animal Model of Multiple Sclerosis. Res. Artic. 2009, 214, 67–77. [Google Scholar] [CrossRef]
- Chakrabarti, S.; Davidge, S.T. G-Protein Coupled Receptor 30 (GPR30): A Novel Regulator of Endothelial Inflammation. PLoS ONE 2012, 7, e52357. [Google Scholar] [CrossRef]
- Hart, D.; Nilges, M.; Pollard, K.; Lynn, T.; Patsos, O.; Shiel, C.; Clark, S.M.; Vasudevan, N. Activation of the G-Protein Coupled Receptor 30 (GPR30) Has Different Effects on Anxiety in Male and Female Mice. Steroids 2014, 81, 49–56. [Google Scholar] [CrossRef]
- de Souza, L.O.; Machado, G.D.B.; de Freitas, B.S.; Rodrigues, S.L.C.; Severo, M.P.A.; Molz, P.; da Silva, J.A.C.; Bromberg, E.; Roesler, R.; Schröder, N. The G Protein-Coupled Estrogen Receptor (GPER) Regulates Recognition and Aversively–Motivated Memory in Male Rats. Neurobiol. Learn. Mem. 2021, 184, 107499. [Google Scholar] [CrossRef]
- Pemberton, K.; Rosato, M.; Dedert, C.; DeLeon, C.; Arnatt, C.K.; Xu, F. Differential Effects of the G-Protein-Coupled Estrogen Receptor (GPER) on Rat Embryonic (E18) Hippocampal and Cortical Neurons. eNeuro 2022, 9. [Google Scholar] [CrossRef]
- Engdahl, C.; Jochems, C.; Windahl, S.H.; Börjesson, A.E.; Ohlsson, C.; Carlsten, H.; Lagerquist, M. Signaling via Estrogen Receptor Alpha, and Not Estrogen Receptor Beta or Gpr30, Ameliorates Collagen-Induced Arthritis and Immune-Associated Bone Loss. Arthritis Rheum. 2010, 62, 524–533. [Google Scholar] [CrossRef]
- Tuncel, J.; Haag, S.; Hoffmann, M.H.; Yau, A.C.Y.; Hultqvist, M.; Olofsson, P.; Bäcklund, J.; Nandakumar, K.S.; Weidner, D.; Fischer, A.; et al. Animal Models of Rheumatoid Arthritis (I): Pristane-Induced Arthritis in the Rat. PLoS ONE 2016, 11, e0155936. [Google Scholar] [CrossRef]
- Ćurko-Cofek, B.; Kezele, T.G.; Marinić, J.; Tota, M.; Čizmarević, N.S.; Milin, Č.; Ristić, S.; Radošević-Stašić, B.; Barac-Latas, V. Chronic Iron Overload Induces Gender-Dependent Changes in Iron Homeostasis, Lipid Peroxidation and Clinical Course of Experimental Autoimmune Encephalomyelitis. Neurotoxicology 2016, 57, 1–12. [Google Scholar] [CrossRef]
- Jakovac, H.; Kezele, T.G.; Radošević-Stašić, B. Expression Profiles of Metallothionein I/II and Megalin in Cuprizone Model of De- and Remyelination. Neuroscience 2018, 388, 69–86. [Google Scholar] [CrossRef]
- Krenn, V.; Morawietz, L.; Burmester, G.-R.; Kinne, R.W.; Mueller-Ladner, U.; Muller, B.; Häupl, T. Synovitis Score: Discrimination between Chronic Low-Grade and High-Grade Synovitis. Histopathology 2006, 49, 358–364. [Google Scholar] [CrossRef]
- van der Sluijs, J.A.; Geesink, R.G.T.; van der Linden, A.J.; Bulstra, S.K.; Kuyer, R.; Drukker, J. The Reliability of the Mankin Score for Osteoarthritis. J. Orthop. Res. 1992, 10, 58–61. [Google Scholar] [CrossRef]







Disclaimer/Publisher’s Note: The statements, opinions and data contained in all publications are solely those of the individual author(s) and contributor(s) and not of MDPI and/or the editor(s). MDPI and/or the editor(s) disclaim responsibility for any injury to people or property resulting from any ideas, methods, instructions or products referred to in the content. |
© 2024 by the authors. Licensee MDPI, Basel, Switzerland. This article is an open access article distributed under the terms and conditions of the Creative Commons Attribution (CC BY) license (https://creativecommons.org/licenses/by/4.0/).
Share and Cite
Grubić Kezele, T.; Omrčen, H.; Batičić, L.; Šućurović, S.; Zoričić Cvek, S. Joint Inflammation Correlates with Joint GPR30 Expression in Males and Hippocampal GPR30 Expression in Females in a Rat Model of Rheumatoid Arthritis. Int. J. Mol. Sci. 2024, 25, 7864. https://doi.org/10.3390/ijms25147864
Grubić Kezele T, Omrčen H, Batičić L, Šućurović S, Zoričić Cvek S. Joint Inflammation Correlates with Joint GPR30 Expression in Males and Hippocampal GPR30 Expression in Females in a Rat Model of Rheumatoid Arthritis. International Journal of Molecular Sciences. 2024; 25(14):7864. https://doi.org/10.3390/ijms25147864
Chicago/Turabian StyleGrubić Kezele, Tanja, Hrvoje Omrčen, Lara Batičić, Sandra Šućurović, and Sanja Zoričić Cvek. 2024. "Joint Inflammation Correlates with Joint GPR30 Expression in Males and Hippocampal GPR30 Expression in Females in a Rat Model of Rheumatoid Arthritis" International Journal of Molecular Sciences 25, no. 14: 7864. https://doi.org/10.3390/ijms25147864
APA StyleGrubić Kezele, T., Omrčen, H., Batičić, L., Šućurović, S., & Zoričić Cvek, S. (2024). Joint Inflammation Correlates with Joint GPR30 Expression in Males and Hippocampal GPR30 Expression in Females in a Rat Model of Rheumatoid Arthritis. International Journal of Molecular Sciences, 25(14), 7864. https://doi.org/10.3390/ijms25147864

