The Clinical Significance of CRNDE Gene Methylation, Polymorphisms, and CRNDEP Micropeptide Expression in Ovarian Tumors
Abstract
1. Introduction
2. Results
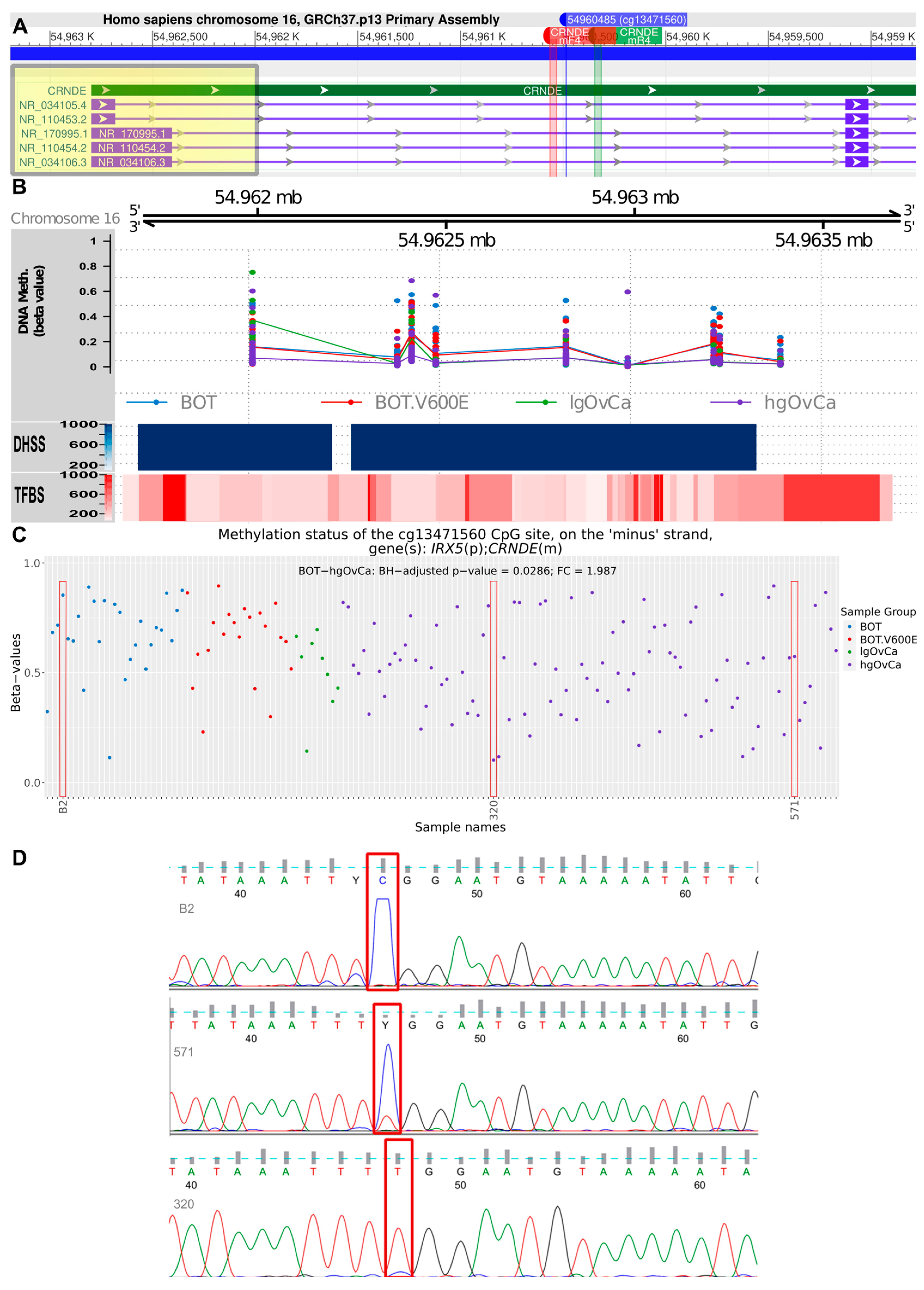
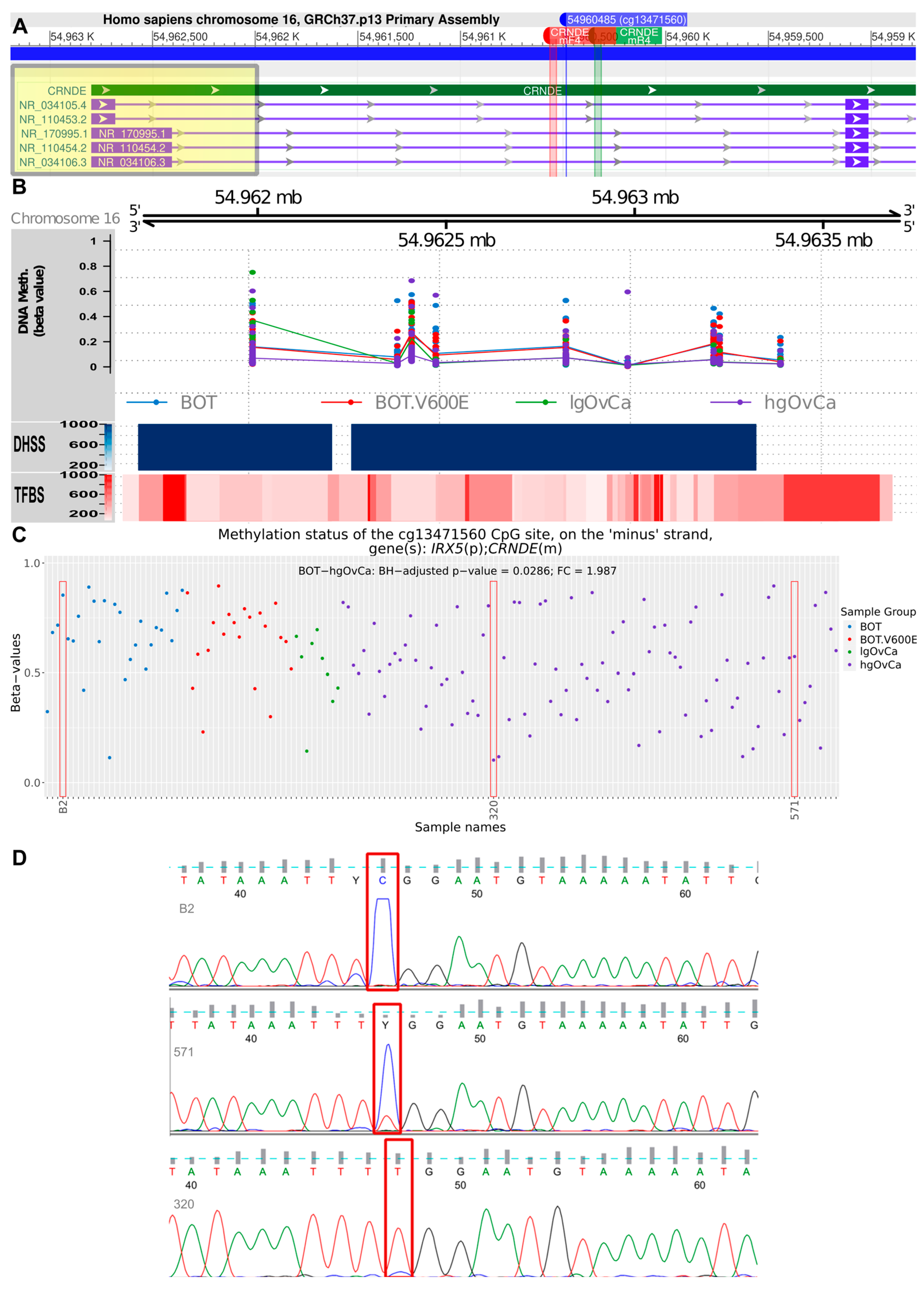
2.1. Analysis of Genetic and Epigenetic Alterations within the CRNDE Gene in Ovarian Tumors
2.2. Investigating the Expression of CRNDEP in Ovarian Tumors
2.3. Evaluating the Correlation between the CRNDE Gene Methylation, Expression, and Levels of CRNDEP in OvCa
3. Discussion
4. Materials and Methods
4.1. Patients
4.2. Investigating the Expression of CRNDEP
4.3. Analysis of Genetic and Epigenetic Alterations within the CRNDE Gene
4.4. Evaluating the Expression of the CRNDEP-Coding Transcript in OvCa Patients
4.5. Statistical Analyses
5. Conclusions
Supplementary Materials
Author Contributions
Funding
Institutional Review Board Statement
Informed Consent Statement
Data Availability Statement
Conflicts of Interest
References
- Arora, T.; Mullangi, S.; Lekkala, M.R. Ovarian Cancer. In StatPearls; StatPearls Publishing: Treasure Island, FL, USA, 2023. [Google Scholar]
- Lu, Y.; Sha, H.; Sun, X.; Zhang, Y.; Wu, Y.; Zhang, J.; Zhang, H.; Wu, J.; Feng, J. CRNDE: An Oncogenic Long Non-Coding RNA in Cancers. Cancer Cell Int. 2020, 20, 162. [Google Scholar] [CrossRef] [PubMed]
- Jasim, S.A.; Al-Hawary, S.I.S.; Hjazi, A.; Ahmad, I.; Kaur, I.; Kadhum, W.R.; Alkhafaji, A.T.; Ghildiyal, P.; Jawad, M.A.; Alsaadi, S.B. A Comprehensive Review of lncRNA CRNDE in Cancer Progression and Pathology, with a Specific Glance at the Epithelial-Mesenchymal Transition (EMT) Process. Pathol. Res. Pract. 2024, 256, 155229. [Google Scholar] [CrossRef] [PubMed]
- Szafron, L.M.; Balcerak, A.; Grzybowska, E.A.; Pienkowska-Grela, B.; Felisiak-Golabek, A.; Podgorska, A.; Kulesza, M.; Nowak, N.; Pomorski, P.; Wysocki, J.; et al. The Novel Gene CRNDE Encodes a Nuclear Peptide (CRNDEP) Which Is Overexpressed in Highly Proliferating Tissues. PLoS ONE 2015, 10, e0127475. [Google Scholar] [CrossRef]
- Balcerak, A.; Szafron, L.A.; Rubel, T.; Swiderska, B.; Bonna, A.M.; Konarzewska, M.; Sołtyszewski, I.; Kupryjanczyk, J.; Szafron, L.M. A Multi-Faceted Analysis Showing CRNDE Transcripts and a Recently Confirmed Micropeptide as Important Players in Ovarian Carcinogenesis. Int. J. Mol. Sci. 2024, 25, 4381. [Google Scholar] [CrossRef] [PubMed]
- Szafron, L.M.; Balcerak, A.; Grzybowska, E.A.; Pienkowska-Grela, B.; Podgorska, A.; Zub, R.; Olbryt, M.; Pamula-Pilat, J.; Lisowska, K.M.; Grzybowska, E.; et al. The Putative Oncogene, CRNDE, Is a Negative Prognostic Factor in Ovarian Cancer Patients. Oncotarget 2015, 6, 43897–43910. [Google Scholar] [CrossRef] [PubMed]
- Wang, Q.; Wang, L.-X.; Zhang, C.-Y.; Bai, N.; Feng, C.; Zhang, Z.-M.; Wang, L.; Gao, Z.-Z. LncRNA CRNDE Promotes Cell Proliferation, Migration and Invasion of Ovarian Cancer via miR-423-5p/FSCN1 Axis. Mol. Cell. Biochem. 2022, 477, 1477–1488. [Google Scholar] [CrossRef]
- Chen, L.; Wang, J.; Liu, Q. Long Noncoding RNAs as Therapeutic Targets to Overcome Chemoresistance in Ovarian Cancer. Front. Cell Dev. Biol. 2022, 10, 999174. [Google Scholar] [CrossRef] [PubMed]
- Mayr, D.; Hirschmann, A.; Löhrs, U.; Diebold, J. KRAS and BRAF Mutations in Ovarian Tumors: A Comprehensive Study of Invasive Carcinomas, Borderline Tumors and Extraovarian Implants. Gynecol. Oncol. 2006, 103, 883–887. [Google Scholar] [CrossRef]
- Wong, K.-K.; Tsai, C.-C.; Gershenson, D.M. BRAF Mutational Analysis in Ovarian Tumors: Recent Perspectives. Pathol. Lab. Med. Int. 2015, 7, 75–82. [Google Scholar] [CrossRef][Green Version]
- Śmiech, M.; Leszczyński, P.; Kono, H.; Wardell, C.; Taniguchi, H. Emerging BRAF Mutations in Cancer Progression and Their Possible Effects on Transcriptional Networks. Genes 2020, 11, 1342. [Google Scholar] [CrossRef] [PubMed]
- Morris, A.L.; MacArthur, M.W.; Hutchinson, E.G.; Thornton, J.M. Stereochemical Quality of Protein Structure Coordinates. Proteins Struct. Funct. Bioinform. 1992, 12, 345–364. [Google Scholar] [CrossRef]
- Newbold, R.J.; Deery, E.C.; Walker, C.E.; Wilkie, S.E.; Srinivasan, N.; Hunt, D.M.; Bhattacharya, S.S.; Warren, M.J. The Destabilization of Human GCAP1 by a Proline to Leucine Mutation Might Cause Cone-Rod Dystrophy. Hum. Mol. Genet. 2001, 10, 47–54. [Google Scholar] [CrossRef] [PubMed]
- Kundu, A.; Bag, S.; Ramaiah, S.; Anbarasu, A. Leucine to Proline Substitution by SNP at Position 197 in Caspase-9 Gene Expression Leads to Neuroblastoma: A Bioinformatics Analysis. 3 Biotech 2013, 3, 225–234. [Google Scholar] [CrossRef]
- Testa, U.; Petrucci, E.; Pasquini, L.; Castelli, G.; Pelosi, E. Ovarian Cancers: Genetic Abnormalities, Tumor Heterogeneity and Progression, Clonal Evolution and Cancer Stem Cells. Medicines 2018, 5, 16. [Google Scholar] [CrossRef]
- Stemke-Hale, K.; Shipman, K.; Kitsou-Mylona, I.; de Castro, D.G.; Hird, V.; Brown, R.; Flanagan, J.; Hani Gabra, H.; Mills, G.B.; Agarwal, R.; et al. Frequency of Mutations and Polymorphisms in Borderline Ovarian Tumors of Known Cancer Genes. Mod. Pathol. 2013, 26, 544–552. [Google Scholar] [CrossRef] [PubMed][Green Version]
- Lakshminarasimhan, R.; Liang, G. The Role of DNA Methylation in Cancer. Adv. Exp. Med. Biol. 2016, 945, 151–172. [Google Scholar] [CrossRef] [PubMed]
- de Leon, M.; Cardenas, H.; Vieth, E.; Emerson, R.; Segar, M.; Liu, Y.; Nephew, K.; Matei, D. Transmembrane Protein 88 (TMEM88) Promoter Hypomethylation Is Associated with Platinum Resistance in Ovarian Cancer. Gynecol. Oncol. 2016, 142, 539–547. [Google Scholar] [CrossRef] [PubMed]
- Lee, P.S.; Teaberry, V.S.; Bland, A.E.; Huang, Z.; Whitaker, R.S.; Baba, T.; Fujii, S.; Secord, A.A.; Berchuck, A.; Murphy, S.K. Elevated MAL Expression Is Accompanied by Promoter Hypomethylation and Platinum Resistance in Epithelial Ovarian Cancer. Int. J. Cancer 2010, 126, 1378–1389. [Google Scholar] [CrossRef] [PubMed]
- Brenet, F.; Moh, M.; Funk, P.; Feierstein, E.; Viale, A.J.; Socci, N.D.; Scandura, J.M. DNA Methylation of the First Exon Is Tightly Linked to Transcriptional Silencing. PLoS ONE 2011, 6, e14524. [Google Scholar] [CrossRef]
- Gencel-Augusto, J.; Lozano, G. P53 Tetramerization: At the Center of the Dominant-Negative Effect of Mutant P53. Genes. Dev. 2020, 34, 1128–1146. [Google Scholar] [CrossRef] [PubMed]
- Kupryjańczyk, J.; Thor, A.D.; Beauchamp, R.; Merritt, V.; Edgerton, S.M.; Bell, D.A.; Yandell, D.W. P53 Gene Mutations and Protein Accumulation in Human Ovarian Cancer. Proc. Natl. Acad. Sci. USA 1993, 90, 4961–4965. [Google Scholar] [CrossRef] [PubMed]
- Kupryjańczyk, J.; Szymańska, T.; Mądry, R.; Timorek, A.; Stelmachów, J.; Karpińska, G.; Rembiszewska, A.; Ziółkowska, I.; Kraszewska, E.; Dębniak, J.; et al. Evaluation of Clinical Significance of TP53, BCL-2, BAX and MEK1 Expression in 229 Ovarian Carcinomas Treated with Platinum-Based Regimen. Br. J. Cancer 2003, 88, 848–854. [Google Scholar] [CrossRef] [PubMed]
- Kupryjańczyk, J.; Madry, R.; Plisiecka-Hałasa, J.; Bar, J.; Kraszewska, E.; Ziółkowska, I.; Timorek, A.; Stelmachów, J.; Emerich, J.; Jedryka, M.; et al. TP53 Status Determines Clinical Significance of ERBB2 Expression in Ovarian Cancer. Br. J. Cancer 2004, 91, 1916–1923. [Google Scholar] [CrossRef] [PubMed]
- Felisiak-Golabek, A.; Dansonka-Mieszkowska, A.; Rzepecka, I.K.; Szafron, L.; Kwiatkowska, E.; Konopka, B.; Podgorska, A.; Rembiszewska, A.; Kupryjanczyk, J. P19(INK4d) mRNA and Protein Expression as New Prognostic Factors in Ovarian Cancer Patients. Cancer Biol. Ther. 2013, 14, 973–981. [Google Scholar] [CrossRef] [PubMed]
- Ni, J.; Hong, J.; Li, Q.; Zeng, Q.; Xia, R. Long Non-Coding RNA CRNDE Suppressing Cell Proliferation Is Regulated by DNA Methylation in Chronic Lymphocytic Leukemia. Leuk. Res. 2021, 105, 106564. [Google Scholar] [CrossRef] [PubMed]
- Zhang, M.; Gao, C.; Yang, Y.; Li, G.; Dong, J.; Ai, Y.; Chen, N.; Li, W. Long Noncoding RNA CRNDE/PRC2 Participated in the Radiotherapy Resistance of Human Lung Adenocarcinoma through Targeting P21 Expression. Oncol. Res. 2018, 26, 1245–1255. [Google Scholar] [CrossRef] [PubMed]
- Koh, M.; Ahmad, I.; Ko, Y.; Zhang, Y.; Martinez, T.F.; Diedrich, J.K.; Chu, Q.; Moresco, J.J.; Erb, M.A.; Saghatelian, A.; et al. A Short ORF-Encoded Transcriptional Regulator. Proc. Natl. Acad. Sci. USA 2021, 118, e2021943118. [Google Scholar] [CrossRef] [PubMed]
- Makarewich, C.A.; Olson, E.N. Mining for Micropeptides. Trends Cell Biol. 2017, 27, 685–696. [Google Scholar] [CrossRef] [PubMed]
- Anderson, D.M.; Anderson, K.M.; Chang, C.-L.; Makarewich, C.A.; Nelson, B.R.; McAnally, J.R.; Kasaragod, P.; Shelton, J.M.; Liou, J.; Bassel-Duby, R.; et al. A Micropeptide Encoded by a Putative Long Non-Coding RNA Regulates Muscle Performance. Cell 2015, 160, 595–606. [Google Scholar] [CrossRef] [PubMed]
- Chothani, S.P.; Adami, E.; Widjaja, A.A.; Langley, S.R.; Viswanathan, S.; Pua, C.J.; Zhihao, N.T.; Harmston, N.; D’Agostino, G.; Whiffin, N.; et al. A High-Resolution Map of Human RNA Translation. Mol. Cell 2022, 82, 2885–2899.e8. [Google Scholar] [CrossRef]
- Bazzini, A.A.; Johnstone, T.G.; Christiano, R.; Mackowiak, S.D.; Obermayer, B.; Fleming, E.S.; Vejnar, C.E.; Lee, M.T.; Rajewsky, N.; Walther, T.C.; et al. Identification of Small ORFs in Vertebrates Using Ribosome Footprinting and Evolutionary Conservation. EMBO J. 2014, 33, 981–993. [Google Scholar] [CrossRef] [PubMed]
- Douka, K.; Birds, I.; Wang, D.; Kosteletos, A.; Clayton, S.; Byford, A.; Vasconcelos, E.J.R.; O’Connell, M.J.; Deuchars, J.; Whitehouse, A.; et al. Cytoplasmic Long Noncoding RNAs Are Differentially Regulated and Translated during Human Neuronal Differentiation. RNA 2021, 27, 1082–1101. [Google Scholar] [CrossRef] [PubMed]
- Guttman, M.; Russell, P.; Ingolia, N.T.; Weissman, J.S.; Lander, E.S. Ribosome Profiling Provides Evidence That Large Noncoding RNAs Do Not Encode Proteins. Cell 2013, 154, 240–251. [Google Scholar] [CrossRef] [PubMed]
- Grillo, F.; Bruzzone, M.; Pigozzi, S.; Prosapio, S.; Migliora, P.; Fiocca, R.; Mastracci, L. Immunohistochemistry on Old Archival Paraffin Blocks: Is There an Expiry Date? J. Clin. Pathol. 2017, 70, 988–993. [Google Scholar] [CrossRef]
- Avendaño, C.; Menéndez, J.C. Chapter 9—Anticancer Drugs Targeting Tubulin and Microtubules. In Medicinal Chemistry of Anticancer Drugs, 2nd ed.; Avendaño, C., Menéndez, J.C., Eds.; Elsevier: Boston, MA, USA, 2015; pp. 359–390. ISBN 978-0-444-62649-3. [Google Scholar]
- Poruchynsky, M.S.; Komlodi-Pasztor, E.; Trostel, S.; Wilkerson, J.; Regairaz, M.; Pommier, Y.; Zhang, X.; Kumar Maity, T.; Robey, R.; Burotto, M.; et al. Microtubule-Targeting Agents Augment the Toxicity of DNA-Damaging Agents by Disrupting Intracellular Trafficking of DNA Repair Proteins. Proc. Natl. Acad. Sci. USA 2015, 112, 1571–1576. [Google Scholar] [CrossRef] [PubMed]
- Liu, Y.; Beyer, A.; Aebersold, R. On the Dependency of Cellular Protein Levels on mRNA Abundance. Cell 2016, 165, 535–550. [Google Scholar] [CrossRef] [PubMed]
- Koussounadis, A.; Langdon, S.P.; Um, I.H.; Harrison, D.J.; Smith, V.A. Relationship between Differentially Expressed mRNA and mRNA-Protein Correlations in a Xenograft Model System. Sci. Rep. 2015, 5, 10775. [Google Scholar] [CrossRef] [PubMed]
- Li, S.; Zhang, J.; Huang, S.; He, X. Genome-Wide Analysis Reveals That Exon Methylation Facilitates Its Selective Usage in the Human Transcriptome. Brief. Bioinform. 2018, 19, 754–764. [Google Scholar] [CrossRef]
- Margueron, R.; Reinberg, D. The Polycomb Complex PRC2 and Its Mark in Life. Nature 2011, 469, 343–349. [Google Scholar] [CrossRef] [PubMed]
- Hauptmann, S.; Friedrich, K.; Redline, R.; Avril, S. Ovarian Borderline Tumors in the 2014 WHO Classification: Evolving Concepts and Diagnostic Criteria. Virchows Arch. 2017, 470, 125–142. [Google Scholar] [CrossRef]
- Mehra, P.; Aditi, S.; Prasad, K.M.; Bariar, N.K. Histomorphological Analysis of Ovarian Neoplasms According to the 2020 WHO Classification of Ovarian Tumors: A Distribution Pattern in a Tertiary Care Center. Cureus 2023, 15, e38273. [Google Scholar] [CrossRef] [PubMed]
- Dansonka-Mieszkowska, A.; Szafron, L.A.; Kulesza, M.; Stachurska, A.; Leszczynski, P.; Tomczyk-Szatkowska, A.; Sobiczewski, P.; Parada, J.; Kulinczak, M.; Moes-Sosnowska, J.; et al. PROM1, CXCL8, RUNX1, NAV1 and TP73 Genes as Independent Markers Predictive of Prognosis or Response to Treatment in Two Cohorts of High-Grade Serous Ovarian Cancer Patients. PLoS ONE 2022, 17, e0271539. [Google Scholar] [CrossRef] [PubMed]
- Auton, A.; Abecasis, G.R.; Altshuler, D.M.; Durbin, R.M.; Abecasis, G.R.; Bentley, D.R.; Chakravarti, A.; Clark, A.G.; Donnelly, P.; Eichler, E.E.; et al. A Global Reference for Human Genetic Variation. Nature 2015, 526, 68–74. [Google Scholar] [CrossRef] [PubMed]
- Machiela, M.J.; Chanock, S.J. LDlink: A Web-Based Application for Exploring Population-Specific Haplotype Structure and Linking Correlated Alleles of Possible Functional Variants. Bioinformatics 2015, 31, 3555–3557. [Google Scholar] [CrossRef] [PubMed]
- Woroniecka, R.; Rymkiewicz, G.; Szafron, L.M.; Blachnio, K.; Szafron, L.A.; Bystydzienski, Z.; Pienkowska-Grela, B.; Borkowska, K.; Rygier, J.; Kotyl, A.; et al. Cryptic MYC Insertions in Burkitt Lymphoma: New Data and a Review of the Literature. PLoS ONE 2022, 17, e0263980. [Google Scholar] [CrossRef] [PubMed]
- Maksimovic, J.; Phipson, B.; Oshlack, A. A Cross-Package Bioconductor Workflow for Analysing Methylation Array Data. F1000Res 2016, 5, 1281. [Google Scholar] [CrossRef]






| Formula | Data | Factor | HR/OR | 95% CI | p-Value | N | Ev. | BT | AUC.MOM | AUC.UOM | AUC.MBM | AUC.UBM |
|---|---|---|---|---|---|---|---|---|---|---|---|---|
| Surv(OS, Death == 1) ~ CRNDEP + Type + FIGO + RT | All | CRNDEP | 3.217 | [1.1–9.2] | 0.0291 | 138 | 120 | 1530 | 0.80 | 0.65 | 0.75 | 0.64 |
| FIGO: IIIA-B vs. ≤IIC | 9.516 | [1.2–75] | 0.0319 | 138 | 120 | 1530 | 0.80 | 0.65 | 0.75 | 0.64 | ||
| FIGO: IV vs. ≤IIC | 10.072 | [1.3–80] | 0.0291 | 138 | 120 | 1530 | 0.80 | 0.65 | 0.75 | 0.64 | ||
| RT: <2 cm vs. 0 cm | 2.382 | [1.4–4.1] | 0.0014 | 138 | 120 | 1530 | 0.80 | 0.65 | 0.75 | 0.64 | ||
| RT: ≥2 cm vs. 0 cm | 3.008 | [1.7–5.5] | 0.0003 | 138 | 120 | 1530 | 0.80 | 0.65 | 0.75 | 0.64 | ||
| TP53.acc. == 1 | CRNDEP | 5.458 | [1.0–29] | 0.0450 | 92 | 77 | 420 | 0.76 | 0.74 | 0.73 | 0.76 | |
| RT: <2 cm vs. 0 cm | 2.483 | [1.3–4.8] | 0.0060 | 92 | 77 | 420 | 0.76 | 0.74 | 0.73 | 0.76 | ||
| RT: ≥2 cm vs. 0 cm | 3.457 | [1.7–7.0] | 0.0006 | 92 | 77 | 420 | 0.76 | 0.74 | 0.73 | 0.76 | ||
| TP | CRNDEP | 6.388 | [2.0–21] | 0.0020 | 107 | 90 | 450 | 0.77 | 0.68 | 0.73 | 0.66 | |
| FIGO: IIIA-B vs. ≤IIC | 9.861 | [1.2–83] | 0.0351 | 107 | 90 | 450 | 0.77 | 0.68 | 0.73 | 0.66 | ||
| FIGO: IIIC vs. ≤IIC | 8.258 | [1.1–63] | 0.0414 | 107 | 90 | 450 | 0.77 | 0.68 | 0.73 | 0.66 | ||
| FIGO: IV vs. ≤IIC | 10.598 | [1.3–90] | 0.0304 | 107 | 90 | 450 | 0.77 | 0.68 | 0.73 | 0.66 | ||
| RT: <2 cm vs. 0 cm | 2.270 | [1.2–4.1] | 0.0075 | 107 | 90 | 450 | 0.77 | 0.68 | 0.73 | 0.66 | ||
| RT: ≥2 cm vs. 0 cm | 3.162 | [1.6–6.3] | 0.0011 | 107 | 90 | 450 | 0.77 | 0.68 | 0.73 | 0.66 | ||
| TP & TP53.acc. == 1 | CRNDEP | 9.409 | [1.6–55] | 0.0128 | 69 | 55 | 540 | 0.76 | 0.72 | 0.76 | 0.73 | |
| RT: <2 cm vs. 0 cm | 2.729 | [1.3–6.0] | 0.0117 | 69 | 55 | 540 | 0.76 | 0.72 | 0.76 | 0.73 | ||
| RT: ≥2 cm vs. 0 cm | 3.182 | [1.4–7.4] | 0.0072 | 69 | 55 | 540 | 0.76 | 0.72 | 0.76 | 0.73 | ||
| CR ~ CRNDEP + Type + FIGO + RT | All | CRNDEP | 0.564 | [0.4–0.9] | 0.0067 | 138 | 96 | NA | 0.74 | 0.65 | 0.69 | 0.65 |
| RT: ≥2 cm vs. 0 cm | 0.152 | [0.0–0.7] | 0.0110 | 138 | 96 | NA | 0.74 | 0.65 | 0.69 | 0.65 | ||
| TP53.acc. == 1 | CRNDEP | 0.482 | [0.2–0.9] | 0.0332 | 92 | 67 | NA | 0.73 | 0.65 | 0.60 | 0.66 | |
| RT: ≥2 cm vs. 0 cm | 0.169 | [0.0–1.0] | 0.0478 | 92 | 67 | NA | 0.73 | 0.65 | 0.60 | 0.66 | ||
| TP | CRNDEP | 0.531 | [0.3–0.8] | 0.0053 | 107 | 78 | NA | 0.77 | 0.66 | 0.68 | 0.64 | |
| RT: ≥2 cm vs. 0 cm | 0.168 | [0.0–1.0] | 0.0446 | 107 | 78 | NA | 0.77 | 0.66 | 0.68 | 0.64 | ||
| TP & TP53.acc. == 1 | CRNDEP | 0.368 | [0.2–0.9] | 0.0230 | 69 | 53 | NA | 0.79 | 0.67 | 0.70 | 0.65 | |
| PS ~ CRNDEP + Type + FIGO + RT | All | CRNDEP | 0.603 | [0.4–0.9] | 0.0162 | 138 | 82 | NA | 0.74 | 0.63 | 0.68 | 0.61 |
| RT: ≥2 cm vs. 0 cm | 0.132 | [0.0–0.5] | 0.0017 | 138 | 82 | NA | 0.74 | 0.63 | 0.68 | 0.61 | ||
| TP | CRNDEP | 0.591 | [0.4–0.9] | 0.0160 | 107 | 69 | NA | 0.74 | 0.62 | 0.68 | 0.63 | |
| RT: ≥2 cm vs. 0 cm | 0.130 | [0.0–0.6] | 0.0090 | 107 | 69 | NA | 0.74 | 0.62 | 0.68 | 0.63 |
Disclaimer/Publisher’s Note: The statements, opinions and data contained in all publications are solely those of the individual author(s) and contributor(s) and not of MDPI and/or the editor(s). MDPI and/or the editor(s) disclaim responsibility for any injury to people or property resulting from any ideas, methods, instructions or products referred to in the content. |
© 2024 by the authors. Licensee MDPI, Basel, Switzerland. This article is an open access article distributed under the terms and conditions of the Creative Commons Attribution (CC BY) license (https://creativecommons.org/licenses/by/4.0/).
Share and Cite
Szafron, L.A.; Iwanicka-Nowicka, R.; Podgorska, A.; Bonna, A.M.; Sobiczewski, P.; Kupryjanczyk, J.; Szafron, L.M. The Clinical Significance of CRNDE Gene Methylation, Polymorphisms, and CRNDEP Micropeptide Expression in Ovarian Tumors. Int. J. Mol. Sci. 2024, 25, 7531. https://doi.org/10.3390/ijms25147531
Szafron LA, Iwanicka-Nowicka R, Podgorska A, Bonna AM, Sobiczewski P, Kupryjanczyk J, Szafron LM. The Clinical Significance of CRNDE Gene Methylation, Polymorphisms, and CRNDEP Micropeptide Expression in Ovarian Tumors. International Journal of Molecular Sciences. 2024; 25(14):7531. https://doi.org/10.3390/ijms25147531
Chicago/Turabian StyleSzafron, Laura Aleksandra, Roksana Iwanicka-Nowicka, Agnieszka Podgorska, Arkadiusz M. Bonna, Piotr Sobiczewski, Jolanta Kupryjanczyk, and Lukasz Michal Szafron. 2024. "The Clinical Significance of CRNDE Gene Methylation, Polymorphisms, and CRNDEP Micropeptide Expression in Ovarian Tumors" International Journal of Molecular Sciences 25, no. 14: 7531. https://doi.org/10.3390/ijms25147531
APA StyleSzafron, L. A., Iwanicka-Nowicka, R., Podgorska, A., Bonna, A. M., Sobiczewski, P., Kupryjanczyk, J., & Szafron, L. M. (2024). The Clinical Significance of CRNDE Gene Methylation, Polymorphisms, and CRNDEP Micropeptide Expression in Ovarian Tumors. International Journal of Molecular Sciences, 25(14), 7531. https://doi.org/10.3390/ijms25147531

