Bone Marrow-Suppressive Treatment in Children Is Associated with Diminished IFN-γ Response from T Cells upon Polyclonal and Varicella Zoster Virus Peptide Stimulation
Abstract
1. Introduction
2. Results
2.1. Memory T-Cell Subsets Are Enriched While Naïve T Cells Are Diminished in Children Exposed to Bone Marrow-Suppressive Treatment
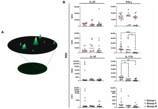
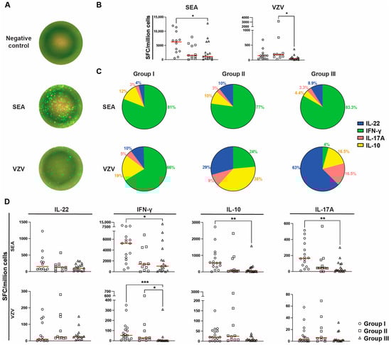
2.2. Children with Bone Marrow-Suppressive Treatment Display Diminished Interferon-γ Producing Cells following Polyclonal and Varicella Zoster Virus-Specific T-Cell Activation
3. Discussion
4. Materials and Methods
4.1. Cohort Description
4.2. Handling of PBMCs and Cryopreservation
4.3. Assessment of VZV IgG in Plasma through Enzyme-Linked Immunosorbent Assay (ELISA)
4.4. Immunophenotyping of T-Cell Subsets by Flow Cytometry
4.5. FluoroSpot for Simultaneous Detection of IL-22-, IFN-γ-, IL-10-, and IL-17A-Secreting Cells
4.6. Statistics
Supplementary Materials
Author Contributions
Funding
Institutional Review Board Statement
Informed Consent Statement
Data Availability Statement
Conflicts of Interest
References
- Farber, D.L.; Yudanin, N.A.; Restifo, N.P. Human memory T cells: Generation, compartmentalization and homeostasis. Nat. Rev. Immunol. 2014, 14, 24–35. [Google Scholar] [CrossRef] [PubMed]
- Gattinoni, L.; Speiser, D.E.; Lichterfeld, M.; Bonini, C. T memory stem cells in health and disease. Nat. Med. 2017, 23, 18–27. [Google Scholar] [CrossRef] [PubMed]
- Sallusto, F.; Lenig, D.; Forster, R.; Lipp, M.; Lanzavecchia, A. Two subsets of memory T lymphocytes with distinct homing potentials and effector functions. Nature 1999, 401, 708–712. [Google Scholar] [CrossRef] [PubMed]
- Brodin, P.; Jojic, V.; Gao, T.; Bhattacharya, S.; Angel, C.J.; Furman, D.; Shen-Orr, S.; Dekker, C.L.; Swan, G.E.; Butte, A.J.; et al. Variation in the human immune system is largely driven by non-heritable influences. Cell 2015, 160, 37–47. [Google Scholar] [CrossRef] [PubMed]
- van den Heuvel, D.; Jansen, M.A.E.; Nasserinejad, K.; Dik, W.A.; van Lochem, E.G.; Bakker-Jonges, L.E.; Bouallouch-Charif, H.; Jaddoe, V.W.V.; Hooijkaas, H.; van Dongen, J.J.M.; et al. Effects of nongenetic factors on immune cell dynamics in early childhood: The Generation R Study. J. Allergy Clin. Immunol. 2017, 139, 1923–1934.e1917. [Google Scholar] [CrossRef] [PubMed]
- Sohlberg, E.; Saghafian-Hedengren, S.; Rasul, E.; Marchini, G.; Nilsson, C.; Klein, E.; Nagy, N.; Sverremark-Ekstrom, E. Cytomegalovirus-seropositive children show inhibition of in vitro EBV infection that is associated with CD8+CD57+ T cell enrichment and IFN-gamma. J. Immunol. 2013, 191, 5669–5676. [Google Scholar] [CrossRef] [PubMed]
- van der Heiden, M.; Bjorkander, S.; Rahman Qazi, K.; Bittmann, J.; Hell, L.; Jenmalm, M.C.; Marchini, G.; Vermijlen, D.; Abrahamsson, T.; Nilsson, C.; et al. Characterization of the gammadelta T-cell compartment during infancy reveals clear differences between the early neonatal period and 2 years of age. Immunol. Cell Biol. 2020, 98, 79–87. [Google Scholar] [CrossRef] [PubMed]
- van den Heuvel, D.; Jansen, M.A.; Dik, W.A.; Bouallouch-Charif, H.; Zhao, D.; van Kester, K.A.; Smits-te Nijenhuis, M.A.; Kolijn-Couwenberg, M.J.; Jaddoe, V.W.; Arens, R.; et al. Cytomegalovirus- and Epstein-Barr Virus-Induced T-Cell Expansions in Young Children Do Not Impair Naive T-cell Populations or Vaccination Responses: The Generation R Study. J. Infect. Dis. 2016, 213, 233–242. [Google Scholar] [CrossRef] [PubMed]
- Moss, P. ‘From immunosenescence to immune modulation’: A re-appraisal of the role of cytomegalovirus as major regulator of human immune function. Med. Microbiol. Immunol. 2019, 208, 271–280. [Google Scholar] [CrossRef] [PubMed]
- White, D.W.; Suzanne Beard, R.; Barton, E.S. Immune modulation during latent herpesvirus infection. Immunol. Rev. 2012, 245, 189–208. [Google Scholar] [CrossRef] [PubMed]
- Wiegering, V.; Schick, J.; Beer, M.; Weissbrich, B.; Gattenlohner, S.; Girschick, H.J.; Liese, J.; Schlegel, P.G.; Eyrich, M. Varicella-zoster virus infections in immunocompromised patients—A single centre 6-years analysis. BMC Pediatr. 2011, 11, 31. [Google Scholar] [CrossRef] [PubMed]
- Sorensen, G.V.; Rosthoj, S.; Wurtz, M.; Danielsen, T.K.; Schroder, H. The epidemiology of herpes zoster in 226 children with acute lymphoblastic leukemia. Pediatr. Blood Cancer 2011, 57, 993–997. [Google Scholar] [CrossRef] [PubMed]
- Leung, T.F.; Chik, K.W.; Li, C.K.; Lai, H.; Shing, M.M.; Chan, P.K.; Lee, V.; Yuen, P.M. Incidence, risk factors and outcome of varicella-zoster virus infection in children after haematopoietic stem cell transplantation. Bone Marrow Transplant. 2000, 25, 167–172. [Google Scholar] [CrossRef] [PubMed]
- Haining, W.N.; Neuberg, D.S.; Keczkemethy, H.L.; Evans, J.W.; Rivoli, S.; Gelman, R.; Rosenblatt, H.M.; Shearer, W.T.; Guenaga, J.; Douek, D.C.; et al. Antigen-specific T-cell memory is preserved in children treated for acute lymphoblastic leukemia. Blood 2005, 106, 1749–1754. [Google Scholar] [CrossRef] [PubMed]
- Nilsson, A.; Hobinger, A.; Jahnmatz, P.; Tiselius, E.; Laestadius, A.; Melen, E.; Bjorkander, S.; Saghafian-Hedengren, S. Four-Parameter FluoroSpot Assay Reveals That the Varicella Zoster Virus Elicits a Robust Memory T Cell IL-10 Response throughout Childhood. J. Virol. 2022, 96, e0131022. [Google Scholar] [CrossRef] [PubMed]
- Kara, E.E.; Comerford, I.; Fenix, K.A.; Bastow, C.R.; Gregor, C.E.; McKenzie, D.R.; McColl, S.R. Tailored immune responses: Novel effector helper T cell subsets in protective immunity. PLoS Pathog. 2014, 10, e1003905. [Google Scholar] [CrossRef] [PubMed]
- Saghafian-Hedengren, S.; Sverremark-Ekstrom, E.; Nilsson, A. T Cell Subsets During Early Life and Their Implication in the Treatment of Childhood Acute Lymphoblastic Leukemia. Front. Immunol. 2021, 12, 582539. [Google Scholar] [CrossRef] [PubMed]
- Saghafian-Hedengren, S.; Soderstrom, I.; Sverremark-Ekstrom, E.; Nilsson, A. Insights into defective serological memory after acute lymphoblastic leukaemia treatment: The role of the plasma cell survival niche, memory B-cells and gut microbiota in vaccine responses. Blood Rev. 2018, 32, 71–80. [Google Scholar] [CrossRef] [PubMed]
- Das, R.K.; O’Connor, R.S.; Grupp, S.A.; Barrett, D.M. Lingering effects of chemotherapy on mature T cells impair proliferation. Blood Adv. 2020, 4, 4653–4664. [Google Scholar] [CrossRef] [PubMed]
- Das, R.K.; Vernau, L.; Grupp, S.A.; Barrett, D.M. Naive T-cell Deficits at Diagnosis and after Chemotherapy Impair Cell Therapy Potential in Pediatric Cancers. Cancer Discov. 2019, 9, 492–499. [Google Scholar] [CrossRef] [PubMed]
- Dong, C. Cytokine Regulation and Function in T Cells. Annu. Rev. Immunol. 2021, 39, 51–76. [Google Scholar] [CrossRef] [PubMed]
- Gong, J.; Zhan, H.; Liang, Y.; He, Q.; Cui, D. Role of Th22 Cells in Human Viral Diseases. Front. Med. 2021, 8, 708140. [Google Scholar] [CrossRef] [PubMed]
- Schub, D.; Janssen, E.; Leyking, S.; Sester, U.; Assmann, G.; Hennes, P.; Smola, S.; Vogt, T.; Rohrer, T.; Sester, M.; et al. Altered phenotype and functionality of varicella zoster virus-specific cellular immunity in individuals with active infection. J. Infect Dis. 2015, 211, 600–612. [Google Scholar] [CrossRef] [PubMed]
- Mackall, C.L.; Hakim, F.T.; Gress, R.E. T-cell regeneration: All repertoires are not created equal. Immunol. Today 1997, 18, 245–251. [Google Scholar] [CrossRef] [PubMed]
- Pranzatelli, M.R.; Tate, E.D.; Allison, T.J. 6-Mercaptopurine modifies cerebrospinal fluid T cell abnormalities in paediatric opsoclonus-myoclonus as steroid sparer. Clin. Exp. Immunol. 2017, 190, 217–225. [Google Scholar] [CrossRef] [PubMed]
- Mackall, C.L. T-cell immunodeficiency following cytotoxic antineoplastic therapy: A review. Oncologist 1999, 4, 370–378. [Google Scholar] [CrossRef] [PubMed]
- Shih, H.P.; Ding, J.Y.; Yeh, C.F.; Chi, C.Y.; Ku, C.L. Anti-interferon-gamma autoantibody-associated immunodeficiency. Curr. Opin. Immunol. 2021, 72, 206–214. [Google Scholar] [CrossRef] [PubMed]
- Munir, F.; Hardit, V.; Sheikh, I.N.; AlQahtani, S.; He, J.; Cuglievan, B.; Hosing, C.; Tewari, P.; Khazal, S. Classical Hodgkin Lymphoma: From Past to Future—A Comprehensive Review of Pathophysiology and Therapeutic Advances. Int. J. Mol. Sci. 2023, 24, 10095. [Google Scholar] [CrossRef] [PubMed]
- Duell, J.; Dittrich, M.; Bedke, T.; Mueller, T.; Eisele, F.; Rosenwald, A.; Rasche, L.; Hartmann, E.; Dandekar, T.; Einsele, H.; et al. Frequency of regulatory T cells determines the outcome of the T-cell-engaging antibody blinatumomab in patients with B-precursor ALL. Leukemia 2017, 31, 2181–2190. [Google Scholar] [CrossRef] [PubMed]
- Sundberg, E.; Hoffman, T.; Nilsson, A.; Pahnke, S.; Enblad, G.; Kolstad, L.; Ronnberg, B.; Lundkvist, A.; Torkki, M.; Zhou, O.; et al. COVID-19 seroprevalence and clinical picture in Swedish pediatric oncology and hematology patients. Pediatr. Blood Cancer 2022, 69, e29773. [Google Scholar] [CrossRef] [PubMed]




| Diagnosis | Sex (F/M) | Age (Years) | Ongoing Therapy (Months) | Follow-Up after Completing Therapy (Months) | Details |
|---|---|---|---|---|---|
| Control | F | 17 | N/A | N/A | |
| Control | F | 1 | N/A | N/A | |
| Control | F | 3 | N/A | N/A | |
| Control | F | 4 | N/A | N/A | |
| Control | F | 4 | N/A | N/A | |
| Control | F | 4 | N/A | N/A | |
| Control | F | 4 | N/A | N/A | |
| Control | F | 10 | N/A | N/A | |
| Control | F | 10 | N/A | N/A | |
| Control | F | 15 | N/A | N/A | |
| Control | F | 16 | N/A | N/A | |
| Control | M | 5 | N/A | N/A | |
| Control | M | 5 | N/A | N/A | |
| Control | M | 6 | N/A | N/A | |
| Anaemia, pyruvate kinase deficiency | M | 18 | N/A | N/A | |
| Thalassemia major | F | 18 | N/A | N/A | |
| Thalassemia major | M | 9 | N/A | N/A | |
| A-Rhabdomyosarcoma | M | 14 | >6 | N/A | Relapse |
| Anaplastic ependymoma | M | 5 | Ongoing radiotherapy | N/A | |
| CNS germinoma | M | 17 | 1 | N/A | |
| Ewing sarcoma | M | 14 | At diagnosis | N/A | |
| Ewing sarcoma | M | 16 | >3 | N/A | |
| Ganglioneuroma | M | 5 | N/A | >1 | |
| Hodgkin’s lymphoma | F | 16 | >3 | N/A | |
| Kaposiform lymphangiomatosis | M | 17 | >9 | N/A | |
| Osteosarcoma | M | 8 | N/A | >1 | |
| Osteosarcoma | M | 15 | 1 | N/A | |
| Pilocytic astrocytoma | F | 5 | N/A | >6 | |
| Pilocytic astrocytoma | F | 8 | >6 | N/A | |
| Retinoblastoma | F | 2 | N/A | >6 | |
| Synovial sarcoma | F | 8 | >3 | N/A | |
| Wilms’ tumour | F | 12 | 1 | N/A | |
| Wilms’ tumour | M | 5 | 3 | N/A | Relapse |
| B-ALL | F | 2 | >9 | N/A | |
| B-ALL | F | 4 | >9 | N/A | |
| B-ALL | F | 6 | N/A | >3 | HSCT, CR1 |
| B-ALL | F | 7 | >3 | N/A | |
| B-ALL | F | 11 | >3 | N/A | |
| B-ALL | M | 6 | >24 | N/A | |
| B-ALL | M | 11 | N/A | >2 | HSCT, CR1 |
| B-ALL | M | 12 | N/A | >6 | HSCT, relapse |
| B-ALL | M | 15 | N/A | >3 | HSCT, relapse CAR-T |
| B-ALL | M | 15 | N/A | >3 | HSCT, relapse, CAR-T |
| B-ALL | M | 15 | <1 | N/A | |
| B-ALL | M | 3 | N/A | >12 | HSCT, CR1 |
| Chronic myeloid leukaemia | F | 18 | >6 | N/A | |
| Aplastic anaemia | F | 15 | N/A | >12 | HSCT |
| Sickle cell anaemia | M | 14 | N/A | >3 | HSCT |
| Mixed-phenotype acute leukaemia | F | 17 | N/A | >3 | |
| T-ALL | M | 15 | N/A | >1 | HSCT, relapse |
| T-ALL | M | 10 | >12 | N/A | |
| T-Lymphoblastic lymphoma | M | 14 | >3 | N/A | |
| Hodgkin’s lymphoma | F | 16 | 2 | N/A | Relapse, pre-HSCT salvage chemo |
Disclaimer/Publisher’s Note: The statements, opinions and data contained in all publications are solely those of the individual author(s) and contributor(s) and not of MDPI and/or the editor(s). MDPI and/or the editor(s) disclaim responsibility for any injury to people or property resulting from any ideas, methods, instructions or products referred to in the content. |
© 2024 by the authors. Licensee MDPI, Basel, Switzerland. This article is an open access article distributed under the terms and conditions of the Creative Commons Attribution (CC BY) license (https://creativecommons.org/licenses/by/4.0/).
Share and Cite
Tiselius, E.; Sundberg, E.; Andersson, H.; Höbinger, A.; Jahnmatz, P.; Harila, A.; Palle, J.; Nilsson, A.; Saghafian-Hedengren, S. Bone Marrow-Suppressive Treatment in Children Is Associated with Diminished IFN-γ Response from T Cells upon Polyclonal and Varicella Zoster Virus Peptide Stimulation. Int. J. Mol. Sci. 2024, 25, 6960. https://doi.org/10.3390/ijms25136960
Tiselius E, Sundberg E, Andersson H, Höbinger A, Jahnmatz P, Harila A, Palle J, Nilsson A, Saghafian-Hedengren S. Bone Marrow-Suppressive Treatment in Children Is Associated with Diminished IFN-γ Response from T Cells upon Polyclonal and Varicella Zoster Virus Peptide Stimulation. International Journal of Molecular Sciences. 2024; 25(13):6960. https://doi.org/10.3390/ijms25136960
Chicago/Turabian StyleTiselius, Eva, Emil Sundberg, Hanna Andersson, Anna Höbinger, Peter Jahnmatz, Arja Harila, Josefine Palle, Anna Nilsson, and Shanie Saghafian-Hedengren. 2024. "Bone Marrow-Suppressive Treatment in Children Is Associated with Diminished IFN-γ Response from T Cells upon Polyclonal and Varicella Zoster Virus Peptide Stimulation" International Journal of Molecular Sciences 25, no. 13: 6960. https://doi.org/10.3390/ijms25136960
APA StyleTiselius, E., Sundberg, E., Andersson, H., Höbinger, A., Jahnmatz, P., Harila, A., Palle, J., Nilsson, A., & Saghafian-Hedengren, S. (2024). Bone Marrow-Suppressive Treatment in Children Is Associated with Diminished IFN-γ Response from T Cells upon Polyclonal and Varicella Zoster Virus Peptide Stimulation. International Journal of Molecular Sciences, 25(13), 6960. https://doi.org/10.3390/ijms25136960

