Genome-Wide Analysis of Serine Carboxypeptidase-like Genes in Soybean and Their Roles in Stress Resistance
Abstract
1. Introduction
2. Results
2.1. Genome-Wide Identification and Analysis of the SCPL Gene Family
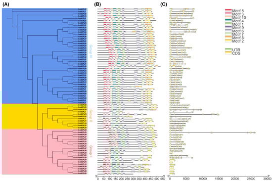
2.2. Phylogenetic Analysis of the SCPL Family
2.3. Chromosomal Distribution and Gene Duplication of the GmSCPL Family
2.4. Analysis of SCPL Paralogs and Orthologs
2.5. Analysis of Codon Usage Patterns in SCPL Genes across Plant Species
2.6. Analysis of Conserved Motifs and Gene Structure in GmSCPLs
2.7. Prediction of cis-Acting Regulatory Elements in Promoter Regions of GmSCPLs
2.8. Gene Ontology (GO) Enrichment Analysis of GmSCPLs
2.9. Analysis of Tissue-Specific Expression Patterns of Selected GmSCPLs
2.10. Expression Analysis of GmSCPLs under Abiotic and Biotic Stress
3. Discussion
4. Materials and Methods
4.1. Identification and Characterization of the SCPL Family in Soybean
4.2. Phylogenetic Analysis
4.3. Chromosome Location and Collinearity Analysis
4.4. Codon Usage Bias Analysis
4.5. Motif and Gene Structure Analysis
4.6. Promoter Analysis
4.7. Gene Ontology (GO) Enrichment Analysis
4.8. RNA Isolation and Real-Time Quantitative Polymerase Chain Reaction (RT-qPCR)
4.9. Tissue Expression by RNA-seq
4.10. Plant Growth and Stress Treatments
5. Conclusions
Supplementary Materials
Author Contributions
Funding
Institutional Review Board Statement
Informed Consent Statement
Data Availability Statement
Acknowledgments
Conflicts of Interest
References
- Wang, C.; Li, X.; Zhuang, Y.; Sun, W.; Cao, H.; Xu, R.; Kong, F.; Zhang, D. A novel miR160a-GmARF16-GmMyc2 module determines soybean salt tolerance and adaptation. New Phytol. 2024, 241, 2176–2192. [Google Scholar] [CrossRef] [PubMed]
- Graham, P.H.; Vance, C.P. Legumes: Importance and constraints to greater Use. Plant Physiol. 2002, 131, 872–877. [Google Scholar] [CrossRef] [PubMed]
- Goldsmith, P.D. Economics of soybean production, marketing, and utilization. Soybeans 2008, 117–150. [Google Scholar]
- He, L.; Ghani, N.N.U.; Chen, L.; Liu, Q.; Zheng, J.; Han, S. Research progress on the functional study of host resistance-related genes against Heterodera Glycines. Crop Health. 2023, 1, 1–12. [Google Scholar] [CrossRef]
- Whitham, S.A.; Qi, M.; Innes, R.W.; Ma, W.; Lopes-Caitar, V.; Hewezi, T. Molecular soybean-pathogen interactions. Annu. Rev. Phytopathol. 2016, 54, 443–468. [Google Scholar] [CrossRef] [PubMed]
- Deshmukh, R.; Sonah, H.; Patil, G.; Chen, W.; Prince, S.; Mutava, R.; Vuong, T.; Valliyodan, B.; Nguyen, H.T. Integrating omic approaches for abiotic stress tolerance in soybean. Front Plant Sci. 2014, 5, 244. [Google Scholar] [CrossRef] [PubMed]
- Mammadov, J.; Buyyarapu, R.; Guttikonda, S.K.; Parliament, K.; Abdurakhmonov, I.Y.; Kumpatla, S.P. Wild relatives of maize, rice, cotton, and Soybean: Treasure troves for tolerance to biotic and abiotic stresses. Front Plant Sci. 2018, 9, 886. [Google Scholar] [CrossRef]
- Ciarkowska, A.; Ostrowski, M.; Starzyńska, E.; Jakubowska, A. Plant scpl acyltransferases: Multiplicity of enzymes with various functions in secondary metabolism. Phytochem. Rev. 2019, 18, 303–316. [Google Scholar] [CrossRef]
- Breddam, K. Carlsberg Research Communications. Serine Carboxypeptidases: A Review. Carlsberg Res. Commun. 1986, 51, 83–128. [Google Scholar] [CrossRef]
- Li, J.; Lease, K.A.; Tax, F.E.; Walker, J.C. Brs1, a Serine carboxypeptidase, regulates Bri1 signaling in Arabidopsis thaliana. Proc. Natl. Acad. Sci. USA 2001, 98, 5916–5921. [Google Scholar] [CrossRef]
- Liu, H.; Wang, X.; Zhang, H.; Yang, Y.; Ge, X.; Song, F. A rice serine carboxypeptidase-like gene Osbiscpl1 is involved in regulation of defense responses against biotic and oxidative stress. Gene 2008, 420, 57–65. [Google Scholar] [CrossRef] [PubMed]
- Mugford, S.T.; Qi, X.; Bakht, S.; Hill, L.; Wegel, E.; Hughes, R.K.; Papadopoulou, K.; Melton, R.; Philo, M.; Sainsbury, F.; et al. A serine carboxypeptidase-like acyltransferase is required for synthesis of antimicrobial compounds and disease resistance in oats. Plant Cell 2009, 21, 2473–2484. [Google Scholar] [CrossRef] [PubMed]
- Milkowski, C.; Strack, D. Serine carboxypeptidase-like acyltransferases. Phytochemistry 2004, 65, 517–524. [Google Scholar] [CrossRef] [PubMed]
- Holmquist, M. Alpha/Beta-hydrolase fold enzymes: Structures, functions and mechanisms. Curr. Protein Pept. Sci. 2000, 1, 209–235. [Google Scholar] [CrossRef]
- Fricker, L.D.; Leiter, E.H. Peptides, enzymes and obesity: New insights from a ‘Dead’ enzyme. Trends Biochem. Sci. 1999, 24, 390–393. [Google Scholar] [CrossRef] [PubMed]
- Agarwal, V.; Tikhonov, A.; Metlitskaya, A.; Severinov, K.; Nair, S.K. Structure and function of a serine carboxypeptidase adapted for degradation of the protein synthesis antibiotic Microcin C7. Proc. Natl. Acad. Sci. USA 2012, 109, 4425–4430. [Google Scholar] [CrossRef] [PubMed]
- Guerreiro, J.; Peter, M. Unveiling the intricate mechanisms of plant defense. Front Plant Phy. 2023, 1, 1285373. [Google Scholar] [CrossRef]
- Peng, H.; Feng, H.; Zhang, T.; Wang, Q. Plant defense mechanisms in plant-pathogen interactions. Front Plant Sci. 2023, 14, 1292294. [Google Scholar] [CrossRef] [PubMed]
- Wang, Y.; Zhao, J.; Deng, X.; Wang, P.; Geng, S.; Gao, W.; Guo, P.; Chen, Q.; Li, C.; Qu, Y. Genome-wide analysis of serine carboxypeptidase-like protein (Scpl) family and functional validation of Gh_Scpl42 unchromosome conferring cotton verticillium der verticillium wilt stress in Gossypium Hirsutum. BMC Plant Biol. 2022, 22, 421. [Google Scholar] [CrossRef]
- Xu, X.; Zhang, L.; Zhao, W.; Fu, L.; Han, Y.; Wang, K.; Yan, L.; Li, Y.; Zhang, X.H.; Min, D.H. Genome-wide analysis of the serine carboxypeptidase-like protein family in Triticum aestivum reveals Tascpl184-6d is involved in abiotic stress response. BMC Genom. 2021, 22, 350. [Google Scholar] [CrossRef]
- Schmutz, J.; Cannon, S.B.; Schlueter, J.; Ma, J.; Mitros, T.; Nelson, W.; Hyten, D.L.; Song, Q.; Thelen, J.J.; Cheng, J.; et al. Genome sequence of the palaeopolyploid soybean. Nature 2010, 463, 178–183. [Google Scholar] [CrossRef] [PubMed]
- Feng, Y.; Xue, Q. The serine carboxypeptidase like gene family of rice (Oryza Sativa, L. Ssp. Japonica). Funct. Integr. Genom. 2006, 6, 14–24. [Google Scholar] [CrossRef] [PubMed]
- Zhu, D.; Chu, W.; Wang, Y.; Yan, H.; Chen, Z.; Xiang, Y. Genome-wide identification, classification and expression analysis of the serine carboxypeptidase-like protein family in Poplar. Physiol. Plant. 2018, 162, 333–352. [Google Scholar] [CrossRef] [PubMed]
- Han, S.; Smith, J.M.; Du, Y.; Bent, A.F. Soybean transporter AATRhg1 abundance increases along the nematode migration path and impacts vesiculation and ROS. Plant Physiol. 2023, 192, 133–153. [Google Scholar] [CrossRef] [PubMed]
- Liu, H.; Yu, J.; Yu, X.; Zhang, D.; Chang, H.; Li, W.; Song, H.; Cui, Z.; Wang, P.; Luo, Y.; et al. Structural variation of mitochondrial genomes sheds light on evolutionary history of soybeans. Plant J. 2021, 108, 1456–1472. [Google Scholar] [CrossRef] [PubMed]
- Liu, Y.; Du, H.; Li, P.; Shen, Y.; Peng, H.; Liu, S.; Zhou, G.-A.; Zhang, H.; Liu, Z.; Shi, M.; et al. Pan-genome of wild and cultivated soybeans. Cell 2020, 182, 162–176. [Google Scholar] [CrossRef] [PubMed]
- Liu, S.; Zhang, M.; Feng, F.; Tian, Z. Toward a “Green Revolution” for soybean. Mol. Plant. 2020, 13, 688–697. [Google Scholar] [CrossRef] [PubMed]
- Cannon, S.B.; Mitra, A.; Baumgarten, A.; Young, N.D.; May, G. The roles of segmental and tandem gene duplication in the evolution of large gene families in Arabidopsis thaliana. BMC Plant Biol. 2004, 4, 10. [Google Scholar] [CrossRef] [PubMed]
- Hurst, L.D. The Ka/Ks ratio: Diagnosing the form of sequence evolution. Trends Genet. 2002, 18, 486. [Google Scholar] [CrossRef]
- Alazem, M.; Lin, N.S. Roles of plant hormones in the regulation of host-virus interactions. Mol. Plant Pathol. 2015, 16, 529–540. [Google Scholar] [CrossRef]
- Hershberg, R.; Petrov, D.A. Selection on codon bias. Annu Rev. Genet. 2008, 42, 287–299. [Google Scholar] [CrossRef] [PubMed]
- Liu, X.-Y.; Li, Y.; Ji, K.-K.; Zhu, J.; Ling, P.; Zhou, T.; Fan, L.-Y.; Xie, S.-Q. Genome-wide codon usage pattern analysis reveals the correlation between codon usage bias and gene expression in Cuscuta Australis. Genomics 2020, 112, 2695–2702. [Google Scholar] [CrossRef]
- Roberts, R.J. Restriction and modification enzymes and their recognition sequences. Nucleic Acids Res. 1981, 9, r75-96. [Google Scholar] [CrossRef] [PubMed]
- Li, G.; Pan, Z.; Gao, S.; He, Y.; Xia, Q.; Jin, Y.; Yao, H. Analysis of synonymous codon usage of chloroplast genome in Porphyra Umbilicalis. Genes Genom. 2019, 41, 1173–1181. [Google Scholar] [CrossRef] [PubMed]
- Sueoka, N. Intrastrand parity rules of DNA base composition and usage biases of synonymous codons. J. Mol. Evol. 1995, 40, 318–325. [Google Scholar] [CrossRef] [PubMed]
- Butler, J.E.; Kadonaga, J.T. The RNA polymerase Ii core promoter: A key component in the regulation of gene expression. Genes Dev. 2002, 16, 2583–2592. [Google Scholar] [CrossRef]
- Liu, K.; Yuan, C.; Feng, S.; Zhong, S.; Li, H.; Zhong, J.; Shen, C.; Liu, J. Genome-wide analysis and characterization of Aux/Iaa family genes related to fruit ripening in Papaya (Carica Papaya, L.). BMC Genom. 2017, 18, 351. [Google Scholar] [CrossRef] [PubMed]
- Osakabe, Y.; Yamaguchi-Shinozaki, K.; Shinozaki, K.; Tran, L.P. ABA control of plant macroelement membrane transport systems in response to water deficit and high salinity. New Phytol. 2014, 202, 35–49. [Google Scholar] [CrossRef]
- Pieterse, C.M.; Van Loon, L. NPR1: The spider in the web of induced resistance signaling pathways. Curr Opin Plant Biol. 2004, 7, 456–464. [Google Scholar] [CrossRef]
- Sakuma, Y.; Liu, Q.; Dubouzet, J.G.; Abe, H.; Shinozaki, K.; Yamaguchi-Shinozaki, K. DNA-binding dpecificity of the Erf/Ap2 domain of Arabidopsis DREBs, transcription factors involved in dehydration- and cold-inducible gene expression. Biochem. Biophys. Res. Commun. 2002, 290, 998–1009. [Google Scholar] [CrossRef]
- Yamaguchi-Shinozaki, K.; Shinozaki, K. Organization of cis-acting regulatory elements in osmotic- and cold-stress-responsive promoters. Trends Plant Sci. 2005, 10, 88–94. [Google Scholar] [CrossRef] [PubMed]
- Yu, Y.; Guo, D.; Li, G.; Yang, Y.; Zhang, G.; Li, S.; Liang, Z. The grapevine R2R3-type MYB transcription factor VdMYB1 positively regulates defense responses by activating the stilbene synthase gene 2 (VdSTS2). BMC Plant Biol. 2019, 19, 1–15. [Google Scholar] [CrossRef] [PubMed]
- Shan, T.; Rong, W.; Xu, H.; Du, L.; Liu, X.; Zhang, Z. The wheat R2R3-MYB transcription factor TaRIM1 participates in resistance response against the pathogen Rhizoctonia cerealis infection through regulating defense genes. Sci. Rep. 2016, 6, 28777. [Google Scholar] [CrossRef] [PubMed]
- Kaur, A.; Pati, P.K.; Pati, A.M.; Nagpal, A.K. In-silico analysis of cis-acting regulatory elements of pathogenesis-related proteins of Arabidopsis thaliana and Oryza sativa. PLoS ONE 2017, 12, e0184523. [Google Scholar] [CrossRef] [PubMed]
- He, L.; Chen, X.; Xu, M.; Liu, T.; Zhang, T.; Li, J.; Yang, J.; Chen, J.; Zhong, K. Genome-Wide Identification and Characterization of the Cystatin Gene Family in Bread Wheat (Triticum aestivum L.). Int. J. Mol. Sci. 2021, 22, 10264. [Google Scholar] [CrossRef] [PubMed]
- Lescot, M.; Déhais, P.; Thijs, G.; Marchal, K.; Moreau, Y.; Van de Peer, Y.; Rouzé, P.; Rombauts, S. PlantCARE, a database of plant cis-acting regulatory elements and a portal to tools for in silico analysis of promoter sequences. Nucleic Acids Res. 2002, 30, 325–327. [Google Scholar] [CrossRef] [PubMed]
- He, L.; Jin, P.; Chen, X.; Zhang, T.-Y.; Zhong, K.-L.; Liu, P.; Chen, J.-P.; Yang, J. Comparative proteomic analysis of Nicotiana benthamiana plants under Chinese wheat mosaic virus infection. BMC Plant Biol. 2021, 21, 1–17. [Google Scholar] [CrossRef] [PubMed]
- Yang, Z.; Luo, C.; Pei, X.; Wang, S.; Huang, Y.; Li, J.; Liu, B.; Kong, F.; Yang, Q.-Y.; Fang, C. SoyMD: A platform combining multi-omics data with various tools for soybean research and breeding. Nucleic Acids Res. 2023, 52, D1639–D1650. [Google Scholar] [CrossRef] [PubMed]
- Havé, M.; Balliau, T.; Cottyn-Boitte, B.; Dérond, E.; Cueff, G.; Soulay, F.; Lornac, A.; Reichman, P.; Dissmeyer, N.; Avice, J.-C.; et al. Increases in activity of proteasome and papain-like cysteine protease in Arabidopsis autophagy mutants: Back-up compensatory effect or cell-death promoting effect? J. Exp. Bot. 2018, 69, 1369–1385. [Google Scholar] [CrossRef]
- Cercós, M.; Urbez, C.; Carbonell, J. A serine carboxypeptidase gene (PsCP), expressed in early steps of reproductive and vegetative development in Pisum sativum, is induced by gibberellins. Plant Mol. Biol. 2003, 51, 165–174. [Google Scholar] [CrossRef]
- Bienert, M.D.; Delannoy, M.; Navarre, C.; Boutry, M. NtSCP1 from Tobacco Is an Extracellular Serine Carboxypeptidase III That Has an Impact on Cell Elongation. Plant Physiol. 2012, 158, 1220–1229. [Google Scholar] [CrossRef]
- Chen, J.; Li, W.-Q.; Jia, Y.-X. The Serine Carboxypeptidase-Like Gene SCPL41 Negatively Regulates Membrane Lipid Metabolism in Arabidopsis thaliana. Plants 2020, 9, 696. [Google Scholar] [CrossRef] [PubMed]
- Ahmad, M.Z.; Li, P.; She, G.; Xia, E.; Benedito, V.A.; Wan, X.C.; Zhao, J. Genome-wide analysis of serine carboxypeptidase-like acyltransferase gene family for evolution and characterization of enzymes involved in the biosynthesis of galloylated catechins in the tea plant (Camellia sinensis). Front. Plant Sci. 2020, 11, 848. [Google Scholar] [CrossRef]
- Liu, Y.; Ce, F.; Tang, H.; Tian, G.; Yang, L.; Qian, W.; Dong, H. Genome-wide analysis of the serine carboxypeptidase-like (SCPL) proteins in Brassica napus L. Plant Physiol. Biochem. 2022, 186, 310–321. [Google Scholar] [CrossRef] [PubMed]
- Wilson, R.F. Soybean: Market driven research needs. Genetics and genomics of soybean. Genet. Genom. Soybean 2008, 3–15. [Google Scholar]
- Carter, T.E., Jr.; Nelson, R.L.; Sneller, C.H.; Cui, Z.G. Genetic diversity in soybean. Soybeans Improv. Prod. Uses 2004, 16, 303–416. [Google Scholar]
- Li, M.-W.; Wang, Z.; Jiang, B.; Kaga, A.; Wong, F.-L.; Zhang, G.; Han, T.; Chung, G.; Nguyen, H.; Lam, H.-M. Impacts of genomic research on soybean improvement in East Asia. Theor. Appl. Genet. 2019, 133, 1655–1678. [Google Scholar] [CrossRef] [PubMed]
- Lehfeldt, C.; Shirley, A.M.; Meyer, K.; Ruegger, M.O.; Cusumano, J.C.; Viitanen, P.V.; Strack, D.; Chapple, C. Cloning of the SNG1 gene of Arabidopsis reveals a role for a serine carboxypeptidase-like protein as an acyltransferase in secondary metabolism. Plant Cell 2000, 12, 1295–1306. [Google Scholar] [CrossRef] [PubMed]
- Milkowski, C.; Baumert, A.; Schmidt, D.; Nehlin, L.; Strack, D. Molecular regulation of sinapate ester metabolism in Brassica napus: Expression of genes, properties of the encoded proteins and correlation of enzyme activities with metabolite accumulation. Plant, J. 2004, 38, 80–92. [Google Scholar] [CrossRef]
- Li, Y.; Li, W.; Zhang, C.; Yang, L.; Chang, R.; Gaut, B.S.; Qiu, L. Genetic diversity in domesticated soybean (Glycine max) and its wild progenitor (Glycine soja) for simple sequence repeat and single-nucleotide polymorphism loci. New Phytol. 2010, 188, 242–253. [Google Scholar] [CrossRef]
- Panchy, N.; Lehti-Shiu, M.; Shiu, S.-H. Evolution of Gene Duplication in Plants. Plant Physiol. 2016, 171, 2294–2316. [Google Scholar] [CrossRef] [PubMed]
- Flagel, L.E.; Wendel, J.F. Gene duplication and evolutionary novelty in plants. New Phytol. 2009, 183, 557–564. [Google Scholar] [CrossRef]
- Lallemand, T.; Leduc, M.; Landès, C.; Rizzon, C.; Lerat, E. An Overview of Duplicated Gene Detection Methods: Why the Duplication Mechanism Has to Be Accounted for in Their Choice. Genes 2020, 11, 1046. [Google Scholar] [CrossRef]
- Parvathy, S.T.; Udayasuriyan, V.; Bhadana, V. Codon usage bias. Mol. Biol. Rep. 2022, 49, 539–565. [Google Scholar] [CrossRef]
- Gao, Y.; Lu, Y.; Song, Y.; Jing, L. Analysis of codon usage bias of WRKY transcription factors in Helianthus annuus. BMC Genet. 2022, 23, 1–12. [Google Scholar] [CrossRef] [PubMed]
- Brule, C.E.; Grayhack, E.J. Synonymous Codons: Choose Wisely for Expression. Trends Genet. 2017, 33, 283–297. [Google Scholar] [CrossRef]
- Qian, W.; Yang, J.R.; Pearson, N.M.; Maclean, C.; Zhang, J. Balanced codon usage optimizes eukaryotic translational efficiency. PLoS Genet. 2012, 8, e1002603. [Google Scholar] [CrossRef]
- Mistry, J.; Finn, R.D.; Eddy, S.R.; Bateman, A.; Punta, M. Challenges in homology search: HMMER3 and convergent evolution of coiled-coil regions. Nucleic Acids Res. 2013, 41, e121. [Google Scholar] [CrossRef]
- Wilkins, M.R.; Gasteiger, E.; Bairoch, A.; Sanchez, J.C.; Williams, K.L.; Appel, R.D.; Hochstrasser, D.F. Protein Identification and Analysis Tools in the ExPASy Server. In 2-D Proteome Analysis Protocols. Methods in Molecular Biology; Humana Press: Totowa, NJ, USA, 1999; Volume 112, pp. 531–552. [Google Scholar] [CrossRef]
- Chou, K.C.; Shen, H.B. Plant-Mploc: A top-down strategy to augment the power for predicting plant protein dubcellular localization. PLoS ONE 2010, 5, e11335. [Google Scholar] [CrossRef]
- Nguyen, L.-T.; Schmidt, H.A.; Von Haeseler, A.; Minh, B.Q. IQ-TREE: A Fast and Effective Stochastic Algorithm for Estimating Maximum-Likelihood Phylogenies. Mol. Biol. Evol. 2015, 32, 268–274. [Google Scholar] [CrossRef]
- Wang, Y.; Tang, H.; DeBarry, J.D.; Tan, X.; Li, J.; Wang, X.; Lee, T.-H.; Jin, H.; Marler, B.; Guo, H.; et al. MCScanX: A toolkit for detection and evolutionary analysis of gene synteny and collinearity. Nucleic Acids Res. 2012, 40, e49. [Google Scholar] [CrossRef] [PubMed]
- Chen, C.J.; Chen, H.; Zhang, Y.; Thomas, H.R.; Frank, M.H.; He, Y.H.; Xia, R. TBtools: An Integrative Toolkit Developed for Interactive Analyses of Big Biological Data. Mol. Plant 2020, 13, 1194–1202. [Google Scholar] [CrossRef] [PubMed]
- Chen, C.; Wu, Y.; Li, J.; Wang, X.; Zeng, Z.; Xu, J.; Liu, Y.; Feng, J.; Chen, H.; He, Y.; et al. Tbtools-Ii: A “One for all, all for one” bioinformatics platform for biological big-data mining. Mol Plant. 2023, 16, 1733–1742. [Google Scholar] [CrossRef]
- Bailey, T.L.; Boden, M.; Buske, F.A.; Frith, M.; Grant, C.E.; Clementi, L.; Ren, J.; Li, W.W.; Noble, W.S. MEME SUITE: Tools for motif discovery and searching. Nucleic Acids Res. 2009, 37, w202–w208. [Google Scholar] [CrossRef] [PubMed]
- Wu, T.; Hu, E.; Xu, S.; Chen, M.; Guo, P.; Dai, Z.; Feng, T.; Zhou, L.; Tang, W.; Zhan, L.; et al. clusterProfiler 4.0: A universal enrichment tool for interpreting omics data. Innovation 2021, 2, 100141. [Google Scholar] [CrossRef]
- Livak, K.J.; Schmittgen, T.D. Analysis of relative gene expression data using real-time quantitative PCR and the 2−ΔΔCT Method. Methods 2001, 25, 402–408. [Google Scholar] [CrossRef]










| mRNA ID | Gene Name | Chr | Gene Location | ORF Length (bp) | Size(aa) | MW(KDa) | pI | Intron Number | Splice Variants | Subcellular Location |
|---|---|---|---|---|---|---|---|---|---|---|
| Glyma.02G204700.1 | GmSCPL1 | Chr02 | 38993365–39000790 | 1386 | 462 | 53.58417 | 6.76 | 8 | 1 | Extracell |
| Glyma.03G070300.1 | GmSCPL2 | Chr03 | 16324083–16330477 | 1389 | 463 | 55.86286 | 5.67 | 13 | 1 | Vacuole |
| Glyma.03G090900.1 | GmSCPL3 | Chr03 | 26981330–26988564 | 693 | 231 | 53.92149 | 5.34 | 7 | 1 | Vacuole |
| Glyma.03G125200.1 | GmSCPL4 | Chr03 | 33883674–33887698 | 1446 | 482 | 53.43581 | 8.67 | 9 | 2 | Vacuole |
| Glyma.03G125400.1 | GmSCPL5 | Chr03 | 33909174–33912239 | 1389 | 463 | 53.78 | 7.19 | 9 | 2 | Vacuole |
| Glyma.03G125500.1 | GmSCPL6 | Chr03 | 33918983–33921895 | 1380 | 460 | 26.54959 | 4.89 | 9 | 1 | Vacuole |
| Glyma.03G125600.1 | GmSCPL7 | Chr03 | 33929465–33932834 | 1386 | 462 | 33.38494 | 6.5 | 8 | 2 | Vacuole |
| Glyma.04G155900.1 | GmSCPL8 | Chr04 | 36484956–36492419 | 1452 | 484 | 54.80313 | 5.73 | 9 | 1 | Vacuole |
| Glyma.04G200200.1 | GmSCPL9 | Chr04 | 47272565–47276234 | 1410 | 470 | 53.0337 | 5.45 | 9 | 1 | Vacuole |
| Glyma.04G240600.1 | GmSCPL10 | Chr04 | 50888492–50892907 | 1422 | 474 | 54.82872 | 5.68 | 9 | 3 | Vacuole |
| Glyma.06G047400.1 | GmSCPL11 | Chr06 | 3584404–3590095 | 1416 | 472 | 42.33745 | 8 | 13 | 9 | Vacuole |
| Glyma.06G122800.1 | GmSCPL12 | Chr06 | 10009186–10013239 | 1422 | 474 | 34.27499 | 7.07 | 9 | 4 | Vacuole |
| Glyma.06G165400.1 | GmSCPL13 | Chr06 | 13723574–13727195 | 1413 | 471 | 56.7101 | 6.18 | 9 | 1 | Vacuole |
| Glyma.06G181700.1 | GmSCPL14 | Chr06 | 15515094–15520222 | 1254 | 418 | 53.34864 | 9.14 | 12 | 5 | Vacuole |
| Glyma.07G192700.1 | GmSCPL15 | Chr07 | 36045428–36052232 | 1461 | 487 | 33.0789 | 8.86 | 9 | 1 | Vacuole |
| Glyma.07G218400.1 | GmSCPL16 | Chr07 | 39141266–39142853 | 1365 | 455 | 49.14665 | 9.15 | 0 | 1 | Vacuole |
| Glyma.07G236600.1 | GmSCPL17 | Chr07 | 41820157–41824129 | 1446 | 482 | 55.4932 | 5.45 | 9 | 5 | Vacuole |
| Glyma.08G008700.1 | GmSCPL18 | Chr08 | 682896–686265 | 1425 | 475 | 47.72612 | 5.5 | 9 | 6 | Vacuole |
| Glyma.08G245500.1 | GmSCPL19 | Chr08 | 21195019–21201951 | 1416 | 472 | 51.05139 | 6.08 | 7 | 3 | Extracell |
| Glyma.08G257800.1 | GmSCPL20 | Chr08 | 23162701–23166441 | 1386 | 462 | 59.81874 | 5.54 | 9 | 2 | Vacuole |
| Glyma.09G049500.1 | GmSCPL21 | Chr09 | 4298702–4302403 | 1494 | 498 | 53.40589 | 8.32 | 8 | 2 | Peroxisome/Vacuole |
| Glyma.09G226700.1 | GmSCPL22 | Chr09 | 45147433–45152456 | 1491 | 497 | 56.67716 | 6.07 | 6 | 1 | Vacuole |
| Glyma.09G249500.1 | GmSCPL23 | Chr09 | 47056885–47062577 | 1521 | 507 | 24.22614 | 9.17 | 13 | 1 | Peroxisome |
| Glyma.10G102100.1 | GmSCPL24 | Chr10 | 20236973–20240885 | 1395 | 465 | 51.6027 | 6.37 | 9 | 1 | Vacuole |
| Glyma.10G104300.1 | GmSCPL25 | Chr10 | 22636718–22663087 | 1497 | 499 | 54.59697 | 6.28 | 8 | 2 | Peroxisome/Vacuole |
| Glyma.10G207300.1 | GmSCPL26 | Chr10 | 43879369–43883196 | 1500 | 500 | 47.35157 | 5.82 | 8 | 1 | Peroxisome/Vacuole |
| Glyma.10G212500.1 | GmSCPL27 | Chr10 | 44500805–44506389 | 1383 | 461 | 52.77113 | 6.72 | 8 | 2 | Vacuole |
| Glyma.11G099600.1 | GmSCPL28 | Chr11 | 7551710–7556030 | 1422 | 474 | 51.0712 | 4.84 | 9 | 1 | Vacuole |
| Glyma.11G099700.1 | GmSCPL29 | Chr11 | 7558753–7566979 | 1401 | 467 | 52.15427 | 8.9 | 9 | 1 | Vacuole |
| Glyma.11G191200.1 | GmSCPL30 | Chr11 | 26434930–26442035 | 1377 | 459 | 54.72837 | 5.42 | 12 | 1 | Vacuole |
| Glyma.11G193800.1 | GmSCPL31 | Chr11 | 26725185–26729444 | 1467 | 489 | 51.67685 | 6.02 | 8 | 5 | Peroxisome/Vacuole |
| Glyma.11G193900.1 | GmSCPL32 | Chr11 | 26730950–26734235 | 1434 | 478 | 53.33445 | 5.98 | 8 | 1 | Peroxisome/Vacuole |
| Glyma.12G010100.1 | GmSCPL33 | Chr12 | 718029–722960 | 1491 | 497 | 52.87489 | 6.24 | 6 | 1 | Vacuole |
| Glyma.12G025600.1 | GmSCPL34 | Chr12 | 1844961–1853018 | 1449 | 483 | 51.18424 | 6.42 | 9 | 2 | Vacuole |
| Glyma.12G025900.1 | GmSCPL35 | Chr12 | 1873092–1878613 | 1419 | 473 | 54.41969 | 6.89 | 7 | 1 | Vacuole |
| Glyma.12G083100.1 | GmSCPL36 | Chr12 | 6586692–6592302 | 1380 | 460 | 52.64793 | 6.72 | 12 | 2 | Vacuole |
| Glyma.12G177900.1 | GmSCPL37 | Chr12 | 33699331–33703039 | 1515 | 505 | 56.47516 | 5.49 | 8 | 2 | Peroxisome/Vacuole |
| Glyma.12G179400.1 | GmSCPL38 | Chr12 | 33972888–33973824 | 654 | 218 | 54.03901 | 5.25 | 3 | 1 | Vacuole |
| Glyma.13G028500.1 | GmSCPL39 | Chr13 | 8018267–8022397 | 1473 | 491 | 54.19511 | 6.14 | 7 | 1 | Vacuole |
| Glyma.13G028800.1 | GmSCPL40 | Chr13 | 8182077–8185659 | 1596 | 532 | 51.98603 | 8.68 | 5 | 1 | Vacuole |
| Glyma.13G029200.1 | GmSCPL41 | Chr13 | 8614070–8618166 | 1467 | 489 | 51.35516 | 5.49 | 7 | 1 | Vacuole |
| Glyma.13G075200.1 | GmSCPL42 | Chr13 | 17816382–17822985 | 879 | 293 | 49.38054 | 6.42 | 9 | 3 | Vacuole |
| Glyma.13G183700.1 | GmSCPL43 | Chr13 | 29723122–29727602 | 1482 | 494 | 51.78898 | 6.15 | 9 | 2 | Vacuole |
| Glyma.13G221900.1 | GmSCPL44 | Chr13 | 33488305–33492501 | 1410 | 470 | 49.87419 | 6.57 | 13 | 1 | Vacuole |
| Glyma.13G243500.1 | GmSCPL45 | Chr13 | 35288591–35293220 | 1437 | 479 | 55.6809 | 6.25 | 9 | 1 | Vacuole |
| Glyma.13G321200.1 | GmSCPL46 | Chr13 | 41546470–41550353 | 1371 | 457 | 52.03607 | 8.72 | 12 | 1 | Vacuole |
| Glyma.13G321700.1 | GmSCPL47 | Chr13 | 41602238–41606724 | 1377 | 459 | 54.5101 | 8.29 | 12 | 1 | Vacuole |
| Glyma.13G322600.1 | GmSCPL48 | Chr13 | 41709896–41713941 | 1521 | 507 | 51.37635 | 6.19 | 8 | 1 | Peroxisome/Vacuole |
| Glyma.14G080500.1 | GmSCPL49 | Chr14 | 6965564–6972041 | 1497 | 499 | 55.45726 | 5.77 | 7 | 2 | Extracell |
| Glyma.14G122200.1 | GmSCPL50 | Chr14 | 17801426–17807621 | 1464 | 488 | 51.05933 | 5.34 | 9 | 3 | Vacuole |
| Glyma.15G070200.1 | GmSCPL51 | Chr15 | 5375186–5380088 | 1449 | 483 | 55.43504 | 7.6 | 9 | 1 | Vacuole |
| Glyma.15G090300.1 | GmSCPL52 | Chr15 | 6952810–6957605 | 1458 | 486 | 51.19083 | 5.13 | 13 | 2 | Vacuole |
| Glyma.15G156200.1 | GmSCPL53 | Chr15 | 13086610–13091482 | 1482 | 494 | 56.10161 | 5.27 | 8 | 2 | Peroxisome/Vacuole |
| Glyma.16G082700.1 | GmSCPL54 | Chr16 | 9310673–9320591 | 1497 | 499 | 52.89716 | 6.07 | 13 | 4 | Peroxisome |
| Glyma.16G145300.1 | GmSCPL55 | Chr16 | 30604586–30608656 | 1482 | 494 | 54.96599 | 5.56 | 8 | 2 | Vacuole |
| Glyma.17G037000.1 | GmSCPL56 | Chr17 | 2697476–2701132 | 1449 | 483 | 54.82264 | 5.96 | 9 | 1 | Vacuole |
| Glyma.17G073200.1 | GmSCPL57 | Chr17 | 5720584–5728156 | 1383 | 461 | 52.40136 | 8.69 | 8 | 2 | Vacuole |
| Glyma.17G244900.1 | GmSCPL58 | Chr17 | 40030818–40036322 | 1500 | 500 | 18.63345 | 4.9 | 7 | 2 | Extracell |
| Glyma.18G242900.1 | GmSCPL59 | Chr18 | 53113341–53119592 | 1521 | 507 | 50.63926 | 6.41 | 13 | 1 | Peroxisome |
| Glyma.18G266700.1 | GmSCPL60 | Chr18 | 55105365–55112399 | 1404 | 468 | 52.77681 | 8.51 | 7 | 1 | Extracell |
| Glyma.18G282200.1 | GmSCPL61 | Chr18 | 56302289–56306074 | 1386 | 462 | 55.66993 | 6.65 | 9 | 1 | Vacuole |
| Glyma.19G128000.1 | GmSCPL62 | Chr19 | 38717520–38722550 | 1125 | 375 | 52.91801 | 5.75 | 11 | 1 | Vacuole |
| Glyma.19G128100.1 | GmSCPL63 | Chr19 | 38728037–38732422 | 1389 | 463 | 54.65352 | 4.81 | 10 | 2 | Vacuole |
| Glyma.19G128200.1 | GmSCPL64 | Chr19 | 38739769–38743404 | 1383 | 461 | 52.80598 | 5.72 | 8 | 2 | Vacuole |
| Glyma.20G014900.1 | GmSCPL65 | Chr20 | 1375276–1376799 | 903 | 301 | 43.96814 | 6.66 | 0 | 1 | Vacuole |
| Glyma.20G015100.1 | GmSCPL66 | Chr20 | 1379240–1380596 | 1338 | 446 | 54.53818 | 6.36 | 1 | 1 | Vacuole |
| Glyma.20G015400.1 | GmSCPL67 | Chr20 | 1393894–1395216 | 1323 | 441 | 54.39402 | 5.96 | 0 | 1 | Vacuole |
| Glyma.20G015600.1 | GmSCPL68 | Chr20 | 1406934–1408603 | 1317 | 439 | 56.00173 | 5.17 | 0 | 1 | Vacuole |
| Glyma.20G016800.1 | GmSCPL69 | Chr20 | 1545314–1546525 | 1182 | 394 | 54.05284 | 6.33 | 1 | 1 | Vacuole |
| Glyma.20G043400.1 | GmSCPL70 | Chr20 | 7902915–7918077 | 1245 | 415 | 55.68712 | 5.76 | 11 | 3 | Vacuole |
| Glyma.20G056200.1 | GmSCPL71 | Chr20 | 13855383–13860273 | 1452 | 484 | 51.60472 | 5.4 | 7 | 1 | Vacuole |
| Glyma.20G178600.1 | GmSCPL72 | Chr20 | 41603247–41609549 | 1383 | 461 | 55.58359 | 5.07 | 8 | 1 | Vacuole |
| Glyma.U001900.1 | GmSCPL73 | NA | NA | 900 | 300 | 55.51719 | 5.73 | 0 | 1 | Vacuole |
| Species Name | CAI | CBI | Fop | ENC | GC3s | GC Content |
|---|---|---|---|---|---|---|
| Glycine max | 0.1953835 | 0.089274 | 0.3687671 | 50.513836 | 0.3610685 | 0.42216438 |
| Arabidopsis thaliana | 0.2068823 | −0.02584 | 0.405725 | 54.11863 | 0.40149 | 0.43554902 |
| Oryza sativa | 0.2271041 | 0.081895 | 0.4657083 | 48.638333 | 0.6486042 | 0.55472916 |
| Glycine soja | 0.1954927 | 0.086768 | 0.3701449 | 50.683043 | 0.3628841 | 0.42288405 |
| Triticum aestivum | 0.2342428 | 0.118742 | 0.4871667 | 48.045762 | 0.7024667 | 0.57511428 |
Disclaimer/Publisher’s Note: The statements, opinions and data contained in all publications are solely those of the individual author(s) and contributor(s) and not of MDPI and/or the editor(s). MDPI and/or the editor(s) disclaim responsibility for any injury to people or property resulting from any ideas, methods, instructions or products referred to in the content. |
© 2024 by the authors. Licensee MDPI, Basel, Switzerland. This article is an open access article distributed under the terms and conditions of the Creative Commons Attribution (CC BY) license (https://creativecommons.org/licenses/by/4.0/).
Share and Cite
He, L.; Liu, Q.; Han, S. Genome-Wide Analysis of Serine Carboxypeptidase-like Genes in Soybean and Their Roles in Stress Resistance. Int. J. Mol. Sci. 2024, 25, 6712. https://doi.org/10.3390/ijms25126712
He L, Liu Q, Han S. Genome-Wide Analysis of Serine Carboxypeptidase-like Genes in Soybean and Their Roles in Stress Resistance. International Journal of Molecular Sciences. 2024; 25(12):6712. https://doi.org/10.3390/ijms25126712
Chicago/Turabian StyleHe, Long, Qiannan Liu, and Shaojie Han. 2024. "Genome-Wide Analysis of Serine Carboxypeptidase-like Genes in Soybean and Their Roles in Stress Resistance" International Journal of Molecular Sciences 25, no. 12: 6712. https://doi.org/10.3390/ijms25126712
APA StyleHe, L., Liu, Q., & Han, S. (2024). Genome-Wide Analysis of Serine Carboxypeptidase-like Genes in Soybean and Their Roles in Stress Resistance. International Journal of Molecular Sciences, 25(12), 6712. https://doi.org/10.3390/ijms25126712

