Caveolin-1 Regulation and Function in Mouse Uterus during Early Pregnancy and under Human In Vitro Decidualization
Abstract
1. Introduction
2. Results
2.1. Caveolin-1 Expression during Early Pregnancy
2.2. Caveolin-1 Expression under Delayed Implantation and Activation
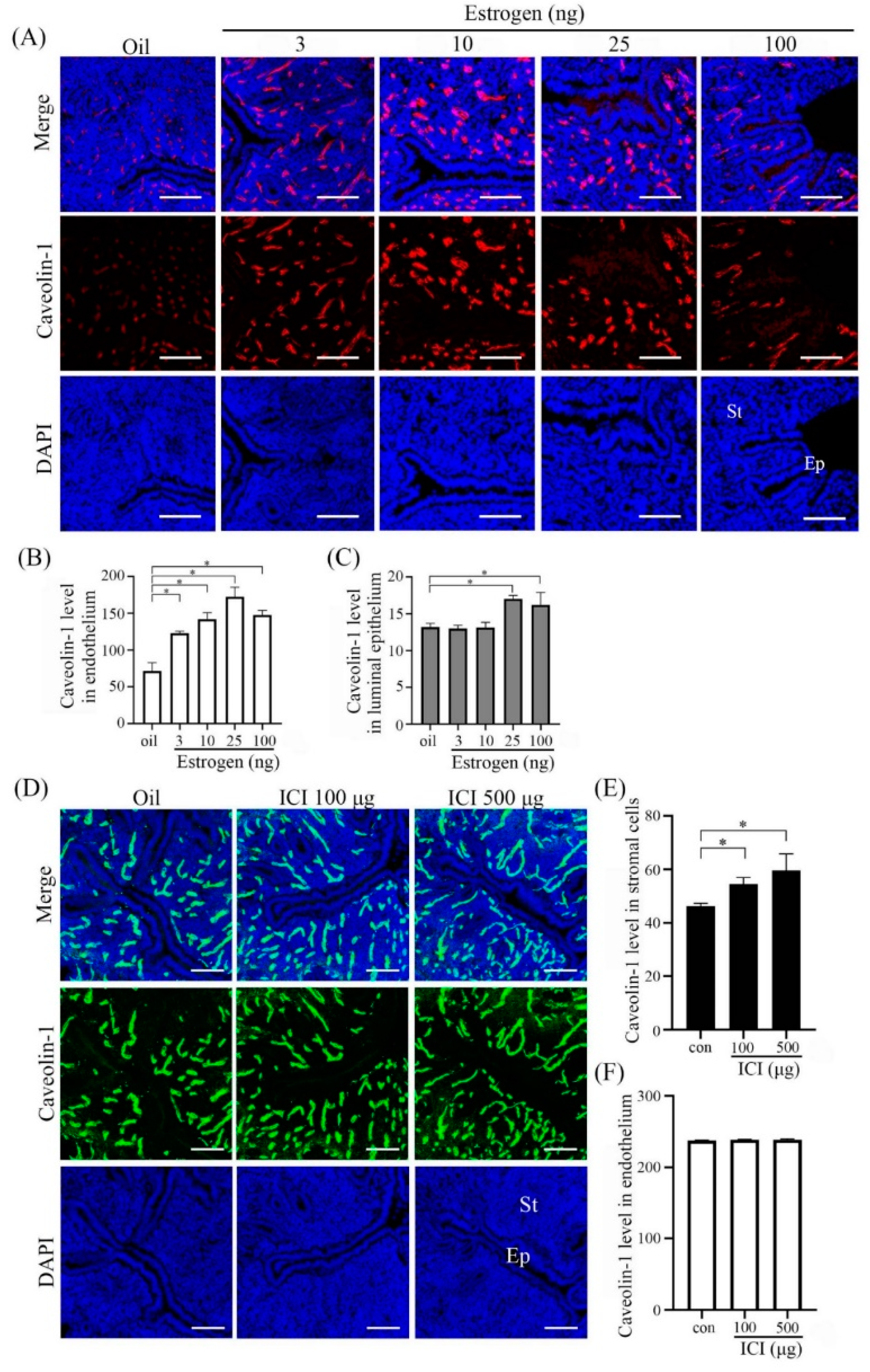
2.3. Estrogen Regulation on Caveolin-1 Expression
2.4. Progesterone Regulation of Caveolin-1 Expression
2.5. Role of Caveolin-1 during Mouse In Vitro Decidualization
2.6. Caveolin-1 Expression under Human In Vitro Decidualization
2.7. Effects of Caveolin-1 Over-Expression on Human In Vitro Decidualization
2.8. Regulation of Caveolin-1 Expression
3. Discussion
3.1. Hormonal Regulation
3.2. Senescence
3.3. Decidualization
3.4. Embryonic Regulation
3.5. Insulin Regulation
4. Materials and Methods
4.1. Animals
4.2. Isolation of Mouse Uterine Endometrial Stromal Cells
4.3. Cell Culture and In Vitro Decidualization of Human Endometrial Stromal Cells
4.4. Caveolin-1 siRNA and Overexpression
4.5. Real-Time PCR
4.6. Western Blot Analysis
4.7. Immunofluorescence
4.8. SA-β-Gal Staining
4.9. Statistical Analysis
5. Conclusions
Author Contributions
Funding
Institutional Review Board Statement
Informed Consent Statement
Data Availability Statement
Conflicts of Interest
Abbreviations
| CAV1 | Caveolin-1 |
| COX2 | Cyclooxygenase-2 |
| CREB | cAMP-response element-binding protein |
| DPN | Diarylpropionitrile |
| ERα | Estrogen receptor α |
| hCG | human chorionic gonadotropin |
| ICI | ICI 182780 (Fulvestrant) |
| PPT | Estrogen receptor α agonist |
| SA-β-Gal | Senescence-associated-β-galactosidase |
| PR | Progesterone receptor |
| PRL | Prolactin |
| TNFα | Tumor necrosis factor α |
| ZO-1 | Zonula occludens-1 |
References
- Cha, J.; Sun, X.; Dey, S.K. Mechanisms of implantation: Strategies for successful pregnancy. Nat. Med. 2012, 18, 1754–1767. [Google Scholar] [CrossRef]
- Gellersen, B.; Brosens, J.J. Cyclic decidualization of the human endometrium in reproductive health and failure. Endocr. Rev. 2014, 35, 851–905. [Google Scholar] [CrossRef] [PubMed]
- Lee, K.Y.; Jeong, J.W.; Tsai, S.Y.; Lydon, J.P.; DeMayo, F.J. Mouse models of implantation. Trends Endocrinol. Metab. 2007, 18, 234–239. [Google Scholar] [CrossRef] [PubMed]
- Gorgoulis, V.; Adams, P.D.; Alimonti, A.; Bennett, D.C.; Bischof, O.; Bishop, C.; Campisi, J.; Collado, M.; Evangelou, K.; Ferbeyre, G.; et al. Cellular Senescence: Defining a Path Forward. Cell 2019, 179, 813–827. [Google Scholar] [CrossRef]
- Herranz, N.; Gil, J. Mechanisms and functions of cellular senescence. J. Clin. Investig. 2018, 128, 1238–1246. [Google Scholar] [CrossRef]
- Lee, S.; Lee, J.S. Cellular senescence: A promising strategy for cancer therapy. BMB Rep. 2019, 52, 35–41. [Google Scholar] [CrossRef]
- Kong, C.S.; Ordonez, A.A.; Turner, S.; Tremaine, T.; Muter, J.; Lucas, E.S.; Salisbury, E.; Vassena, R.; Tiscornia, G.; Fouladi-Nashta, A.A.; et al. Embryo biosensing by uterine natural killer cells determines endometrial fate decisions at implantation. FASEB J. 2021, 35, e21336. [Google Scholar] [CrossRef]
- Zhao, Y.; Zhang, T.; Guo, X.; Wong, C.K.; Chen, X.; Chan, Y.L.; Wang, C.C.; Laird, S.; Li, T.C. Successful implantation is associated with a transient increase in serum pro-inflammatory cytokine profile followed by a switch to anti-inflammatory cytokine profile prior to confirmation of pregnancy. Fertil. Steril. 2021, 115, 1044–1053. [Google Scholar] [CrossRef]
- Brighton, P.J.; Maruyama, Y.; Fishwick, K.; Vrljicak, P.; Tewary, S.; Fujihara, R.; Muter, J.; Lucas, E.S.; Yamada, T.; Woods, L.; et al. Clearance of senescent decidual cells by uterine natural killer cells in cycling human endometrium. eLife 2017, 6, e31274. [Google Scholar] [CrossRef]
- Haddad, D.; Al Madhoun, A.; Nizam, R.; Al-Mulla, F. Role of Caveolin-1 in Diabetes and Its Complications. Oxidative Med. Cell. Longev. 2020, 2020, 9761539. [Google Scholar] [CrossRef]
- Shiroto, T.; Romero, N.; Sugiyama, T.; Sartoretto, J.L.; Kalwa, H.; Yan, Z.; Shimokawa, H.; Michel, T. Caveolin-1 is a critical determinant of autophagy, metabolic switching, and oxidative stress in vascular endothelium. PLoS ONE 2014, 9, e87871. [Google Scholar] [CrossRef]
- Wang, J.; Chen, H.; Cao, P.; Wu, X.; Zang, F.; Shi, L.; Liang, L.; Yuan, W. Inflammatory cytokines induce caveolin-1/beta-catenin signalling in rat nucleus pulposus cell apoptosis through the p38 MAPK pathway. Cell Prolif. 2016, 49, 362–372. [Google Scholar] [CrossRef]
- Volonte, D.; Galbiati, F. Caveolin-1, a master regulator of cellular senescence. Cancer Metastasis Rev. 2020, 39, 397–414. [Google Scholar] [CrossRef]
- Bartholomew, J.N.; Volonte, D.; Galbiati, F. Caveolin-1 regulates the antagonistic pleiotropic properties of cellular senescence through a novel Mdm2/p53-mediated pathway. Cancer Res. 2009, 69, 2878–2886. [Google Scholar] [CrossRef]
- Bosch, M.; Mari, M.; Herms, A.; Fernandez, A.; Fajardo, A.; Kassan, A.; Giralt, A.; Colell, A.; Balgoma, D.; Barbero, E.; et al. Caveolin-1 deficiency causes cholesterol-dependent mitochondrial dysfunction and apoptotic susceptibility. Curr. Biol. 2011, 21, 681–686. [Google Scholar] [CrossRef] [PubMed]
- Asterholm, I.W.; Mundy, D.I.; Weng, J.; Anderson, R.G.; Scherer, P.E. Altered mitochondrial function and metabolic inflexibility associated with loss of caveolin-1. Cell Metab. 2012, 15, 171–185. [Google Scholar] [CrossRef] [PubMed]
- Ma, W.G.; Song, H.; Das, S.K.; Paria, B.C.; Dey, S.K. Estrogen is a critical determinant that specifies the duration of the window of uterine receptivity for implantation. Proc. Natl. Acad. Sci. USA 2003, 100, 2963–2968. [Google Scholar] [CrossRef]
- Carson, D.D.; Bagchi, I.; Dey, S.K.; Enders, A.C.; Fazleabas, A.T.; Lessey, B.A.; Yoshinaga, K. Embryo implantation. Dev. Biol. 2000, 223, 217–237. [Google Scholar] [CrossRef]
- Zhang, X.H.; Liang, X.; Liang, X.H.; Wang, T.S.; Qi, Q.R.; Deng, W.B.; Sha, A.G.; Yang, Z.M. The mesenchymal-epithelial transition during in vitro decidualization. Reprod. Sci. 2013, 20, 354–360. [Google Scholar] [CrossRef]
- Bandeira, F.; Goh, T.W.; Setiawan, M.; Yam, G.H.; Mehta, J.S. Cellular therapy of corneal epithelial defect by adipose mesenchymal stem cell-derived epithelial progenitors. Stem Cell Res. Ther. 2020, 11, 14. [Google Scholar] [CrossRef]
- He, B.; Zhang, H.; Wang, J.; Liu, M.; Sun, Y.; Guo, C.; Lu, J.; Wang, H.; Kong, S. Blastocyst activation engenders transcriptome reprogram affecting X-chromosome reactivation and inflammatory trigger of implantation. Proc. Natl. Acad. Sci. USA 2019, 116, 16621–16630. [Google Scholar] [CrossRef] [PubMed]
- Shikone, T.; Yamoto, M.; Kokawa, K.; Yamashita, K.; Nishimori, K.; Nakano, R. Apoptosis of human corpora lutea during cyclic luteal regression and early pregnancy. J. Clin. Endocrinol. Metab. 1996, 81, 2376–2380. [Google Scholar] [CrossRef] [PubMed]
- Makrigiannakis, A.; Vrekoussis, T.; Zoumakis, E.; Kalantaridou, S.N.; Jeschke, U. The Role of HCG in Implantation: A Mini-Review of Molecular and Clinical Evidence. Int. J. Mol. Sci. 2017, 18, 1305. [Google Scholar] [CrossRef] [PubMed]
- Li, Z.; Feng, S.; Lopez, V.; Elhammady, G.; Anderson, M.L.; Kaftanovskaya, E.M.; Agoulnik, A.I. Uterine cysts in female mice deficient for caveolin-1 and insulin-like 3 receptor RXFP2. Endocrinology 2011, 152, 2474–2482. [Google Scholar] [CrossRef] [PubMed][Green Version]
- Madawala, R.J.; Dowland, S.; Poon, C.E.; Lindsay, L.A.; Murphy, C.R. Caveolins redistribute in uterine epithelial cells during early pregnancy in the rat: An epithelial polarisation strategy? Histochem. Cell Biol. 2014, 142, 555–567. [Google Scholar] [CrossRef]
- Watanabe, T.; Akishita, M.; Nakaoka, T.; He, H.; Miyahara, Y.; Yamashita, N.; Wada, Y.; Aburatani, H.; Yoshizumi, M.; Kozaki, K.; et al. Caveolin-1, Id3a and two LIM protein genes are upregulated by estrogen in vascular smooth muscle cells. Life Sci. 2004, 75, 1219–1229. [Google Scholar] [CrossRef]
- Wang, R.; He, W.; Li, Z.; Chang, W.; Xin, Y.; Huang, T. Caveolin-1 functions as a key regulator of 17beta-estradiol-mediated autophagy and apoptosis in BT474 breast cancer cells. Int. J. Mol. Med. 2014, 34, 822–827. [Google Scholar] [CrossRef][Green Version]
- Jayachandran, M.; Hayashi, T.; Sumi, D.; Iguchi, A.; Miller, V.M. Temporal effects of 17beta-estradiol on caveolin-1 mRNA and protein in bovine aortic endothelial cells. Am. J. Physiol. Heart Circ. Physiol. 2001, 281, H1327–H1333. [Google Scholar] [CrossRef]
- Razandi, M.; Oh, P.; Pedram, A.; Schnitzer, J.; Levin, E.R. ERs associate with and regulate the production of caveolin: Implications for signaling and cellular actions. Mol. Endocrinol. 2002, 16, 100–115. [Google Scholar] [CrossRef]
- Zschocke, J.; Manthey, D.; Bayatti, N.; Behl, C. Functional interaction of estrogen receptor alpha and caveolin isoforms in neuronal SK-N-MC cells. J. Steroid Biochem. Mol. Biol. 2003, 84, 167–170. [Google Scholar] [CrossRef]
- Turi, A.; Kiss, A.L.; Mullner, N. Estrogen downregulates the number of caveolae and the level of caveolin in uterine smooth muscle. Cell Biol. Int. 2001, 25, 785–794. [Google Scholar] [CrossRef] [PubMed]
- Sotgia, F.; Rui, H.; Bonuccelli, G.; Mercier, I.; Pestell, R.G.; Lisanti, M.P. Caveolin-1, mammary stem cells, and estrogen-dependent breast cancers. Cancer Res. 2006, 66, 10647–10651. [Google Scholar] [CrossRef] [PubMed]
- Huet-Hudson, Y.M.; Andrews, G.K.; Dey, S.K. Cell type-specific localization of c-myc protein in the mouse uterus: Modulation by steroid hormones and analysis of the periimplantation period. Endocrinology 1989, 125, 1683–1690. [Google Scholar] [CrossRef] [PubMed]
- Salatino, M.; Beguelin, W.; Peters, M.G.; Carnevale, R.; Proietti, C.J.; Galigniana, M.D.; Vedoy, C.G.; Schillaci, R.; Charreau, E.H.; Sogayar, M.C.; et al. Progestin-induced caveolin-1 expression mediates breast cancer cell proliferation. Oncogene 2006, 25, 7723–7739. [Google Scholar] [CrossRef]
- Lucas, E.S.; Vrljicak, P.; Muter, J.; Diniz-da-Costa, M.M.; Brighton, P.J.; Kong, C.S.; Lipecki, J.; Fishwick, K.J.; Odendaal, J.; Ewington, L.J.; et al. Recurrent pregnancy loss is associated with a pro-senescent decidual response during the peri-implantation window. Commun. Biol. 2020, 3, 37. [Google Scholar] [CrossRef]
- Volonte, D.; Liu, Z.; Musille, P.M.; Stoppani, E.; Wakabayashi, N.; Di, Y.P.; Lisanti, M.P.; Kensler, T.W.; Galbiati, F. Inhibition of nuclear factor-erythroid 2-related factor (Nrf2) by caveolin-1 promotes stress-induced premature senescence. Mol. Biol. Cell 2013, 24, 1852–1862. [Google Scholar] [CrossRef]
- Jeffries, E.P.; Di Filippo, M.; Galbiati, F. Failure to reabsorb the primary cilium induces cellular senescence. FASEB J. 2019, 33, 4866–4882. [Google Scholar] [CrossRef]
- Lee, J.H.; Kim, T.H.; Oh, S.J.; Yoo, J.Y.; Akira, S.; Ku, B.J.; Lydon, J.P.; Jeong, J.W. Signal transducer and activator of transcription-3 (Stat3) plays a critical role in implantation via progesterone receptor in uterus. FASEB J. 2013, 27, 2553–2563. [Google Scholar] [CrossRef]
- Catalano, R.D.; Johnson, M.H.; Campbell, E.A.; Charnock-Jones, D.S.; Smith, S.K.; Sharkey, A.M. Inhibition of Stat3 activation in the endometrium prevents implantation: A nonsteroidal approach to contraception. Proc. Natl. Acad. Sci. USA 2005, 102, 8585–8590. [Google Scholar] [CrossRef]
- Zhang, M.; Wang, H.; Bie, M.; Wang, X.; Lu, K.; Xiao, H. Caveolin-1 Deficiency Induces Atrial Fibrosis and Increases Susceptibility to Atrial Fibrillation by the STAT3 Signaling Pathway. J. Cardiovasc. Pharmacol. 2021, 78, 175–183. [Google Scholar] [CrossRef]
- Mak, I.Y.; Brosens, J.J.; Christian, M.; Hills, F.A.; Chamley, L.; Regan, L.; White, J.O. Regulated expression of signal transducer and activator of transcription, Stat5, and its enhancement of PRL expression in human endometrial stromal cells in vitro. J. Clin. Endocrinol. Metab. 2002, 87, 2581–2588. [Google Scholar] [CrossRef] [PubMed]
- Lim, H.; Paria, B.C.; Das, S.K.; Dinchuk, J.E.; Langenbach, R.; Trzaskos, J.M.; Dey, S.K. Multiple female reproductive failures in cyclooxygenase 2-deficient mice. Cell 1997, 91, 197–208. [Google Scholar] [CrossRef]
- Han, S.W.; Lei, Z.M.; Rao, C.V. Up-regulation of cyclooxygenase-2 gene expression by chorionic gonadotropin during the differentiation of human endometrial stromal cells into decidua. Endocrinology 1996, 137, 1791–1797. [Google Scholar] [CrossRef] [PubMed]
- Chen, S.F.; Liou, J.Y.; Huang, T.Y.; Lin, Y.S.; Yeh, A.L.; Tam, K.; Tsai, T.H.; Wu, K.K.; Shyue, S.K. Caveolin-1 facilitates cyclooxygenase-2 protein degradation. J. Cell. Biochem. 2010, 109, 356–362. [Google Scholar] [CrossRef] [PubMed]
- Razani, B.; Lisanti, M.P. Two distinct caveolin-1 domains mediate the functional interaction of caveolin-1 with protein kinase A. Am. J. Physiol. Cell Physiol. 2001, 281, C1241–C1250. [Google Scholar] [CrossRef]
- Yamamoto, M.; Okumura, S.; Oka, N.; Schwencke, C.; Ishikawa, Y. Downregulation of caveolin expression by cAMP signal. Life Sci. 1999, 64, 1349–1357. [Google Scholar] [CrossRef]
- Favaro, R.R.; Salgado, R.M.; Covarrubias, A.C.; Bruni, F.; Lima, C.; Fortes, Z.B.; Zorn, T.M. Long-term type 1 diabetes impairs decidualization and extracellular matrix remodeling during early embryonic development in mice. Placenta 2013, 34, 1128–1135. [Google Scholar] [CrossRef]
- Garris, D.R. Effects of diabetes on uterine condition, decidualization, vascularization, and corpus luteum function in the pseudopregnant rat. Endocrinology 1988, 122, 665–672. [Google Scholar] [CrossRef]
- Palacios-Ortega, S.; Varela-Guruceaga, M.; Martinez, J.A.; de Miguel, C.; Milagro, F.I. Effects of high glucose on caveolin-1 and insulin signaling in 3T3-L1 adipocytes. Adipocyte 2016, 5, 65–80. [Google Scholar] [CrossRef]
- Lubahn, D.B.; Moyer, J.S.; Golding, T.S.; Couse, J.F.; Korach, K.S.; Smithies, O. Alteration of reproductive function but not prenatal sexual development after insertional disruption of the mouse estrogen receptor gene. Proc. Natl. Acad. Sci. USA 1993, 90, 11162–11166. [Google Scholar] [CrossRef]
- Deb, K.; Reese, J.; Paria, B.C. Methodologies to study implantation in mice. Methods Mol. Med. 2006, 121, 9–34. [Google Scholar] [CrossRef]
- Lei, W.; Feng, X.H.; Deng, W.B.; Ni, H.; Zhang, Z.R.; Jia, B.; Yang, X.L.; Wang, T.S.; Liu, J.L.; Su, R.W.; et al. Progesterone and DNA damage encourage uterine cell proliferation and decidualization through up-regulating ribonucleotide reductase 2 expression during early pregnancy in mice. J. Biol. Chem. 2012, 287, 15174–15192. [Google Scholar] [CrossRef] [PubMed]
- Liang, X.H.; Deng, W.B.; Li, M.; Zhao, Z.A.; Wang, T.S.; Feng, X.H.; Cao, Y.J.; Duan, E.K.; Yang, Z.M. Egr1 protein acts downstream of estrogen-leukemia inhibitory factor (LIF)-STAT3 pathway and plays a role during implantation through targeting Wnt4. J. Biol. Chem. 2014, 289, 23534–23545. [Google Scholar] [CrossRef] [PubMed]
- Li, S.Y.; Song, Z.; Yan, Y.P.; Li, B.; Song, M.J.; Liu, Y.F.; Yang, Z.S.; Li, M.Y.; Liu, A.X.; Quan, S.; et al. Aldosterone from endometrial glands is benefit for human decidualization. Cell Death Dis. 2020, 11, 679. [Google Scholar] [CrossRef] [PubMed]
- Collett, G.P.; Linton, E.A.; Redman, C.W.; Sargent, I.L. Downregulation of caveolin-1 enhances fusion of human BeWo choriocarcinoma cells. PLoS ONE 2010, 5, e10529. [Google Scholar] [CrossRef]
- Zuo, R.J.; Gu, X.W.; Qi, Q.R.; Wang, T.S.; Zhao, X.Y.; Liu, J.L.; Yang, Z.M. Warburg-like Glycolysis and Lactate Shuttle in Mouse Decidua during Early Pregnancy. J. Biol. Chem. 2015, 290, 21280–21291. [Google Scholar] [CrossRef] [PubMed]
- Li, S.Y.; Yan, J.Q.; Song, Z.; Liu, Y.F.; Song, M.J.; Qin, J.W.; Yang, Z.M.; Liang, X.H. Molecular characterization of lysyl oxidase-mediated extracellular matrix remodeling during mouse decidualization. FEBS Lett. 2017, 591, 1394–1407. [Google Scholar] [CrossRef]
- Deng, W.; Cha, J.; Yuan, J.; Haraguchi, H.; Bartos, A.; Leishman, E.; Viollet, B.; Bradshaw, H.B.; Hirota, Y.; Dey, S.K. p53 coordinates decidual sestrin 2/AMPK/mTORC1 signaling to govern parturition timing. J. Clin. Investig. 2016, 126, 2941–2954. [Google Scholar] [CrossRef]










| Gene | Species | Sequence (5′-3′) | Application | Accession Number | Product Size (bp) |
|---|---|---|---|---|---|
| Rpl7 | Mouse | GCAGATGTACCGCACTGAGATTC ACCTTTGGGCTTACTCCATTGATA | RT-qPCR | NM_011291.5 | 129 |
| Prl8a2 | Mouse | AGCCAGAAATCACTGCCACT TGATCCATGCACCCATAAAA | RT-qPCR | NM_010088 | 119 |
| Rpl19 | Mouse | TCATGGAGCACATCCACAAGCTGA CGCTTTCGTGCTTCCTTGGTCTTA | RT-qPCR | NM_001287738.1 | 197 |
| Cav1 | Mouse | ATTCAGCAACATCCGCATCAG AGAGTGAGGACAGCAACCAAT | RT-qPCR | NM_001243064.1 | 494 |
| IGFBP1 | Human | CCAAACTGCAACAAGAATG GTAGACGCACCAGCAGAG | RT-qPCR | NM_001013029 | 87 |
| RPL7 | Human | CTGCTGTGCCAGAAACCCTT TCTTGCCATCCTCGCCAT | RT-qPCR | NM_000971 | 194 |
| GAPDH | Human | GAAGGTGAAGGTCGGAGT GATGGCAACAATATCCACTT | RT-qPCR | BC023632 | 94 |
| CAV1 | Human | GCATCAGCCGTGTCTATTCC GCAGTTGAGGTTGTTGGTTCT | RT-qPCR | NM_001172896.2 | 476 |
| Cav1 | Mouse | CCACCTTCACTGTGACAAA | siRNA | ||
| CAV1 | Human | GCCGUGUCUAUUCCAUCUA | siRNA | ||
| NC | - | CTCCGAACGTGTCACGT | siRNA |
Publisher’s Note: MDPI stays neutral with regard to jurisdictional claims in published maps and institutional affiliations. |
© 2022 by the authors. Licensee MDPI, Basel, Switzerland. This article is an open access article distributed under the terms and conditions of the Creative Commons Attribution (CC BY) license (https://creativecommons.org/licenses/by/4.0/).
Share and Cite
Song, Z.; Li, B.; Li, M.-Y.; Luo, J.-M.; Hong, Y.-Q.; He, Y.-Y.; Chen, S.-T.; Yang, Z.-S.; Liang, C.; Yang, Z.-M. Caveolin-1 Regulation and Function in Mouse Uterus during Early Pregnancy and under Human In Vitro Decidualization. Int. J. Mol. Sci. 2022, 23, 3699. https://doi.org/10.3390/ijms23073699
Song Z, Li B, Li M-Y, Luo J-M, Hong Y-Q, He Y-Y, Chen S-T, Yang Z-S, Liang C, Yang Z-M. Caveolin-1 Regulation and Function in Mouse Uterus during Early Pregnancy and under Human In Vitro Decidualization. International Journal of Molecular Sciences. 2022; 23(7):3699. https://doi.org/10.3390/ijms23073699
Chicago/Turabian StyleSong, Zhuo, Bo Li, Meng-Yuan Li, Jia-Mei Luo, Yu-Qi Hong, Yu-Ying He, Si-Ting Chen, Zhen-Shan Yang, Chen Liang, and Zeng-Ming Yang. 2022. "Caveolin-1 Regulation and Function in Mouse Uterus during Early Pregnancy and under Human In Vitro Decidualization" International Journal of Molecular Sciences 23, no. 7: 3699. https://doi.org/10.3390/ijms23073699
APA StyleSong, Z., Li, B., Li, M.-Y., Luo, J.-M., Hong, Y.-Q., He, Y.-Y., Chen, S.-T., Yang, Z.-S., Liang, C., & Yang, Z.-M. (2022). Caveolin-1 Regulation and Function in Mouse Uterus during Early Pregnancy and under Human In Vitro Decidualization. International Journal of Molecular Sciences, 23(7), 3699. https://doi.org/10.3390/ijms23073699

