TNF-α and IL-1β Modulate Blood-Brain Barrier Permeability and Decrease Amyloid-β Peptide Efflux in a Human Blood-Brain Barrier Model
Abstract
:1. Introduction
2. Results
2.1. BLEC Response to TNF-α and IL-1β Treatment
2.2. Effect of TNF-α and IL-1β on BBB Permeability
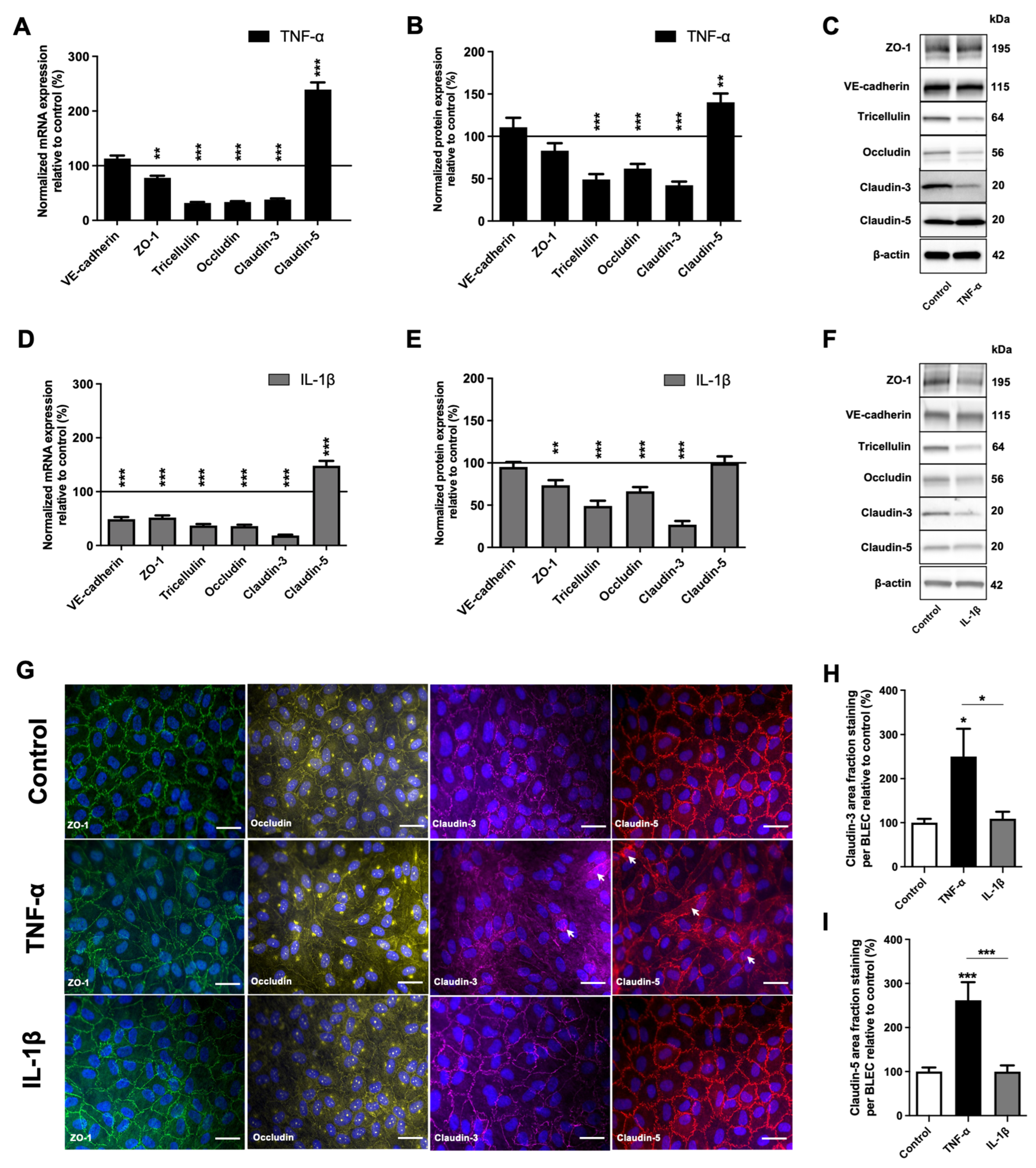
2.3. Effect of TNF-α and IL-1β on Tight Junctions at the BBB
2.4. TNF-α and IL-1β Induce Changes in the Expression of the Main Players Involved in the Transport of Aβ Peptide across the BBB
2.5. TNF-α and IL-1β Decrease Amyloid−β Peptide Efflux
3. Discussion
4. Materials and Methods
4.1. The Human In Vitro BBB Model
4.2. Treatment with Proinflammatory Cytokines: TNF-α or IL-1β
4.3. Cell Viability Assay
4.4. Evaluation of BLEC Monolayer Permeability
4.5. Immunostaining
4.6. RT-qPCR
4.7. Western Immunobloting
4.8. Amyloid-β (1–40) Peptide Transport STUDIES
4.9. Statistical Analysis
Author Contributions
Funding
Institutional Review Board Statement
Informed Consent Statement
Data Availability Statement
Conflicts of Interest
Abbreviations
| AD | Alzheimer’s disease | 
| Aβ | Amyloid-β peptide | 
| BBB | Blood-brain barrier | 
| BCRP | Breast cancer resistance protein | 
| BLECs | Brain-like endothelial cells | 
| CNS | Central nervous system | 
| DMSO | Dimethyl sulfoxide | 
| HAS | Human serum albumin | 
| ICAM-1 | Intercellular adhesion molecule-1 | 
| IL-1β | Interleukin-1β | 
| LRP1 | Low-density lipoprotein receptor-related protein 1 | 
| LY | Lucifer yellow | 
| NGS | Normal goat serum | 
| Pe | Endothelial permeability | 
| NLRP3 | NOD-like receptor family, pyrin domain containing 3 | 
| PBS | Phosphate-buffered saline | 
| P-gp | P-glycoprotein | 
| PICALM | Phosphatidylinositol binding clathrin assembly protein | 
| RAGE | Receptor for advanced glycation endproducts | 
| RH | Ringer-HEPES | 
| RT | Room temperature | 
| TJ | Tight junction | 
| TNF-α | Tumor necrosis factor-α | 
| VCAM-1 | Vascular cell adhesion molecule-1 | 
| VE-cadherin | Vascular endothelial-cadherin | 
| ZO-1 | Zonula occludens-1. | 
References
- Huang, X.; Hussain, B.; Chang, J. Peripheral Inflammation and Blood-Brain Barrier Disruption: Effects and Mechanisms. CNS Neurosci. Ther. 2021, 27, 36–47. [Google Scholar] [CrossRef] [PubMed]
 - Selkoe, D.J. Alzheimer’s Disease: Genes, Proteins, and Therapy. Physiol. Rev. 2001, 81, 741–766. [Google Scholar] [CrossRef] [PubMed]
 - Sweeney, M.D.; Sagare, A.P.; Zlokovic, B.V. Blood-Brain Barrier Breakdown in Alzheimer Disease and Other Neurodegenerative Disorders. Nat. Rev. Neurol. 2018, 14, 133–150. [Google Scholar] [CrossRef] [PubMed]
 - Deane, R.; Du Yan, S.; Submamaryan, R.K.; LaRue, B.; Jovanovic, S.; Hogg, E.; Welch, D.; Manness, L.; Lin, C.; Yu, J.; et al. RAGE Mediates Amyloid-Beta Peptide Transport across the Blood-Brain Barrier and Accumulation in Brain. Nat. Med. 2003, 9, 907–913. [Google Scholar] [CrossRef]
 - Candela, P.; Gosselet, F.; Saint-Pol, J.; Sevin, E.; Boucau, M.C.; Boulanger, E.; Cecchelli, R.; Fenart, L. Apical-to-Basolateral Transport of Amyloid-β Peptides through Blood-Brain Barrier Cells Is Mediated by the Receptor for Advanced Glycation End-Products and Is Restricted by P-Glycoprotein. J. Alzheimer’s Dis. 2010, 22, 849–859. [Google Scholar] [CrossRef]
 - Shibata, M.; Yamada, S.; Ram Kumar, S.; Calero, M.; Bading, J.; Frangione, B.; Holtzman, D.M.; Miller, C.A.; Strickland, D.K.; Ghiso, J.; et al. Clearance of Alzheimer’s Amyloid-Ss(1-40) Peptide from Brain by LDL Receptor-Related Protein-1 at the Blood-Brain Barrier. J. Clin. Investig. 2000, 106, 1489–1499. [Google Scholar] [CrossRef]
 - Tai, L.M.; Loughlin, A.J.; Male, D.K.; Romero, I.A. P-Glycoprotein and Breast Cancer Resistance Protein Restrict Apical-to-Basolateral Permeability of Human Brain Endothelium to Amyloid-Beta. J. Cereb. Blood Flow Metab. 2009, 29, 1079–1083. [Google Scholar] [CrossRef]
 - Zhao, Z.; Sagare, A.P.; Ma, Q.; Halliday, M.R.; Kong, P.; Kisler, K.; Winkler, E.A.; Ramanathan, A.; Kanekiyo, T.; Bu, G.; et al. Central Role for PICALM in Amyloid-β Blood-Brain Barrier Transcytosis and Clearance. Nat. Neurosci. 2015, 18, 978–987. [Google Scholar] [CrossRef]
 - Storck, S.E.; Hartz, A.M.S.; Bernard, J.; Wolf, A.; Kachlmeier, A.; Mahringer, A.; Weggen, S.; Pahnke, J.; Pietrzik, C.U. The Concerted Amyloid-Beta Clearance of LRP1 and ABCB1/P-Gp across the Blood-Brain Barrier Is Linked by PICALM. Brain Behav. Immun. 2018, 73, 21–33. [Google Scholar] [CrossRef]
 - Donahue, J.E.; Flaherty, S.L.; Johanson, C.E.; Duncan, J.A.; Silverberg, G.D.; Miller, M.C.; Tavares, R.; Yang, W.; Wu, Q.; Sabo, E.; et al. RAGE, LRP-1, and Amyloid-Beta Protein in Alzheimer’s Disease. Acta Neuropathol. 2006, 112, 405–415. [Google Scholar] [CrossRef] [PubMed]
 - Jeynes, B.; Provias, J. Evidence for Altered LRP/RAGE Expression in Alzheimer Lesion Pathogenesis. Curr. Alzheimer Res. 2008, 5, 432–437. [Google Scholar] [CrossRef] [PubMed]
 - Wijesuriya, H.C.; Bullock, J.Y.; Faull, R.L.M.; Hladky, S.B.; Barrand, M.A. ABC Efflux Transporters in Brain Vasculature of Alzheimer’s Subjects. Brain Res. 2010, 1358, 228–238. [Google Scholar] [CrossRef]
 - Bourassa, P.; Tremblay, C.; Schneider, J.A.; Bennett, D.A.; Calon, F. Beta-Amyloid Pathology in Human Brain Microvessel Extracts from the Parietal Cortex: Relation with Cerebral Amyloid Angiopathy and Alzheimer’s Disease. Acta Neuropathol. 2019, 137, 801–823. [Google Scholar] [CrossRef] [PubMed]
 - Obermeier, B.; Daneman, R.; Ransohoff, R.M. Development, Maintenance and Disruption of the Blood-Brain Barrier. Nat. Med. 2013, 19, 1584–1596. [Google Scholar] [CrossRef] [PubMed]
 - Schenk, G.J.; de Vries, H.E. Altered Blood-Brain Barrier Transport in Neuro-Inflammatory Disorders. Drug Discov. Today Technol. 2016, 20, 5–11. [Google Scholar] [CrossRef]
 - Hampel, H.; Caraci, F.; Cuello, A.C.; Caruso, G.; Nisticò, R.; Corbo, M.; Baldacci, F.; Toschi, N.; Garaci, F.; Chiesa, P.A.; et al. A Path Toward Precision Medicine for Neuroinflammatory Mechanisms in Alzheimer’s Disease. Front. Immunol. 2020, 11, 456. [Google Scholar] [CrossRef]
 - Miller, F.; Fenart, L.; Landry, V.; Coisne, C.; Cecchelli, R.; Dehouck, M.P.; Buée-Scherrer, V. The MAP Kinase Pathway Mediates Transcytosis Induced by TNF-Alpha in an in Vitro Blood-Brain Barrier Model. Eur. J. Neurosci. 2005, 22, 835–844. [Google Scholar] [CrossRef]
 - Poller, B.; Drewe, J.; Krähenbühl, S.; Huwyler, J.; Gutmann, H. Regulation of BCRP (ABCG2) and P-Glycoprotein (ABCB1) by Cytokines in a Model of the Human Blood-Brain Barrier. Cell. Mol. Neurobiol. 2010, 30, 63–70. [Google Scholar] [CrossRef]
 - Erickson, M.A.; Banks, W.A. Neuroimmune Axes of the Blood-Brain Barriers and Blood-Brain Interfaces: Bases for Physiological Regulation, Disease States, and Pharmacological Interventions. Pharmacol. Rev. 2018, 70, 278–314. [Google Scholar] [CrossRef]
 - Cecchelli, R.; Aday, S.; Sevin, E.; Almeida, C.; Culot, M.; Dehouck, L.; Coisne, C.; Engelhardt, B.; Dehouck, M.P.; Ferreira, L. A Stable and Reproducible Human Blood-Brain Barrier Model Derived from Hematopoietic Stem Cells. PLoS ONE 2014, 9, e99733. [Google Scholar] [CrossRef] [Green Version]
 - Versele, R.; Corsi, M.; Fuso, A.; Sevin, E.; Businaro, R.; Gosselet, F.; Fenart, L.; Candela, P. Ketone Bodies Promote Amyloid-β 1-40 Clearance in a Human in Vitro Blood-Brain Barrier Model. Int. J. Mol. Sci. 2020, 21, 934. [Google Scholar] [CrossRef] [PubMed]
 - Etienne-Manneville, S.; Manneville, J.-B.; Adamson, P.; Wilbourn, B.; Greenwood, J.; Couraud, P.-O. ICAM-1-Coupled Cytoskeletal Rearrangements and Transendothelial Lymphocyte Migration Involve Intracellular Calcium Signaling in Brain Endothelial Cell Lines. J. Immunol. 2000, 165, 3375–3383. [Google Scholar] [CrossRef] [PubMed]
 - Greenwood, J.; Amos, C.L.; Walters, C.E.; Couraud, P.-O.; Lyck, R.; Engelhardt, B.; Adamson, P. Intracellular Domain of Brain Endothelial Intercellular Adhesion Molecule-1 Is Essential for T Lymphocyte-Mediated Signaling and Migration. J. Immunol. 2003, 171, 2099–2108. [Google Scholar] [CrossRef] [PubMed]
 - Nagyoszi, P.; Nyúl-Tõth, Á.; Fazakas, C.; Wilhelm, I.; Kozma, M.; Molnár, J.; Haskõ, J.; Krizbai, I.A. Regulation of NOD-like Receptors and Inflammasome Activation in Cerebral Endothelial Cells. J. Neurochem. 2015, 135, 551–564. [Google Scholar] [CrossRef] [PubMed]
 - Camire, R.B.; Beaulac, H.J.; Willis, C.L. Transitory Loss of Glia and the Subsequent Modulation in Inflammatory Cytokines/Chemokines Regulate Paracellular Claudin-5 Expression in Endothelial Cells. J. Neuroimmunol. 2015, 284, 57–66. [Google Scholar] [CrossRef] [PubMed]
 - Molino, Y.; Jabès, F.; Bonnet, A.; Gaudin, N.; Bernard, A.; Benech, P.; Khrestchatisky, M. Gene Expression Comparison Reveals Distinct Basal Expression of HOX Members and Differential TNF-Induced Response between Brain- and Spinal Cord-Derived Microvascular Endothelial Cells. J. Neuroinflamm. 2016, 13, 290. [Google Scholar] [CrossRef]
 - Maeda, H.; Hashimoto, K.; Go, H.; Miyazaki, K.; Sato, M.; Kawasaki, Y.; Momoi, N.; Hosoya, M. Towards the Development of a Human in Vitro Model of the Blood-Brain Barrier for Virus-Associated Acute Encephalopathy: Assessment of the Time- and Concentration-Dependent Effects of TNF-α on Paracellular Tightness. Exp. Brain Res. 2021, 239, 451–461. [Google Scholar] [CrossRef]
 - Thal, D.R.; Griffin, W.S.T.; Braak, H. Parenchymal and Vascular Abeta-Deposition and Its Effects on the Degeneration of Neurons and Cognition in Alzheimer’s Disease. J. Cell. Mol. Med. 2008, 12, 1848–1862. [Google Scholar] [CrossRef]
 - Kuntz, M.; Candela, P.; Saint-Pol, J.; Lamartinière, Y.; Boucau, M.C.; Sevin, E.; Fenart, L.; Gosselet, F. Bexarotene Promotes Cholesterol Efflux and Restricts Apical-to-Basolateral Transport of Amyloid-β Peptides in an In Vitro Model of the Human Blood-Brain Barrier. J. Alzheimer’s Dis. 2015, 48, 849–862. [Google Scholar] [CrossRef]
 - Lopez-Ramirez, M.A.; Male, D.K.; Wang, C.; Sharrack, B.; Wu, D.; Romero, I.A. Cytokine-Induced Changes in the Gene Expression Profile of a Human Cerebral Microvascular Endothelial Cell-Line, HCMEC/D3. Fluids Barriers CNS 2013, 10, 27. [Google Scholar] [CrossRef] [Green Version]
 - Ni, Y.; Teng, T.; Li, R.; Simonyi, A.; Sun, G.Y.; Lee, J.C. TNFα Alters Occludin and Cerebral Endothelial Permeability: Role of P38MAPK. PLoS ONE 2017, 12, e0170346. [Google Scholar] [CrossRef] [PubMed]
 - Rochfort, K.D.; Collins, L.E.; Murphy, R.P.; Cummins, P.M. Downregulation of Blood-Brain Barrier Phenotype by Proinflammatory Cytokines Involves NADPH Oxidase-Dependent ROS Generation: Consequences for Interendothelial Adherens and Tight Junctions. PLoS ONE 2014, 9, e101815. [Google Scholar] [CrossRef] [PubMed]
 - Zhang, Y.; Ding, X.; Miao, C.; Chen, J. Propofol Attenuated TNF-α-Modulated Occludin Expression by Inhibiting Hif-1α/ VEGF/ VEGFR-2/ ERK Signaling Pathway in HCMEC/D3 Cells. BMC Anesthesiol. 2019, 19, 127. [Google Scholar] [CrossRef] [PubMed]
 - Goikolea, J.; Gerenu, G.; Daniilidou, M.; Mangialasche, F.; Mecocci, P.; Ngandu, T.; Rinne, J.; Solomon, A.; Kivipelto, M.; Cedazo-Minguez, A.; et al. Serum Thioredoxin-80 Is Associated with Age, ApoE4, and Neuropathological Biomarkers in Alzheimer’s Disease: A Potential Early Sign of AD. Alzheimer’s Res. Ther. 2022, 14, 37. [Google Scholar] [CrossRef] [PubMed]
 - Grammas, P.; Ovase, R. Inflammatory Factors Are Elevated in Brain Microvessels in Alzheimer’s Disease. Neurobiol. Aging 2001, 22, 837–842. [Google Scholar] [CrossRef]
 - Bai, B.; Yang, Y.; Wang, Q.; Li, M.; Tian, C.; Liu, Y.; Aung, L.H.H.; Li, P.F.; Yu, T.; Chu, X.-M. NLRP3 Inflammasome in Endothelial Dysfunction. Cell Death Dis. 2020, 11, 776. [Google Scholar] [CrossRef]
 - Abdullah, Z.; Bayraktutan, U. NADPH Oxidase Mediates TNF-α-Evoked in Vitro Brain Barrier Dysfunction: Roles of Apoptosis and Time. Mol. Cell. Neurosci. 2014, 61, 72–84. [Google Scholar] [CrossRef]
 - Csaki, C.; Mobasheri, A.; Shakibaei, M. Open Access Synergistic Chondroprotective Effects of Curcumin and Resveratrol in Human Articular Chondrocytes: Inhibition of IL-1β-Induced NF-ΚB-Mediated Inflammation and Apoptosis. Arthritis Res. Ther. 2009, 11, 165. [Google Scholar] [CrossRef]
 - Voirin, A.C.; Perek, N.; Roche, F. Inflammatory Stress Induced by a Combination of Cytokines (IL-6, IL-17, TNF-α) Leads to a Loss of Integrity on BEnd.3 Endothelial Cells in Vitro BBB Model. Brain Res. 2020, 1730, 146647. [Google Scholar] [CrossRef]
 - O’Carroll, S.J.; Kho, D.T.; Wiltshire, R.; Nelson, V.; Rotimi, O.; Johnson, R.; Angel, C.E.; Graham, E.S. Pro-Inflammatory TNFα and IL-1β Differentially Regulate the Inflammatory Phenotype of Brain Microvascular Endothelial Cells. J. Neuroinflamm. 2015, 12, 131. [Google Scholar] [CrossRef] [Green Version]
 - Steffen, B.J.; Butcher, E.C.; Engelhardt, B. Evidence for Involvement of ICAM-1 and VCAM-1 in Lymphocyte Interaction with Endothelium in Experimental Autoimmune Encephalomyelitis in the Central Nervous System in the SJL/J Mouse. Am. J. Pathol. 1994, 145, 189. [Google Scholar] [PubMed]
 - Wee Yong, V.; Vallieres, L.; Kuipers, H.F.; Wimmer, I.; Tietz, S.; Nishihara, H.; Deutsch, U.; Sallusto, F.; Gosselet, F.; Lyck, R.; et al. PECAM-1 Stabilizes Blood-Brain Barrier Integrity and Favors Paracellular T-Cell Diapedesis Across the Blood-Brain Barrier During Neuroinflammation. Front. Immunol. 2019, 1, 711. [Google Scholar] [CrossRef]
 - Hosokawa, Y.; Hosokawa, I.; Ozaki, K.; Nakae, H.; Matsuo, T. Cytokines Differentially Regulate ICAM-1 and VCAM-1 Expression on Human Gingival Fibroblasts. Clin. Exp. Immunol. 2006, 144, 494–502. [Google Scholar] [CrossRef] [PubMed]
 - Steiner, O.; Coisne, C.; Cecchelli, R.; Boscacci, R.; Deutsch, U.; Engelhardt, B.; Lyck, R. Differential Roles for Endothelial ICAM-1, ICAM-2, and VCAM-1 in Shear-Resistant T Cell Arrest, Polarization, and Directed Crawling on Blood-Brain Barrier Endothelium. J. Immunol. 2010, 185, 4846–4855. [Google Scholar] [CrossRef]
 - Varatharaj, A.; Galea, I. The Blood-Brain Barrier in Systemic Inflammation. Brain Behav. Immun. 2017, 60, 1–12. [Google Scholar] [CrossRef]
 - Jones, J.H.; Minshall, R.D. Endothelial Transcytosis in Acute Lung Injury: Emerging Mechanisms and Therapeutic Approaches. Front. Physiol. 2022, 13, 503. [Google Scholar] [CrossRef]
 - Bell, J.D. Molecular Cross Talk in Traumatic Brain Injury. J. Neurosci. 2007, 27, 2153–2154. [Google Scholar] [CrossRef]
 - Brillault, J.; Berezowski, V.; Cecchelli, R.; Dehouck, M.P. Intercommunications between Brain Capillary Endothelial Cells and Glial Cells Increase the Transcellular Permeability of the Blood-Brain Barrier during Ischaemia. J. Neurochem. 2002, 83, 807–817. [Google Scholar] [CrossRef]
 - Knowland, D.; Arac, A.; Sekiguchi, K.J.; Hsu, M.; Lutz, S.E.; Perrino, J.; Steinberg, G.K.; Barres, B.A.; Nimmerjahn, A.; Agalliu, D. Stepwise Recruitment of Transcellular and Paracellular Pathways Underlies Blood-Brain Barrier Breakdown in Stroke. Neuron 2014, 82, 603–617. [Google Scholar] [CrossRef]
 - Salminen, A.T.; Tithof, J.; Izhiman, Y.; Masters, E.A.; Mccloskey, M.C.; Gaborski, T.R.; Kelley, D.H.; Pietropaoli, A.P.; Waugh, R.E.; Mcgrath, J.L. Endothelial Cell Apicobasal Polarity Coordinates Distinct Responses to Luminally versus Abluminally Delivered TNF-α in a Microvascular Mimetic. Integr. Biol. 2020, 12, 275–289. [Google Scholar] [CrossRef]
 - Förster, C.; Burek, M.; Romero, I.A.; Weksler, B.; Couraud, P.O.; Drenckhahn, D. Differential Effects of Hydrocortisone and TNFalpha on Tight Junction Proteins in an in Vitro Model of the Human Blood-Brain Barrier. J. Physiol. 2008, 586, 1937–1949. [Google Scholar] [CrossRef] [PubMed]
 - Qin, W.; Li, J.; Zhu, R.; Gao, S.; Fan, J.; Xia, M.; Zhao, R.C.; Zhang, J. Melatonin Protects Blood-Brain Barrier Integrity and Permeability by Inhibiting Matrix Metalloproteinase-9 via the NOTCH3/NF-ΚB Pathway. Aging 2019, 11, 11391–11415. [Google Scholar] [CrossRef] [PubMed]
 - Fisher, D.; Mentor, S. Are Claudin-5 Tight-Junction Proteins in the Blood-Brain Barrier Porous? Neural Regen. Res. 2020, 15, 1838–1839. [Google Scholar] [CrossRef]
 - Greene, C.; Hanley, N.; Campbell, M. Claudin-5: Gatekeeper of Neurological Function. Fluids Barriers CNS 2019, 16, 3. [Google Scholar] [CrossRef] [PubMed]
 - Nanou, A.; Bourbouli, M.; Vetrano, S.; Schaeper, U.; Ley, S.; Kollias Correspondence, G.; Kollias, G. Endothelial Tpl2 Regulates Vascular Barrier Function via JNK-Mediated Degradation of Claudin-5 Promoting Neuroinflammation or Tumor Metastasis. Cell Rep. 2021, 35, 109168. [Google Scholar] [CrossRef]
 - Mckenzie, J.A.G.; Ridley, A.J. Roles of Rho/ROCK and MLCK in TNF-Alpha-Induced Changes in Endothelial Morphology and Permeability. J. Cell. Physiol. 2007, 213, 221–228. [Google Scholar] [CrossRef]
 - Pan, W.; Stone, K.; Hsuchou, H.; Manda, V.K.; Zhang, Y.; Kastin, A.J. Cytokine Signaling Modulates Blood-Brain Barrier Function. Curr. Pharm. Des. 2011, 17, 3729–3740. [Google Scholar] [CrossRef]
 - van Assema, D.M.E.; Lubberink, M.; Bauer, M.; van der Flier, W.M.; Schuit, R.C.; Windhorst, A.D.; Comans, E.F.I.; Hoetjes, N.J.; Tolboom, N.; Langer, O.; et al. Blood-Brain Barrier P-Glycoprotein Function in Alzheimer’s Disease. Brain 2012, 135, 181–189. [Google Scholar] [CrossRef]
 - Liu, P.; Zhao, B.; Wei, M.; Li, Y.; Liu, J.; Ma, L.; Shang, S.; Huo, K.; Wang, J.; Li, R.; et al. Activation of Inflammation Is Associated with Amyloid-β Accumulation Induced by Chronic Sleep Restriction in Rats. J. Alzheimer’s Dis. 2020, 74, 759–773. [Google Scholar] [CrossRef]
 - Kempuraj, D.; Thangavel, R.; Natteru, P.A.; Selvakumar, G.P.; Saeed, D.; Zahoor, H.; Zaheer, S.; Iyer, S.S.; Zaheer, A. Neuroinflammation Induces Neurodegeneration. J. Neurol. Neurosurg. Spine 2016, 1, 1003. [Google Scholar]
 - Jaeger, L.B.; Dohgu, S.; Sultana, R.; Lynch, J.L.; Owen, J.B.; Erickson, M.A.; Shah, G.N.; Price, T.O.; Fleegal-Demotta, M.A.; Butterfiled, D.A.; et al. Lipopolysaccharide Alters the Blood-Brain Barrier Transport of Amyloid Beta Protein: A Mechanism for Inflammation in the Progression of Alzheimer’s Disease. Brain Behav. Immun. 2009, 23, 507–517. [Google Scholar] [CrossRef] [PubMed] [Green Version]
 - Kitazawa, M.; Hsu, H.W.; Medeiros, R. Copper Exposure Perturbs Brain Inflammatory Responses and Impairs Clearance of Amyloid-Beta. Toxicol. Sci. 2016, 152, 194–204. [Google Scholar] [CrossRef] [PubMed]
 - Hsu, H.W.; Rodriguez-Ortiz, C.J.; Zumkehr, J.; Kitazawa, M. Inflammatory Cytokine IL-1β Downregulates Endothelial LRP1 via MicroRNA-Mediated Gene Silencing. Neuroscience 2021, 453, 69–80. [Google Scholar] [CrossRef] [PubMed]
 - Hong, H.; Liu, L.P.; Liao, J.M.; Wang, T.S.; Ye, F.Y.; Wu, J.; Wang, Y.Y.; Wang, Y.; Li, Y.Q.; Long, Y.; et al. Downregulation of LRP1 [Correction of LPR1] at the Blood-Brain Barrier in Streptozotocin-Induced Diabetic Mice. Neuropharmacology 2009, 56, 1054–1059. [Google Scholar] [CrossRef]
 - Hudson, B.I.; Lippman, M.E. Targeting RAGE Signaling in Inflammatory Disease. Annu. Rev. Med. 2018, 69, 349–364. [Google Scholar] [CrossRef]
 - Wang, L.; Wu, J.; Guo, X.; Huang, X.; Huang, Q. RAGE Plays a Role in LPS-Induced NF-ΚB Activation and Endothelial Hyperpermeability. Sensors 2017, 17, 722. [Google Scholar] [CrossRef]
 - Wang, D.; Chen, F.; Han, Z.; Yin, Z.; Ge, X.; Lei, P. Relationship Between Amyloid-β Deposition and Blood-Brain Barrier Dysfunction in Alzheimer’s Disease. Front. Cell. Neurosci. 2021, 15, 695479. [Google Scholar] [CrossRef]
 - von Wedel-Parlow, M.; Wölte, P.; Galla, H.J. Regulation of Major Efflux Transporters under Inflammatory Conditions at the Blood-Brain Barrier in Vitro. J. Neurochem. 2009, 111, 111–118. [Google Scholar] [CrossRef]
 - Lee, N.Y.; Rieckmann, P.; Kang, Y.S. The Changes of P-Glycoprotein Activity by Interferon-γ and Tumor Necrosis Factor-α in Primary and Immortalized Human Brain Microvascular Endothelial Cells. Biomol. Ther. 2012, 20, 293–298. [Google Scholar] [CrossRef]
 - Bauer, B.; Hartz, A.M.S.; Miller, D.S. Tumor Necrosis Factor Alpha and Endothelin-1 Increase P-Glycoprotein Expression and Transport Activity at the Blood-Brain Barrier. Mol. Pharmacol. 2007, 71, 667–675. [Google Scholar] [CrossRef]
 - Hartz, A.M.S.; Bauer, B.; Fricker, G.; Miller, D.S. Rapid Modulation of P-Glycoprotein-Mediated Transport at the Blood-Brain Barrier by Tumor Necrosis Factor-Alpha and Lipopolysaccharide. Mol. Pharmacol. 2006, 69, 462–470. [Google Scholar] [CrossRef] [PubMed]
 - Gold, M.; El Khoury, J. β-Amyloid, Microglia, and the Inflammasome in Alzheimer’s Disease. Semin. Immunopathol. 2015, 37, 607–611. [Google Scholar] [CrossRef]
 - Dempsey, C.; Rubio Araiz, A.; Bryson, K.J.; Finucane, O.; Larkin, C.; Mills, E.L.; Robertson, A.A.B.; Cooper, M.A.; O’Neill, L.A.J.; Lynch, M.A. Inhibiting the NLRP3 Inflammasome with MCC950 Promotes Non-Phlogistic Clearance of Amyloid-β and Cognitive Function in APP/PS1 Mice. Brain Behav. Immun. 2017, 61, 306–316. [Google Scholar] [CrossRef]
 - He, X.F.; Xu, J.H.; Li, G.; Li, M.Y.; Li, L.L.; Pei, Z.; Zhang, L.Y.; Hu, X.Q. NLRP3-Dependent Microglial Training Impaired the Clearance of Amyloid-Beta and Aggravated the Cognitive Decline in Alzheimer’s Disease. Cell Death Dis. 2020, 11, 849. [Google Scholar] [CrossRef] [PubMed]
 - MacPherson, K.P.; Sompol, P.; Kannarkat, G.T.; Chang, J.; Sniffen, L.; Wildner, M.E.; Norris, C.M.; Tansey, M.G. Peripheral Administration of the Soluble TNF Inhibitor XPro1595 Modifies Brain Immune Cell Profiles, Decreases Beta-Amyloid Plaque Load, and Rescues Impaired Long-Term Potentiation in 5xFAD Mice. Neurobiol. Dis. 2017, 102, 81. [Google Scholar] [CrossRef]
 - Gosselet, F.; Saint-Pol, J.; Candela, P.; Fenart, L. Amyloid-β Peptides, Alzheimer’s Disease and the Blood-Brain Barrier. Curr. Alzheimer Res. 2013, 10, 1015–1033. [Google Scholar] [CrossRef]
 - Qosa, H.; Abuznait, A.H.; Hill, R.A.; Kaddoumi, A. Enhanced Brain Amyloid-β Clearance by Rifampicin and Caffeine as a Possible Protective Mechanism Against Alzheimer’s Disease. J. Alzheimer’s Dis. 2012, 31, 151–165. [Google Scholar] [CrossRef]
 - Do, T.M.; Noel-Hudson, M.S.; Ribes, S.; Besengez, C.; Smirnova, M.; Cisternino, S.; Buyse, M.; Calon, F.; Chimini, G.; Chacun, H.; et al. ABCG2- and ABCG4-Mediated Efflux of Amyloid-β Peptide 1-40 at the Mouse Blood-Brain Barrier. J. Alzheimer’s Dis. 2012, 30, 155–166. [Google Scholar] [CrossRef]
 - Cisternino, S.; Mercier, C.; Bourasset, F.; Roux, F.; Scherrmann, J.-M. Expression, Up-Regulation, and Transport Activity of the Multidrug-Resistance Protein Abcg2 at the Mouse Blood-Brain Barrier. Cancer Res. 2004, 64, 3296–3301. [Google Scholar] [CrossRef] [PubMed]
 - Xiong, H.; Callaghan, D.; Jones, A.; Bai, J.; Rasquinha, I.; Smith, C.; Pei, K.; Walker, D.; Lue, L.F.; Stanimirovic, D.; et al. ABCG2 Is Upregulated in Alzheimer’s Brain with Cerebral Amyloid Angiopathy and May Act as a Gatekeeper at the Blood-Brain Barrier for Abeta(1-40) Peptides. J. Neurosci. 2009, 29, 5463–5475. [Google Scholar] [CrossRef]
 - Dib, S.; Pahnke, J.; Gosselet, F. Role of ABCA7 in Human Health and in Alzheimer’s Disease. Int. J. Mol. Sci. 2021, 22, 4603. [Google Scholar] [CrossRef] [PubMed]
 - Lamartinière, Y.; Boucau, M.C.; Dehouck, L.; Krohn, M.; Pahnke, J.; Candela, P.; Gosselet, F.; Fenart, L. ABCA7 Downregulation Modifies Cellular Cholesterol Homeostasis and Decreases Amyloid-β Peptide Efflux in an in Vitro Model of the Blood-Brain Barrier. J. Alzheimer’s Dis. 2018, 64, 1195–1211. [Google Scholar] [CrossRef] [PubMed]
 - Vandenhaute, E.; Dehouck, L.; Boucau, M.-C.; Sevin, E.; Uzbekov, R.; Tardivel, M.; Gosselet, F.; Fenart, L.; Cecchelli, R.; Dehouck, M.-P. Modelling the Neurovascular Unit and the Blood-Brain Barrier with the Unique Function of Pericytes. Curr. Neurovasc. Res. 2011, 8, 258–269. [Google Scholar] [CrossRef]
 - Dehouck, M.-P.; Jolliet-Riant, P.; Brée, F.; Fruchart, J.-C.; Cecchelli, R.; Tillement, J.-P. Drug Transfer Across the Blood-Brain Barrier: Correlation Between In Vitro and In Vivo Models. J. Neurochem. 1992, 58, 1790–1797. [Google Scholar] [CrossRef] [PubMed]
 





| Protein Target | Antibody Reference | Fixation/Permeabilization | Antibody Dilution | 
|---|---|---|---|
| Claudin-3 | 34–1700 (Invitrogen) | Ice-methanol 1′ | 1:40 | 
| Claudin-5 | 34–1600 (Invitrogen) | Ice-methanol 1′ | 1:100 | 
| Occludin | 71–1500 (Invitrogen) | Ice-methanol 1′ | 1:50 | 
| ZO-1 | 61–7300 (Invitrogen) | Paraformaldehyde 1% 10′; 3 PBS-CMF rinses of 5′; Triton X100 0.1% 10′  | 1:200 | 
| Target | Sequence (5′−3′) | Efficiency (%) | 
|---|---|---|
| Cyclophilin A | F: CTGAGGACTGGAGAGAAAGGAT  R: GAAGTCACCACCCTGACACATA  | 106.3 | 
| Claudin-3 | F: AGGCGTGCTGTTCCTTCTC  R: TTGTAGAAGTCCCGGATAATGG  | 97.9 | 
| Claudin-5 | F: GAGGCGTGCTCTACCTGTTTT  R: CACAGACGGGTCGTAAAACTC  | 108.7 | 
| Occludin | F: GAGGCTATGGAACTTCCCTTTT  R: TAGCTACCAAAGCCACTTCCTC  | 95.6 | 
| Tricellulin | F: GTACTCGTGGTTGCTGGATTAG  R: GCCACCAATTAGAGTCCAGAAG  | 112.3 | 
| VE-cadherin | F: GATCTCCGCAATAGACAAGGAC  R: TCCGTGAGGGTAAAGTTGTTCT  | 107.7 | 
| ZO-1 | F: CTCATTTTC AGAGTGGGGAAAC  R: GGTCATTTTCCTGTAGCTGTCC  | 86.1 | 
| Protein Target | Antibody Reference | Lysis Buffer | Special Condition | Antibody Dilution | Size (kDa) | 
|---|---|---|---|---|---|
| BCRP | Ab3380 (Abcam) | RIPA | Without heat denaturation | 1:1000 | 72 | 
| β−actin | A5541 (Sigma Aldrich) | RIPA | − | 1:20,000 | 42 | 
| Claudin-3 | Ab214487 (Abcam) | RIPA | − | 1:1000 | 20 | 
| Claudin-5 | Ab15106 (Abcam) | RIPA | − | 1:1000 | 20 | 
| ICAM-1 | Ab53013 (Abcam) | RIPA | − | 1:2000 | 80 | 
| LRP1 | 5A6 (Santa Cruz) | UT4 | Without reduction/β−mercaptoethanol | 1:200 | 85 | 
| NLRP3 | Ab263899 (Abcam) | RIPA | − | 1:1000 | 90 | 
| P-gp | C219 (Gene Tex) | RIPA | Without heat denaturation | 1:500 | 180 (MDR1) 140 (MDR3) | 
| PICALM | HPA019053 (Sigma Aldrich) | RIPA | − | 1:1250 | 70 | 
| RAGE | Ab37647 (Abcam) | RIPA | − | 1:1000 | 40 | 
| Occludin | Ab31721 (Abcam) | RIPA | − | 1: 1000 | 56 | 
| Tricellulin | Ab203567 (Abcam) | RIPA | − | 1: 1000 | 64 | 
| VCAM-1 | Ab98954 (Abcam) | RIPA | − | 1: 1000 | 100 | 
| VE-cadherin | Ab33168 (Abcam) | RIPA | − | 1: 1000 | 115 | 
| ZO-1 | Ab216880 (Abcam) | RIPA | − | 1: 1000 | 195 | 
Publisher’s Note: MDPI stays neutral with regard to jurisdictional claims in published maps and institutional affiliations.  | 
© 2022 by the authors. Licensee MDPI, Basel, Switzerland. This article is an open access article distributed under the terms and conditions of the Creative Commons Attribution (CC BY) license (https://creativecommons.org/licenses/by/4.0/).
Share and Cite
Versele, R.; Sevin, E.; Gosselet, F.; Fenart, L.; Candela, P. TNF-α and IL-1β Modulate Blood-Brain Barrier Permeability and Decrease Amyloid-β Peptide Efflux in a Human Blood-Brain Barrier Model. Int. J. Mol. Sci. 2022, 23, 10235. https://doi.org/10.3390/ijms231810235
Versele R, Sevin E, Gosselet F, Fenart L, Candela P. TNF-α and IL-1β Modulate Blood-Brain Barrier Permeability and Decrease Amyloid-β Peptide Efflux in a Human Blood-Brain Barrier Model. International Journal of Molecular Sciences. 2022; 23(18):10235. https://doi.org/10.3390/ijms231810235
Chicago/Turabian StyleVersele, Romain, Emmanuel Sevin, Fabien Gosselet, Laurence Fenart, and Pietra Candela. 2022. "TNF-α and IL-1β Modulate Blood-Brain Barrier Permeability and Decrease Amyloid-β Peptide Efflux in a Human Blood-Brain Barrier Model" International Journal of Molecular Sciences 23, no. 18: 10235. https://doi.org/10.3390/ijms231810235
APA StyleVersele, R., Sevin, E., Gosselet, F., Fenart, L., & Candela, P. (2022). TNF-α and IL-1β Modulate Blood-Brain Barrier Permeability and Decrease Amyloid-β Peptide Efflux in a Human Blood-Brain Barrier Model. International Journal of Molecular Sciences, 23(18), 10235. https://doi.org/10.3390/ijms231810235
        
