1. Introduction
Maintaining cellular homeostasis through appropriate membrane trafficking is biologically important and must be tightly regulated to avoid cell dysfunction [
1]. The Rab proteins family of GTPases is an important group of enzymes that control membrane and vesicle trafficking throughout the cell [
2]. These enzymes cycle through guanosine nucleotide-associated states, being active in the GTP-bound state and inactive when bound to GDP. To be activated, Rab proteins must be prenylated on cysteines in their C-terminal tails. The lipid modification allows Rab proteins to be anchored in membranes [
3,
4,
5]. Once anchored at the appropriate vesicle membrane, guanine nucleotide exchange factors (GEFs) activate the Rab GTPase by exchanging the bound GDP for GTP [
2]. Once activated, GTP-bound Rab can recruit effectors to induce one of its multiple functions in membrane tethering, trafficking or fusion and fission events [
4]. GTPase-activating proteins (GAPs) stimulate GTP hydrolysis returning the Rab protein to its GDP-bound, inactive state [
2]. Finally, the GDP dissociation inhibitor (GDI) removes Rab from the membrane to stabilize inactive protein in the cytosol. The activation cycle of the GTPase can start once the GDI returns the protein to the membrane [
6].
Different GTPases are involved in endosome and lysosome trafficking [
4]. For example, Rabs 4 and 5 are involved in early endosome trafficking [
7,
8,
9,
10], whereas Rabs 11 and 25 are implicated in recycling endosome trafficking [
11,
12]. Late endosome to trans Golgi network (TGN) trafficking and late endosome and lysosome trafficking are regulated by Rab7A (named Rab7 hereafter) and Rab9 proteins [
13,
14,
15,
16]. The
RAB7A gene encodes a protein that is found in eukaryotes throughout evolution [
17]; recent studies have demonstrated that Rab7 protein regulation can be monitored by post-translational modifications, such as phosphorylation and ubiquitination [
18,
19,
20,
21,
22].
Protein ubiquitination is characterized by the covalent attachment of ubiquitin (UB), a small protein of 76 amino acids, typically to lysine residues [
23,
24]. This modification is mediated by an enzymatic cascade involving a UB activation enzyme E1 (UBE1), a UB conjugating enzyme E2 (UBE2) and a UB ligase (UBE3) [
25]. First, UBE1 uses ATP to activate and subsequently bind UB to the UBE1 active cysteine via the diglycine C-terminus of UB [
26]. Then, UBE1 transfers UB to an active cysteine of UBE2 [
24]. Finally, UBE2 conjugated to UB interacts with UBE3 to either (i) transfer UB to a substrate or (ii) transfer UB to an active UBE3 cysteine for subsequent UBE3-mediated UB transfer to a substrate. In mono-ubiquitination, a single UB moiety is attached via its C-terminal glycine to a specific substrate lysine. Mono-ubiquitination is common and is involved in DNA repair, endocytosis, and vesicular trafficking [
27,
28], and serves as a probe for UBE2-dependant specific UB chains such as the K63 chain by the UBE2N–UBE2V1/V2 complex [
29] or the K11 chain by UBE2S [
30]. If necessary, additional UB moieties can be attached to the preceding UB molecule, forming an elongated chain in a process called poly-ubiquitination. Ultimately, the functional outcomes of substrate ubiquitination in the cell are governed by the UB code, which typically relies on the specific type of UB chain. For instance, the most common UB chain using K48 residues is associated with proteasome-mediated degradation, whereas the K63-linked UB chain is involved in DNA repair, membrane protein endocytosis and lysosomal degradation [
31]. Importantly, UB modification is reversible by the action of deubiquitinase enzymes [
32].
Major ubiquitination sites of Rab7 protein include K38, K191 and K194 [
20,
21,
22]. K38 ubiquitination of Rab7 protein is mediated by the UB ligase (UBE3) Parkin. It has been shown that this ubiquitination is involved in the binding of Rab7 with its partner Rab-interacting lysosomal protein (RILP) [
20]. Interaction with RILP leads to the recruitment of the homotypic fusion and protein sorting (HOPS) complex to induce early endosome and late endosome fusion and late endosome and lysosome fusion [
33]. Rab7 recruitment of RILP is also involved in dynein interaction, leading to retrograde transport on microtubules [
34]. Single lysine to arginine residue substitution of K191 or K194 within Rab7 protein leads to the same phenotype in the cell [
20,
22], suggesting that both ubiquitination sites can affect Rab7 function similarly. However, divergence exists in the literature regarding how those two ubiquitination sites are involved in Rab7 membrane association. One study, that simultaneously mutated K191 and K194, indicated that K191 ubiquitination leads to membrane tubulation, demonstrated by an increase in retromer complex recruitment when Rab7 is ubiquitinated [
21], which induces retrograde transport between late endosomes and the TGN [
35]. The study concluded that Rab7 ubiquitination retained the GTPase on the membrane, whereas its removal by the deubiquitinase USP32 was important for Rab7 to leave the membrane [
21]. Another study, using computational models where both lysines were simultaneously ubiquitinated, indicated that K191 and K194 ubiquitination prevents Rab7 membrane association [
22]. Although a deubiquitinase was found for the K191 ubiquitination site, no UBE3 was shown to be specific for either the K191 or K194 site.
To date, there is only one Rab7-specific UBE3 ligase. In this study, we sought to characterize a novel UB ligase for Rab7. Specifically, we show that RNF167, an endolysosomal transmembrane RING-domain containing UBE3 ligase, is involved in Rab7 K191 or K194 ubiquitination. The
RNF167 gene encodes a protein homologue of the Godzilla UBE3 ligase in
Drosophila melanogaster [
36,
37] and is conserved in many organisms, including humans, rats, zebrafish, and
Caenorhabditis elegans. Immunofluorescence assays in HeLa cells indicate that Rab7- and RNF167-positive vesicles are larger in situations that promote Rab7 ubiquitination. We also demonstrate in HEK293T cells that Rab7 activation and membrane association are required for RNF167-mediated ubiquitination. Rab7 is also required for RNF167-dependant Lamp1-positive vesicle perinuclear distribution in HeLa cells, but Rab7 does not require RNF167 for vesicle distribution. Finally, RNF167-mediated ubiquitination of Rab7 GTPase domain variants from Charcot–Marie–Tooth Type 2B (CMT2B) disease is impaired.
3. Discussion
Numerous mechanisms are employed to maintain a functional cellular proteome. Among the various dynamic systems maintaining proteostasis, post-translational ubiquitination regulates protein degradation, protein–protein interaction, DNA repair, protein endocytosis, and membrane trafficking [
50,
51,
52]. Ubiquitination also controls late endosome and lysosome positioning, and the transmembrane ubiquitin E3 ligase RNF167 has been implicated in these processes [
41,
45]. Here, we show that Rab7 protein, a Rab GTPase involved in late endosome and lysosome positioning, is ubiquitinated by RNF167. We also demonstrate that GTPase activity and membrane anchoring are required for RNF167-mediated Rab7 ubiquitination.
This study reports mechanistic insights for the ubiquitination of Rab7 as a newly identified substrate for RNF167. It demonstrates that Rab7 arginine substitutions of lysines 191 and 194, which similarly affect Rab7 function in the cell [
20,
22], completely abrogated RNF167-mediated ubiquitination. These results corroborate evidence from another study that reported the major ubiquitination sites of Rab7 were K191 and K194 [
22]. For instance, the Rab7 2KR variant has a reduced presence in membrane fractions following cell fractionation [
21]. This corresponds with the action of the deubiquitinating enzyme USP32 on the UB-conjugated K191 of Rab7, which releases Rab7 from the endosomal membrane and reduces the size of vesicles containing Rab7 [
21]. Although the opposing roles of RNF167 and USP32 likely control Rab7 function, our results show that the RNF167-mediated ubiquitination of Rab7 protein increases the association of UB-conjugated Rab7 with late endosomes, which, in turn, results in an endosomal vesicle enlargement. Our data implicate the exchange of GDP for GTP by the Rab7 protein as an important feature of the regulatory mechanism of Rab7 ubiquitination and membrane association. Accordingly, our results reveal that the ubiquitination of Rab7 protein by RNF167 is only possible after Rab7 guanosine nucleotide exchange, demonstrated by the lack of Rab7 ubiquitination of the inactive T22N Rab7 mutant. Therefore, the mechanism underlying RNF167-mediated Rab7 ubiquitination likely requires that cytosolic GDP-bound inactive form of the Rab7 protein must be prenylated to anchor at the endosomal membrane [
53,
54]. This allows the exchange of GDP for GTP by a Rab7-activating GEF and availability for ubiquitination by the transmembrane UB ligase RNF167. The Rab7-prenylation-deficient variant (C205S/C207S) is not ubiquitinated by RNF167 (
Figure 2B); thus, our results strongly support the hypothesis that prenylation and the membrane anchoring of Rab7 are critical parts of the mechanism leading to its RNF167-mediated ubiquitination. Together, our results indicate that RNF167 controls Rab7 membrane association once the GTPase has been activated.
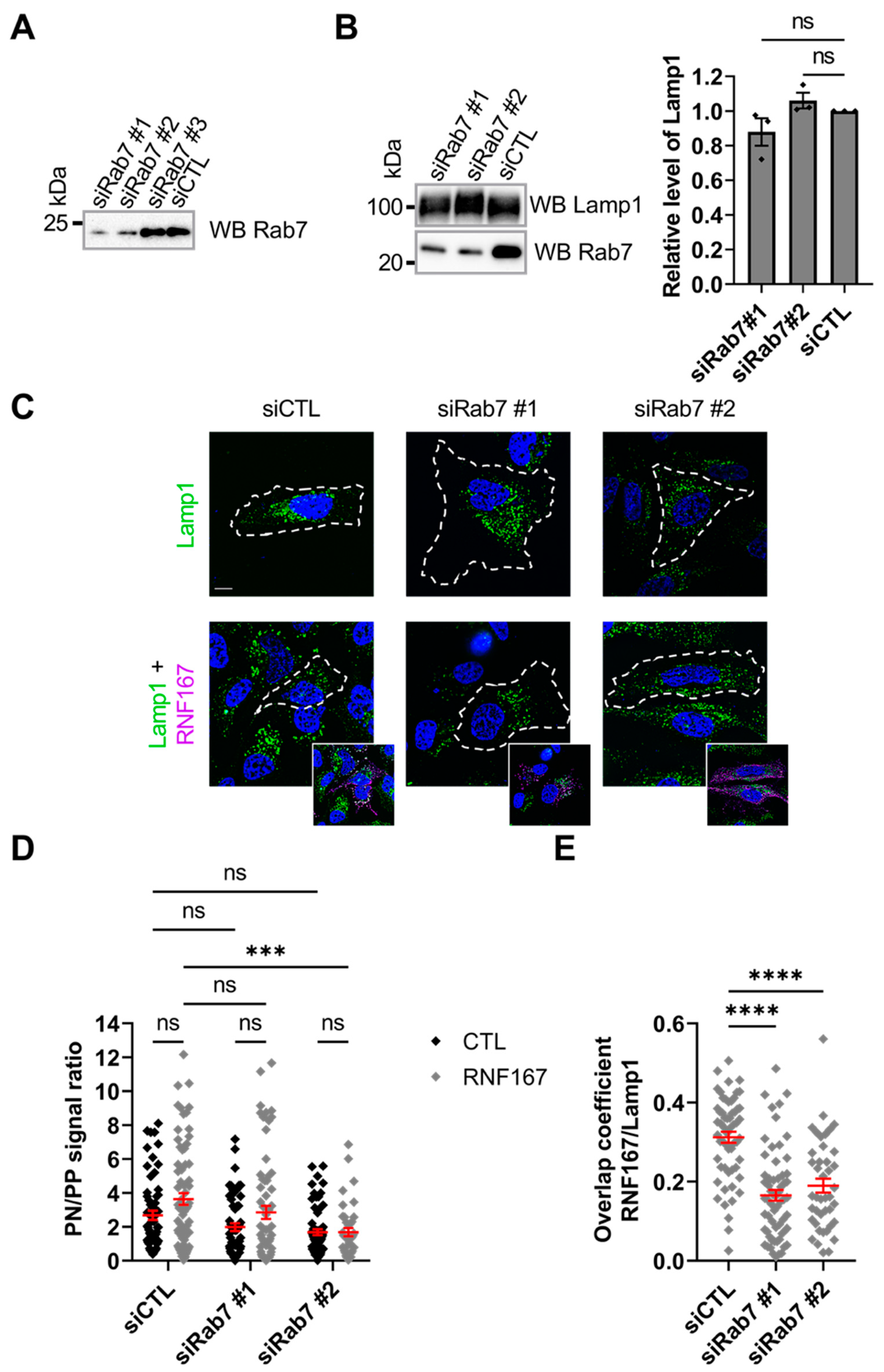
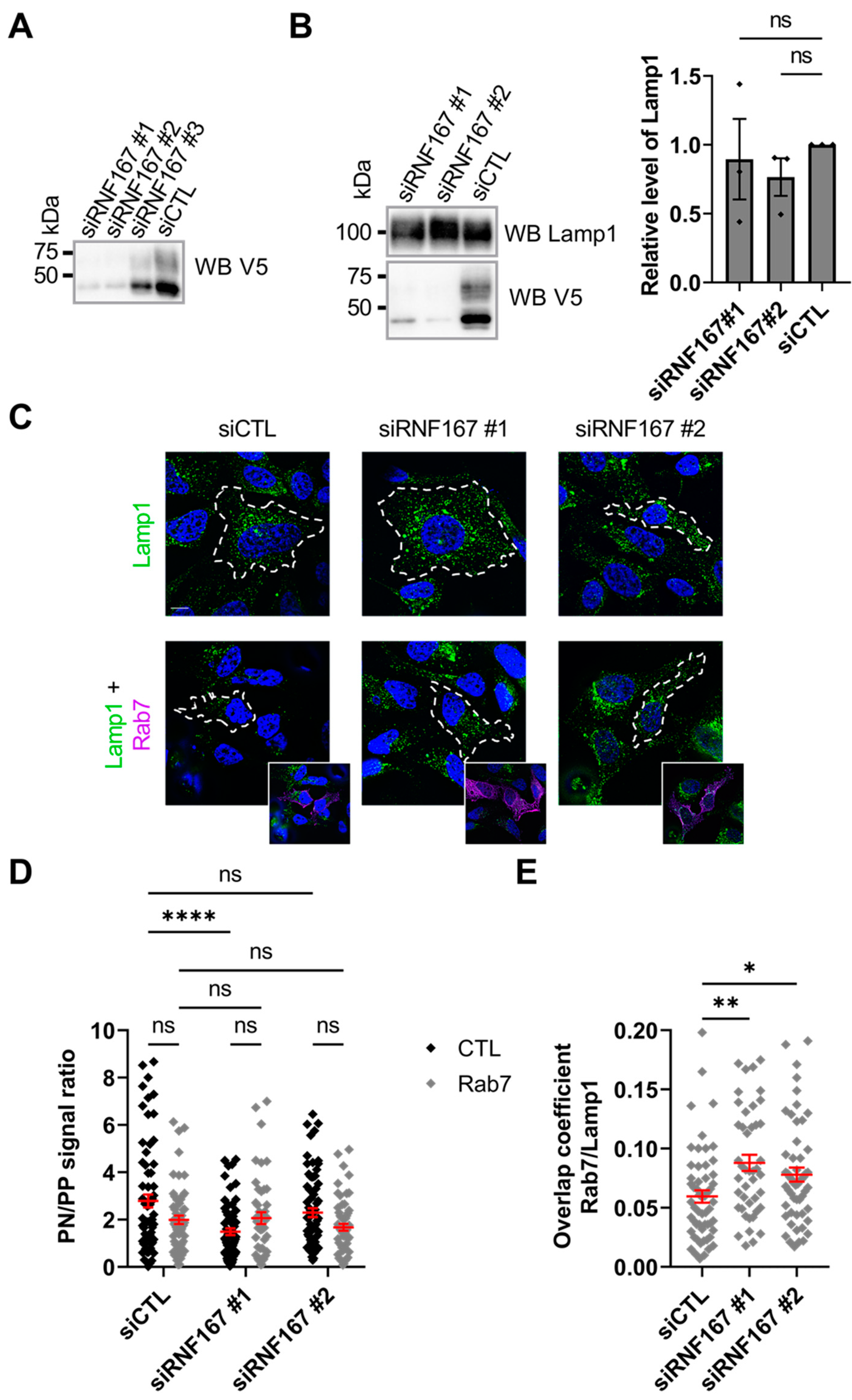
This study shows that RNF167 and Rab7 proteins affect each other’s subcellular localization to lysosomes, but do not regulate each other’s lysosome positioning functions. Rab7 is a central protein involved in the process of regulating late endosome to lysosome fusion [
13,
55]; therefore, our results which showed that knocking down Rab7 led to a decreased overlap of RNF167 and Lamp1 were expected. RNF167-mediated Rab7 ubiquitination does not occur on lysosomes but on late endosomes, as indicated by the increased overlap between Rab7 and Lamp1 in RNF167-depleted cells, suggesting that Rab7 mediates late endosome fusion with lysosomes when it is not UB-modified by RNF167. This is supported by a study indicating that the Rab7 2KR mutant shows an increased binding with its effector RILP [
21]. RILP recruitment to the membrane by Rab7 leads to HOPS complex recruitment that induces late endosome and lysosome fusion [
33].
We recently reported that the RNF167 RING-domain inactive variant H250W/H253W interacts better with its substrate GluA2, an AMPA-type glutamate receptor subunit, than WT RNF167 [
42]. In the present study, we show that Rab7 binding is more efficient with DN RNF167 than with WT RNF167, indicating that substrate ubiquitination likely inhibits RNF167-Rab7 interaction. This could explain why we measured an increased overlap between Rab7 and DN RNF167 in HeLa cells. It could also be argued that the increased binding between DN RNF167 and Rab7 is the result of the inability of RNF167 to ubiquitinate Rab7, thus suggesting that the ubiquitination of Rab7 protein weakens the binding of RNF167 with Rab7. Although we do not yet possess the answer to such an intriguing possibility, the appropriate targeting of active Rab7 protein to the endosomal membrane is likely one of the most biologically important steps in the mechanism of its ubiquitination.
Based on the results presented, we uncovered a molecular mechanism requiring Rab7 membrane targeting and GTPase activity for RNF167-mediated Rab7 ubiquitination that regulates endosomal vesicle size. Importantly, this study demonstrates that the substitution of amino acid residues within the GTPase domain of Rab7 protein impairs its ubiquitination, exemplified by CMT2B Rab7 variants that exhibit an altered RNF167-mediated ubiquitination. CMT2B substitutions are mostly localized in a region of the protein involved in or close to amino acid residues participating in guanine-nucleotide-binding. This lets us propose that mutation within the GTPase domain of the
RAB7A gene would encode a protein with an altered conformation, and thus partially inhibit the mechanisms leading to the ubiquitination of the Rab7 protein. One example supporting this idea is the altered conformation of the guanine-nucleotide-binding pocket in the L129F variant. This alteration leads to an increase in nucleotide-binding pocket size, explaining the observed higher dissociation rate of Rab7 with GDP versus GTP. In addition, the crystal structure of Rab7 indicates that K157, another residue identified as being substituted in CMT2B, directly binds to the guanine nucleotide, thus providing a plausible mechanistic explanation as to how the CMT2B Rab7 K157N variant leads to a higher dissociation rate [
49]. Furthermore, other studies indicate that Rab7 CMT2B variants have higher dissociation kinetics for both GTP and GDP, and slower GTP hydrolysis. Accordingly, because there is a higher concentration of free GTP in CMT2B variant cells, researchers suggested that Rab7 mutants are overactivated because they have more chance to be associated with GTP [
48,
49,
56]. In contrast, a study using
Drosophila states that CMT2B amino acid substitutions (L129F, K157N, N161T and V162M) are only partially functional [
57]. Specifically, the study showed a decrease in Rab7 protein recruitment to endosomes and that the presence of Rab7 variants in transgenic flies was enough to rescue Rab7 function in the cell [
57]. Additionally, the newly identified Rab7 K126R variant reduces EGFR degradation, further supporting the partial function of this CMT2B variant [
47].
Despite the discrepancies in the literature, studies support a rapid GDP and GTP dissociation in these CMT2B variants [
47,
48,
49,
56], which would explain the observed reduced Rab7 CMT2B variant ubiquitination by RNF167. Nonetheless, our results interestingly show that RNF167 UB-ligase activity increases Rab7′s ubiquitination; thus, higher RNF167 activity could potentially reverse Rab7 CMT2B variants’ cellular phenotypes, such as reduced vesicle size. Notably, previous evidence showed that Rab7-mediated endosomal membrane tubulation is involved in the recycling of membrane proteins through the TGN [
58]. Now, we show that the activity of the endolysosomal UB-ligase RNF167 affects the endosomal membrane localization of Rab7 protein. Future studies should investigate RNF167′s function regarding the molecular impairments of Rab7 CMT2B variants in membrane tubulation and the consequence of endosomal protein recycling back to the plasma membrane in neurons.
4. Materials and Methods
4.1. Molecular Biology
pEGFP-C1-Rab5, pEGFP-C1-Rab7, pEGFP-C1-Rab9 and pEGFP-C1-Rab11, pcDNA3.1D RNF167-V5-His WT and H250W/H253W were used previously [
40]. cDNA encoding 2×HA-hRab7A WT was sequence-optimized, synthesized then cloned into pUCIDT-KAN at IDT (Integrated DNA Technologies, Coralville, IA, USA). pUCIDT-KAN 2×HA-hRab7A plasmid was digested using EcoRI and XhoI before ligating the resulting 2×HA-hRab7A fragment into pcDNA3.1 (Invitrogen, ThermoFisher Scientific, Burlington, ON, Canada). The pUCIDT-KAN 2×HA-hRab7A plasmid, that contains a BamHI site between the 2×HA and hRab7A cDNA, was cut with BamHI and SalI and ligated into BglII and SalI sites in pEGFP-C1 (Takara Bio USA, Inc., San Jose, CA, USA) or into BamHI and SalI of pGEX-4T-1 (Cytiva, Mississauga, ON, Canada). pET-52b(+) HA-RNF167-6xHis (a.a. 195–350), either WT or H250W/H253W, were obtained from GenScript (Piscataway, NJ, USA).
Mutagenesis of cDNA encoding hRab7A cloned into pUCITD-KAN, pcDNA3.1 or pEGFP-C1 was performed with the following primers synthetized by IDT: K38R (forward: 5′-caagaaattcagcaaccagtatagggccaccattgg-3′, reverse: 5′-ccaatggtggccctatactggttgctgaatttcttg-3′), 2KR (forward: 5′-gtttccagagcctatcaggctggataggaatgatagagccaagg-3′, reverse: 5′-ccttggctctatcattcctatccagcctgataggctctggaaac-3′), T22N (forward: 5′-gacagcggcgtgggcaagaactccctgatgaac-3′, reverse: 5′-gttcatcagggacttcttgcccacgccgctgtc-3′), Q67L (forward: 5′-gacaccgccggcctggagagattccaat-3′, reverse: 5′-attggaatctctccaggccggcggtgtc-3′), C205S/C207S (forward: 5′-gcgccgagagcagtagcagctgagtcgac-3′, reverse: 5′-gtcgactcagctgctactgctctcggcgc-3′), K126R (forward: 5′-ccttcgtggtgctgggaaatagaatcgacctgga-3′, reverse: 5′-tccaggtcgattctatttcccagcaccacgaagg-3′), L129F (forward: 5′-tgctgggaaataaaatcgacttcgaaaatagacaggtggctac-3′, reverse: 5′-gtagccacctgtctattttcgaagtcgattttatttcccagca-3′), K157N (forward: 5′-acttcgagacaagcgctaatgaggccatcaacg-3′, reverse: 5′-cgttgatggcctcattagcgcttgtctcgaagt-3′), N161I (forward: 5′-caagcgctaaagaggccatcatcgtggaacagg-3′, reverse: 5′-cctgttccacgatgatggcctctttagcgcttg-3′) and V162M (forward: 5′-ctaaagaggccatcaacatggaacaggcttttcag-3′, reverse: 5′-ctgaaaagcctgttccatgttgatggcctctttag-3′). The integrity of all plasmids encoding Rab7 was confirmed by Sanger sequencing (Genome Quebec, Montreal, QC, Canada).
4.2. Silencing of RAB7A and RNF167 Genes
The TriFECTa Dicer Substrate duplex RNAi kit against human RAB7A (#1: 5′-rArArCrCrArGrUrArUrGrUrGrArArUrArArGrArArArUrUCA-3′ and 5′-rUrGrArArUrUrUrCrUrUrArUrUrCrArCrArUrArCrUrGrGrUrUrCrA-3′, #2: 5′-rGrUrGrCrUrArCrArGrCrArArArArArCrArArCrArUrUrCCC-3′ and 5′-rGrGrGrArArUrGrUrUrGrUrUrUrUrUrGrCrUrGrUrArGrCrArCrCrA-3′, #3: 5′-rCrCrGrUrUrArGrArUrCrArGrCrArUrUrCrUrArCrUrArCAA-3′ and 5′-rUrUrGrUrArGrUrArGrArArUrGrCrUrGrArUrCrUrArArCrGrGrGrA-3′) and human RNF167 (#1: 5′-rArArCrUrUrUrGrArCrCrUrCrArArGrGrUrC-3′ and 5′-rCrArUrUrUrArGrGrArCrCrUrUrGrArGrGrU-3′, #2: 5′-rUrCrGrArCrUrUrArCrCrArArArGrArGrCrA-3′ and 5′-rUrUrUrCrArGrUrUrGrCrUrCrUrUrUrGrGrU-3′, #3: 5′-rGrUrCrUrUrCrArCrUrUrCrUrUrGrGrGrCrU-3′ and 5′-rUrUrUrUrArUrUrArGrCrCrCrArArGrArArG-3′) was purchased from IDT. The negative control scramble DsiRNA (cat. #DSNC1) was used.
4.3. Antibodies
Antibodies used for Western blot (WB) and immunofluorescence (IF) were as follows: mouse anti-ubiquitin (clone P4D1, 1:750, Santa Cruz Biotechnology, Dallas, TX, USA, cat. #sc-8017, RRID: AB_2762364), mouse anti-GFP (1:1000, Cell Signaling Technologies, New England Biolabs, Whitby, ON, Canada, cat. #2955S, RRID: AB_1196614), mouse anti-V5 (1:1000, Initrogen, ThermoFisher Scientific, cat. #46-0705), rabbit anti-HA (1:1000, Cell Signaling Technologies, New England Biolabs, cat. #3724, RRID: AB_1549585), rabbit anti-GST (1:1000, Cell Signaling Technologies, New England Biolabs, cat. #2625, RRID: AB_490796) mouse anti-HA (clone HA.11, 1:1000; BioLegend, San Diego, CA, USA, cat. #901502, RRID: AB_2565007), mouse anti-GAPDH (clone 8C2, 1:500, Abnova, Walnut, CA, USA, cat. #MAB0687, RRID: AB_1204387), mouse anti-Transferrin receptor (1:500, ThermoFisher Scientific, cat. #13-6800, RRID: AB_2533029), rabbit anti-Rab7 (1:1000, Cell Signaling Technologies, New England Biolabs, cat. #9367, RRID: AB_1904103), rabbit anti-Lamp1 (IF: 1:500, WB: 1:1000; Cell Signaling Technologies, cat. #9091, RRID: AB_2687579), horseradish peroxidase (HRP)-conjugated horse anti-mouse (1:10,000; Cell Signaling Technology, New England Biolabs, cat. #7076, RRID: AB_330924), HRP-conjugated goat anti-rabbit (1:10,000; Cell Signaling Technologies, New England Biolabs, cat. #7074, RRID: AB_2099233), Alexa Fluor 488-conjugated goat anti-rabbit (1:1000, Thermo Fisher Scientific, Waltham, MA, USA, cat. #A11070, RRID: AB_142134), and Alexa Fluor 647-conjugated goat anti-rabbit (1:1000, Thermo Fisher Scientific, cat. #A31626).
4.4. Cell Culture and Transfection
Human embryonic kidney HEK293T/17 cells were purchased from the American Type Culture Collection (ATCC) (Gaithersburg, MD, USA, cat. #CRL-11268, RRID: CVCL_1926) and human cervical adenocarcinoma HeLa cells were kindly provided by Diana Alison Averill lab (UQAM, Département des Sciences Biologiques, Montréal, QC, Canada). Cells were maintained in Dulbecco’s modified Eagle’s medium (DMSO) (ThermoFisher Scientific, cat. #11995-065) with 10% fetal bovine serum (FBS) (VWR Life Science, Radnor, PA, USA, cat. #CA45001-106) at 37 °C and 5% CO
2. HEK293T/17 cells were transfected with Lipofectamine 2000 (ThermoFisher Scientific, cat. #11668019) reagent as described previously [
59]. Briefly, Lipofectamine 2000 was diluted in Opti-MEM, incubated for 5 min before mixing with plasmid DNA and incubated for 25 min, using a ratio of 2 µL of Lipofectamine 2000 for 1 µg of total plasmid DNA for each 1 × 10
6 plated cells. HEK293T/17 cells were added to the mixture of DNA–Lipofectamine 2000 in a poly-D-lysine-treated plate before incubating for 24 h at 37 °C with 5% CO
2. 24 h before transfection, 3 × 10
4 HeLa cells were plated in the 24-wells plate. Cells were transfected using standard calcium phosphate protocol. Briefly, 0.4 µg total plasmid DNA was incubated for 3 min with 250 mM CaCl
2 before mixing one droplet at a time with an equal volume of 2× Hanks’ Balanced Salt Solution (HBSS) to form a calcium phosphate–DNA precipitate. After 30 min incubation, the mixture was added to the cells and incubated for 24 h at 37 °C with 5% CO
2. For gene silencing, HeLa cells were plated 4 h before transfection at either 1.25 × 10
4 cells/well of a 24-well plate (for microscopy) or 2.5 × 10
5 cells/well of a 6-well plate (for Western blot analysis). Then, 0.5 µL/well for a 24-well plate or 2 µL/well for a 6-well plate of Lipofectamine 2000 were diluted and incubated for 5 min in Opti-MEM medium before mixing with DsiRNA. The mixture was incubated for 20 min before adding to the cells at a final concentration of 10 nM DsiRNA in each well. Cells were transfected using standard calcium phosphate protocol (24 h transfection) 48 h after DsiRNA transfection, as described above.
4.5. Immunoprecipitation and Co-Immunoprecipitation
For immunoprecipitation (IP), transfected HEK293T/17 cells were washed with ice-cold PBS (10 mM Na2HPO4, 2 mM KH2PO4, 137 mM NaCl, 2.7 mM KCl, pH 7.4) then lysed in ice-cold RIPA buffer (20 mM Tris–HCl, 150 mM NaCl, 1% Triton X-100, 0.1% Sodium Dodecyl Sulfate (SDS), 0.5% Sodium Deoxycholate, 5 mM Ethylenediaminetetraacetic acid (EDTA), 20 mM N-ethylmaleimide (NEM, MilliporeSigma, Oakville, ON, Canada), 50 µM PR-619 (MilliporeSigma, cat. #662141), 1× protease inhibitor cocktail without EDTA (Bimake.com, Houston, TX, USA, cat. #B14001), pH 7.5). The total lysate was obtained by centrifuging at 21,000× g for 15 min at 4 °C, then slowly rotated overnight at 4 °C with Protein A/G Plus Agarose beads (Santa Cruz Technology, Dallas, TX, USA, cat. #sc-2003) and 2 µL of anti-GFP Rabbit Serum (ThermoFisher Scientific, cat. #A6455, RRID: AB_221570). For co-immunoprecipitation (Co-IP), cells were lysed in Co-IP buffer (20 mM Tris–HCl, 150 mM NaCl, 1% Triton X-100, 1× protease inhibitor cocktail without EDTA (Bimake.com), pH 7.5) and slowly rotated for 2 h at 4 °C with 10 µL of mouse anti-HA affinity gel (Biotool.com, Jupiter, FL, USA, cat. #B23302). Immunoprecipitated proteins were washed with lysis buffer and eluted with Laemmli 2× buffer (100 mM Tris–HCl, pH 6.8, 20% glycerol, 2% SDS, 0.02% p/v bromophenol blue, 10% β-mercaptoethanol) for 5 min at 95 °C.
4.6. Protein Expression and Purification
Proteins were purified as described previously [
42]. Briefly, plasmids encoding HA-RNF167-6xHis WT or H250W/H253W variant (a.a. 194–350) were transformed in
E. coli BL21 DE3 pLysS bacterial cells, grown at 28 °C for 16 h in LB media containing 100 µg/mL Ampicillin and 50 µg/mL chloramphenicol (LB-AMP-CHL). The cells were used to inoculate a new flask containing LB-AMP-CHL for growth at 37 °C until the optical density at 600 nm reached 0.6. Protein production was induced with the addition of 1 mM Isopropyl β-D-1-thiogalactopyranoside (IPTG) for 2 h at 30 °C. Then, 1 µM ZnSO
4 was added during protein synthesis to maximize RNF167′s RING domain structure and stability. For GST-Rab7 protein production, a similar protocol was used, where transformed bacterial cells were grown in LB-AMP media containing 2% glucose without the addition of ZnSO
4, and protein production used 0.5 mM IPTG for induction. After protein synthesis, cells were pelleted by centrifugation (3000×
g, 20 min, 4 °C), and either lysed immediately for purification, or flash-frozen in liquid nitrogen before storage at −80 °C until further processing.
For HA-RNF167-6xHis WT purification, pelleted cells were suspended in ice-cold His-tag purification buffer (20 mM phosphate buffer, 500 mM NaCl, 0.5% Triton X-100, 20 mM imidazole, 0.5 mM 1,4-Dithiothreitol (DTT), 1 mM phenylmethylsulphonyl fluoride (PMSF), pH 7.4) and slowly rotated (15 rpm, 20 min, 4 °C) for lysis before clearing the total lysate by centrifugation (16,000× g, 30 min, 4 °C). Filtered supernatants containing soluble proteins were loaded on HisTrap FF crude column preequilibrated with His-tag washing buffer (20 mM phosphate, 500 mM NaCl, 20 mM imidazole, pH 7.4) using the AKTA Start Fast Protein Liquid Chromatography (FPLC) system (Cytiva). After protein injection and purification, the column was washed sequentially with buffers containing 20 and then 60 mM imidazole before protein elution with buffer (20 mM phosphate, 500 mM NaCl, containing 500 mM imidazole, pH 7.4). HA-RNF167-6xHis RING mutant H250W/H253W producing cells were lysed (20 mM Tris–HCl, 350 mM NaCl, 1% Triton X-100, 20 mM imidazole, 1 mM PMSF, pH 8.0) to collect inclusion bodies by centrifugation (16,000× g, 30 min, 4 °C). Pelleted inclusion bodies suspended in lysis buffer (20 mM Tris–HCl, pH 8.0, 350 mM NaCl, 6 M Urea, 20 mM imidazole, 1 mM PMSF) were slowly rotated (15 rpm, 1 h, 4 °C) before sonication (5 × 10 s) and centrifugation (16,000× g, 30 min, 4 °C). Extracted proteins in the supernatant were added to Ni-NTA beads (Qiagen, Toronto, ON, Canada, cat. #30210) pre-equilibrated in washing buffer (20 mM Tris–HCl, 350 mM NaCl, 20 mM imidazole) before being slowly rotated (15 rpm, overnight, 4 °C). Protein purification was processed using gravity flow and RNF167 mutant protein was refolded on beads using 15 column volumes (CV) of His-tag washing buffers supplemented with urea using a stepwise removal (urea: 4 M, 2 M, and 0 M). Refolded purified proteins were eluted using elution buffer containing 500 mM imidazole, and fractionated proteins were concentrated using Pierce protein concentrator PES (10K MWCO, ThermoFisher Scientific). Purified proteins were dialyzed overnight in PBS containing 1 µM ZnSO4, quantified using the Pierce BCA Protein Assay kit (Thermo Fisher Scientific) before flash-freezing in liquid nitrogen and stored at −80 °C until use for the in vitro assay.
For GST-Rab7 protein purification, cells were suspended in GST lysis buffer (20 mM Tris–HCl, 150 mM NaCl, 1% Triton X-100, 5 mM EDTA, 1 mM DTT, 1 mM PMSF, pH 8.0) and the soluble total lysate was obtained as described for WT RNF167. The total lysate was loaded on a GSTrap 4B column equilibrated with GST washing buffer (20 mM Tris–HCl, 150 mM NaCl, pH 8.0). After lysate injection into the FPLC system, the column was washed with GST washing buffer and eluted with GST elution buffer (50 mM Tris–HCl, 20 mM reduced glutathione, pH 8.0). Purified proteins were dialyzed in GST dialysis buffer (20 mM Tris–HCl, 150 mM NaCl, 10% glycerol, 2 mM DTT, pH 8.0), quantified, and stored as described above.
4.7. In Vitro Ubiquitination Assay
The ubiquitination assay was performed as described previously [
42]. Briefly, 100 nM UBE1 (Boston Biochem, Cambridge, MA, USA, cat. #E-304), 50 µM UB, 2 mM ATP, 2 µM 6xHis-UBE2D1 WT (Boston Biochem, cat. #E2-616) or C85A variant (Enzo life sciences, Farmingdale, NY, USA, cat. #BML-UW 9055), 4 µM purified HA-RNF167-6xHis WT or H250W/H253W variant, and 2 µM purified GST-Rab7 were mixed in 1× reaction buffer (Boston Biochem), and incubated for 1 h at 30 °C. Half of the reaction was quenched with Laemmli 2× buffer and the other half was diluted in GST pull-down buffer (20 mM Tris–HCl, 150 mM NaCl, 1% Triton X-100, pH 8.0) for GST-Rab7 protein enrichment using Glutathione Sepharose 4B resin (Cytiva), pre-equilibrated in GST pull-down buffer containing 1% BSA to block non-specific interaction, by slow rotation for 1 h at 4 °C. The resin was washed with GST pull-down buffer and proteins were eluted with Laemmli 2× buffer, followed by 5 min incubation at 95 °C. Subsequently, 25% reaction was loaded on SDS-PAGE for anti-GST Western blotting and 100% of purified GST-Rab7 was loaded for anti-P4D1 Western blotting.
4.8. Subcellular Fractionation
The separation of membranes and cytosol was performed as described previously [
21]. Briefly, 6 × 10
6 HEK293T/17 cells were transfected 24 h prior to fractionation. After PBS washes, cells were recovered in ice-cold fractionation buffer 1 (20 mM Tris–HCl, 1 mM MgCl
2, 1× protease inhibitor, pH 7.5) and the cellular suspension was passed through a G21 needle at least 20 times and until the solution was clear. Whole cells and debris were pelleted by centrifugation (1000×
g, 10 min, 4 °C) and the supernatant was centrifuged once more (2000×
g, 20 min, 4 °C). The cytosolic fraction was separated from the membrane fraction by centrifugation (20,000×
g, 30 min, 4 °C) (supernatant = cytosolic, pellet = membranes). The pelleted membranes were finally washed with ice-cold fractionation lysis buffer 1 and the centrifugation was repeated. The pellet was solubilized in fractionation buffer 2 (20 mM Tris–HCl, 0.5% NP-40, 1 mM MgCl
2, 1× protease inhibitor, pH 7.5). Total protein in each fraction was quantified using the Pierce BCA Protein Assay kit. A 5 µg sample of total protein was loaded on the gel for separation before Western blotting for transferrin receptor, tubulin and GAPDH, whereas 1.25 µg of total protein was used for transfected protein detection.
4.9. Western Blot
Proteins were separated on SDS-PAGE supplemented with 0.5% of 2,2,2-Trichloroethanol to allow the stain-free visualization of proteins migrated at 40 mA/gel. Using the stain-free option in the Image Lab software (RRID: SCR_014210) of the ChemiDoc MP Imaging System (Bio-Rad, Hercules, CA, USA, RRID: SCR_019037) enabled the visualization of proteins in gel or on the 0.45 µm PVDF membrane after protein transfer using Trans-blot Turbo (Bio-Rad, Mississauga, ON, Canada). The membrane was blocked with 5% skim milk dissolved in TBS-T buffer (20 mM Tris–HCl, 140 mM NaCl, 0.3% Tween-20) before incubation with primary antibody diluted in TBS-T with 0.5% NaN3 for more than 1 h, followed by 1 h incubation with HRP-conjugated secondary antibody diluted in TBS-T. Immunoblotted proteins were visualized using ECL substrate (Bio-Rad) with ChemiDoc MP Imaging System (Bio-Rad) using chemi function in Image Lab software version 6.0.1 (Bio-Rad).
4.10. Western Blot Quantification
Band intensity quantification was performed with Image Lab software version 6.0.1 (Bio-Rad). Western blot signal intensity was normalized using stain-free signal intensity on the PVDF membrane. To do so, the lane and bands function in the software was used to delimit the Western blot band and the stain-free bands. For stain-free signal quantification, the same number of bands was quantified for each lane in the same conditions. The band intensity was compiled in Excel for normalization calculations. Statistical analyses and graphics were made in GraphPad Prism version 9 (San Diego, CA, USA, RRID: SCR_002798).
4.11. Immunofluorescence Microscopy
HeLa cells were plated on round 12 mm glass coverslip #1.5 (Electron Microscopy Science, Hadfield, PA, USA, cat. #71887-04) in a 24-well plate for 24 h and transfected using calcium phosphate protocol, as described above, 24 h before immunofluorescence. All manipulations were performed under dimmed light and at room temperature. Coverslips were washed with PBS and then fixed with PFA solution (4% PFA, 4% sucrose in PBS) for 15 min. After washing away the fixative solution, membrane permeabilization was performed with 0.25% Triton X-100 in PBS for 15 min. Coverslips were blocked for 1 h with 10% normal goat serum (NGS) diluted in PBS before 1 h incubation with primary antibody diluted in 3% NGS in PBS. Coverslips were washed and then incubated for 1 h with secondary antibody diluted in 3% NGS in PBS. Coverslips were washed and then stained with a solution of 2 µg/mL DAPI in PBS for 5 min before mounting on a slide with ProLong Diamond Antifade (Life Technologies, Rockville, MD, USA, cat. #P36965). The coverslips were cured overnight before image acquisition. Three non-blinded experiments were performed for all assays.
The images were acquired using an inverted epi-fluorescence microscope: Olympus IX83 (RRID: SCR_020344) equipped with a U Plan S-Apo 60×/1.35 numerical aperture oil objective, an X-Cite Xylis 365 LED-based illumination source (Excelitas Technologies Corp., Waltham, MA, USA) and a Zyla 4.2 Plus sCMOS camera (Andor, Oxford, UK). Olympus CellSens Dimension software version 2.2 (Olympus, Toronto, ON, Canada) (RRID: SCR_014551) was used for image acquisition. Images, acquired as z-stack with 0.27 µm intervals, were deconvoluted using the Olympus 3D Deconvolution function in the Olympus CellSens Dimension software version 2.2 (Olympus).
For vesicle diameter measurement, one single plane was chosen for each image and the five largest vesicles positive for Rab7 (with RNF167 when co-expressed) were measured with the Arbitrary line function in the Olympus CellSens Dimension software version 2.2 (Olympus).
For Manders’ overlap coefficient measurement, one single plane from the z-stack was chosen for each image and, using the JACoP plugin in Fiji, the threshold was adjusted to obtain single puncta signal for every single cell using the function in the plugin before measuring the overlap coefficient.
For quantification of the Lamp1 signal distribution in the cell, analysis was performed on one single Z-plane. A line was traced from the end of the nucleus (DAPI staining) to the plasma membrane (the end of the cell) using the straight-line function in Fiji. The keyboard function CTRL + K allowed obtaining the fluorescence intensity graphic in relation to the distance, where 0 µm was the end of the nucleus and the highest distance was the end of the cell. The ratio of the perinuclear/peripheral Lamp1 fluorescence signal was calculated with Python coding, and the code ran on Anaconda JupiterLab Version 3.2.1. The code separated the total distance of the line in ten equal segments (1), where the first segment was the closest to the nucleus and the tenth segment was the closest to the plasma membrane. The code then calculated the average of Lamp1 fluorescence intensity on the line for the second and ninth segment (2), which represented the perinuclear and the peripheral signals, respectively. Finally, the code divided the average intensity for the second segment with the average intensity for the ninth segment (3) to obtain the perinuclear/peripheral Lamp1 signal ratio. The detail of the code is provided in the
Supplementary Material.
All data were compiled in Excel and statistical tests were performed using GraphPad Prism version 9.
4.12. Statistical Analysis
GraphPad Prism software version 9 was used for the following statistical analyses. Non-parametric one-way ANOVA with Kruskal–Wallis post-test and non-parametric t-test with Mann–Whitney post-test were used for the experiments with only one variable due to the non-Gaussian data distribution. Two-way ANOVA with Tukey’s post hoc test was used for experiments with two variables.