Combined Therapy Using Human Corneal Stromal Stem Cells and Quiescent Keratocytes to Prevent Corneal Scarring after Injury
Abstract
:1. Introduction
2. Materials and Methods
2.1. Donor Corneas, Stromal Cell Isolation, and Culture
2.2. Medium Formulations
2.3. Cell Characterization
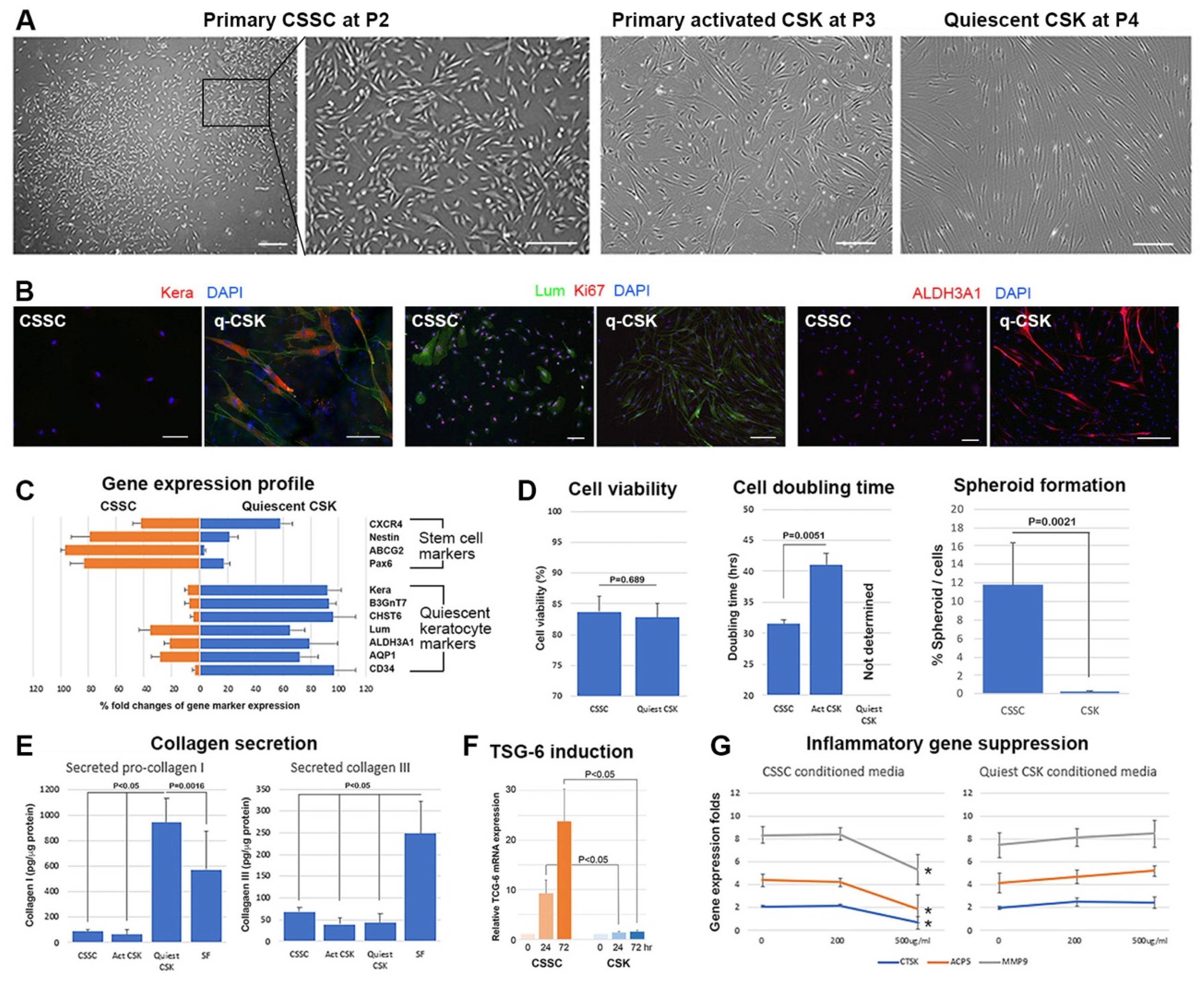
- Cell viability—The cell suspension (10 μL) was mixed with 0.4% trypan blue (10 μL) and loaded to a hemacytometer, and the number of viable (non-trypan blue stained) and non-viable cells (trypan blue stained) were quantified using a Countess cell counter (Thermo Fisher). Percentages of viable cells were compared, and p values were calculated using one-way ANOVA.
- Growth measurement—Real-time cell growth analysis was performed using the xCELLigence system RTCA SP (Agilent, Santa Clara, CA). Cells (5 × 103 cells) were grown in an E-plate 96, with gold electrodes at the bottom of each well. The growth assay was performed according to the manufacturer’s instructions. Cell indices at the start of the log phase were normalized, and the doubling time was calculated by RTCA Software Pro (Agilent).
- Spheroid forming assay—Cells were plated at a density of 200 cells per well of an Ultra-Low Attachment 6-well plate (Corning Coster) in a spheroid medium with Advanced DMEM containing B27 (1:50, Gibco), basic FGF (10 ng/mL, Gibco), EGF (10 ng/mL, Gibco), and antibiotics. At day 7, the percentage of spheroid formation was quantified.
- Collagen I and III production—Culture supernatants were collected and spun to remove cell debris. The secretion of pro-collagen I was assessed with Human Pro-Collagen I α1 (Pro-COL1a1) DuoSet ELISA (R&D Systems, Minneapolis, MN), and collagen III with Human Collagen, type III, α1 (COL3a1) ELISA kit (Cusabio, Houston, TX, USA) according to manufacturer’s protocol.
- TSG-6 expression—The cells were seeded at a density of 5000 cells per well of a 24-well plate overnight. They were then treated with TNFα (20 ng/mL) for 24 to 72 h. Total RNA was collected from RLT lysates, and qPCR was performed to examine TSG-6 expression (for primer information, see Supplementary Table S2).
- Anti-inflammatory assay by suppressing mouse macrophage induction to osteoclast formation—RAW264.7 cells (American Type Cell Collection, Manassas, VA) in DMEM with 5% FBS were seeded at 2 × 104 cells per well of a 24-well plate overnight. The cells were treated with RANK-L peptide (50 ng/mL, Sigma-Aldrich, St Louis, MO) and Concanavalin A (20 μg/mL, ConA, Sigma-Aldrich) in the presence of native or heat-denatured conditioned media concentrate (500 μg protein) from CSSC or q-CSK cultures. After 48 h, cells were harvested in RLT buffer (Qiagen, Hilden, Germany) for total RNA extraction, followed by qPCR for osteoclast markers: tartrate-resistant acid phosphatase (ACP5), matrix metalloproteinase 9 (MMP9), and cathepsin K (CTSK) (for primer information, see Supplementary Table S2). The delta Ct was determined by comparison with housekeeping 18S.
2.4. Preparation of Conditioned Medium Concentrates
2.5. Mouse Anterior Corneal Stromal Injury Model and Treatment with Topical CSSC or Intrastromal CSK Injection
2.6. Ophthalmic Examination and Measurements
2.7. Quantitative Polymerase Chain Reaction (qPCR)
2.8. Immunofluorescence
2.9. Transmission Electron Microscopy (TEM) and Morphometry
2.10. Statistics
3. Results
3.1. Human CSSC and CSK Characterization
3.2. Batch-to-Batch Efficacy of Corneal Scar Inhibition by Human CSSC
- Primary cultures with cells exhibiting small size and clonal expansion (n = 8) exhibited a high preventive effect for scar formation (62.5% resulting in scale 0, with minimal opacities; 25% in scale 1, with mild opacities, and 12.5% in scale 2, with moderate opacities,). None of these cells resulted in intense scarring.
- Cultures having mixed cell morphologies of small and slender shapes (n = 14) were incapable of completely preventing scar formation (0% for scale 0). Instead, they produced slight to moderate scarring (42.8% for both scale 1 and 2), and occasionally showed intense scarring (14.3% for scale 2).
- Cultures with a dominant appearance of bipolar and slender-shaped cells (n = 2) yielded intense scarring (100% for scale 3).
3.3. Cell Dosage-Dependent Scar Inhibition by Both Human CSSC and CSK Treatments on Mouse Stromal Injury
3.4. Fibrotic Phenotypes after CSSC vs. q-CSK Treatments of Mouse Stromal Wounds
3.5. Combined CSSC and q-CSK Treatments of Mouse Corneal Stromal Wounds
4. Discussion
Supplementary Materials
Author Contributions
Funding
Institutional Review Board Statement
Data Availability Statement
Acknowledgments
Conflicts of Interest
References
- Fuest, M.; Yam, G.H.; Peh, G.S.; Mehta, J.S. Advances in corneal cell therapy. Regen. Med. 2016, 11, 601–615. [Google Scholar] [CrossRef] [PubMed] [Green Version]
- Yam, G.H.F.; Riau, A.K.; Funderburgh, M.L.; Mehta, J.S.; Jhanji, V. Keratocyte biology. Exp. Eye Res. 2020, 196, 108062. [Google Scholar] [CrossRef] [PubMed]
- Fini, M.E.; Stramer, B.M. How the cornea heals: Cornea-specific repair mechanisms affecting surgical outcomes. Cornea 2005, 24, S2–S11. [Google Scholar] [CrossRef] [PubMed]
- West-Mays, J.A.; Dwivedi, D.J. The keratocyte: Corneal stromal cell with variable repair phenotypes. Int. J. Biochem. Cell Biol. 2006, 38, 1625–1631. [Google Scholar] [CrossRef] [PubMed] [Green Version]
- Bukowiecki, A.; Hos, D.; Cursiefen, C.; Eming, S.A. Wound-Healing Studies in Cornea and Skin: Parallels, Differences and Opportunities. Int. J. Mol. Sci. 2017, 18, 1257. [Google Scholar] [CrossRef]
- Karamichos, D.; Guo, X.Q.; Hutcheon, A.E.; Zieske, J.D. Human corneal fibrosis: An in vitro model. Investig. Ophthalmol. Vis. Sci. 2010, 51, 1382–1388. [Google Scholar] [CrossRef] [Green Version]
- Armitage, W.J.; Goodchild, C.; Griffin, M.D.; Gunn, D.J.; Hjortdal, J.; Lohan, P.; Murphy, C.C.; Pleyer, U.; Ritter, T.; Tole, D.M.; et al. High-risk Corneal Transplantation: Recent Developments and Future Possibilities. Transplantation 2019, 103, 2468–2478. [Google Scholar] [CrossRef] [Green Version]
- Gain, P.; Jullienne, R.; He, Z.; Aldossary, M.; Acquart, S.; Cognasse, F.; Thuret, G. Global Survey of Corneal Transplantation and Eye Banking. JAMA Ophthalmol. 2016, 134, 167–173. [Google Scholar] [CrossRef] [Green Version]
- Tan, D.T.; Dart, J.K.; Holland, E.J.; Kinoshita, S. Corneal transplantation. Lancet 2012, 379, 1749–1761. [Google Scholar] [CrossRef]
- Polisetti, N.; Islam, M.M.; Griffith, M. The artificial cornea. Methods Mol. Biol. 2013, 1014, 45–52. [Google Scholar]
- Avadhanam, V.S.; Liu, C.S. A brief review of Boston type-1 and osteo-odonto keratoprostheses. Br. J. Ophthalmol. 2015, 99, 878–887. [Google Scholar] [CrossRef] [PubMed]
- El Zarif, M.; Alio, J.L.; Alio Del Barrio, J.L.; De Miguel, M.P.; Abdul Jawad, K.; Makdissy, N. Corneal Stromal Regeneration: A Review of Human Clinical Studies in Keratoconus Treatment. Front Med. 2021, 8, 650724. [Google Scholar] [CrossRef] [PubMed]
- Basu, S.; Hertsenberg, A.J.; Funderburgh, M.L.; Burrow, M.K.; Mann, M.M.; Du, Y.; Lathrop, K.L.; Syed-Picard, F.N.; Adams, S.M.; Birk, D.E.; et al. Human limbal biopsy-derived stromal stem cells prevent corneal scarring. Sci. Transl. Med. 2014, 6, 266ra172. [Google Scholar] [CrossRef] [PubMed] [Green Version]
- Yam, G.H.; Fuest, M.; Yusoff, N.; Goh, T.W.; Bandeira, F.; Setiawan, M.; Seah, X.Y.; Lwin, N.C.; Stanzel, T.P.; Ong, H.S.; et al. Safety and Feasibility of Intrastromal Injection of Cultivated Human Corneal Stromal Keratocytes as Cell-Based Therapy for Corneal Opacities. Investig. Ophthalmol. Vis. Sci. 2018, 59, 3340–3354. [Google Scholar] [CrossRef] [PubMed] [Green Version]
- Fenner, B.J.; Yusoff, N.; Fuest, M.; Zhou, L.; Bandeira, F.; Cajucom-Uy, H.Y.; Tan, H.K.; Mehta, J.S.; Yam, G.H.F. A cellular and proteomic approach to assess proteins extracted from cryopreserved human amnion in the cultivation of corneal stromal keratocytes for stromal cell therapy. Eye Vis. 2019, 6, 30. [Google Scholar] [CrossRef]
- Du, Y.; Carlson, E.C.; Funderburgh, M.L.; Birk, D.E.; Pearlman, E.; Guo, N.; Kao, W.W.; Funderburgh, J.L. Stem cell therapy restores transparency to defective murine corneas. Stem Cells 2009, 27, 1635–1642. [Google Scholar] [CrossRef] [Green Version]
- Khandaker, I.; Funderburgh, J.L.; Geary, M.L.; Funderburgh, M.L.; Jhanji, V.; Du, Y.; Yam, G.H. A novel transgenic mouse model for corneal scar visualization. Exp. Eye Res. 2020, 200, 108270. [Google Scholar] [CrossRef]
- Weng, L.; Funderburgh, J.; Khandaker, I.; Geary, M.L.; Basu, R.; Funderburgh, M.L.; Du, Y.; Yam, G.H. The anti-scarring effect of corneal stromal stem cell therapy is mediated by transforming growth factor b3. Eye Vis. 2020, 7, 52. [Google Scholar] [CrossRef]
- Hertsenberg, A.J.; Shojaati, G.; Funderburgh, M.L.; Mann, M.M.; Du, Y.; Funderburgh, J.L. Corneal stromal stem cells reduce corneal scarring by mediating neutrophil infiltration after wounding. PLoS ONE 2017, 12, e0171712. [Google Scholar] [CrossRef] [Green Version]
- Yam, G.H.; Yang, T.; Geary, M.; Santra, M.; Funderburgh, M.; Rubin, E.; Du, Y.; Sahel, J.A.; Jhanji, V.; Funderburgh, J.L. Human corneal strromal stem cells express anti-fibrotic microRNA-29a and 381-5p—A robust cell selection tool for stem cell therapy of corneal scarring. J. Adv. Res. 2022. [Google Scholar] [CrossRef]
- Yam, G.H.; Yusoff, N.Z.; Kadaba, A.; Tian, D.; Myint, H.H.; Beuerman, R.W.; Zhou, L.; Mehta, J.S. Ex vivo propagation of human corneal stromal “activated keratocytes” for tissue engineering. Cell Transplant. 2015, 24, 1845–1861. [Google Scholar] [CrossRef] [PubMed]
- Du, Y.; Funderburgh, M.L.; Mann, M.M.; SundarRaj, N.; Funderburgh, J.L. Multipotent stem cells in human corneal stroma. Stem Cells 2005, 23, 1266–1275. [Google Scholar] [CrossRef] [PubMed] [Green Version]
- Yam, G.H.; Williams, G.P.; Setiawan, M.; Yusoff, N.Z.; Lee, X.W.; Htoon, H.M.; Zhou, L.; Fuest, M.; Mehta, J.S. Nerve regeneration by human corneal stromal keratocytes and stromal fibroblasts. Sci. Rep. 2017, 7, 45396. [Google Scholar] [CrossRef] [PubMed] [Green Version]
- Yusoff, N.Z.; Riau, A.K.; Yam, G.H.; Halim, N.S.; Mehta, J.S. Isolation and propagation of human corneal stromal keratocytes for tissue engineering and cell therapy. Cells 2022, 11, 178. [Google Scholar] [CrossRef] [PubMed]
- Yam, G.H.; Gaplovska-Kysela, K.; Zuber, C.; Roth, J. Aggregated myocilin induces russell bodies and causes apoptosis: Implications for the pathogenesis of myocilin-caused primary open-angle glaucoma. Am. J. Pathol. 2007, 170, 100–109. [Google Scholar] [CrossRef] [Green Version]
- Dyer, D.P.; Thomson, J.M.; Hermant, A.; Jowitt, T.A.; Handel, T.M.; Proudfoot, A.E.; Day, A.J.; Milner, C.M. TSG-6 inhibits neutrophil migration via direct interaction with the chemokine CXCL8. J. Immunol. 2014, 192, 2177–2185. [Google Scholar] [CrossRef] [Green Version]
- Henriksson, J.T.; McDermott, A.M.; Bergmanson, J.P. Dimensions and morphology of the cornea in three strains of mice. Investig. Ophthalmol. Vis. Sci. 2009, 50, 3648–3654. [Google Scholar] [CrossRef] [Green Version]
- Patel, S.; McLaren, J.; Hodge, D.; Bourne, W. Normal human keratocyte density and corneal thickness measurement by using confocal microscopy in vivo. Investig. Ophthalmol. Vis. Sci. 2001, 42, 333–339. [Google Scholar]
- Torricelli, A.A.; Santhanam, A.; Wu, J.; Singh, V.; Wilson, S.E. The corneal fibrosis response to epithelial-stromal injury. Exp. Eye Res. 2016, 142, 110–118. [Google Scholar] [CrossRef] [Green Version]
- Wilson, S.E.; Chaurasia, S.S.; Medeiros, F.W. Apoptosis in the initiation, modulation and termination of the corneal wound healing response. Exp. Eye Res. 2007, 85, 305–311. [Google Scholar] [CrossRef] [Green Version]
- Fini, M.E. Keratocyte and fibroblast phenotypes in the repairing cornea. Prog. Retin. Eye Res. 1999, 18, 529–551. [Google Scholar] [CrossRef]
- Zieske, J.D.; Guimaraes, S.R.; Hutcheon, A.E. Kinetics of keratocyte proliferation in response to epithelial debridement. Exp. Eye Res. 2001, 72, 33–39. [Google Scholar] [CrossRef] [PubMed]
- Fukuda, K.; Ishida, W.; Fukushima, A.; Nishida, T. Corneal Fibroblasts as Sentinel Cells and Local Immune Modulators in Infectious Keratitis. Int. J. Mol. Sci. 2017, 18, 1831. [Google Scholar] [CrossRef] [PubMed]
- Carlson, E.C.; Drazba, J.; Yang, X.; Perez, V.L. Visualization and characterization of inflammatory cell recruitment and migration through the corneal stroma in endotoxin-induced keratitis. Investig. Ophthalmol. Vis. Sci. 2006, 47, 241–248. [Google Scholar] [CrossRef] [Green Version]
- Jester, J.V.; Huang, J.; Barry-Lane, P.A.; Kao, W.W.; Petroll, W.M.; Cavanagh, H.D. Transforming growth factor(beta)-mediated corneal myofibroblast differentiation requires actin and fibronectin assembly. Investig. Ophthalmol. Vis. Sci. 1999, 40, 1959–1967. [Google Scholar]
- de Oliveira, R.C.; Wilson, S.E. Fibrocytes, Wound Healing, and Corneal Fibrosis. Investig. Ophthalmol. Vis. Sci. 2020, 61, 28. [Google Scholar] [CrossRef] [Green Version]
- Bargagna-Mohan, P.; Ishii, A.; Lei, L.; Sheehy, D.; Pandit, S.; Chan, G.; Bansal, R.; Mohan, R. Sustained activation of ERK1/2 MAPK in Schwann cells causes corneal neurofibroma. J. Neurosci. Res. 2017, 95, 1712–1729. [Google Scholar] [CrossRef]
- McKay, T.B.; Hutcheon, A.E.K.; Zieske, J.D. Biology of corneal fibrosis: Soluble mediators, integrins, and extracellular vesicles. Eye 2020, 34, 271–278. [Google Scholar] [CrossRef]
- Medeiros, C.S.; Marino, G.K.; Santhiago, M.R.; Wilson, S.E. The Corneal Basement Membranes and Stromal Fibrosis. Investig. Ophthalmol. Vis. Sci. 2018, 59, 4044–4053. [Google Scholar] [CrossRef] [Green Version]
- Pardo, A.; Barrios, R.; Gaxiola, M.; Segura-Valdez, L.; Carrillo, G.; Estrada, A.; Mejia, M.; Selman, M. Increase of lung neutrophils in hypersensitivity pneumonitis is associated with lung fibrosis. Am. J. Respir. Crit. Care. Med. 2000, 161, 1698–1704. [Google Scholar] [CrossRef] [Green Version]
- Ding, L.; Yang, J.; Zhang, C.; Zhang, X.; Gao, P. Neutrophils Modulate Fibrogenesis in Chronic Pulmonary Diseases. Front Med. 2021, 8, 616200. [Google Scholar] [CrossRef] [PubMed]
- Mocsai, A. Diverse novel functions of neutrophils in immunity, inflammation, and beyond. J. Exp. Med. 2013, 210, 1283–1299. [Google Scholar] [CrossRef] [PubMed] [Green Version]
- Gandhi, J.; Khera, L.; Gaur, N.; Paul, C.; Kaul, R. Role of Modulator of Inflammation Cyclooxygenase-2 in Gammaherpesvirus Mediated Tumorigenesis. Front Microbiol. 2017, 8, 538. [Google Scholar] [CrossRef] [PubMed] [Green Version]
- Iwamoto, S.; Koga, T.; Ohba, M.; Okuno, T.; Koike, M.; Murakami, A.; Matsuda, A.; Yokomizo, T. Non-steroidal anti-inflammatory drug delays corneal wound healing by reducing production of 12-hydroxyheptadecatrienoic acid, a ligand for leukotriene B4 receptor 2. Sci. Rep. 2017, 7, 13267. [Google Scholar] [CrossRef] [PubMed] [Green Version]
- Okuno, T.; Yokomizo, T. Biological functions of 12(S)-hydroxyheptadecatrienoic acid as a ligand of leukotriene B4 receptor 2. Inflamm. Regen. 2018, 38, 29. [Google Scholar] [CrossRef] [PubMed] [Green Version]
- Vereb, Z.; Poliska, S.; Albert, R.; Olstad, O.K.; Boratko, A.; Csortos, C.; Moe, M.C.; Facsko, A.; Petrovski, G. Role of Human Corneal Stroma-Derived Mesenchymal-Like Stem Cells in Corneal Immunity and Wound Healing. Sci. Rep. 2016, 6, 26227. [Google Scholar] [CrossRef] [Green Version]
- Liu, X.N.; Mi, S.L.; Chen, Y.; Wang, Y. Corneal stromal mesenchymal stem cells: Reconstructing a bioactive cornea and repairing the corneal limbus and stromal microenvironment. Int. J. Ophthalmol. 2021, 14, 448–455. [Google Scholar] [CrossRef]
- Gu, W.; Song, L.; Li, X.M.; Wang, D.; Guo, X.J.; Xu, W.G. Mesenchymal stem cells alleviate airway inflammation and emphysema in COPD through down-regulation of cyclooxygenase-2 via p38 and ERK MAPK pathways. Sci. Rep. 2015, 5, 8733. [Google Scholar] [CrossRef] [Green Version]
- Keadle, T.L.; Usui, N.; Laycock, K.A.; Miller, J.K.; Pepose, J.S.; Stuart, P.M. IL-1 and TNF-alpha are important factors in the pathogenesis of murine recurrent herpetic stromal keratitis. Investig. Ophthalmol. Vis. Sci. 2000, 41, 96–102. [Google Scholar]
- Hong, J.W.; Liu, J.J.; Lee, J.S.; Mohan, R.R.; Mohan, R.R.; Woods, D.J.; He, Y.G.; Wilson, S.E. Proinflammatory chemokine induction in keratocytes and inflammatory cell infiltration into the cornea. Investig. Ophthalmol. Vis. Sci. 2001, 42, 2795–2803. [Google Scholar]
- Ihanamaki, T.; Pelliniemi, L.J.; Vuorio, E. Collagens and collagen-related matrix components in the human and mouse eye. Prog. Retin. Eye Res. 2004, 23, 403–434. [Google Scholar] [CrossRef] [PubMed]
- Amin, S.; Jalilian, E.; Katz, E.; Frank, C.; Yazdanpanah, G.; Guaiquil, V.H.; Rosenblatt, M.I.; Djalilian, A.R. The Limbal Niche and Regenerative Strategies. Vision 2021, 5, 43. [Google Scholar] [CrossRef] [PubMed]
- Penn, J.W.; Grobbelaar, A.O.; Rolfe, K.J. The role of the TGF-beta family in wound healing, burns and scarring: A review. Int. J. Burn. Trauma 2012, 2, 18–28. [Google Scholar]








Publisher’s Note: MDPI stays neutral with regard to jurisdictional claims in published maps and institutional affiliations. |
© 2022 by the authors. Licensee MDPI, Basel, Switzerland. This article is an open access article distributed under the terms and conditions of the Creative Commons Attribution (CC BY) license (https://creativecommons.org/licenses/by/4.0/).
Share and Cite
Jhanji, V.; Santra, M.; Riau, A.K.; Geary, M.L.; Yang, T.; Rubin, E.; Yusoff, N.Z.B.M.; Dhaliwal, D.K.; Mehta, J.S.; Yam, G.H.-F. Combined Therapy Using Human Corneal Stromal Stem Cells and Quiescent Keratocytes to Prevent Corneal Scarring after Injury. Int. J. Mol. Sci. 2022, 23, 6980. https://doi.org/10.3390/ijms23136980
Jhanji V, Santra M, Riau AK, Geary ML, Yang T, Rubin E, Yusoff NZBM, Dhaliwal DK, Mehta JS, Yam GH-F. Combined Therapy Using Human Corneal Stromal Stem Cells and Quiescent Keratocytes to Prevent Corneal Scarring after Injury. International Journal of Molecular Sciences. 2022; 23(13):6980. https://doi.org/10.3390/ijms23136980
Chicago/Turabian StyleJhanji, Vishal, Mithun Santra, Andri K. Riau, Moira L. Geary, Tianbing Yang, Elizabeth Rubin, Nur Zahirah Binte M. Yusoff, Deepinder K. Dhaliwal, Jodhbir S. Mehta, and Gary Hin-Fai Yam. 2022. "Combined Therapy Using Human Corneal Stromal Stem Cells and Quiescent Keratocytes to Prevent Corneal Scarring after Injury" International Journal of Molecular Sciences 23, no. 13: 6980. https://doi.org/10.3390/ijms23136980
APA StyleJhanji, V., Santra, M., Riau, A. K., Geary, M. L., Yang, T., Rubin, E., Yusoff, N. Z. B. M., Dhaliwal, D. K., Mehta, J. S., & Yam, G. H.-F. (2022). Combined Therapy Using Human Corneal Stromal Stem Cells and Quiescent Keratocytes to Prevent Corneal Scarring after Injury. International Journal of Molecular Sciences, 23(13), 6980. https://doi.org/10.3390/ijms23136980

