Genome-Wide Analysis of the Peptidase M24 Superfamily in Triticum aestivum Demonstrates That TaM24-9 Is Involved in Abiotic Stress Response
Abstract
:1. Introduction
2. Results
2.1. Identification and Characterization of TaM24 Genes
2.2. Phylogenetic Analysis and Classification of TaM24 Proteins
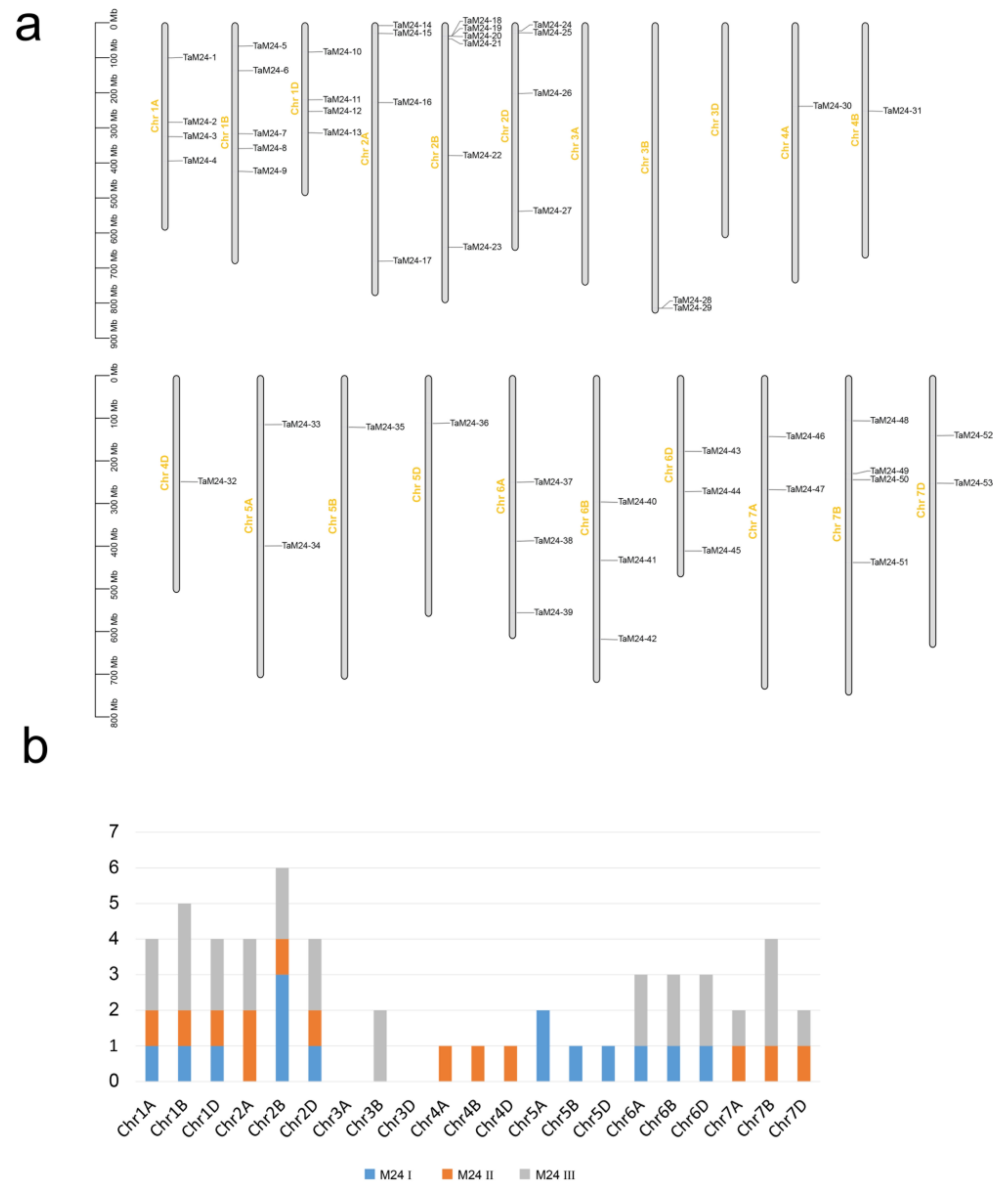
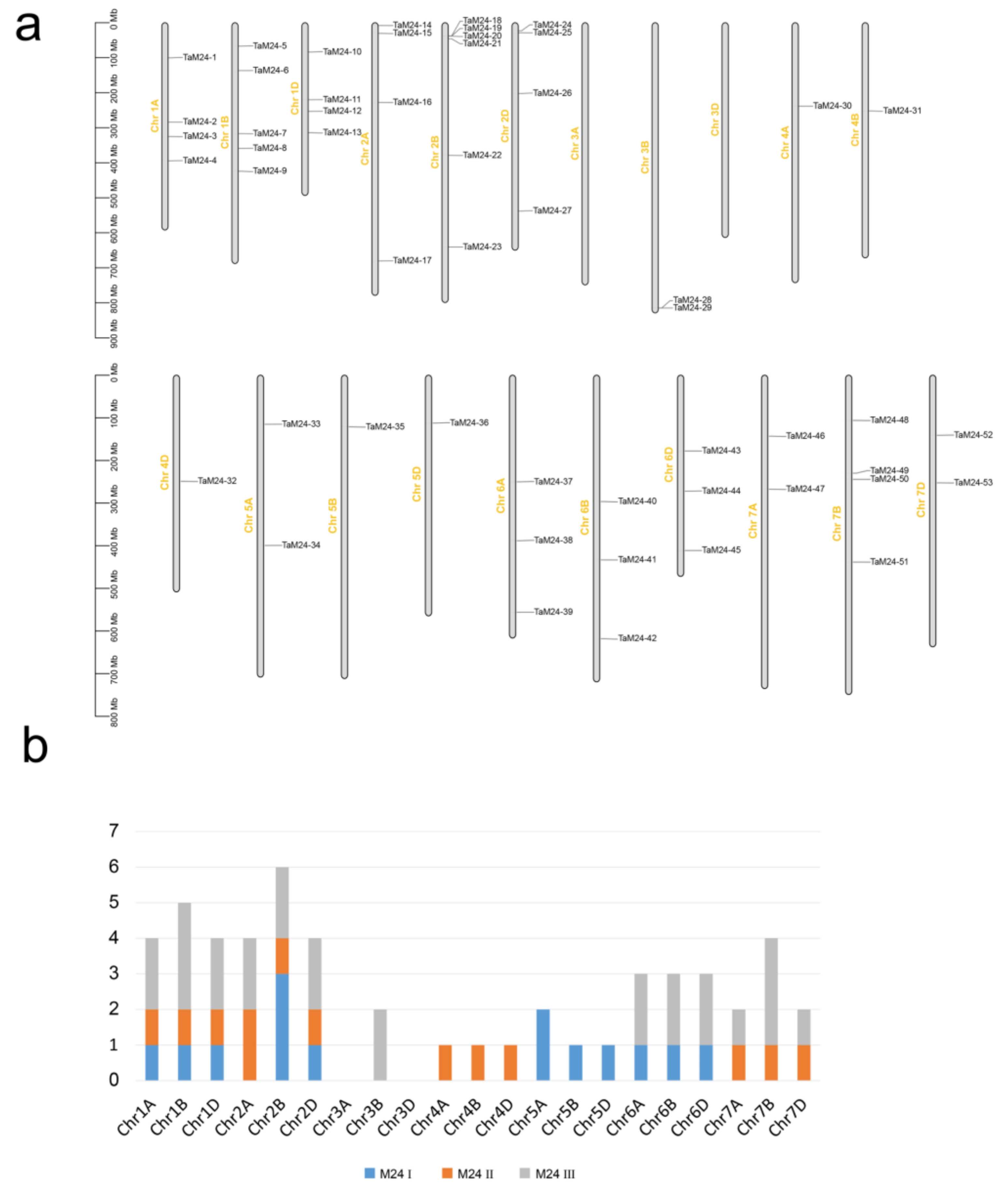
2.3. Chromosome Mapping and Homologous Gene Identification of TaM24 Genes
2.4. Analyzing Gene Duplication Events and Natural Selection
2.5. Motif Analysis and Gene Structure Analysis
2.6. Gene Ontology (GO) Analysis and Protein Interaction Network (PPI) Analysis
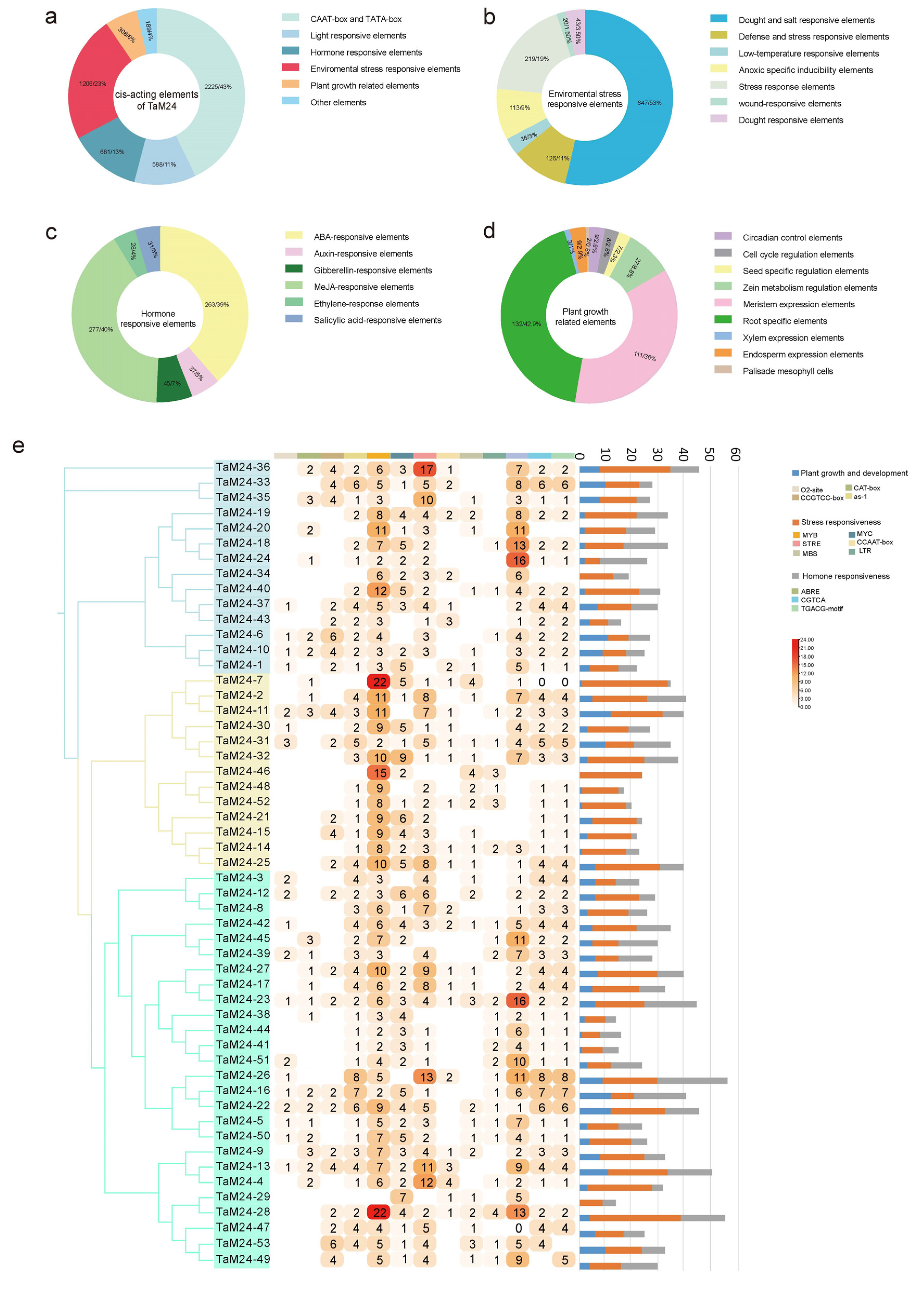
2.7. Cis-Acting Element Analysis of Promoter Region
2.8. Analysis of Expression Patterns of TaM24 Genes
2.9. Overexpression of TaM24-9 Affects Seed Germination under Drought or NaCl Stress in Arabidopsis
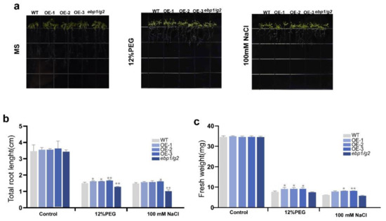
2.10. Overexpression of TaM24-9 Affects Growth State of Arabidopsis at the Seedling Stage under Drought and NaCl Stress
3. Discussion
4. Materials and Methods
4.1. Identification of Peptidase M24 Gene Family Members in Wheat
4.2. Phylogenetic Analysis and Classification of TaM24 Proteins
4.3. Chromosomal Location and Identification of Homoeologs
4.4. Gene Duplication and Evolutionary Selection Analysis
4.5. Gene Structure and Conserved Motif Analysis
4.6. Cis-Acting Element Analysis
4.7. Gene Ontology (GO) Analysis and Protein Interaction Network (PPI) Analysis
4.8. Expression Analysis of TaM24 Genes
4.9. RNA Extraction and Quantitative Real-Time PCR
4.10. Plant Materials, Growth Conditions, and Stress Treatments
4.11. Measurement of Malondialdehyde and Proline Contents
4.12. Statistical Analysis
5. Conclusions
Supplementary Materials
Author Contributions
Funding
Institutional Review Board Statement
Informed Consent Statement
Data Availability Statement
Conflicts of Interest
References
- Shiferaw, B.; Smale, M.; Braun, H.-J.; Duveiller, E.; Reynolds, M.; Muricho, G. Crops that feed the world 10. Past successes and future challenges to the role played by wheat in global food security. Food Secur. 2013, 5, 291–317. [Google Scholar] [CrossRef] [Green Version]
- Gupta, P.K.; Balyan, H.S.; Sharma, S.; Kumar, R. Genetics of yield, abiotic stress tolerance and biofortification in wheat (Triticum aestivum L.). Theor. Appl. Genet. 2020, 133, 1569–1602. [Google Scholar] [CrossRef] [PubMed]
- Tyczewska, A.; Woźniak, E.; Gracz, J.; Kuczyński, J.; Twardowski, T. Towards Food Security: Current State and Future Prospects of Agrobiotechnology. Trends Biotechnol. 2018, 36, 1219–1229. [Google Scholar] [CrossRef] [PubMed]
- Allahverdiyev, T.I.; Talai, J.M.; Huseynova, I.M.; Aliyev, J.A. Effect of drought stress on some physiological parameters, yield, yield components of durum (Triticum durum desf.) and bread (Triticum aestivum L.) wheat genotypes. Ekin J. Crop Breed. Genet. 2015, 1, 50–62. [Google Scholar]
- Noman, A.; Ali, Q.; Naseem, J.; Javed, M.T.; Kanwal, H.; Islam, W.; Aqeel, M.; Khalid, N.; Zafar, S.; Tayyeb, M.; et al. Sugar beet extract acts as a natural bio-stimulant for physio-biochemical attributes in water stressed wheat (Triticum aestivum L.). Acta Physiol. Plant. 2018, 40, 110. [Google Scholar] [CrossRef]
- Golfam, R.; Kiarostami, K.; Lohrasebi, T.; Hasrak, S.; Razavi, K. A review of drought stress on wheat (Triticum aestivum L.) starch. Farming Manag. 2021, 6, 47–57. [Google Scholar]
- Sallam, A.; Alqudah, A.M.; Dawood, M.F.A.; Baenziger, P.S.; Börner, A. Drought Stress Tolerance in Wheat and Barley: Advances in Physiology, Breeding and Genetics Research. Int. J. Mol. Sci. 2019, 20, 3137. [Google Scholar] [CrossRef] [PubMed] [Green Version]
- Daryanto, S.; Wang, L.; Jacinthe, P.-A. Global Synthesis of Drought Effects on Maize and Wheat Production. PLoS ONE 2016, 11, e0156362. [Google Scholar] [CrossRef]
- Zhang, X.; Obringer, R.; Wei, C.; Chen, N.; Niyogi, D. Droughts in India from 1981 to 2013 and Implications to Wheat Production. Sci. Rep. 2017, 7, srep44552. [Google Scholar] [CrossRef] [Green Version]
- Flowers, T.J.; Flowers, S.A. Why does salinity pose such a difficult problem for plant breeders? Agric. Water Manag. 2005, 78, 15–24. [Google Scholar] [CrossRef]
- Wang, M.; Xia, G. The landscape of molecular mechanisms for salt tolerance in wheat. Crop J. 2018, 6, 42–47. [Google Scholar] [CrossRef]
- Hanin, M.; Ebel, C.; Ngom, M.; Laplaze, L.; Masmoudi, K. New Insights on Plant Salt Tolerance Mechanisms and Their Potential Use for Breeding. Front. Plant Sci. 2016, 7, 1787. [Google Scholar] [CrossRef] [PubMed] [Green Version]
- Yue, J.-Y.; Wang, Y.-J.; Jiao, J.-L.; Wang, H.-Z. Silencing of ATG2 and ATG7 promotes programmed cell death in wheat via inhibition of autophagy under salt stress. Ecotoxicol. Environ. Saf. 2021, 225, 112761. [Google Scholar] [CrossRef] [PubMed]
- Wang, L.; Han, S.; Zhong, S.; Wei, H.; Zhang, Y.; Zhao, Y.; Liu, B. Characterization and Fine Mapping of a Necrotic Leaf Mutant in Maize (Zea mays L.). J. Genet. Genom. 2013, 40, 307–314. [Google Scholar] [CrossRef]
- Cheng, H.; Chen, X.; Zhu, J.; Huang, H. Overexpression of a Hevea brasiliensis ErbB-3 Binding protein 1 Gene Increases Drought Tolerance and Organ Size in Arabidopsis. Front. Plant Sci. 2016, 7, 1703. [Google Scholar] [CrossRef] [Green Version]
- Li, J.; Yu, G.; Sun, X.; Zhang, X.; Liu, J.; Pan, H. AcEBP1, an ErbB3-Binding Protein (EBP1) from halophyte Atriplex canescens, negatively regulates cell growth and stress responses in Arabidopsis. Plant Sci. 2016, 248, 64–74. [Google Scholar] [CrossRef]
- Li, C.; Liu, X.; Qiang, X.; Li, X.; Li, X.; Zhu, S.; Wang, L.; Wang, Y.; Liao, H.; Luan, S.; et al. EBP1 nuclear accumulation negatively feeds back on FERONIA-mediated RALF1 signaling. PLoS Biol. 2018, 16, e2006340. [Google Scholar] [CrossRef] [Green Version]
- Bazan, J.F.; Weaver, L.H.; Roderick, S.L.; Huber, R.; Matthews, B.W. Sequence and structure comparison suggest that methionine aminopeptidase, prolidase, aminopeptidase P, and creatinase share a common fold. Proc. Natl. Acad. Sci. USA 1994, 91, 2473–2477. [Google Scholar] [CrossRef] [Green Version]
- Yoo, J.Y.; Wang, X.W.; Rishi, A.K.; Lessor, T.; Xia, X.M.; A Gustafson, T.; Hamburger, A.W. Interaction of the PA2G4 (EBP1) protein with ErbB-3 and regulation of this binding by heregulin. Br. J. Cancer 2000, 82, 683–690. [Google Scholar] [CrossRef] [Green Version]
- Biswas, D.; Yu, Y.; Prall, M.; Formosa, T.; Stillman, D.J. The Yeast FACT Complex Has a Role in Transcriptional Initiation. Mol. Cell. Biol. 2005, 25, 5812–5822. [Google Scholar] [CrossRef] [Green Version]
- Stuwe, T.; Hothorn, M.; Lejeune, E.; Rybin, V.; Bortfeld, M.; Scheffzek, K.; Ladurner, A.G. The FACT Spt16 “peptidase” domain is a histone H3–H4 binding module. In Proceedings of the National Academy of Sciences 2008, Cambridge, UK, 22 January 2018; Volume 105, pp. 8884–8889. [Google Scholar]
- Hauser, F.; Strassner, J.; Schaller, A. Cloning, Expression, and Characterization of Tomato (Lycopersicon esculentum) Aminopeptidase P. J. Biol. Chem. 2001, 276, 31732–31737. [Google Scholar] [CrossRef] [Green Version]
- Murphy, A.S.; Hoogner, K.R.; Peer, W.A.; Taiz, L. Identification, Purification, and Molecular Cloning of N-1-Naphthylphthalmic Acid-Binding Plasma Membrane-Associated Aminopeptidases from Arabidopsis. Plant Physiol. 2002, 128, 935–950. [Google Scholar] [CrossRef] [Green Version]
- Duroux, M.; Houben, A.; Růžička, K.; Friml, J.; Grasser, K.D. The chromatin remodelling complex FACT associates with actively transcribed regions of the Arabidopsis genome. Plant J. 2004, 40, 660–671. [Google Scholar] [CrossRef]
- Zhang, W.-K.; Shen, Y.-G.; He, X.-J.; Du, B.-X.; Xie, Z.-M.; Luo, G.-Z.; Zhang, J.-S.; Chen, S.-Y. Characterization of a novel cell cycle-related gene from Arabidopsis. J. Exp. Bot. 2005, 56, 807–816. [Google Scholar] [CrossRef]
- Horváth, B.M.; Magyar, Z.; Zhang, Y.; Hamburger, A.W.; Bakó, L.; Visser, R.G.F.; Bachem, C.; Bögre, L. EBP1 regulates organ size through cell growth and proliferation in plants. EMBO J. 2006, 25, 4909–4920. [Google Scholar] [CrossRef]
- Millar, A.H.; Nelson, C.J.; Li, L.; Taylor, N.L.; Stroher, E.; Petereit, J.J.P.P. The intermediate cleavage peptidase ICP55 modifies enzyme N-termini and alters protein stability in Arabidopsis mitochondria. Plant Physiol. 2015, 168, 415–427. [Google Scholar] [CrossRef] [Green Version]
- Lolas, I.B.; Himanen, K.; Gronlund, J.T.; Lynggaard, C.; Houben, A.; Melzer, M.; Van Lijsebettens, M.; Grasser, K.D. The transcript elongation factor FACT affects Arabidopsis vegetative and reproductive development and genetically interacts with HUB1/2. Plant J. 2010, 61, 686–697. [Google Scholar] [CrossRef]
- Ross, S.; Giglione, C.; Pierre, M.; Espagne, C.; Meinnel, T. Functional and Developmental Impact of Cytosolic Protein N-Terminal Methionine Excision in Arabidopsis. Plant Physiol. 2005, 137, 623–637. [Google Scholar] [CrossRef] [Green Version]
- Jeong, H.-J.; Shin, J.S.; Ok, S.H. Barley DNA-binding methionine aminopeptidase, which changes the localization from the nucleus to the cytoplasm by low temperature, is involved in freezing tolerance. Plant Sci. 2011, 180, 53–60. [Google Scholar] [CrossRef]
- Cao, P.; Song, J.; Zhou, C.; Weng, M.; Liu, J.; Wang, F.; Zhao, F.; Feng, D.; Wang, B. Characterization of multiple cold induced genes from Ammopiptanthus mongolicus and functional analyses of gene AmEBP1. Plant Mol. Biol. 2008, 69, 529–539. [Google Scholar] [CrossRef]
- Makam, S.N. The Arabidopsis Aminopeptidase-P (AtAPP1) is a Regulator of Auxin Signaling; Purdue University: West Lafayette, IN, USA, 2007. [Google Scholar]
- Sanjai, D. Arabidopsis Thaliana Aminopeptidase P1 (APP1) Functions as a Rate-Limiting Component of Auxin Signaling Transduction; Purdue University: West Lafayette, IN, USA, 2009. [Google Scholar]
- Balakireva, A.V.; Deviatkin, A.A.; Zgoda, V.G.; Kartashov, M.I.; Zhemchuzhina, N.S.; Dzhavakhiya, V.G.; Golovin, A.V.; Zamyatnin, J.A.A. Proteomics Analysis Reveals That Caspase-like and Metacaspase-like Activities Are Dispensable for Activation of Proteases Involved in Early Response to Biotic Stress in Triticum aestivum L. Int. J. Mol. Sci. 2018, 19, 3991. [Google Scholar] [CrossRef] [PubMed] [Green Version]
- Lei, P.; Wei, X.; Gao, R.; Huo, F.; Nie, X.; Tong, W.; Song, W. Genome-wide identification of PYL gene family in wheat: Evolution, expression and 3D structure analysis. Genomics 2020, 113, 854–866. [Google Scholar] [CrossRef] [PubMed]
- Lai, D.-L.; Yan, J.; Fan, Y.; Li, Y.; Ruan, J.-J.; Wang, J.-Z.; Cheng, X.-B.; Cheng, J.-P. Genome-wide identification and phylogenetic relationships of the Hsp70 gene family of Aegilops tauschii, wild emmer wheat (Triticum dicoccoides) and bread wheat (Triticum aestivum). 3 Biotech 2021, 11, 1–16. [Google Scholar] [CrossRef] [PubMed]
- Rawlings, N.D.; Bateman, A. How to use the MEROPS database and website to help understand peptidase specificity. Protein Sci. 2020, 30, 83–92. [Google Scholar] [CrossRef]
- Rawlings, N.D.; Barrett, A.; Bateman, A. MEROPS: The database of proteolytic enzymes, their substrates and inhibitors. Nucleic Acids Res. 2011, 40, D343–D350. [Google Scholar] [CrossRef] [Green Version]
- Wang, J.; Elliott, J.E.; Williamson, R.E. Features of the primary wall CESA complex in wild type and cellulose-deficient mutants of Arabidopsis thaliana. J. Exp. Bot. 2008, 59, 2627–2637. [Google Scholar] [CrossRef] [Green Version]
- Chen, M.Q.; Zhang, A.H.; Zhang, Q.; Zhang, B.C.; Nan, J.; Li, X.; Liu, N.; Qu, H.; Lu, C.M.; Zhou, Y.H.; et al. Arabidopsis NMD3 Is Required for Nuclear Export of 60S Ribosomal Subunits and Affects Secondary Cell Wall Thickening. PLoS ONE 2012, 7, e35904. [Google Scholar] [CrossRef]
- Perrella, G.; Consiglio, M.F.; Aiese-Cigliano, R.; Cremona, G.; Sanchez-Moran, E.; Barra, L.; Errico, A.; Bressan, R.A.; Franklin, F.C.H.; Conicella, C. Histone hyperacetylation affects meiotic recombination and chromosome segregation in Arabidopsis. Plant J. 2010, 62, 796–806. [Google Scholar] [CrossRef]
- Kandasamy, M.K.; Deal, R.B.; McKinney, E.C.; Meagher, R.B. Silencing the nuclear actin-related protein AtARP4 in Arabidopsis has multiple effects on plant development, including early flowering and delayed floral senescence. Plant J. 2005, 41, 845–858. [Google Scholar] [CrossRef]
- Liepman, A.H.; Vijayalakshmi, J.; Peisach, D.; Hulsebus, B.; Olsen, L.J.; Saper, M.A. Crystal Structure of Photorespiratory Alanine: Glyoxylate Aminotransferase 1 (AGT1) from Arabidopsis thaliana. Front. Plant Sci. 2019, 10, 1229. [Google Scholar] [CrossRef]
- Chen, M.; Thelen, J.J. The Plastid Isoform of Triose Phosphate Isomerase Is Required for the Postgerminative Transition from Heterotrophic to Autotrophic Growth in Arabidopsis. Plant Cell 2010, 22, 77–90. [Google Scholar] [CrossRef] [Green Version]
- Shi, H.; Ye, T.; Wang, Y.; Chan, Z. Arabidopsis ALTERED MERISTEM PROGRAM 1 negatively modulates plant responses to abscisic acid and dehydration stress. Plant Physiol. Biochem. 2013, 67, 209–216. [Google Scholar] [CrossRef]
- Missihoun, T.; Hou, Q.; Mertens, D.; Bartels, D. Sequence and functional analyses of the aldehyde dehydrogenase 7B4 gene promoter in Arabidopsis thaliana and selected Brassicaceae: Regulation patterns in response to wounding and osmotic stress. Planta 2014, 239, 1281–1298. [Google Scholar] [CrossRef]
- Sagor, G.H.M.; Zhang, S.; Kojima, S.; Simm, S.; Berberich, T.; Kusano, T. Reducing Cytoplasmic Polyamine Oxidase Activity in Arabidopsis Increases Salt and Drought Tolerance by Reducing Reactive Oxygen Species Production and Increasing Defense Gene Expression. Front. Plant Sci. 2016, 7, 214. [Google Scholar] [CrossRef] [Green Version]
- Giglione, C.; Vallon, O.; Meinnel, T. Control of protein life-span by N-terminal methionine excision. EMBO J. 2003, 22, 13–23. [Google Scholar] [CrossRef] [Green Version]
- Giglione, C.; Boularot, A.; Meinnel, T. Protein N-terminal methionine excision. Cell Mol. Life Sci. 2004, 61, 1455–1474. [Google Scholar] [CrossRef]
- Vögtle, F.-N.; Wortelkamp, S.; Zahedi, R.; Becker, D.; Leidhold, C.; Gevaert, K.; Kellermann, J.; Voos, W.; Sickmann, A.; Pfanner, N.; et al. Global Analysis of the Mitochondrial N-Proteome Identifies a Processing Peptidase Critical for Protein Stability. Cell 2009, 139, 428–439. [Google Scholar] [CrossRef]
- Singh, R.; Goyal, V.D.; Kumar, A.; Sabharwal, N.S.; Makde, R.D. Crystal structures and biochemical analyses of intermediate cleavage peptidase: Role of dynamics in enzymatic function. FEBS Lett. 2018, 593, 443–454. [Google Scholar] [CrossRef] [Green Version]
- Are, V.N.; Ghosh, B.; Kumar, A.; Gadre, R.; Makde, R.D. Crystal structure and dynamics of Spt16N-domain of FACT complex from Cicer arietinum. Int. J. Biol. Macromol. 2016, 88, 36–43. [Google Scholar] [CrossRef]
- Frost, J.M.; Kim, M.Y.; Park, G.T.; Hsieh, P.-H.; Nakamura, M.; Lin, S.J.H.; Yoo, H.; Choi, J.; Ikeda, Y.; Kinoshita, T.; et al. FACT complex is required for DNA demethylation at heterochromatin during reproduction in Arabidopsis. Proc. Natl. Acad. Sci. USA 2018, 115, E4720–E4729. [Google Scholar] [CrossRef] [Green Version]
- Liu, Y.-C.; Lei, Y.-W.; Liu, W.; Weng, L.; Lei, M.-J.; Hu, X.-H.; Dong, Z.; Luo, D.; Yang, J. LjCOCH interplays with LjAPP1 to maintain the nodule development in Lotus japonicus. Plant Growth Regul. 2018, 85, 267–279. [Google Scholar] [CrossRef]
- Kim, J.S.; Jeon, B.W.; Kim, J. Signaling Peptides Regulating Abiotic Stress Responses in Plants. Front. Plant Sci. 2021, 12, 704490. [Google Scholar] [CrossRef]
- Zhu, J.-K. Abiotic Stress Signaling and Responses in Plants. Cell 2016, 167, 313–324. [Google Scholar] [CrossRef] [Green Version]
- Du, Y.-T.; Zhao, M.-J.; Wang, C.-T.; Gao, Y.; Wang, Y.-X.; Liu, Y.-W.; Chen, M.; Chen, J.; Zhou, Y.-B.; Xu, Z.-S.; et al. Identification and characterization of GmMYB118 responses to drought and salt stress. BMC Plant Biol. 2018, 18, 1–18. [Google Scholar] [CrossRef]
- Im, C.H.; Hwang, S.M.; Son, Y.S.; Heo, J.B.; Bang, W.Y.; Suwastika, I.N.; Shiina, T.; Bahk, J.D. Nuclear/Nucleolar GTPase 2 Proteins as a Subfamily of YlqF/YawG GTPases Function in Pre-60S Ribosomal Subunit Maturation of Mono- and Dicotyledonous Plants. J. Biol. Chem. 2011, 286, 8620–8632. [Google Scholar] [CrossRef] [Green Version]
- Wang, T.; Sui, Z.; Liu, X.; Li, Y.; Li, H.; Xing, J.; Song, F.; Zhang, Y.; Sun, Q.; Ni, Z. Ectopic expression of a maize hybrid up-regulated gene, ErbB- 3 binding Protein 1 ( ZmEBP1), increases organ size by promoting cell proliferation in Arabidopsis. Plant Sci. 2016, 243, 23–34. [Google Scholar] [CrossRef]
- Wang, R.K.; Cao, Z.H.; Hao, Y.J. Overexpression of a R2R3 MYB gene MdSIMYB1 increases tolerance to multiple stresses in transgenic tobacco and apples. Physiol. Plant. 2014, 150, 76–87. [Google Scholar] [CrossRef] [PubMed]
- Chen, D.; Richardson, T.; Chai, S.; Lynne McIntyre, C.; Rae, A.L.; Xue, G.-P. Drought-up-regulated TaNAC69-1 is a transcriptional repressor of TaSHY2 and TaIAA7, and enhances root length and biomass in wheat. Plant Cell Physiol. 2016, 57, 2076–2090. [Google Scholar] [CrossRef] [PubMed] [Green Version]
- Gill, S.S.; Tuteja, N. Reactive oxygen species and antioxidant machinery in abiotic stress tolerance in crop plants. Plant Physiol. Biochem. 2010, 48, 909–930. [Google Scholar] [CrossRef] [PubMed]
- Xu, X.; Zhang, L.; Zhao, W.; Fu, L.; Han, Y.; Wang, K.; Yan, L.; Li, Y.; Zhang, X.-H.; Min, D.-H. Genome-wide analysis of the serine carboxypeptidase-like protein family in Triticum aestivum reveals TaSCPL184-6D is involved in abiotic stress response. BMC Genom. 2021, 22, 1–19. [Google Scholar] [CrossRef]
- Bolser, D.M.; Staines, D.M.; Perry, E.; Kersey, P.J. Ensembl Plants: Integrating Tools for Visualizing, Mining, and Analyzing Plant Genomic Data. In Plant genomics databases; 2016; Humana Press: New York, NY, USA; pp. 1–31. [Google Scholar] [CrossRef]
- Mistry, J.; Chuguransky, S.; Williams, L.; Qureshi, M.; Salazar, G.A.; Sonnhammer, E.L.L.; Tosatto, S.C.E.; Paladin, L.; Raj, S.; Richardson, L.J.; et al. Pfam: The protein families database in 2021. Nucleic Acids Res. 2021, 49, D412–D419. [Google Scholar] [CrossRef]
- Goodstein, D.M.; Shu, S.; Howson, R.; Neupane, R.; Hayes, R.D.; Fazo, J.; Mitros, T.; Dirks, W.; Hellsten, U.; Putnam, N.; et al. Phytozome: A comparative platform for green plant genomics. Nucleic Acids Res. 2012, 40, D1178–D1186. [Google Scholar] [CrossRef]
- Johnson, L.S.; Eddy, S.R.; Portugaly, E. Hidden Markov model speed heuristic and iterative HMM search procedure. BMC Bioinform. 2010, 11, 431. [Google Scholar] [CrossRef] [Green Version]
- Yang, M.; Derbyshire, M.K.; Yamashita, R.A.; Marchler-Bauer, A. NCBI’s Conserved Domain Database and Tools for Protein Domain Analysis. Curr. Protoc. Bioinform. 2020, 69, e90. [Google Scholar] [CrossRef] [Green Version]
- Letunic, I.; Khedkar, S.; Bork, P. SMART: Recent updates, new developments and status in 2020. Nucleic Acids Res. 2020, 49, D458–D460. [Google Scholar] [CrossRef]
- Duvaud, S.; Gabella, C.; Lisacek, F.; Stockinger, H.; Ioannidis, V.; Durinx, C. Expasy, the Swiss Bioinformatics Resource Portal, as designed by its users. Nucleic Acids Res. 2021, 49, W216–W227. [Google Scholar] [CrossRef]
- Horton, P.; Park, K.-J.; Obayashi, T.; Fujita, N.; Harada, H.; Adams-Collier, C.J.; Nakai, K. WoLF PSORT: Protein localization predictor. Nucleic Acids Res. 2007, 35, W585–W587. [Google Scholar] [CrossRef] [Green Version]
- Sievers, F.; Wilm, A.; Dineen, D.; Gibson, T.J.; Karplus, K.; Li, W.; Lopez, R.; McWilliam, H.; Remmert, M.; Söding, J.; et al. Fast, scalable generation of high-quality protein multiple sequence alignments using Clustal Omega. Mol. Syst. Biol. 2011, 7, 539. [Google Scholar] [CrossRef]
- Guindon, S.; Dufayard, J.-F.; Lefort, V.; Anisimova, M.; Hordijk, W.; Gascuel, O. New Algorithms and Methods to Estimate Maximum-Likelihood Phylogenies: Assessing the Performance of PhyML 3.0. Syst. Biol. 2010, 59, 307–321. [Google Scholar] [CrossRef] [Green Version]
- Le, S.Q.; Gascuel, O. An Improved General Amino Acid Replacement Matrix. Mol. Biol. Evol. 2008, 25, 1307–1320. [Google Scholar] [CrossRef] [Green Version]
- Shimodaira, H.; Hasegawa, M. Multiple Comparisons of Log-Likelihoods with Applications to Phylogenetic Inference. Mol. Biol. Evol. 1999, 16, 1114–1116. [Google Scholar] [CrossRef] [Green Version]
- Subramanian, B.; Gao, S.; Lercher, M.J.; Hu, S.; Chen, W.-H. Evolview v3: A webserver for visualization, annotation, and management of phylogenetic trees. Nucleic Acids Res. 2019, 47, W270–W275. [Google Scholar] [CrossRef] [PubMed]
- Chen, C.; Chen, H.; Zhang, Y.; Thomas, H.R.; Frank, M.H.; He, Y.; Xia, R. TBtools: An Integrative Toolkit Developed for Interactive Analyses of Big Biological Data. Mol. Plant 2020, 13, 1194–1202. [Google Scholar] [CrossRef] [PubMed]
- Bailey, T.L.; Boden, M.; Buske, F.A.; Frith, M.; Grant, C.E.; Clementi, L.; Ren, J.; Li, W.W.; Noble, W.S. MEME SUITE: Tools for motif discovery and searching. Nucleic Acids Res. 2009, 37, w202–w208. [Google Scholar] [CrossRef]
- Lescot, M.; Déhais, P.; Thijs, G.; Marchal, K.; Moreau, Y.; Van de Peer, Y.; Rouzé, P.; Rombauts, S. PlantCARE, a database of plant cis-acting regulatory elements and a portal to tools for in silico analysis of promoter sequences. Nucleic Acids Res. 2002, 30, 325–327. [Google Scholar] [CrossRef]
- Tian, T.; Liu, Y.; Yan, H.; You, Q.; Yi, X.; Du, Z.; Xu, W.; Su, Z. agriGO v2.0: A GO analysis toolkit for the agricultural community, 2017 update. Nucleic Acids Res. 2017, 45, W122–W129. [Google Scholar] [CrossRef] [Green Version]
- Chen, Y.; Song, W.; Xie, X.; Wang, Z.; Guan, P.; Peng, H.; Jiao, Y.; Ni, Z.; Sun, Q.; Guo, W. A Collinearity-Incorporating Homology Inference Strategy for Connecting Emerging Assemblies in the Triticeae Tribe as a Pilot Practice in the Plant Pangenomic Era. Mol. Plant 2020, 13, 1694–1708. [Google Scholar] [CrossRef]
- Szklarczyk, D.; Gable, A.L.; Nastou, K.C.; Lyon, D.; Kirsch, R.; Pyysalo, S.; Doncheva, N.T.; Legeay, M.; Fang, T.; Bork, P.; et al. The STRING database in 2021: Customizable protein-protein networks, and functional characterization of user-uploaded gene/measurement sets. Nucleic Acids Res. 2021, 49, D605–D612. [Google Scholar] [CrossRef]
- Shannon, P.; Markiel, A.; Ozier, O.; Baliga, N.S.; Wang, J.T.; Ramage, D.; Amin, N.; Schwikowski, B.; Ideker, T. Cytoscape: A software environment for integrated models of Biomolecular Interaction Networks. Genome Res. 2003, 13, 2498–2504. [Google Scholar] [CrossRef]
- Borrill, P.; Ramirez-Gonzalez, R.; Uauy, C. expVIP: A Customizable RNA-seq Data Analysis and Visualization Platform. Plant Physiol. 2016, 170, 2172–2186. [Google Scholar] [CrossRef] [Green Version]
- Clough, S.J.; Bent, A.F. Floral dip: A simplified method for Agrobacterium-mediated transformation of Arabidopsis thaliana. Plant J. 1998, 16, 735–743. [Google Scholar] [CrossRef] [Green Version]












| Homoeologous Group (A:B:D) | All Wheat Genes | All TaM24 Genes | ||
|---|---|---|---|---|
| Number of Groups | Number of Genes | % of Genes | ||
| 1:1:1 | 35.80% | 12 | 36 | 68% |
| 1:1:n/1:n:1/n:1:1, n > 1 | 5.70% | 3 | 14 | 26% |
| 1:1:0/1:0:1/0:1:1 | 13.20% | 0 | 0 | 0% |
| Orphans/singletons | 37.10% | - | 3 | 6% |
| Other rations | 8.00% | 0 | 0 | 0% |
| Total | 99.80% | - | 53 | 100% |
| MOTIF | Sequences | WIDTH |
|---|---|---|
| 1 | TDEIDRAVHQMIIDAGAYPSPLGYGGFPKSVCTSVNECICH | 41 |
| 2 | GIPDDRTLQDGDIINIDVGVYYNGYHSDTSRTY | 33 |
| 3 | FNWEKIEMYKSFGGVRIESNLYVTAQGCKNLTNCPRETWEIEAVMAGAPW | 50 |
| 4 | ISHMQPGVKWIDMHKLAEQRILESLKKENIIHGDIGDMMNRRLGAVFMPH | 50 |
| 5 | WTAVTADGSLSAQFEHTVLVTETGAEVLT | 29 |
| 6 | SYFAYLFGVREPGFYGAVDIASGQSILFAP | 30 |
| 7 | LKEGMVFTVEPGLYF | 15 |
| 8 | KVTKEAMELAISACKPGVSFKAIGEVISK | 29 |
| 9 | PLLFLLYGKNTDSGNYSKPASFEGIEKFDTDLSTLHPILTEC | 42 |
| 10 | PVPEHIPRPPYVGSBKLPEVNPDRQMHDREGIVHMRAACELAARVLQFAG | 59 |
Publisher’s Note: MDPI stays neutral with regard to jurisdictional claims in published maps and institutional affiliations. |
© 2022 by the authors. Licensee MDPI, Basel, Switzerland. This article is an open access article distributed under the terms and conditions of the Creative Commons Attribution (CC BY) license (https://creativecommons.org/licenses/by/4.0/).
Share and Cite
Yan, L.-Y.; Guo, J.-G.; Zhang, X.; Liu, Y.; Xiong, X.-X.; Han, Y.-X.; Zhang, L.-L.; Zhang, X.-H.; Min, D.-H. Genome-Wide Analysis of the Peptidase M24 Superfamily in Triticum aestivum Demonstrates That TaM24-9 Is Involved in Abiotic Stress Response. Int. J. Mol. Sci. 2022, 23, 6904. https://doi.org/10.3390/ijms23136904
Yan L-Y, Guo J-G, Zhang X, Liu Y, Xiong X-X, Han Y-X, Zhang L-L, Zhang X-H, Min D-H. Genome-Wide Analysis of the Peptidase M24 Superfamily in Triticum aestivum Demonstrates That TaM24-9 Is Involved in Abiotic Stress Response. International Journal of Molecular Sciences. 2022; 23(13):6904. https://doi.org/10.3390/ijms23136904
Chicago/Turabian StyleYan, Lu-Yu, Jia-Gui Guo, Xin Zhang, Yang Liu, Xin-Xin Xiong, Yu-Xuan Han, Li-Li Zhang, Xiao-Hong Zhang, and Dong-Hong Min. 2022. "Genome-Wide Analysis of the Peptidase M24 Superfamily in Triticum aestivum Demonstrates That TaM24-9 Is Involved in Abiotic Stress Response" International Journal of Molecular Sciences 23, no. 13: 6904. https://doi.org/10.3390/ijms23136904
APA StyleYan, L.-Y., Guo, J.-G., Zhang, X., Liu, Y., Xiong, X.-X., Han, Y.-X., Zhang, L.-L., Zhang, X.-H., & Min, D.-H. (2022). Genome-Wide Analysis of the Peptidase M24 Superfamily in Triticum aestivum Demonstrates That TaM24-9 Is Involved in Abiotic Stress Response. International Journal of Molecular Sciences, 23(13), 6904. https://doi.org/10.3390/ijms23136904
