A Homozygous Loss-of-Function Mutation in MSH5 Abolishes MutSγ Axial Loading and Causes Meiotic Arrest in NOA-Affected Individuals
Abstract
:1. Introduction
2. Results
2.1. Clinical Characteristics of NOA-Affected Individuals from a Consanguineous Family
2.2. A Homozygous Frameshift Mutation in MSH5 Is Identified in Two Infertile Individuals
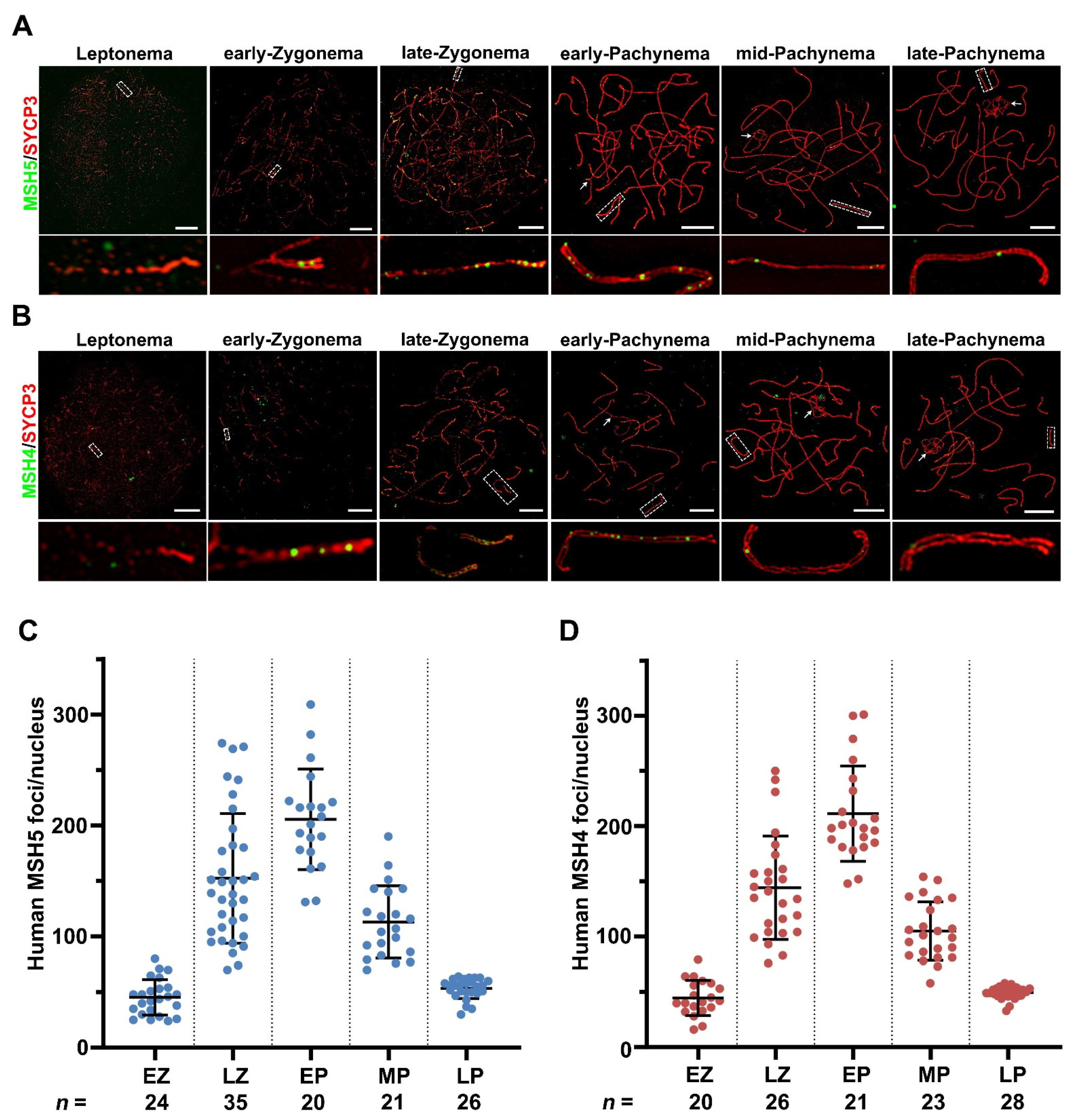
2.3. Dynamic Localization of MSH5 and MSH4 to Synaptonemal Complexes in Human
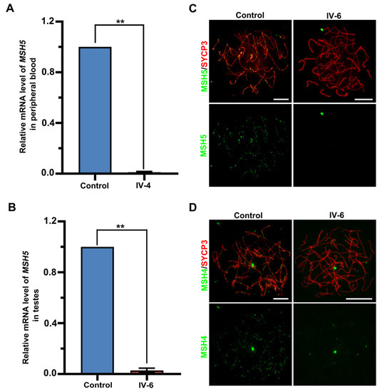
2.4. The Identified MSH5 Mutation Causes mRNA Degradation and Abolishes Axial Localization of MutSγ in the Patient
2.5. Meiotic Arrest at Zygotene-like Stage with Synaptic Defects in the Patient
2.6. Failure of Meiotic DSB Repair in Spermatocytes from the Patient
3. Discussion
4. Materials and Methods
4.1. Clinical Samples
4.2. Hormone Measurement
4.3. Testicular Biopsy
4.3.1. Pre-Operation Preparation of Patient
4.3.2. General Anesthesia (GA)
4.3.3. Surgical Removal of Testicular Tissue
4.4. Whole-Exome Sequencing and Variant Filtration
4.5. RNA Extraction, Quantitative Polymerase Chain Reaction (qPCR) and Reverse Transcription-Polymerase Chain Reaction (RT-PCR)
4.6. Hematoxylin and Eosin Staining
4.7. Spermatocyte Nuclear Surface Spreading and Immunofluorescence Staining
4.8. Statistical Analysis
Supplementary Materials
Author Contributions
Funding
Institutional Review Board Statement
Informed Consent Statement
Data Availability Statement
Acknowledgments
Conflicts of Interest
References
- Agarwal, A.; Mulgund, A.; Hamada, A.; Chyatte, M.R. A unique view on male infertility around the globe. Reprod. Biol. Endocrinol. 2015, 13, 37. [Google Scholar] [CrossRef] [PubMed]
- Jarow, J.P.; Espeland, M.A.; Lipshultz, L.I. Evaluation of the azoospermic patient. J. Urol. 1989, 142, 62–65. [Google Scholar] [CrossRef]
- Tharakan, T.; Luo, R.; Jayasena, C.N.; Minhas, S. Non-obstructive azoospermia: Current and future perspectives. Fac. Rev. 2021, 10, 7. [Google Scholar] [CrossRef] [PubMed]
- Wu, Y.; Li, Y.; Murtaza, G.; Zhou, J.; Jiao, Y.; Gong, C.; Hu, C.; Han, Q.; Zhang, H.; Zhang, Y.; et al. Whole-exome sequencing of consanguineous families with infertile men and women identifies homologous mutations in SPATA22 and MEIOB. Hum. Reprod. 2021, 36, 2793–2804. [Google Scholar] [CrossRef] [PubMed]
- Li, Y.; Wu, Y.; Zhou, J.; Zhang, H.; Zhang, Y.; Ma, H.; Jiang, X.; Shi, Q. A recurrent ZSWIM7 mutation causes male infertility resulting from decreased meiotic recombination. Hum. Reprod. 2021, 36, 1436–1445. [Google Scholar] [CrossRef] [PubMed]
- Fan, S.; Jiao, Y.; Khan, R.; Jiang, X.; Javed, A.R.; Ali, A.; Zhang, H.; Zhou, J.; Naeem, M.; Murtaza, G.; et al. Homozygous mutations in C14orf39/SIX6OS1 cause non-obstructive azoospermia and premature ovarian insufficiency in humans. Am. J. Hum. Genet. 2021, 108, 324–336. [Google Scholar] [CrossRef]
- Bergerat, A.; de Massy, B.; Gadelle, D.; Varoutas, P.C.; Nicolas, A.; Forterre, P. An atypical topoisomerase II from Archaea with implications for meiotic recombination. Nature 1997, 386, 414–417. [Google Scholar] [CrossRef]
- Keeney, S.; Giroux, C.N.; Kleckner, N. Meiosis-specific DNA double-strand breaks are catalyzed by Spo11, a member of a widely conserved protein family. Cell 1997, 88, 375–384. [Google Scholar] [CrossRef]
- Kuhn, H.G. Control of Cell Survival in Adult Mammalian Neurogenesis. Cold Spring Harb. Perspect. Biol. 2015, 7, a018895. [Google Scholar] [CrossRef] [PubMed]
- Wold, M.S. Replication protein A: A heterotrimeric, single-stranded DNA-binding protein required for eukaryotic DNA metabolism. Annu. Rev. Biochem. 1997, 66, 61–92. [Google Scholar] [CrossRef]
- Ribeiro, J.; Abby, E.; Livera, G.; Martini, E. RPA homologs and ssDNA processing during meiotic recombination. Chromosoma 2016, 125, 265–276. [Google Scholar] [CrossRef] [PubMed]
- Shi, B.; Xue, J.; Yin, H.; Guo, R.; Luo, M.; Ye, L.; Shi, Q.; Huang, X.; Liu, M.; Sha, J.; et al. Dual functions for the ssDNA-binding protein RPA in meiotic recombination. PLoS Genet. 2019, 15, e1007952. [Google Scholar] [CrossRef] [PubMed]
- Shinohara, A.; Ogawa, H.; Ogawa, T. Rad51 protein involved in repair and recombination in S. cerevisiae is a RecA-like protein. Cell 1992, 69, 457–470. [Google Scholar] [CrossRef]
- Bishop, D.K.; Park, D.; Xu, L.; Kleckner, N. DMC1: A meiosis-specific yeast homolog of E. coli recA required for recombination, synaptonemal complex formation, and cell cycle progression. Cell 1992, 69, 439–456. [Google Scholar] [CrossRef]
- Yoshida, K.; Kondoh, G.; Matsuda, Y.; Habu, T.; Nishimune, Y.; Morita, T. The mouse RecA-like gene Dmc1 is required for homologous chromosome synapsis during meiosis. Mol. Cell 1998, 1, 707–718. [Google Scholar] [CrossRef]
- Pittman, D.L.; Cobb, J.; Schimenti, K.J.; Wilson, L.A.; Cooper, D.M.; Brignull, E.; Handel, M.A.; Schimenti, J.C. Meiotic prophase arrest with failure of chromosome synapsis in mice deficient for Dmc1, a germline-specific RecA homolog. Mol. Cell 1998, 1, 697–705. [Google Scholar] [CrossRef]
- Dai, J.; Voloshin, O.; Potapova, S.; Camerini-Otero, R.D. Meiotic Knockdown and Complementation Reveals Essential Role of RAD51 in Mouse Spermatogenesis. Cell Rep. 2017, 18, 1383–1394. [Google Scholar] [CrossRef]
- Snowden, T.; Acharya, S.; Butz, C.; Berardini, M.; Fishel, R. hMSH4-hMSH5 recognizes Holliday Junctions and forms a meiosis-specific sliding clamp that embraces homologous chromosomes. Mol. Cell 2004, 15, 437–451. [Google Scholar] [CrossRef]
- Kolas, N.K.; Svetlanov, A.; Lenzi, M.L.; Macaluso, F.P.; Lipkin, S.M.; Liskay, R.M.; Greally, J.; Edelmann, W.; Cohen, P.E. Localization of MMR proteins on meiotic chromosomes in mice indicates distinct functions during prophase I. J. Cell Biol. 2005, 171, 447–458. [Google Scholar] [CrossRef]
- Yang, F.; Gell, K.; van der Heijden, G.W.; Eckardt, S.; Leu, N.A.; Page, D.C.; Benavente, R.; Her, C.; Hoog, C.; McLaughlin, K.J.; et al. Meiotic failure in male mice lacking an X-linked factor. Genes Dev. 2008, 22, 682–691. [Google Scholar] [CrossRef]
- Edelmann, W.; Cohen, P.E.; Kane, M.; Lau, K.; Morrow, B.; Bennett, S.; Umar, A.; Kunkel, T.; Cattoretti, G.; Chaganti, R.; et al. Meiotic pachytene arrest in MLH1-deficient mice. Cell 1996, 85, 1125–1134. [Google Scholar] [CrossRef]
- Lipkin, S.M.; Moens, P.B.; Wang, V.; Lenzi, M.; Shanmugarajah, D.; Gilgeous, A.; Thomas, J.; Cheng, J.; Touchman, J.W.; Green, E.D.; et al. Meiotic arrest and aneuploidy in MLH3-deficient mice. Nat. Genet. 2002, 31, 385–390. [Google Scholar] [CrossRef] [PubMed]
- Holloway, J.K.; Booth, J.; Edelmann, W.; McGowan, C.H.; Cohen, P.E. MUS81 generates a subset of MLH1-MLH3-independent crossovers in mammalian meiosis. PLoS Genet. 2008, 4, e1000186. [Google Scholar] [CrossRef] [PubMed]
- Hirose, Y.; Suzuki, R.; Ohba, T.; Hinohara, Y.; Matsuhara, H.; Yoshida, M.; Itabashi, Y.; Murakami, H.; Yamamoto, A. Chiasmata promote monopolar attachment of sister chromatids and their co-segregation toward the proper pole during meiosis I. PLoS Genet. 2011, 7, e1001329. [Google Scholar] [CrossRef] [PubMed]
- Harfe, B.D.; Jinks-Robertson, S. DNA mismatch repair and genetic instability. Annu. Rev. Genet. 2000, 34, 359–399. [Google Scholar] [CrossRef]
- Lin, Z.; Nei, M.; Ma, H. The origins and early evolution of DNA mismatch repair genes--multiple horizontal gene transfers and co-evolution. Nucleic Acids Res. 2007, 35, 7591–7603. [Google Scholar] [CrossRef]
- Hunter, N. Meiotic Recombination: The Essence of Heredity. Cold Spring Harb. Perspect. Biol. 2015, 7, a016618. [Google Scholar] [CrossRef]
- De Vries, S.S.; Baart, E.B.; Dekker, M.; Siezen, A.; de Rooij, D.G.; de Boer, P.; te Riele, H. Mouse MutS-like protein Msh5 is required for proper chromosome synapsis in male and female meiosis. Genes Dev. 1999, 13, 523–531. [Google Scholar] [CrossRef]
- Guo, T.; Zhao, S.; Zhao, S.; Chen, M.; Li, G.; Jiao, X.; Wang, Z.; Zhao, Y.; Qin, Y.; Gao, F.; et al. Mutations in MSH5 in primary ovarian insufficiency. Hum. Mol. Genet. 2017, 26, 1452–1457. [Google Scholar] [CrossRef]
- Wyrwoll, M.J.; van Walree, E.S.; Hamer, G.; Rotte, N.; Motazacker, M.M.; Meijers-Heijboer, H.; Alders, M.; Meissner, A.; Kaminsky, E.; Woste, M.; et al. Bi-allelic variants in DNA mismatch repair proteins MutS Homolog MSH4 and MSH5 cause infertility in both sexes. Hum. Reprod. 2021, 37, 178–189. [Google Scholar] [CrossRef]
- Xu, K.; Lu, T.; Zhou, H.; Bai, L.; Xiang, Y. The role of MSH5 C85T and MLH3 C2531T polymorphisms in the risk of male infertility with azoospermia or severe oligozoospermia. Clin. Chim. Acta 2010, 411, 49–52. [Google Scholar] [CrossRef] [PubMed]
- Chen, M.; Yao, C.; Qin, Y.; Cui, X.; Li, P.; Ji, Z.; Lin, L.; Wu, H.; Zhou, Z.; Gui, Y.; et al. Mutations of MSH5 in nonobstructive azoospermia (NOA) and rescued via in vivo gene editing. Signal Transduct. Target. Ther. 2022, 7, 1. [Google Scholar] [CrossRef]
- Snowden, T.; Shim, K.S.; Schmutte, C.; Acharya, S.; Fishel, R. hMSH4-hMSH5 adenosine nucleotide processing and interactions with homologous recombination machinery. J. Biol. Chem. 2008, 283, 145–154. [Google Scholar] [CrossRef]
- Yi, W.; Wu, X.; Lee, T.H.; Doggett, N.A.; Her, C. Two variants of MutS homolog hMSH5: Prevalence in humans and effects on protein interaction. Biochem. Biophys. Res. Commun. 2005, 332, 524–532. [Google Scholar] [CrossRef] [PubMed]
- Clark, N.; Wu, X.; Her, C. MutS Homologues hMSH4 and hMSH5: Genetic Variations, Functions, and Implications in Human Diseases. Curr. Genom. 2013, 14, 81–90. [Google Scholar] [CrossRef] [PubMed]
- Qiao, H.; Prasada Rao, H.B.; Yang, Y.; Fong, J.H.; Cloutier, J.M.; Deacon, D.C.; Nagel, K.E.; Swartz, R.K.; Strong, E.; Holloway, J.K.; et al. Antagonistic roles of ubiquitin ligase HEI10 and SUMO ligase RNF212 regulate meiotic recombination. Nat. Genet. 2014, 46, 194–199. [Google Scholar] [CrossRef]
- Hollingsworth, N.M.; Ponte, L.; Halsey, C. MSH5, a novel MutS homolog, facilitates meiotic reciprocal recombination between homologs in Saccharomyces cerevisiae but not mismatch repair. Genes Dev. 1995, 9, 1728–1739. [Google Scholar] [CrossRef]
- Kneitz, B.; Cohen, P.E.; Avdievich, E.; Zhu, L.; Kane, M.F.; Hou, H., Jr.; Kolodner, R.D.; Kucherlapati, R.; Pollard, J.W.; Edelmann, W. MutS homolog 4 localization to meiotic chromosomes is required for chromosome pairing during meiosis in male and female mice. Genes Dev. 2000, 14, 1085–1097. [Google Scholar] [CrossRef]
- Higgins, J.D.; Armstrong, S.J.; Franklin, F.C.; Jones, G.H. The Arabidopsis MutS homolog AtMSH4 functions at an early step in recombination: Evidence for two classes of recombination in Arabidopsis. Genes Dev. 2004, 18, 2557–2570. [Google Scholar] [CrossRef]
- Storlazzi, A.; Gargano, S.; Ruprich-Robert, G.; Falque, M.; David, M.; Kleckner, N.; Zickler, D. Recombination proteins mediate meiotic spatial chromosome organization and pairing. Cell 2010, 141, 94–106. [Google Scholar] [CrossRef]
- Novak, J.E.; Ross-Macdonald, P.B.; Roeder, G.S. The budding yeast Msh4 protein functions in chromosome synapsis and the regulation of crossover distribution. Genetics 2001, 158, 1013–1025. [Google Scholar] [CrossRef] [PubMed]
- Edelmann, W.; Cohen, P.E.; Kneitz, B.; Winand, N.; Lia, M.; Heyer, J.; Kolodner, R.; Pollard, J.W.; Kucherlapati, R. Mammalian MutS homologue 5 is required for chromosome pairing in meiosis. Nat. Genet. 1999, 21, 123–127. [Google Scholar] [CrossRef] [PubMed]
- Milano, C.R.; Holloway, J.K.; Zhang, Y.; Jin, B.; Smith, C.; Bergman, A.; Edelmann, W.; Cohen, P.E. Mutation of the ATPase Domain of MutS Homolog-5 (MSH5) Reveals a Requirement for a Functional MutSgamma Complex for All Crossovers in Mammalian Meiosis. G3 2019, 9, 1839–1850. [Google Scholar] [CrossRef] [PubMed]
- Zhang, B.; Ma, H.; Khan, T.; Ma, A.; Li, T.; Zhang, H.; Gao, J.; Zhou, J.; Li, Y.; Yu, C.; et al. A DNAH17 missense variant causes flagella destabilization and asthenozoospermia. J. Exp. Med. 2020, 217, e20182365. [Google Scholar] [CrossRef]
- Yin, H.; Ma, H.; Hussain, S.; Zhang, H.; Xie, X.; Jiang, L.; Jiang, X.; Iqbal, F.; Bukhari, I.; Jiang, H.; et al. A homozygous FANCM frameshift pathogenic variant causes male infertility. Genet. Med. 2019, 21, 62–70. [Google Scholar] [CrossRef]
- Peters, A.H.; Plug, A.W.; van Vugt, M.J.; de Boer, P. A drying-down technique for the spreading of mammalian meiocytes from the male and female germline. Chromosome Res. 1997, 5, 66–68. [Google Scholar] [CrossRef]
- Jiao, Y.Y.; Fan, S.X.; Jabeen, N.; Zhang, H.; Khan, R.; Murtaza, G.; Jiang, H.W.; Ali, A.; Li, Y.; Bao, J.Q.; et al. A TOP6BL mutation abolishes meiotic DNA double-strand break formation and causes human infertility. Sci. Bull. 2020, 65, 2120–2129. [Google Scholar] [CrossRef]





| Subjects | IV-4 | IV-6 | ||
|---|---|---|---|---|
| Basic Information | ||||
| Reproductive status | Infertility | Infertility | ||
| Age (y) a | 37 | 44 | ||
| BMI | 30.1 | 27.7 | ||
| Age (y) of marriage | 18/26 | 23 | ||
| Semen Parameters b | Sample 1 | Sample 2 | Sample 1 | Sample 2 |
| Semen volume (mL) c | 3.0 | 2.4 | 2.0 | 1.0 |
| Sperm count (106/mL) d | 0 | 0 | 0 | 0 |
| Physical Examination | ||||
| External genitalia | Normal | Normal | ||
| Secondary traits | Normal | Normal | ||
| Ultrasonography | ||||
| Left testis size (cm) | 3.9 × 2 × 1.7 | 3.52 × 2.78 | ||
| Right testis size (cm) | 3.8 × 1.9 × 1.6 | 3.74 × 2.83 | ||
| Subjects | IV-4 | IV-6 | Reference Values a |
|---|---|---|---|
| FSH (U/L) | 15.33 | 33.93 | 0.95–11.95 |
| LH (U/L) | 4.12 | 10.31 | 0.57–12.07 |
| Testosterone (ng/dL) | 278.98 | 340.74 | 260–1000 |
| Prolactin (ng/mL) | 6.83 | 8.12 | 3.5–19.4 |
Publisher’s Note: MDPI stays neutral with regard to jurisdictional claims in published maps and institutional affiliations. |
© 2022 by the authors. Licensee MDPI, Basel, Switzerland. This article is an open access article distributed under the terms and conditions of the Creative Commons Attribution (CC BY) license (https://creativecommons.org/licenses/by/4.0/).
Share and Cite
Gong, C.; Abbas, T.; Muhammad, Z.; Zhou, J.; Khan, R.; Ma, H.; Zhang, H.; Shi, Q.; Shi, B. A Homozygous Loss-of-Function Mutation in MSH5 Abolishes MutSγ Axial Loading and Causes Meiotic Arrest in NOA-Affected Individuals. Int. J. Mol. Sci. 2022, 23, 6522. https://doi.org/10.3390/ijms23126522
Gong C, Abbas T, Muhammad Z, Zhou J, Khan R, Ma H, Zhang H, Shi Q, Shi B. A Homozygous Loss-of-Function Mutation in MSH5 Abolishes MutSγ Axial Loading and Causes Meiotic Arrest in NOA-Affected Individuals. International Journal of Molecular Sciences. 2022; 23(12):6522. https://doi.org/10.3390/ijms23126522
Chicago/Turabian StyleGong, Chenjia, Tanveer Abbas, Zubair Muhammad, Jianteng Zhou, Ranjha Khan, Hui Ma, Huan Zhang, Qinghua Shi, and Baolu Shi. 2022. "A Homozygous Loss-of-Function Mutation in MSH5 Abolishes MutSγ Axial Loading and Causes Meiotic Arrest in NOA-Affected Individuals" International Journal of Molecular Sciences 23, no. 12: 6522. https://doi.org/10.3390/ijms23126522
APA StyleGong, C., Abbas, T., Muhammad, Z., Zhou, J., Khan, R., Ma, H., Zhang, H., Shi, Q., & Shi, B. (2022). A Homozygous Loss-of-Function Mutation in MSH5 Abolishes MutSγ Axial Loading and Causes Meiotic Arrest in NOA-Affected Individuals. International Journal of Molecular Sciences, 23(12), 6522. https://doi.org/10.3390/ijms23126522

