You are currently on the new version of our website. Access the old version .
IJMSInternational Journal of Molecular Sciences
  • Article
  • Open Access

22 December 2021

Circular RNA hsa_circ_0000190 Facilitates the Tumorigenesis and Immune Evasion by Upregulating the Expression of Soluble PD-L1 in Non-Small-Cell Lung Cancer

,
,
,
,
,
,
,
,
1
Department of Chest Medicine, Taipei Veterans General Hospital, Taipei 11217, Taiwan
2
School of Medicine, National Yang Ming Chiao Tung University, Taipei 11221, Taiwan
3
Institute of Clinical Medicine, National Yang Ming Chiao Tung University, Taipei 11221, Taiwan
4
Department of Medical Research, Taipei Veterans General Hospital, Taipei 11217, Taiwan
This article belongs to the Special Issue Circulating Cell-Free Nucleic Acids and Cancers

Abstract

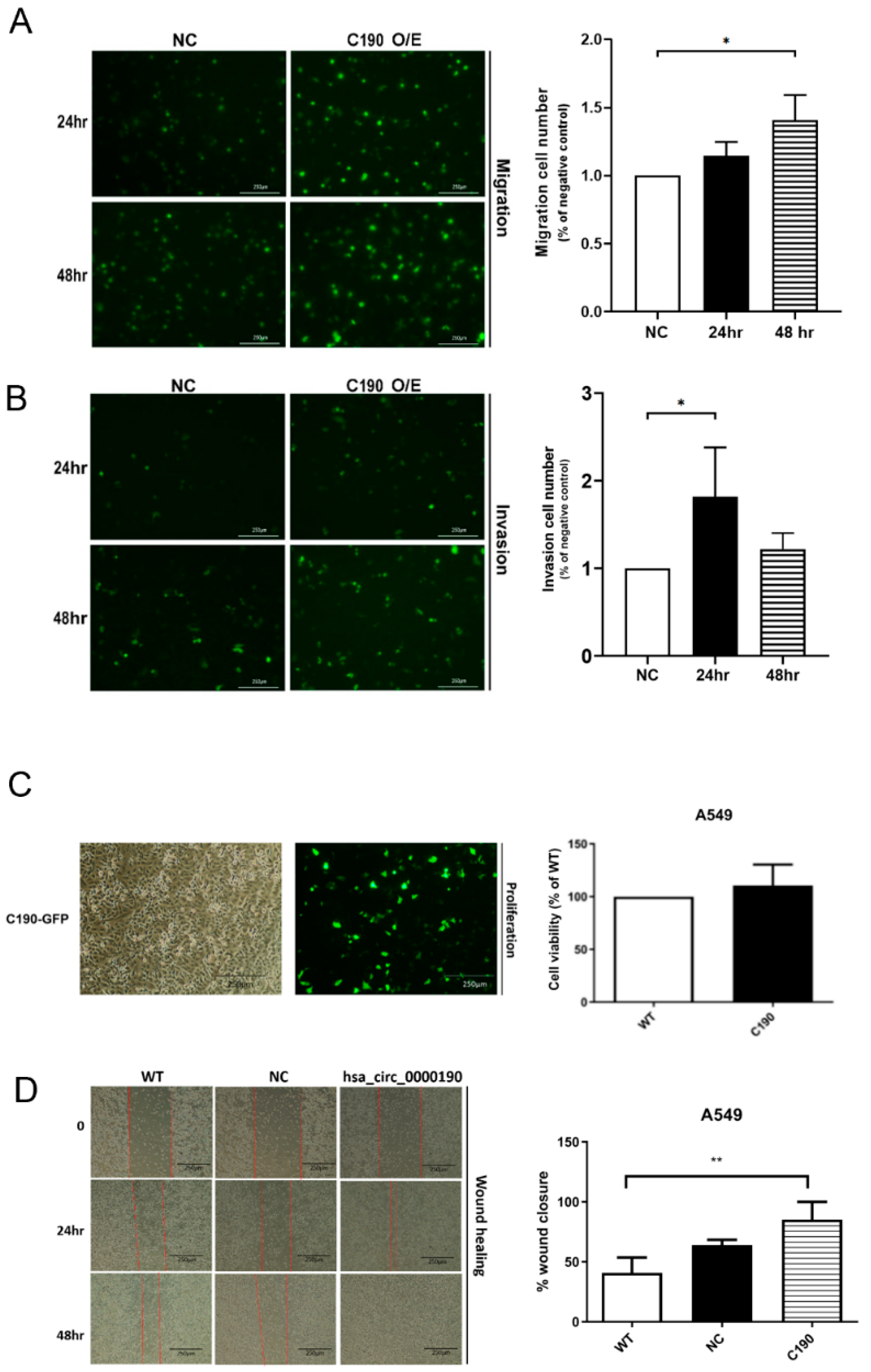
Lung cancer is the leading cause of death from cancer in Taiwan and throughout the world. Immunotherapy has revealed promising and significant efficacy in NSCLC, through immune checkpoint inhibition by blocking programmed cell death protein (PD)-1/PD-1 ligand (PD-L1) signaling pathway to restore patients’ T-cell immunity. One novel type of long, non-coding RNAs, circular RNAs (circRNAs), are endogenous, stable, and widely expressed in tissues, saliva, blood, urine, and exosomes. Our previous results revealed that the plasma level of hsa_circ_0000190 can be monitored by liquid-biopsy-based droplet digital PCR and may serve as a valuable blood-based biomarker to monitor the disease progression and the efficacy of immunotherapy. In this study, hsa_circ_0000190 was shown to increase the PD-L1 mRNA-mediated soluble PD-L1 (sPD-L1) expression, consequently interfering with the efficacy of anti-PD-L1 antibody and T-cell activation, which may result in immunotherapy resistance and poor outcome. Our results unraveled that hsa_circ_0000190 facilitated the tumorigenesis and immune evasion of NSCLC by upregulating sPD-L1 expression, potentially developing a different aspect in elucidating the molecular immunopathogenesis of NSCLC. Hsa_circ_0000190 upregulation can be an effective indicator for the progression of NSCLC, and hsa_circ_0000190 downregulation may possess a potential therapeutic value for the treatment of NSCLC in combination with immunotherapy.

Article Metrics

Citations

Article Access Statistics

Multiple requests from the same IP address are counted as one view.