Cloning, Functional Characterization and Response to Cadmium Stress of the Thioredoxin-like Protein 1 Gene from Phascolosoma esculenta
Abstract
1. Introduction
2. Results
2.1. PeTrxl Full-Length cDNA Cloning and Sequence Analysis
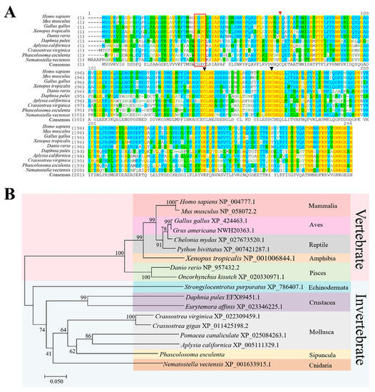
2.2. PeTrxl Sequence Alignment and Phylogenetic Analysis
2.3. Tissue Distribution of PeTrxl mRNA
2.4. PeTrxl mRNA Expression Differences in the Coelomic Fluid following Cd Stress
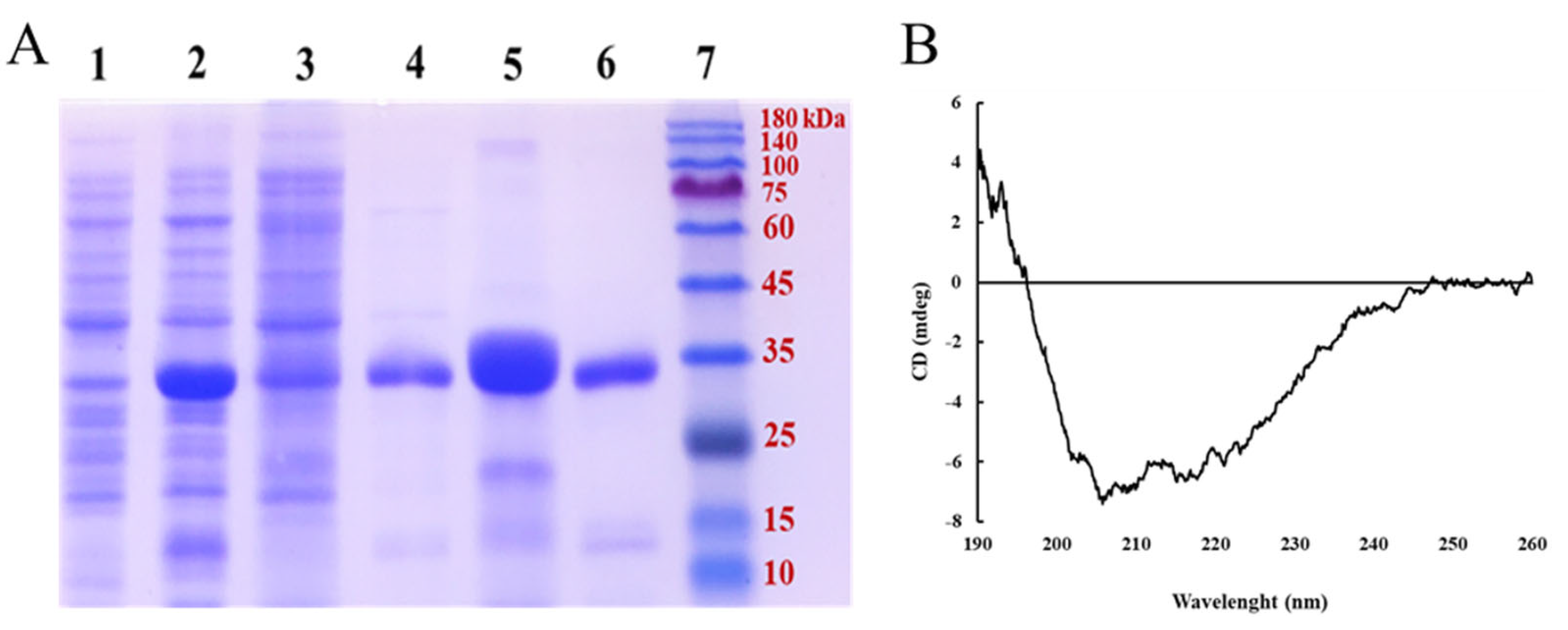
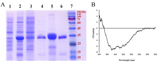
2.5. PeTrxl Expression and Purification
2.6. In Vitro Refolded rPeTrxl Activity Assay
2.6.1. Insulin Disulfide Reduction Assay
2.6.2. ABTS Radical-Scavenging Assay
2.7. In Vivo Refolded rPeTrxl Activity Assay
3. Discussion
3.1. Characterization of PeTrxl
3.2. Tissue Distribution of PeTrxl and Its Expression during Cd Stress
3.3. Function of PeTrxl in Cd Stress
4. Materials and Methods
4.1. Experimental Animals, Treatments, and Sampling
4.2. Full-Length cDNA Cloning of PeTrxl
4.3. Sequence Analysis
4.4. Tissue Distribution and Expression Differences
4.5. Recombinant Plasmid Construction and Protein Expression
4.6. Purification and Renaturation of Recombinant PeTrxl Protein
4.7. In Vitro Refolded rPeTrxl Activity Assay
4.7.1. Insulin Disulfide Reduction Assay
4.7.2. ABTS Radical Scavenging Assay
4.8. In Vivo Refolded rPeTrxl Activity Assay
5. Conclusions
Author Contributions
Funding
Data Availability Statement
Conflicts of Interest
References
- Da Silva, A.O.F.; Martinez, C.B.R. Acute effects of cadmium on osmoregulation of the freshwater teleost Prochilodus lineatus: Enzymes activity and plasma ions. Aquat. Toxicol. 2014, 156, 161–168. [Google Scholar] [CrossRef]
- Liu, J.; Qu, W.; Kadiiska, M.B. Role of oxidative stress in cadmium toxicity and carcinogenesis. Toxicol. Appl. Pharmacol. 2009, 238, 209–214. [Google Scholar] [CrossRef] [PubMed]
- Cuypers, A.; Plusquin, M.; Remans, T.; Jozefczak, M.; Keunen, E.; Gielen, H.; Opdenakker, K.; Nair, A.R.; Munters, E.; Artois, T.J.; et al. Cadmium stress: An oxidative challenge. BioMetals 2010, 23, 927–940. [Google Scholar] [CrossRef] [PubMed]
- Yuan, Y.; Zhang, Y.J.; Zhao, S.W.; Chen, J.; Yang, J.L.; Wang, T.; Zou, H.; Wang, Y.; Gu, J.H.; Liu, X.Z.; et al. Cadmium-induced apoptosis in neuronal cells is mediated by Fas/FasL-mediated mitochondrial apoptotic signaling pathway. Sci Rep. 2018, 8, 8837. [Google Scholar] [CrossRef] [PubMed]
- Liu, D.M.; Yang, J.; Li, Y.J.; Zhang, M.; Wang, L. Cd-induced apoptosis through the mitochondrial pathway in the hepatopancreas of the freshwater crab Sinopotamon henanense. PLoS ONE 2013, 8, e68770. [Google Scholar]
- Chiarelli, R.; Roccheri, M.C. Heavy metals and metalloids as autophagy inducing agents: Focus on cadmium and arsenic. Cells 2012, 1, 597–616. [Google Scholar] [CrossRef] [PubMed]
- Lin, Y.; Huang, J.J.; Dahms, H.U.; Zhen, J.J.; Ying, X.P. Cell damage and apoptosis in the hepatopancreas of Eriocheir sinensis induced by cadmium. Aquat. Toxicol. 2017, 190, 190–198. [Google Scholar] [CrossRef]
- Tan, H.W.; Liang, Z.L.; Yao, Y.; Wu, D.D.; Mo, H.Y.; Gu, J.; Chiu, J.F.; Xu, Y.M.; Lau, A.T.Y. Lasting DNA damage and aberrant DNA repair gene expression profile are associated with post-chronic cadmium exposure in human bronchial epithelial cells. Cells 2019, 8, 842. [Google Scholar] [CrossRef]
- De Silva, N.A.L.; Marsden, I.D.; Gaw, S.; Glover, C.N. Acute waterborne cadmium toxicity in the estuarine pulmonate mud snail, Amphibola crenata. Ecotoxicol. Environ. Saf. 2018, 158, 274–283. [Google Scholar] [CrossRef]
- Ji, C.; Lu, Z.; Xu, L.; Li, F.; Cong, M.; Shan, X.; Wu, H. Evaluation of mitochondrial toxicity of cadmium in clam Ruditapes philippinarum using iTRAQ-based proteomics. Environ. Pollut. 2019, 251, 802–810. [Google Scholar] [CrossRef]
- Đukić-Ćosić, D.; Baralić, K.; Javorac, D.; Djordjevic, A.B.; Bulat, Z. An overview of molecular mechanisms in cadmium toxicity. Curr. Opin. Toxicol. 2020, 19, 56–62. [Google Scholar] [CrossRef]
- Cao, L.; Huang, W.; Liu, J.H.; Yin, X.B.; Dou, S.Z. Accumulation and oxidative stress biomarkers in Japanese flounder larvae and juveniles under chronic cadmium exposure. Comp. Biochem. Physiol. C Toxicol. Pharmacol. 2010, 151, 386–392. [Google Scholar] [CrossRef] [PubMed]
- Wang, J.; Zhang, H.; Zhang, T.; Zhang, R.; Liu, R.T.; Chen, Y.D. [13]s of catalase and superoxide dismutase. Int. J. Biol. Macromol. 2015, 77, 59–67. [Google Scholar] [CrossRef] [PubMed]
- Nair, A.R.; DeGheselle, O.; Smeets, K.; Kerkhove, E.V.; Cuypers, A. Cadmium-induced pathologies: Where is the oxidative balance lost (or not)? Int. J. Mol. Sci. 2013, 3, 6116–6143. [Google Scholar] [CrossRef] [PubMed]
- Zhang, H.J.; Cai, C.C.; Shi, C.L.; Cao, H.; Han, Z.L.; Jia, X.Y. Cadmium-induced oxidative stress and apoptosis in the testes of frog Rana limnocharis. Aquat. Toxicol. 2012, 122–123, 67–74. [Google Scholar] [CrossRef]
- Khalid, M.U.; Qureshi, N.A.; Mubarik, M.S.; Bukhari, S.A. Heavy metals (chromium, copper and cadmium) induced oxidative stress in Labeo rohita (Hamilton, 1822) during acute and chronic toxicity experiment. Int. J. Biosci. 2015, 6, 64–72. [Google Scholar]
- Birben, E.; Sahiner, U.M.; Sackesen, C.; Erzurum, S.; Kalayci, O. Oxidative stress and antioxidant defense. World Allergy Organ. J. 2012, 5, 9–19. [Google Scholar] [CrossRef] [PubMed]
- Cintra, L.C.; Domingos, F.C.; Lima, Y.A.R.; Barbosa, M.S.; Santos, R.S.; Faria, F.P.; Jesuíno, R.S.A. Molecular cloning, expression and insulin reduction activity of a thioredoxin 1 homologue (Trx1) from the pathogenic fungus Paracoccidioides lutzii. Int. J. Biol. Macromol. 2017, 103, 683–691. [Google Scholar] [CrossRef]
- Rohwer, J.M.; Viljoen, C.; Christensen, C.D.; Mashamaite, L.N.; Pillay, C.S. Identifying the conditions necessary for the thioredoxin ultrasensitive response. Perspect Sci 2016, 9, 53–59. [Google Scholar] [CrossRef][Green Version]
- Moriarty-Craige, S.E.; Jones, D.P. Extracellular thiols and thiol/disulfide redox in metabolism. Annu. Rev. Nutr. 2004, 24, 481–509. [Google Scholar] [CrossRef]
- Dunn, L.L.; Buckle, A.M.; Cooke, J.P.; Ng, M.K. The emerging role of the thioredoxin system in angiogenesis. Arterioscler. Thromb. Vasc. Biol. 2010, 30, 2089–2098. [Google Scholar] [CrossRef]
- Lu, J.; Holmgren, A. The thioredoxin antioxidant system. Free Radic. Biol. Med. 2014, 66, 75–87. [Google Scholar] [CrossRef] [PubMed]
- Balsera, M.; Buchanan, B.B. Evolution of the thioredoxin system as a step enabling adaptation to oxidative stress. Free Radic. Biol. Med. 2019, 140, 28–35. [Google Scholar] [CrossRef] [PubMed]
- Arnér, E.S.; Holmgren, A. Physiological functions of thioredoxin and thioredoxin reductase. Eur. J. Biochem. 2000, 267, 6102–6109. [Google Scholar] [CrossRef]
- Watson, W.H.; Yang, X.M.; Choi, Y.E.; Jones, D.P.; Kehrer, J.P. Thioredoxin and Its Role in Toxicology. Toxicol. Sci. 2004, 78, 3–14. [Google Scholar] [CrossRef]
- Guo, N.N.; Sun, X.J.; Xie, Y.K.; Yang, G.W.; Kang, C.J. Cloning and functional characterization of thioredoxin gene from kuruma shrimp Marsupenaeus japonicus. Fish Shellfish Immunol. 2019, 86, 429–435. [Google Scholar] [CrossRef] [PubMed]
- Lee, S.; Kim, S.M.; Lee, R.T. Thioredoxin and thioredoxin target proteins: From molecular mechanisms to functional significance. Antioxid. Redox Signal. 2012, 18, 1165–1207. [Google Scholar] [CrossRef] [PubMed]
- Lowther, W.T.; Brot, N.; Weissbach, H.; Honek, J.F.; Matthews, B.W. Thiol-disulfide exchange is involved in the catalytic mechanism of peptide methionine sulfoxide reductase. Proc. Natl. Acad. Sci. USA 2000, 97, 6463–6468. [Google Scholar] [CrossRef] [PubMed]
- Das, K.C.; Das, C.K. Thioredoxin, a singlet oxygen quencher and hydroxyl radical scavenger: Redox independent functions. Biochem. Biophys. Res. Commun. 2000, 277, 443–447. [Google Scholar] [CrossRef]
- Andersen, K.M.; Madsen, L.; Prag, S.; Johnsen, A.H.; Semple, C.A.; Hendil, K.B.; Hartmann-Petersen, R. Thioredoxin Txnl1/TRP32 is a redox-active cofactor of the 26 S proteasome. J. Biol. Chem. 2009, 284, 15246–15254. [Google Scholar] [CrossRef]
- Cheng, S.X.; Li, C.H.; Wang, Y.; Yang, L.M.; Chang, Y.Q. Characterization and expression analysis of a thioredoxin-like protein gene in the sea cucumber Apostichopus japonicus. Fish Shellfish Immunol. 2016, 58, 165–173. [Google Scholar] [CrossRef]
- Liyanage, D.S.; Omeka, W.K.M.; Godahewa, G.I.; Lee, J. Molecular characterization of thioredoxin-like protein 1 (TXNL1) from big-belly seahorse Hippocampus abdominalis in response to immune stimulation. Fish Shellfish Immunol. 2018, 75, 181–189. [Google Scholar] [CrossRef] [PubMed]
- Chen, M.N.; Zhang, J.S.; Xie, X.Z.; Wu, C.W. Cloning and functional characterization of thioredoxin genes from large yellow croaker Larimichthys crocea. Fish Shellfish Immunol. 2018, 77, 385–391. [Google Scholar] [CrossRef] [PubMed]
- Wang, M.; Su, X.; Li, Y.; Jun, Z.; Li, T. Cloning and expression of the Mn-SOD gene from Phascolosoma esculenta. Fish Shellfish Immunol. 2010, 29, 759–764. [Google Scholar] [CrossRef] [PubMed]
- Miranda-Vizuete, A.; Spyrou, G. Genomic structure and chromosomal localization of human thioredoxin-like protein gene (txl). DNA Seq. 2000, 10, 419–424. [Google Scholar] [CrossRef]
- Ditgen, D.; Anandarajah, E.M.; Hansmann, J.; Winter, D.; Schramm, G.; Erttmann, K.D.; Liebau, E.; Brattig, N.W. Multifunctional thioredoxin-like protein from the gastrointestinal parasitic nematodes Strongyloides ratti and Trichuris suis affects mucosal homeostasis. J. Parasitol Res. 2016, 2016, 8421597. [Google Scholar] [CrossRef]
- Hu, J.H.; Zhang, F.Y.; Jiang, K.J.; Fang, Y.B.; Wang, J.; Zhao, M.; Qiao, Z.G.; Ma, L.B. Molecular characterization of thioredoxin-1 and thioredoxin reductase activity in mud crab Scylla paramamosain. Genet. Mol. Res. 2014, 13, 10241–10255. [Google Scholar] [CrossRef]
- Gleason, F.K.; Holmgren, A. Thioredoxin and related proteins in procaryotes. FEMS Microbiol. Rev. 1988, 4, 271–297. [Google Scholar] [CrossRef]
- Wiseman, R.L.; Chin, K.T.; Haynes, C.M.; Stanhill, A.; Xu, C.F.; Roguev, A.; Krogan, N.J.; Neubert, T.A.; Ron, D. Thioredoxin-related protein 32 is an arsenite-regulated thiol reductase of the proteasome 19S particle. J. Biol. Chem. 2009, 284, 15233–15245. [Google Scholar] [CrossRef]
- Bedford, L.; Paine, S.; Sheppard, P.W.; Mayer, R.J.; Roelofs, J. Assembly, structure, and function of the 26S proteasome. Trends Cell Biol. 2010, 20, 391–401. [Google Scholar] [CrossRef]
- Winston, G.W.; Di Giulio, R.T. Prooxidant and antioxidant mechanisms in aquatic organisms. Aquat. Toxicol. 1991, 19, 137–161. [Google Scholar] [CrossRef]
- Gomes, P.; Simão, S.; Lemos, V.; Amaral, J.S.; Soares-da-Silva, P. Loss of oxidative stress tolerance in hypertension is linked to reduced catalase activity and increased c-Jun NH2-terminal kinase activation. Free Radic. Biol. Med. 2013, 56, 112–122. [Google Scholar] [CrossRef] [PubMed]
- Kugapreethan, R.; Umasuthan, N.; Wan, Q.; Thulasitha, W.S.; Kim, C.; Lee, J. Comparative analysis of two thioredoxin-like genes in black rockfish Sebastes schlegelii and their possible involvement in redox homeostasis and innate immune responses. Dev. Comp. Immunol. 2017, 67, 43–56. [Google Scholar] [CrossRef] [PubMed]
- Lu, W.J.; Kang, M.J.; Liu, X.F.; Zhao, X.C.; Guo, X.Q.; Xu, B.H. Identification and antioxidant characterisation of thioredoxin-like1 from Apis cerana cerana. Apidologie 2012, 43, 737–752. [Google Scholar] [CrossRef][Green Version]
- Gao, X.M.; Mu, D.L.; Hou, C.C.; Zhu, J.Q.; Jin, S.; Wang, C.L. Expression and putative functions of KIFC1 for nuclear reshaping and midpiece formation during spermiogenesis of Phascolosoma esculenta. Gene 2019, 683, 169–183. [Google Scholar] [CrossRef] [PubMed]
- Dybas, L.K. Cellular defense reactions of Phascolosoma agassizii, a sipunculan worm: Phagocytosis by granulocytes. Biol. Bull. 1981, 161, 104–114. [Google Scholar] [CrossRef]
- Ying, X.P.; Dahms, H.U.; Liu, X.M.; Wu, H.X.; Zhang, Y.P.; Chen, C.; Zhou, Z.M.; Zeng, G.Q.; Zhou, K.; Yang, W.X. Development of germ cells and reproductive biology in the sipunculid Phascolosoma esculenta. Aquacult. Res. 2009, 40, 305–314. [Google Scholar] [CrossRef]
- Ying, X.P.; Sun, X.; Wu, H.X.; Dahms, H.U.; Chullasorn, S.; Zhang, Y.P.; Huang, Y.J.; Yang, W.X. The fine structure of coelomocytes in the sipunculid Phascolosoma esculenta. Micron 2010, 41, 71–78. [Google Scholar] [CrossRef]
- Li, N.; Hou, Y.H.; Ma, D.D.; Jing, W.X.; Dahms, H.U.; Wang, L. Lead accumulation, oxidative damage and histopathological alteration in testes and accessory glands of freshwater crab, Sinopotamon henanense, induced by acute lead exposure. Ecotoxicol. Environ. Saf. 2015, 117, 20–27. [Google Scholar] [CrossRef]
- Xia, L.; Chen, S.; Dahms, H.U.; Ying, X.; Peng, X. Cadmium induced oxidative damage and apoptosis in the hepatopancreas of Meretrix meretrix. Ecotoxicology 2016, 25, 959–969. [Google Scholar] [CrossRef]
- Wang, Q.; Ning, X.X.; Chen, L.L.; Pei, D.; Zhao, J.M.; Zhang, L.B.; Liu, X.L.; Wu, H.F. Responses of thioredoxin 1 and thioredoxin-related protein 14 mRNAs to cadmium and copper stresses in Venerupis philippinarum. Comp. Biochem. Physiol. C Toxicol. Pharmacol. 2011, 154, 154–160. [Google Scholar] [CrossRef] [PubMed]
- Zhu, Q.H.; Zhou, Z.K.; Tu, D.D.; Zhou, Y.-L.; Wang, C.; Liu, Z.P.; Gu, W.B.; Chen, Y.Y.; Shu, M.A. Effect of cadmium exposure on hepatopancreas and gills of the estuary mud crab (Scylla paramamosain): Histopathological changes and expression characterization of stress response genes. Aquat. Toxicol. 2018, 195, 1–7. [Google Scholar] [CrossRef] [PubMed]
- Han, Y.L.; Sheng, Z.; Liu, G.D.; Long, L.L.; Wang, Y.F.; Yang, W.X.; Zhu, J.Q. Cloning, characterization and cadmium inducibility of metallothionein in the testes of the mudskipper Boleophthalmus pectinirostris. Ecotoxicol. Environ. Saf. 2015, 119, 1–8. [Google Scholar] [CrossRef] [PubMed]
- Sheng, Z.; Yang, W.X.; Zhu J, Q. Metallothionein from Pseudosciaena crocea: Xxpression and response to cadmium-induced injury in the testes. Ecotoxicology 2015, 24, 779–794. [Google Scholar] [CrossRef] [PubMed]
- Wu, H.; Xuan, R.; Li, Y.; Zhang, X.; Jing, W.; Wang, L. Biochemical, histological and ultrastructural alterations of the alimentary system in the freshwater crab Sinopotamon henanense subchronically exposed to cadmium. Ecotoxicology 2014, 23, 65–75. [Google Scholar] [CrossRef] [PubMed]
- Nakamura, H.; Masutani, H.; Yodoi, J. Extracellular thioredoxin and thioredoxin-binding protein 2 in control of cancer. Semin. Cancer Biol. 2006, 16, 444–451. [Google Scholar] [CrossRef] [PubMed]
- Hong, S.Y.; Roze, L.V.; Linz, J.E. Oxidative stress-related transcription factors in the regulation of secondary metabolism. Toxins 2013, 5, 683–702. [Google Scholar] [CrossRef]
- Holmgren, A. Thioredoxin and glutaredoxin systems. J. Biol. Chem. 1989, 264, 13963–13966. [Google Scholar] [CrossRef]
- De Zoysa, M.; Pushpamali, W.A.; Whang, I.; Kim, S.J.; Lee, J. Mitochondrial thioredoxin-2 from disk abalone (Haliotis discus discus): Molecular characterization, tissue expression and DNA protection activity of its recombinant protein. Comp. Biochem. Physiol. B Biochem. Mol. Biol 2008, 149, 630–639. [Google Scholar] [CrossRef]
- Wang, G.K.; Wang, H.J.; Xiong, X.C.; Chen, S.L.; Zhang, D.Y. Mitochondria thioredoxin’s backup role in oxidative stress resistance in Trichoderma reesei. Microbiol. Res. 2015, 171, 32–38. [Google Scholar] [CrossRef]
- Kang, T.; Wan, H.; Zhang, Y.; Shakeel, M.; Lu, Y.; You, H.; Lee, K.S.; Jin, B.R.; Li, J. Comparative study of two thioredoxins from common cutworm (Spodoptera litura): Cloning, expression, and functional characterization. Comp. Biochem. Physiol. B Biochem. Mol. Biol 2015, 182, 47–54. [Google Scholar] [CrossRef] [PubMed]
- Li, F.M.; Liang, Y.J.; Cai, J.L.; Shi, Y.J.; Ma, L.Y.; Lu, Y.Z. EsTrx-2, the mitochondrial thioredoxin from Antarctic microcrustacean (Euphausia superba): Cloning and functional characterization. Comp. Biochem. Physiol. B Biochem. Mol. Biol 2019, 231, 52–58. [Google Scholar] [CrossRef] [PubMed]
- Nickel, W. The mystery of nonclassical protein secretion. A current view on cargo proteins and potential export routes. Eur. J. Biochem. 2003, 270, 2109–2119. [Google Scholar] [CrossRef] [PubMed]
- Matsuo, Y.; Yodoi, J. Extracellular thioredoxin: A therapeutic tool to combat inflammation. Cytokine Growth Factor Rev. 2013, 24, 345–353. [Google Scholar] [CrossRef] [PubMed]
- Su, X.R.; Du, L.L.; Li, Y.Y.; Li, Y.; Zhou, J.; Li, T.W. Cloning and expression of HSP70 gene of sipuncula Phascolosoma esculenta. Fish Shellfish Immunol. 2010, 28, 461–466. [Google Scholar] [CrossRef] [PubMed]







| Type | Percentage |
|---|---|
| α-helix | 13.5% |
| β-sheet | 39.5% |
| β-turn | 8.9% |
| Random coil | 38.1% |
| Primer Name | Primer Sequence (5′–3′) | Description |
|---|---|---|
| PeTrxl-F1 | GCCAGGGTGTATCTGCCAT | PCR |
| PeTrxl-F2 | TTATGGTGGAGAAGAGGAGG | PCR |
| PeTrxl-R1 | TCTCTTCATCTCCCTGGTTAT | PCR |
| PeTrxl-R2 | TGGTTGTGCTAATCGGACT | PCR |
| 3′ PeTrxl-F1 | CTATTTGTGAGGGATAACCAGGGAG | 3′ RACE |
| 3′ PeTrxl-F2 | CCTTGGACTTGGATAAGGCAGAAG | 3′ RACE |
| 5′ PeTrxl-R1 | CATTGGCCTCCTCTTCTCCACCAT | 5′ RACE |
| 5′ PeTrxl-R2 | TTCACAGCCAGATTTGTTCAGCATG | 5′ RACE |
| PeTrxl-F | GCAACAAAGTCAAGGTGGATTC | qPCR |
| PeTrxl-R | CAGCCAGATTTGTTCAGCATG | qPCR |
| GAPDH-F | CCAGAACATCATCCCAGCA | Reference gene |
| GAPDH-R | ACGAACAGGGACACGGAAG | Reference gene |
| rPeTrxl-F | CGCGGATCCATGCCAGTAATTTCCATAG | Recombinant PeTrxl protein |
| rPeTrxl-R | CCGCTCGAGGTGTGCTTCCCCCTTT | Recombinant PeTrxl protein |
Publisher’s Note: MDPI stays neutral with regard to jurisdictional claims in published maps and institutional affiliations. |
© 2021 by the authors. Licensee MDPI, Basel, Switzerland. This article is an open access article distributed under the terms and conditions of the Creative Commons Attribution (CC BY) license (https://creativecommons.org/licenses/by/4.0/).
Share and Cite
Meng, J.; Gao, X.; Luo, S.; Lin, C.; Du, C.; Hou, C.; Wang, J.; Jin, S.; Tang, D.; Zhang, C.; et al. Cloning, Functional Characterization and Response to Cadmium Stress of the Thioredoxin-like Protein 1 Gene from Phascolosoma esculenta. Int. J. Mol. Sci. 2022, 23, 332. https://doi.org/10.3390/ijms23010332
Meng J, Gao X, Luo S, Lin C, Du C, Hou C, Wang J, Jin S, Tang D, Zhang C, et al. Cloning, Functional Characterization and Response to Cadmium Stress of the Thioredoxin-like Protein 1 Gene from Phascolosoma esculenta. International Journal of Molecular Sciences. 2022; 23(1):332. https://doi.org/10.3390/ijms23010332
Chicago/Turabian StyleMeng, Jiajie, Xinming Gao, Shengyu Luo, Chenwen Lin, Chen Du, Congcong Hou, Jianping Wang, Shan Jin, Daojun Tang, Chundan Zhang, and et al. 2022. "Cloning, Functional Characterization and Response to Cadmium Stress of the Thioredoxin-like Protein 1 Gene from Phascolosoma esculenta" International Journal of Molecular Sciences 23, no. 1: 332. https://doi.org/10.3390/ijms23010332
APA StyleMeng, J., Gao, X., Luo, S., Lin, C., Du, C., Hou, C., Wang, J., Jin, S., Tang, D., Zhang, C., & Zhu, J. (2022). Cloning, Functional Characterization and Response to Cadmium Stress of the Thioredoxin-like Protein 1 Gene from Phascolosoma esculenta. International Journal of Molecular Sciences, 23(1), 332. https://doi.org/10.3390/ijms23010332
