TARBP2 Suppresses Ubiquitin-Proteasomal Degradation of HIF-1α in Breast Cancer
Abstract
:1. Introduction
2. Materials and Methods
2.1. Cell Culture
2.2. Western Blot
2.3. RNA Extraction and Reverse Transcriptase Real-Time PCR
2.4. Tissue Microarray
2.5. Immunohistochemistry
2.6. Statistical Analysis
3. Results
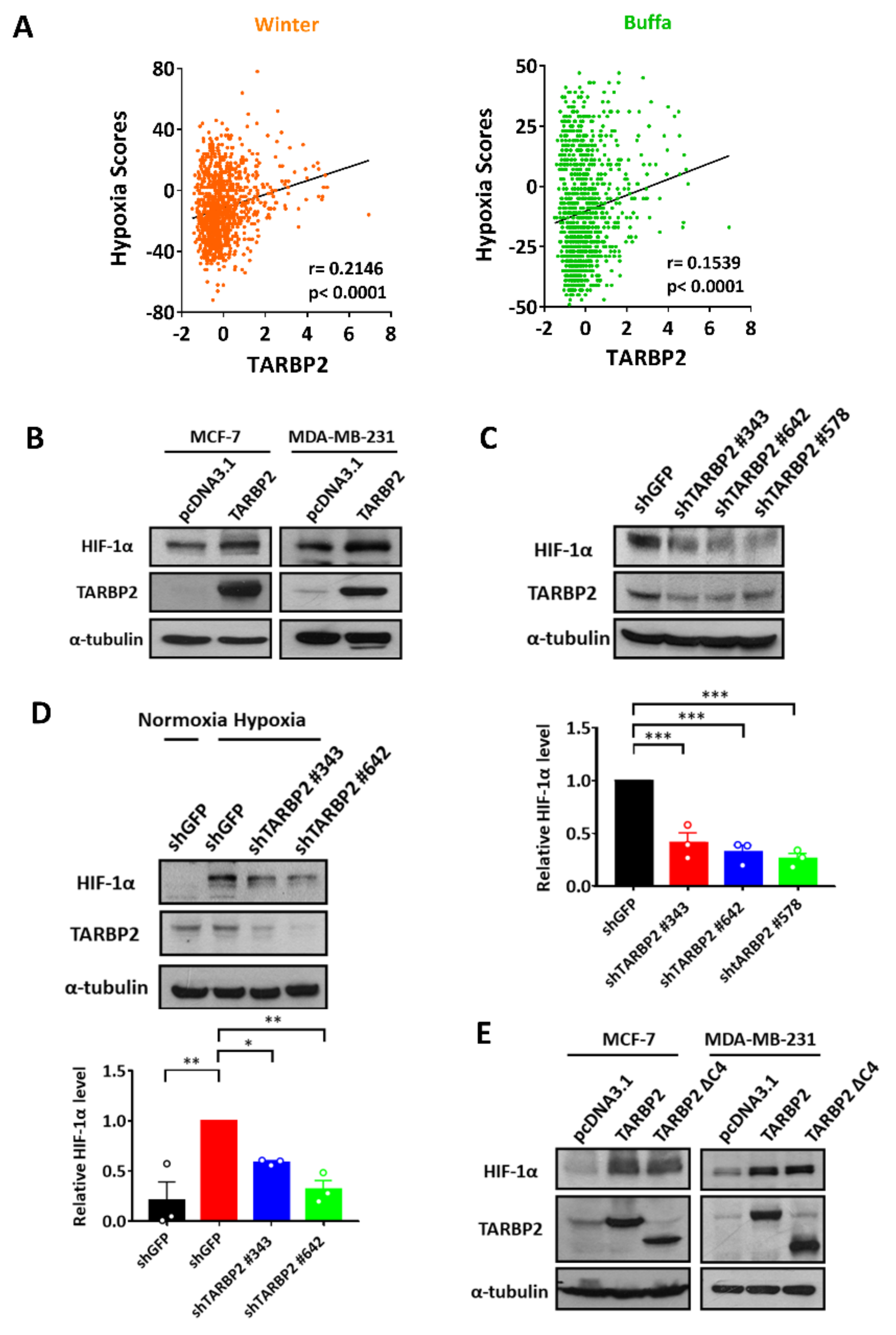
3.1. TARBP2 Upregulates HIF-1α Expression
3.2. TARBP2 Inhibits Proteasomal Degradation of HIF-1α
3.3. TARBP2 Reduces the Ubiquitination Level of HIF-1α through Downregulating Several E3 Ligases
3.4. TARBP2 Is Positively Correlated with HIF-1α in Breast Cancer Tissues
4. Conclusions
5. Discussion
Author Contributions
Funding
Institutional Review Board Statement
Informed Consent Statement
Data Availability Statement
Availability of Data and Materials
Conflicts of Interest
Abbreviations
| TARBP2 | TAR (HIV-1) RNA binding protein 2 | 
| HIF-1α | Hypoxia-inducible factor-1α | 
| PHDs | Prolyl-4-hydroxylases | 
| ODDD | Oxygen-dependent degradation domain | 
| VHL | Von Hippel–Lindau protein | 
| DUBs | Deubiquitinating enzymes | 
| miRNA | MicroRNA | 
| APP | Amyloid precursor protein | 
| DMEM | Dulbecco’s modified Eagle medium | 
| FBS | Fetal bovine serum | 
| cDNA | Complementary DNA | 
| IHC | Immunohistochemistry | 
| TCGA | The Cancer Genome Atlas | 
| CHX | Cycloheximide | 
| CQ | Chloroquine | 
| TBSEs | TARBP2-binding structural elements | 
| SEM | Standard error of mean | 
| KM plot | Kaplan–Meier plot | 
References
- Dewadas, H.D.; Kamarulzaman, N.S.; Yaacob, N.S.; Has, A.T.C.; Mokhtar, N.F. The role of HIF-1 alpha, CBP and p300 in the regulation of Nav1.5 expression in breast cancer cells. Gene Rep. 2019, 16, 100405. [Google Scholar] [CrossRef]
- Feng, X.; Yu, X.M.; Pang, M.X.; Tong, J.G. Molecular characterization and expression regulation of the factor-inhibiting HIF-1 (FIH-1) gene under hypoxic stress in bighead carp (Aristichthys nobilis). Fish Physiol. Biochem. 2019, 45, 657–665. [Google Scholar] [CrossRef] [PubMed]
- Hayashi, Y.; Yokota, A.; Harada, H.; Huang, G. Hypoxia/pseudohypoxia-mediated activation of hypoxia-inducible factor-1alpha in cancer. Cancer Sci. 2019, 110, 1510–1517. [Google Scholar] [CrossRef] [PubMed] [Green Version]
- Kubaichuk, K.; Kietzmann, T. Involvement of E3 Ligases and Deubiquitinases in the Control of HIF-alpha Subunit Abundance. Cells 2019, 8, 598. [Google Scholar] [CrossRef] [Green Version]
- Fish, L.; Navickas, A.; Culbertson, B.; Xu, Y.; Nguyen, H.C.B.; Zhang, S.; Hochman, M.; Okimoto, R.; Dill, B.D.; Molina, H.; et al. Nuclear TARBP2 Drives Oncogenic Dysregulation of RNA Splicing and Decay. Mol. Cell 2019, 75, 967–981. [Google Scholar] [CrossRef]
- Ali Syeda, Z.; Langden, S.S.S.; Munkhzul, C.; Lee, M.; Song, S.J. Regulatory Mechanism of MicroRNA Expression in Cancer. Int. J. Mol. Sci. 2020, 21, 1723. [Google Scholar] [CrossRef] [Green Version]
- Goodarzi, H.; Tavazoie, S.F.; Tavazoie, S. TARBP2 binding structured RNA elements drives metastasis. Cell Cycle 2014, 13, 2799–2800. [Google Scholar] [CrossRef] [Green Version]
- Zhou, M.; Lu, W.; Li, B.; Liu, X.; Li, A. TARBP2 promotes tumor angiogenesis and metastasis by destabilizing antiangiogenic factor mRNAs. Cancer Sci. 2021, 112, 1289–1299. [Google Scholar] [CrossRef]
- Lin, X.; Wu, M.; Liu, P.; Wei, F.; Li, L.; Tang, H.; Xie, X.; Liu, X.; Yang, L.; Xie, X. Up-regulation and worse prognostic marker of cytoplasmic TARBP2 expression in obstinate breast cancer. Med. Oncol. 2014, 31, 868. [Google Scholar] [CrossRef]
- Qin, H.; Ni, H.; Liu, Y.; Yuan, Y.; Xi, T.; Li, X.; Zheng, L. RNA-binding proteins in tumor progression. J. Hematol. Oncol. 2020, 13, 90. [Google Scholar] [CrossRef]
- Buffa, F.M.; Harris, A.L.; West, C.M.; Miller, C.J. Large meta-analysis of multiple cancers reveals a common, compact and highly prognostic hypoxia metagene (vol 102, pg 428, 2010). Br. J. Cancer 2010, 103, 1136. [Google Scholar] [CrossRef]
- Winter, S.C.; Buffa, F.M.; Silva, P.; Miller, C.; Valentine, H.R.; Turley, H.; Shah, K.A.; Cox, G.J.; Corbridge, R.J.; Homer, J.J.; et al. Relation of a hypoxia metagene derived from head and neck cancer to prognosis of multiple cancers. Cancer Res. 2007, 67, 3441–3449. [Google Scholar] [CrossRef] [Green Version]
- Zhao, M.; Fan, M.; Zhu, L.L. The Role of The HIF-1 Pathway in The Regulation of Hypoxia on Neural Stem Cells. Prog Biochem. Biophys. 2019, 46, 1050–1054. [Google Scholar] [CrossRef]
- Daniels, S.M.; Melendez-Pena, C.E.; Scarborough, R.J.; Daher, A.; Christensen, H.S.; El Far, M.; Purcell, D.F.; Laine, S.; Gatignol, A. Characterization of the TRBP domain required for dicer interaction and function in RNA interference. BMC Mol. Biol. 2009, 10, 38. [Google Scholar] [CrossRef] [Green Version]
- Damgaard, R.B. The ubiquitin system: From cell signalling to disease biology and new therapeutic opportunities. Cell Death Differ. 2021, 28, 423–426. [Google Scholar] [CrossRef]
- Hajizadeh, F.; Okoye, I.; Esmaily, M.; Chaleshtari, M.G.; Masjedi, A.; Azizi, G.; Irandoust, M.; Ghalamfarsa, G.; Jadidi-Niaragh, F. Hypoxia inducible factors in the tumor microenvironment as therapeutic targets of cancer stem cells. Life Sci. 2019, 237, 116952. [Google Scholar] [CrossRef]
- Maxwell, P.H.; Wiesener, M.S.; Chang, G.W.; Clifford, S.C.; Vaux, E.C.; Cockman, M.E.; Wykoff, C.C.; Pugh, C.W.; Maher, E.R.; Ratcliffe, P.J. The tumour suppressor protein VHL targets hypoxia-inducible factors for oxygen-dependent proteolysis. Nature 1999, 399, 271–275. [Google Scholar] [CrossRef]
- Nieminen, A.L.; Qanungo, S.; Schneider, E.A.; Jiang, B.H.; Agani, F.H. Mdm2 and HIF-1alpha interaction in tumor cells during hypoxia. J. Cell Physiol. 2005, 204, 364–369. [Google Scholar] [CrossRef]
- Kim, S.R.; Kim, J.O.; Lim, K.H.; Yun, J.H.; Han, I.; Baek, K.H. Regulation of pyruvate kinase isozyme M2 is mediated by the ubiquitin-specific protease 20. Int. J. Oncol. 2015, 46, 2116–2124. [Google Scholar] [CrossRef] [Green Version]
- Troilo, A.; Alexander, I.; Muehl, S.; Jaramillo, D.; Knobeloch, K.P.; Krek, W. HIF1alpha deubiquitination by USP8 is essential for ciliogenesis in normoxia. Embo Rep. 2014, 15, 77–85. [Google Scholar] [CrossRef] [Green Version]
- Roy, A.; Zhang, M.; Saad, Y.; Kolattukudy, P.E. Antidicer RNAse activity of monocyte chemotactic protein-induced protein-1 is critical for inducing angiogenesis. Am. J. Physiol. Cell Physiol. 2013, 305, C1021–C1032. [Google Scholar] [CrossRef] [Green Version]
- Michlewski, G.; Caceres, J.F. Post-transcriptional control of miRNA biogenesis. RNA 2019, 25, 1–16. [Google Scholar] [CrossRef] [Green Version]
- Wilson, R.C.; Tambe, A.; Kidwell, M.A.; Noland, C.L.; Schneider, C.P.; Doudna, J.A. Dicer-TRBP complex formation ensures accurate mammalian microRNA biogenesis. Mol. Cell 2015, 57, 397–407. [Google Scholar] [CrossRef] [Green Version]
- Chendrimada, T.P.; Gregory, R.I.; Kumaraswamy, E.; Norman, J.; Cooch, N.; Nishikura, K.; Shiekhattar, R. TRBP recruits the Dicer complex to Ago2 for microRNA processing and gene silencing. Nature 2005, 436, 740–744. [Google Scholar] [CrossRef]
- Bandara, V.; Michael, M.Z.; Gleadle, J.M. Hypoxia represses microRNA biogenesis proteins in breast cancer cells. BMC Cancer 2014, 14, 533. [Google Scholar] [CrossRef]
- Chen, G.; Gu, H.; Fang, T.; Zhou, K.; Xu, J.; Yin, X. Hypoxia-induced let-7f-5p/TARBP2 feedback loop regulates osteosarcoma cell proliferation and invasion by inhibiting the Wnt signaling pathway. Aging 2020, 12, 6891–6903. [Google Scholar] [CrossRef]







| Publisher’s Note: MDPI stays neutral with regard to jurisdictional claims in published maps and institutional affiliations. | 
© 2021 by the authors. Licensee MDPI, Basel, Switzerland. This article is an open access article distributed under the terms and conditions of the Creative Commons Attribution (CC BY) license (https://creativecommons.org/licenses/by/4.0/).
Share and Cite
Li, J.-N.; Chen, P.-S.; Chiu, C.-F.; Lyu, Y.-J.; Lo, C.; Tsai, L.-W.; Wang, M.-Y. TARBP2 Suppresses Ubiquitin-Proteasomal Degradation of HIF-1α in Breast Cancer. Int. J. Mol. Sci. 2022, 23, 208. https://doi.org/10.3390/ijms23010208
Li J-N, Chen P-S, Chiu C-F, Lyu Y-J, Lo C, Tsai L-W, Wang M-Y. TARBP2 Suppresses Ubiquitin-Proteasomal Degradation of HIF-1α in Breast Cancer. International Journal of Molecular Sciences. 2022; 23(1):208. https://doi.org/10.3390/ijms23010208
Chicago/Turabian StyleLi, Jie-Ning, Pai-Sheng Chen, Ching-Feng Chiu, Yu-Jhen Lyu, Chiao Lo, Li-Wei Tsai, and Ming-Yang Wang. 2022. "TARBP2 Suppresses Ubiquitin-Proteasomal Degradation of HIF-1α in Breast Cancer" International Journal of Molecular Sciences 23, no. 1: 208. https://doi.org/10.3390/ijms23010208
APA StyleLi, J.-N., Chen, P.-S., Chiu, C.-F., Lyu, Y.-J., Lo, C., Tsai, L.-W., & Wang, M.-Y. (2022). TARBP2 Suppresses Ubiquitin-Proteasomal Degradation of HIF-1α in Breast Cancer. International Journal of Molecular Sciences, 23(1), 208. https://doi.org/10.3390/ijms23010208
 
         
                                                


