Can miRNA Indicate Risk of Illness after Continuous Exposure to M. tuberculosis?
Abstract
Simple Summary
Abstract
1. Introduction
2. Results and Discussion
2.1. RNA-Seq Data Overview
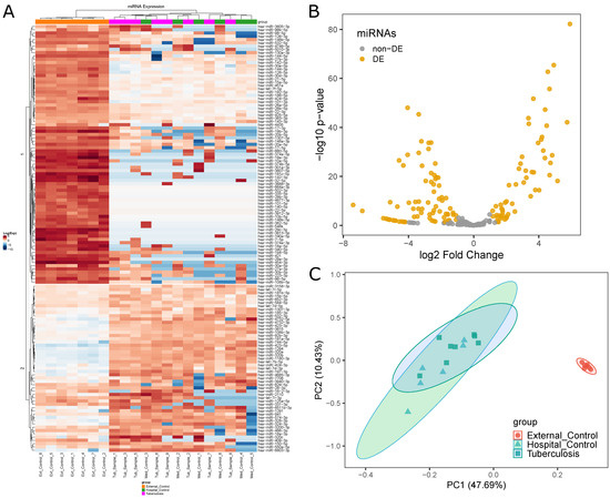
2.2. Differential Expression Analysis
2.2.1. Medical Samples vs. External Control
2.2.2. Tuberculosis Patients vs. Hospital Controls
2.3. Gene Set Enrichment Analysis
2.3.1. Target Genes Analysis in Medical Samples vs. External Controls
2.3.2. Target Genes Analysis in Tuberculosis Patients vs. Hospital Controls
2.4. Network Analysis of Target Genes
3. Materials and Methods
3.1. Sample Collection
3.2. RNA Extraction and Quantification
3.3. Library Construction and Sequencing
3.4. miRNA Quantification and Normalization
3.5. Differential Expression Analysis
3.6. Modeling a miRNA–Gene Networks and Analysis
4. Conclusions
5. Study Limitations
Author Contributions
Funding
Institutional Review Board Statement
Informed Consent Statement
Data Availability Statement
Acknowledgments
Conflicts of Interest
References
- Xu, Z.; Xia, A.; Li, X.; Zhu, Z.; Shen, Y.; Jin, S.; Lan, T.; Xie, Y.; Wu, H.; Meng, C.; et al. Rapid loss of early antigen-presenting activity of lymph node dendritic cells against Ag85A protein following Mycobacterium bovis BCG infection. BMC Immunol. 2018, 19, 19. [Google Scholar] [CrossRef] [PubMed]
- World Health Organization. Global Tuberculosis Report 2018; World Health Organization: Geneva, Switzerland, 2018. [Google Scholar]
- World Health Organization. Global Tuberculosis Control: Surveillance, Planning, Financing: WHO Report 2008; World Health Organization: Geneva, Switzerland, 2008; Volume 393. [Google Scholar]
- Eldholm, V.; Rieux, A.; Monteserin, J.; Lopez, J.M.; Palmero, D.; Lopez, B.; Ritacco, V.; Didelot, X.; Balloux, F. Impact of HIV co-infection on the evolution and transmission of multidrug-resistant tuberculosis. eLife 2016, 5, e16644. [Google Scholar] [CrossRef] [PubMed]
- Fu, Y.; Yi, Z.; Wu, X.; Li, J.; Xu, F. Circulating microRNAs in patients with active pulmonary tuberculosis. J. Clin. Microbiol. 2011, 49, 4246–4251. [Google Scholar] [CrossRef] [PubMed]
- Ndzi, E.N.; Nkenfou, C.N.; Mekue, L.M.; Zentilin, L.; Tamgue, O.; Pefura, E.W.Y.; Kuiaté, J.R.; Giacca, M.; Ndjolo, A. MicroRNA hsa-miR-29a-3p is a plasma biomarker for the differential diagnosis and monitoring of tuberculosis. Tuberculosis 2019, 114, 69–76. [Google Scholar] [CrossRef] [PubMed]
- van Rensburg, I.; du Toit, L.; Walzl, G.; du Plessis, N.; Loxton, A. Decreased neutrophil–associated miRNA and increased B-cell associated miRNA expression during tuberculosis. Gene 2018, 655, 35–41. [Google Scholar] [CrossRef]
- Bartel, D.P. MicroRNAs: Target recognition and regulatory functions. cell 2009, 136, 215–233. [Google Scholar] [CrossRef] [PubMed]
- Malardo, T.; Gardinassi, L.G.; Moreira, B.P.; Padilha, É.; Lorenzi, J.C.C.; Soares, L.S.; Gembre, A.F.; Fontoura, I.C.; de Almeida, L.P.; de Miranda Santos, I.K.F.; et al. MicroRNA expression signatures in lungs of mice infected with Mycobacterium tuberculosis. Tuberculosis 2016, 101, 151–159. [Google Scholar] [CrossRef] [PubMed]
- Cheng, H.; Li, H.; Feng, Y.; Zhang, Z. Correlation analysis between SNPs in microRNA-machinery genes and tuberculosis susceptibility in the Chinese Uygur population. Medicine 2018, 97, e13637. [Google Scholar] [CrossRef]
- Wang, C.; Yang, S.; Sun, G.; Tang, X.; Lu, S.; Neyrolles, O.; Gao, Q. Comparative miRNA expression profiles in individuals with latent and active tuberculosis. PLoS ONE 2011, 6, e25832. [Google Scholar] [CrossRef]
- von Both, U.; Berk, M.; Agapow, P.M.; Wright, J.D.; Git, A.; Hamilton, M.S.; Goldgof, G.; Siddiqui, N.; Bellos, E.; Wright, V.J.; et al. Mycobacterium tuberculosis exploits a molecular off switch of the immune system for intracellular survival. Sci. Rep. 2018, 8, 661. [Google Scholar] [CrossRef]
- Duffy, F.J.; Thompson, E.; Downing, K.; Suliman, S.; Mayanja-Kizza, H.; Boom, W.H.; Thiel, B.; Weiner, J. III; Kaufmann, S.H.; Dover, D.; et al. A serum circulating miRNA signature for short-term risk of progression to active tuberculosis among household contacts. Front. Immunol. 2018, 9, 661. [Google Scholar] [CrossRef] [PubMed]
- Rothchild, A.C.; Sissons, J.R.; Shafiani, S.; Plaisier, C.; Min, D.; Mai, D.; Gilchrist, M.; Peschon, J.; Larson, R.P.; Bergthaler, A.; et al. MiR-155—Regulated molecular network orchestrates cell fate in the innate and adaptive immune response to Mycobacterium tuberculosis. Proc. Natl. Acad. Sci. USA 2016, 113, E6172–E6181. [Google Scholar] [CrossRef] [PubMed]
- Mardis, E.R. The impact of next-generation sequencing technology on genetics. Trends Genet. 2008, 24, 133–141. [Google Scholar] [CrossRef] [PubMed]
- Smith, I. Mycobacterium tuberculosis pathogenesis and molecular determinants of virulence. Clin. Microbiol. Rev. 2003, 16, 463–496. [Google Scholar] [CrossRef]
- Singh, Y.; Kaul, V.; Mehra, A.; Chatterjee, S.; Tousif, S.; Dwivedi, V.P.; Suar, M.; Van Kaer, L.; Bishai, W.R.; Das, G. Mycobacterium tuberculosis controls microRNA-99b (miR-99b) expression in infected murine dendritic cells to modulate host immunity. J. Biol. Chem. 2013, 288, 5056–5061. [Google Scholar] [CrossRef]
- Belver, L.; Papavasiliou, F.N.; Ramiro, A.R. MicroRNA control of lymphocyte differentiation and function. Curr. Opin. Immunol. 2011, 23, 368–373. [Google Scholar] [CrossRef] [PubMed]
- Liu, Y.; Wang, X.; Jiang, J.; Cao, Z.; Yang, B.; Cheng, X. Modulation of T cell cytokine production by miR-144* with elevated expression in patients with pulmonary tuberculosis. Mol. Immunol. 2011, 48, 1084–1090. [Google Scholar] [CrossRef] [PubMed]
- Chatterjee, S.; Dwivedi, V.P.; Singh, Y.; Siddiqui, I.; Sharma, P.; Van Kaer, L.; Chattopadhyay, D.; Das, G. Early secreted antigen ESAT-6 of Mycobacterium tuberculosis promotes protective T helper 17 cell responses in a toll-like receptor-2-dependent manner. PLoS Pathog. 2011, 7, e1002378. [Google Scholar] [CrossRef]
- Sabir, N.; Hussain, T.; Shah, S.Z.A.; Peramo, A.; Zhao, D.; Zhou, X. miRNAs in tuberculosis: New avenues for diagnosis and host-directed therapy. Front. Microbiol. 2018, 9, 602. [Google Scholar] [CrossRef]
- Ouimet, M.; Koster, S.; Sakowski, E.; Ramkhelawon, B.; Van Solingen, C.; Oldebeken, S.; Karunakaran, D.; Portal-Celhay, C.; Sheedy, F.J.; Ray, T.D.; et al. Mycobacterium tuberculosis induces the miR-33 locus to reprogram autophagy and host lipid metabolism. Nat. Immunol. 2016, 17, 677–686. [Google Scholar] [CrossRef]
- Chai, X.; Si, H.; Song, J.; Chong, Y.; Wang, J.; Zhao, G. miR-486-5p Inhibits Inflammatory Response, Matrix Degradation and Apoptosis of Nucleus Pulposus Cells through Directly Targeting FOXO1 in Intervertebral Disc Degeneration. Cell. Physiol. Biochem. Int. J. Exp. Cell. Physiol. Biochem. Pharmacol. 2019, 52, 109–118. [Google Scholar]
- Scheller, J.; Chalaris, A.; Schmidt-Arras, D.; Rose-John, S. The pro-and anti-inflammatory properties of the cytokine interleukin-6. Biochim. Biophys. Acta Mol. Cell Res. 2011, 1813, 878–888. [Google Scholar] [CrossRef] [PubMed]
- Bi, J.G.; Zheng, J.F.; Li, Q.; Bao, S.Y.; Yu, X.F.; Xu, P.; Liao, C.X. MicroRNA-181a-5p suppresses cell proliferation by targeting Egr1 and inhibiting Egr1/TGF-β/Smad pathway in hepatocellular carcinoma. Int. J. Biochem. Cell Biol. 2019, 106, 107–116. [Google Scholar] [CrossRef]
- Spizzo, R.; Nicoloso, M.; Lupini, L.; Lu, Y.; Fogarty, J.; Rossi, S.; Zagatti, B.; Fabbri, M.; Veronese, A.; Liu, X.; et al. miR-145 participates with TP53 in a death-promoting regulatory loop and targets estrogen receptor-α in human breast cancer cells. Cell Death Differ. 2010, 17, 246–254. [Google Scholar] [CrossRef]
- Hu, H.; Zhao, X.; Jin, Z.; Hou, M. Hsa-let-7g miRNA regulates the anti-tumor effects of gastric cancer cells under oxidative stress through the expression of DDR genes. J. Toxicol. Sci. 2015, 40, 329–338. [Google Scholar] [CrossRef] [PubMed]
- Zhang, Y.; Chen, N.; Zhang, J.; Tong, Y. Hsa-let-7g miRNA targets caspase-3 and inhibits the apoptosis induced by ox-LDL in endothelial cells. Int. J. Mol. Sci. 2013, 14, 22708–22720. [Google Scholar] [CrossRef] [PubMed]
- Broude, E.V.; Demidenko, Z.N.; Vivo, C.; Swift, M.E.; Davis, B.M.; Blagosklonny, M.V.; Roninson, I.B. p21 (CDKN1A) is a negative regulator of p53 stability. Cell Cycle 2007, 6, 1467–1470. [Google Scholar] [CrossRef]
- Löhr, K.; Möritz, C.; Contente, A.; Dobbelstein, M. p21/CDKN1A mediates negative regulation of transcription by p53. J. Biol. Chem. 2003, 278, 32507–32516. [Google Scholar] [CrossRef]
- Xaus, J.; Cardó, M.; Valledor, A.F.; Soler, C.; Lloberas, J.; Celada, A. Interferon γ induces the expression of p21waf-1 and arrests macrophage cell cycle, preventing induction of apoptosis. Immunity 1999, 11, 103–113. [Google Scholar] [CrossRef]
- Xaus, J.; Comalada, M.; Cardó, M.; Valledor, A.F.; Celada, A. Decorin inhibits macrophage colony-stimulating factor proliferation of macrophages and enhances cell survival through induction of p27Kip1 and p21Waf1. Blood J. Am. Soc. Hematol. 2001, 98, 2124–2133. [Google Scholar] [CrossRef]
- Xaus, J.; Besalduch, N.; Comalada, M.; Marcoval, J.; Pujol, R.; Ma ná, J.; Celada, A. High expression of p21Waf1 in sarcoid granulomas: A putative role for long-lasting inflammation. J. Leukoc. Biol. 2003, 74, 295–301. [Google Scholar] [CrossRef] [PubMed]
- Ragoussis, V.; Pagnamenta, A.T.; Haines, R.L.; Giacopuzzi, E.; McClatchey, M.A.; Sampson, J.R.; Suri, M.; Gardham, A.; Cobben, J.M.; Osio, D.; et al. Using data from the 100,000 Genomes Project to resolve conflicting interpretations of a recurrent TUBB2A mutation. J. Med. Genet. 2021. [Google Scholar] [CrossRef] [PubMed]
- Yang, D.; Fu, X.; He, S.; Ning, X.; Ling, M. Analysis of differentially expressed proteins in Mycobacterium avium-infected macrophages comparing with Mycobacterium tuberculosis-infected macrophages. BioMed Res. Int. 2017, 2017, 5103803. [Google Scholar] [CrossRef] [PubMed]
- Secretaria de Vigilância em Saúde. Departamento de Vigilância das Doenças Transmissíveis. Manual de Recomendações para o Controle da Tuberculose no Brasil; Ministério de Saúde: Brasília, Brazil, 2019. [Google Scholar]
- Chou, C.H.; Shrestha, S.; Yang, C.D.; Chang, N.W.; Lin, Y.L.; Liao, K.W.; Huang, W.C.; Sun, T.H.; Tu, S.J.; Lee, W.H.; et al. miRTarBase update 2018: A resource for experimentally validated microRNA-target interactions. Nucleic Acids Res. 2017, 46, D296–D302. [Google Scholar] [CrossRef] [PubMed]





| Pathway | Entities Found | FDR Value |
|---|---|---|
| Cytokine signaling in immune system | 82 | 6.2 × 10−14 |
| Apoptosis | 23 | 1.55 × 10−8 |
| FOXO-mediated transcription of cell cycle genes | 8 | 8.98 × 10−6 |
| TP53 regulates transcription of cell death genes | 11 | 9.55 × 10−5 |
| Signaling by TGF- Receptor complex | 9 | 1.87 × 10−3 |
| Transcriptional regulation of pluripotent stem cells | 6 | 4.48 × 10−3 |
| FcRI signaling | 10 | 1.04 × 10−1 |
| Interleukin-6 signaling | 2 | 1.34 × 10−1 |
| Adaptive immune system | 30 | 1.64 × 10−1 |
| Innate immune system | 37 | 1.64 × 10−1 |
| Regulation of TLR by endogenous ligand | 2 | 1.64 × 10−1 |
| Signaling by B Cell Receptor | 7 | 1.64 × 10−1 |
| Autophagy | 6 | 1.95 × 10−1 |
| Metabolism of nitric oxide: NOS3 activation and regulation | 1 | 6.17 × 10−1 |
| TNF signaling | 1 | 6.97 × 10−1 |
| FcR dependent phagocytosis | 3 | 8.29 × 10−1 |
| Antimicrobial peptides | 1 | 9.44 × 10−1 |
| ADORA2B mediated anti-inflammatory cytokines production | 1 | 9.76 × 10−1 |
| Metabolism of lipids | 19 | 9.99 × 10−1 |
| Pathway | Entities Found | FDR Value |
|---|---|---|
| Cytokine Signaling in Immune system | 278 | 2.11 × 10−14 |
| FOXO-mediated transcription of cell cycle genes | 23 | 6.02 × 10−13 |
| Signaling by TGF- Receptor complex | 34 | 3.67 × 10−10 |
| Transcriptional regulation of pluripotent stem cells | 21 | 9.86 × 10−8 |
| Apoptosis | 44 | 1.39 × 10−6 |
| TP53 regulates transcription of cell death genes | 23 | 2.07 × 10−6 |
| Interleukin-6 signaling | 10 | 1.23 × 10−4 |
| FcRI signaling | 35 | 2.17 × 10−2 |
| TNF signaling | 11 | 2.55 × 10−2 |
| Regulation of TLR by endogenous ligand | 8 | 2.85 × 10−2 |
| Autophagy | 25 | 4.44 × 10−2 |
| Signaling by B Cell Receptor | 25 | 1.19 × 10−1 |
| Innate immune system | 137 | 2.33 × 10−1 |
| FcR dependent phagocytosis | 22 | 2.6 × 10−1 |
| Adaptive immune system | 97 | 3.6 × 10−1 |
| Metabolism of nitric oxide: NOS3 activation and regulation | 3 | 7.34 × 10−1 |
| ADORA2B mediated anti-inflammatory cytokines production | 9 | 9.59 × 10−1 |
| Antimicrobial peptides | 4 | 9.97 × 10−1 |
| Metabolism of lipids | 69 | 1 |
Publisher’s Note: MDPI stays neutral with regard to jurisdictional claims in published maps and institutional affiliations. |
© 2021 by the authors. Licensee MDPI, Basel, Switzerland. This article is an open access article distributed under the terms and conditions of the Creative Commons Attribution (CC BY) license (http://creativecommons.org/licenses/by/4.0/).
Share and Cite
Silva, C.A.; Ribeiro-dos-Santos, A.; Gonçalves, W.G.; Pinto, P.; Pantoja, R.P.; Vinasco-Sandoval, T.; Ribeiro-dos-Santos, A.M.; Hutz, M.H.; Vidal, A.F.; Araújo, G.S.; et al. Can miRNA Indicate Risk of Illness after Continuous Exposure to M. tuberculosis? Int. J. Mol. Sci. 2021, 22, 3674. https://doi.org/10.3390/ijms22073674
Silva CA, Ribeiro-dos-Santos A, Gonçalves WG, Pinto P, Pantoja RP, Vinasco-Sandoval T, Ribeiro-dos-Santos AM, Hutz MH, Vidal AF, Araújo GS, et al. Can miRNA Indicate Risk of Illness after Continuous Exposure to M. tuberculosis? International Journal of Molecular Sciences. 2021; 22(7):3674. https://doi.org/10.3390/ijms22073674
Chicago/Turabian StyleSilva, Cleonardo Augusto, Arthur Ribeiro-dos-Santos, Wanderson Gonçalves Gonçalves, Pablo Pinto, Rafael Pompeu Pantoja, Tatiana Vinasco-Sandoval, André Maurício Ribeiro-dos-Santos, Mara Helena Hutz, Amanda Ferreira Vidal, Gilderlanio Santana Araújo, and et al. 2021. "Can miRNA Indicate Risk of Illness after Continuous Exposure to M. tuberculosis?" International Journal of Molecular Sciences 22, no. 7: 3674. https://doi.org/10.3390/ijms22073674
APA StyleSilva, C. A., Ribeiro-dos-Santos, A., Gonçalves, W. G., Pinto, P., Pantoja, R. P., Vinasco-Sandoval, T., Ribeiro-dos-Santos, A. M., Hutz, M. H., Vidal, A. F., Araújo, G. S., Ribeiro-dos-Santos, Â., & Santos, S. (2021). Can miRNA Indicate Risk of Illness after Continuous Exposure to M. tuberculosis? International Journal of Molecular Sciences, 22(7), 3674. https://doi.org/10.3390/ijms22073674

