The Regulatory Network of Sturgeon Chondroitin Sulfate on Colorectal Cancer Inhibition by Transcriptomic and Proteomic Analysis
Abstract
:1. Introduction
2. Results and Discussion
2.1. SCS Inhibits the Proliferation of Colorectal Cancer Cells
2.2. SCS Induces Cell Cycle Arrest of HT-29 Cells
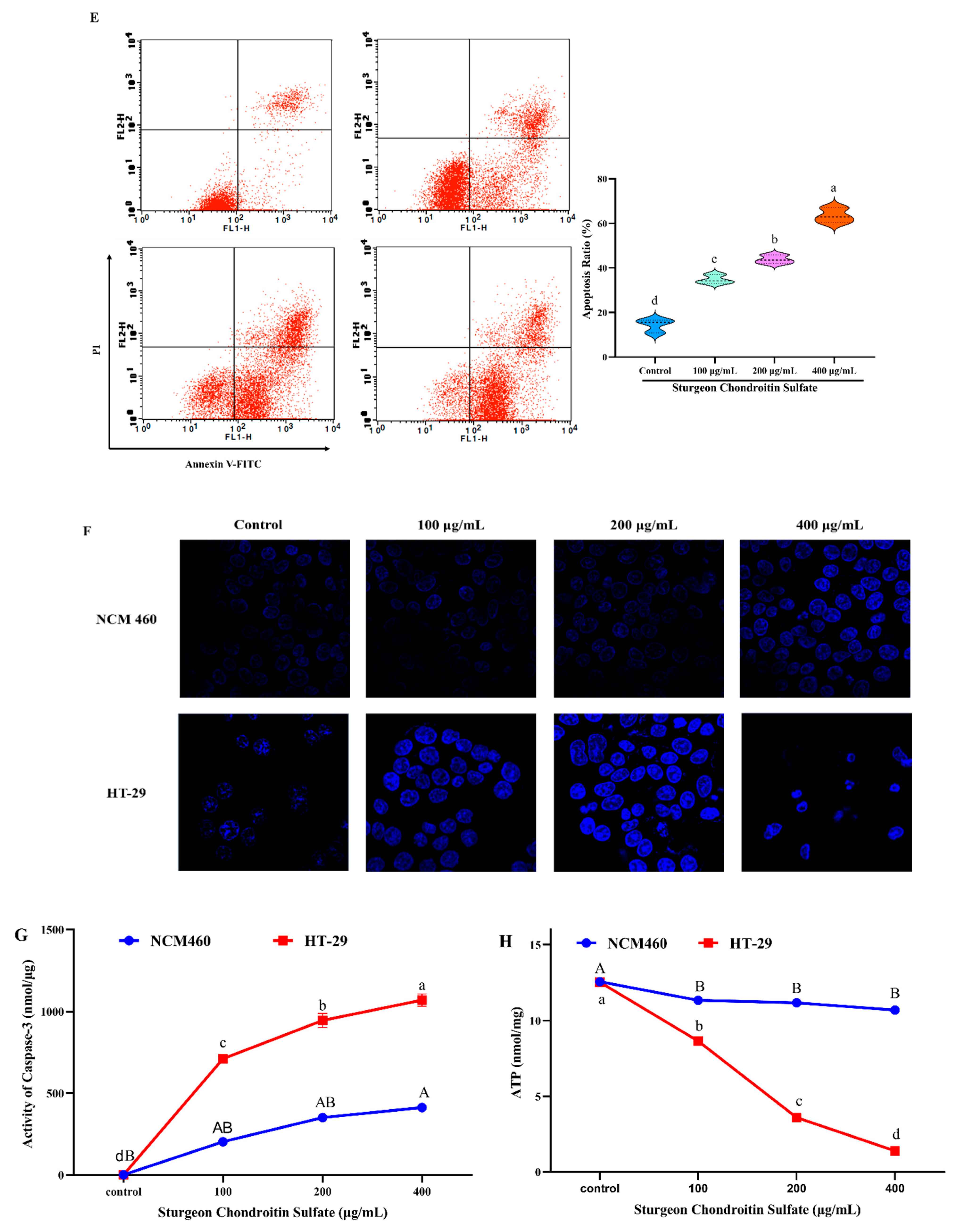
2.3. SCS Induces Apoptosis
2.4. SCS Activates the Expression of Apoptotic Enzymes
2.5. Transcriptomic and Proteomic Analysis of SCS Treated Cells
2.5.1. Identification of Differentially Expressed Genes and Protein in Cells after SCS Treatment
2.5.2. Impact of SCS Treatment on Metabolic Pathways
2.6. SCS Improves Mice Survival and Reduces Damages on Tumor Surrounding Tissues and Organs
2.7. Effect of SCS on the Colonic Crypt Depth
2.8. SCS Suppresses the Growth of HT-29 Tumor Xenograft In Vivo
2.9. Mechanisms of SCS Inhibited Colorectal Cancer
2.9.1. SCS Inhibits the Growth of HT-29 by Regulating the Expression of Genes Involved in Tumor Proliferation In Vivo
2.9.2. SCS Inhibits the Growth of HT-29 by Promoting Apoptosis of Tumor Cells In Vivo
2.9.3. SCS Treatment Results in Cell Cycle Arrest In Vivo
3. Materials and Methods
3.1. Material and Reagents
3.2. Cell Culture and Viability Analysis
3.2.1. Cell Viability Assay
3.2.2. Cell Cycle Analysis
3.2.3. Cell Apoptosis Analysis
3.2.4. Analysis of ATP Level and Caspase-3 Activity
3.3. RNA-Sequencing (RNA-Seq) and Data Analysis
3.4. Two-Dimensional Difference Gel Electrophoresis (2D-DIGE)
3.5. Animals Experiment and SCS Treatments
3.6. Immunohistochemical (IHC) and TUNEL Staining Analysis
3.7. Quantitative RT-PCR
| Genes | Primer Sequences (5′→3′) |
|---|---|
| β-action | F: CGACCACTTTGTCAAGCTCA |
| R: AGGGGTCTACATGGCAACTG | |
| PCNA | F: TCTGAGGGCTTCGACACCTA |
| R: TCATTGCCGGCGCATTTTAG | |
| p21 | F: AAAGCGCGAACAACTTGACC |
| R: GCTGTGCCCTAGAGTGTGTT | |
| CCNE1 | F: CGGCGAGGGACCAGTGTG |
| R: CGGGGAGCCTCTGGATGGT | |
| PI3K | F: AGTAGGCAACCGTGAAGAAAAG |
| R: GAGGTGAATTGAGGTCC CTAAGA | |
| bad | F: CCTTTAAGAAGGGACTTCCTCGCC |
| R: ACTTCCGATGGGACCAAGCCTTCC | |
| HSPG2 | F: GACATCGCCATGGATACCAC |
| R: CAGGACAAGCCAGAATAGCC | |
| CDK2 | F: GCCCTCAAGAGTGTGAGAGTC |
| R: CACGAACTGTGCTGATGGGA | |
| MCM2 | F: ATGATCGAGAGCATCGAGAACC |
| R: GCCAAGTCCTCATAGTTCACCA |
3.8. Western Blot Analysis
3.9. Statistical Analysis
4. Conclusions
Supplementary Materials
Author Contributions
Funding
Institutional Review Board Statement
Data Availability Statement
Acknowledgments
Conflicts of Interest
Abbreviations
| ANOVA | One-way analysis of variance |
| CCK-8 | Cell Counting Kit-8 |
| CRC | Colorectal cancer |
| CS | Chondroitin sulfate |
| DMEM | Dulbecco’s modified eagle medium |
| FBS | Fetal bovine serum |
| FITC | Fluorescein isothiocyanate |
| IHC | Immunohistochemical |
| H&E | hematoxylin eosin |
| PBS | Phosphate buffered saline |
| PCNA | Proliferating Cell Nuclear Antigen |
| PI | Propidium iodide |
| qPCR | Quantitative real-time polymerase chain reaction |
| SCS | Sturgeon chondroitin sulfate |
| SD | Standarddeviation |
| TdT | Terminal deoxynucleotidyl transferase |
| TUNEL | TdT-mediated dUTP nick-end labeling |
| ECM | extracellular matrix |
| RNA-Seq | RNA-Sequencing |
| 2D-DIGE | Two-dimensional Difference Gel Electrophoresis |
| GEO | Gene Expression Omnibus |
| KEGG | Kyoto Encyclopedia of Genes and Genomes |
| NCBI | National Center of Biotechnology Information |
References
- Rehman, S.K.; Haynes, J.; Collignon, E.; Brown, K.R.; Wang, Y.; Nixon, A.M.L.; Bruce, J.P.; Wintersinger, J.A.; Mer, A.S.; Lo, E.B.L.; et al. Colorectal Cancer Cells Enter a Diapause-like DTP State to Survive Chemotherapy. Cell 2021, 184, 226. [Google Scholar] [CrossRef]
- Miller, S.A.; Ghobashi, A.H.; O’Hagan, H.M. Consensus molecular subtyping of colorectal cancers is influenced by goblet cell content. Cancer Genet. 2021, 254, 34–39. [Google Scholar] [CrossRef]
- Mirzaei, S.; Zarrabi, A.; Hashemi, F.; Zabolian, A.; Saleki, H.; Ranjbar, A.; Saleh, S.H.S.; Bagherian, M.; Sharifzadeh, S.O.; Hushmandi, K.; et al. Regulation of Nuclear Factor-KappaB (NF-kB) signaling pathway by non-coding RNAs in cancer: Inhibiting or promoting carcinogenesis? Cancer Lett. 2021, 509, 63–80. [Google Scholar] [CrossRef]
- Mohammad-Sadeghipour, M.; Mahmoodi, M.; Karimabad, M.N.; Mirzaei, M.R.; Hajizadeh, M.R. Diosgenin and 4-Hydroxyisoleucine from Fenugreek Are Regulators of Genes Involved in Lipid Metabolism in The Human Colorectal Cancer Cell Line SW480. Cell J. 2021, 22, 514–522. [Google Scholar]
- Bossert, J.; Ludwig, M.; Wronski, P.; Koetsenruijter, J.; Krug, K.; Villalobos, M.; Jacob, J.; Walker, J.; Thomas, M.; Wensing, M. Lung cancer patients’ comorbidities and attendance of German ambulatory physicians in a 5-year cross-sectional study. NPJ Prim. Care Respir. Med. 2021, 31, 1–6. [Google Scholar] [CrossRef]
- Wangchuk, P. Therapeutic applications of natural products in herbal medicines, biodiscovery programs, and biomedicine. J. Biol. Act. Prod. Nat. 2018, 8, 1–20. [Google Scholar] [CrossRef]
- Zhong, C.; Wall, N.R.; Zu, Y.; Sui, G. Therapeutic Application of Natural Medicine Monomers in Cancer Treatment. Curr. Med. Chem. 2017, 24, 3681–3697. [Google Scholar] [CrossRef]
- Khatib, N.; Parisi, C.; Nowlan, N.C. Differential effect of frequency and duration of mechanical loading on fetal chick cartilage and bone development. Eur. Cells Mater. 2021, 41, 531–545. [Google Scholar] [CrossRef]
- Ma, M.; Wang, H.; Yuan, Y.; Wang, Y.; Yang, S.; Lv, Z. The absorption of glycosaminoglycans of different molecular weight obtained from Apostichopus japonicus: An in vitro and in situ study. Food Funct. 2021, 12, 5551–5562. [Google Scholar] [CrossRef]
- Zandonadi, F.S.; Santa Cruz, E.C.; Korvala, J. New SDC function prediction based on protein-protein interaction using bioinformatics tools. Comput. Biol. Chem. 2019, 83, 107087. [Google Scholar] [CrossRef]
- McElyea, S.; Korc, M. The glycosaminoglycan syndecan-4 facilitates pancreatic cancer progression and biologic aggressiveness. Cancer Res. 2019, 79, C31. [Google Scholar] [CrossRef]
- Liu, X.; Wang, L.; Zhang, C.; Wang, H.; Zhang, X.; Li, Y. Structure characterization and antitumor activity of a polysaccharide from the alkaline extract of king oyster mushroom. Carbohyd. Polym. 2015, 118, 101–106. [Google Scholar] [CrossRef] [PubMed]
- Wu, R.; Shang, N.; Gui, M.; Yin, J.; Li, P. Sturgeon (Acipenser)-Derived Chondroitin Sulfate Suppresses Human Colon Cancer HCT-116 Both In Vitro and In Vivo by Inhibiting Proliferation and Inducing Apoptosis. Nutrients 2020, 12, 1130. [Google Scholar] [CrossRef] [PubMed] [Green Version]
- Levin, M. Bioelectric signaling: Reprogrammable circuits underlying embryogenesis, regeneration, and cancer. Cell 2021, 184, 1971–1989. [Google Scholar] [CrossRef]
- Qiu, S.; Zhong, C.; Zhao, B.; Li, G.; Wang, J.; Jehan, S.; Li, J.; Zhao, X.; Li, D.; Sui, G. Transcriptome analysis of signaling pathways targeted by Ellagic acid in hepatocellular carcinoma cells. Bba. Gen. Subj. 2021, 1865, 129911. [Google Scholar] [CrossRef]
- Wong, P.; Munoz-Felix, J.M.; Hijazi, M.; Kim, H.; Robinson, S.D.; De Luxan-Delgado, B.; Rodriguez-Hernandez, I.; Maiques, O.; Meng, Y.; Meng, Q.; et al. Cancer Burden Is Controlled by Mural Cell-beta 3-Integrin Regulated Crosstalk with Tumor Cells. Cell 2020, 181, 1346. [Google Scholar] [CrossRef]
- Zhao, Z.; He, K.; Zhang, Y.; Hua, X.; Feng, M.; Zhao, Z.; Sun, Y.; Jiang, Y.; Xia, Q. XRCC2 repairs mitochondrial DNA damage and fuels malignant behavior in hepatocellular carcinoma. Cancer Lett. 2021, 512, 1–14. [Google Scholar] [CrossRef] [PubMed]
- Ebrahimi, S.; Makvandi, M.; Abbasi, S.; Azadmanesh, K.; Teimoori, A. Developing oncolytic Herpes simplex virus type 1 through UL39 knockout by CRISPR-Cas9. Iran. J. Basic Med. Sci. 2020, 23, 937–944. [Google Scholar]
- Fani, M.; Khodadad, N.; Ebrahimi, S.; Nahidsamiei, R.; Makvandi, M.; Teimoori, A.; Langari, H. Zinc Sulfate in Narrow Range as an In Vitro Anti-HSV-1 Assay. Biol. Trace Elem. Res. 2020, 193, 410–413. [Google Scholar] [CrossRef] [PubMed]
- Xu, G.; Fan, L.; Zhao, S.; OuYang, C. Neuronal pentraxin II (NPTX2) hypermethylation promotes cell proliferation but inhibits cell cycle arrest and apoptosis in gastric cancer cells by suppressing the p53 signaling pathway. Bioengineered 2021, 12, 1311–1323. [Google Scholar] [CrossRef]
- Liu, Y.; Huang, R.; Xie, D.; Lin, X.; Zheng, L. ZNF674-AS1 antagonizes miR-423-3p to induce G0/G1 cell cycle arrest in non-small cell lung cancer cells. Cell. Mol. Biol. Lett. 2021, 26, 1–14. [Google Scholar] [CrossRef] [PubMed]
- Elmore, S.W. Targeting Bcl-2 family proteins to treat cancer. Mol. Cancer Ther. 2007, 6, 3627S. [Google Scholar]
- Galluzzi, M.; Schulte, C.; Milani, P.; Podesta, A. Imidazolium-Based Ionic Liquids Affect Morphology and Rigidity of Living Cells: An Atomic Force Microscopy Study. Langmuir. 2018, 34, 12452–12462. [Google Scholar] [CrossRef]
- Singh, D.; Khan, M.A.; Siddique, H.R. Apigenin, A Plant Flavone Playing Noble Roles in Cancer Prevention via Modulation of Key Cell Signaling Networks. Recent Pat. Anti Canc. 2019, 14, 298–311. [Google Scholar] [CrossRef]
- Touseef, R.; MacEwan, D.; Nasrullah, S.; Tabassum, R.; Riffat, T.; Murad, S.; Mariam, A.; Iram, M.; Muhammad, F.; Obaid-ur-Rahman, A.; et al. Apoptosis of leukemia cells by Ocimum basilicum fractions following TNF alpha induced activation of JNK and caspase 3. Curr. Pharm. Des. 2019, 25, 3681–3691. [Google Scholar]
- Duff, A.; Kavege, L.; Baquier, J.; Hu, T. A PI3K inhibitor-induced growth inhibition of cancer cells is linked to MEK-ERK pathway. Anti Cancer Drugs 2021, 32, 517–525. [Google Scholar] [CrossRef]
- Mehdizadeh, K.; Ataei, F.; Hosseinkhani, S. Treating MCF7 breast cancer cell with proteasome inhibitor Bortezomib restores apoptotic factors and sensitizes cell to Docetaxel. Med. Oncol. 2021, 38, 1–8. [Google Scholar] [CrossRef]
- Obeng, E. Apoptosis (programmed cell death) and its signals—A review. Braz. J. Biol. 2021, 81, 1133–1143. [Google Scholar] [CrossRef] [PubMed]
- Tawfik, M.; Zhang, X.; Grigartzik, L.; Heiduschka, P.; Hintz, W.; Henrich-Noack, P.; van Wachem, B.; Sabel, B.A. Gene therapy with caspase-3 small interfering RNA-nanoparticles is neuroprotective after optic nerve damage. Neural Regen. Res. 2021, 16, 2534. [Google Scholar]
- Caglayan, M. The coordination between DNA polymerase beta and ligase governs the formation of mutagenic repair intermediates as an important determinant of faithful base excision repair. FASEB J. 2021, 351. [Google Scholar] [CrossRef]
- Kumar, R.; Nandhini, L.P.; Kamalanathan, S.; Sahoo, J.; Vivekanadan, M. Evidence for current diagnostic criteria of diabetes mellitus. World J. Diabetes 2016, 7, 396–405. [Google Scholar] [CrossRef]
- Amer, S.A.; Mohamed, W.A.M.; Gharib, H.S.A.; Al-Gabri, N.A.; Gouda, A.; Elabbasy, M.T.; Abd El-Rahman, G.I.; Omar, A.E. Changes in the growth, ileal digestibility, intestinal histology, behavior, fatty acid composition of the breast muscles, and blood biochemical parameters of broiler chickens by dietary inclusion of safflower oil and vitamin C. BMC Vet. Res. 2021, 17, 1–18. [Google Scholar] [CrossRef]
- Vaish, V.; Piplani, H.; Rana, C.; Sanyal, S.N. Angiostatic Properties of Sulindac and Celecoxib in the Experimentally Induced Inflammatory Colorectal Cancer. Cell Biochem. Biophys. 2013, 66, 205–227. [Google Scholar] [CrossRef]
- Vaish, V.; Rana, C.; Piplani, H.; Vaiphei, K.; Sanyal, S.N. Sulindac and Celecoxib Regulate Cell Cycle Progression by p53/p21 up Regulation to Induce Apoptosis during Initial Stages of Experimental Colorectal Cancer. Cell Biochem. Biophys. 2014, 68, 301–319. [Google Scholar] [CrossRef]
- Yu, R.; Zuo, F.; Ma, H.; Chen, S. Exopolysaccharide-Producing Bifidobacterium adolescentis Strains with Similar Adhesion Property Induce Differential Regulation of Inflammatory Immune Response in Treg/Th17 Axis of DSS-Colitis Mice. Nutrients 2019, 11, 782. [Google Scholar] [CrossRef] [Green Version]
- Shen, M.; Young, A.; Autexier, C. PCNA, a focus on replication stress and the alternative lengthening of telomeres pathway. DNA Repair 2021, 100, 103055. [Google Scholar] [CrossRef] [PubMed]
- Shuang, T.; Wang, M.; Shi, C.; Zhou, Y.; Wang, D. Down-regulated expression of miR-134 contributes to paclitaxel resistance in human ovarian cancer cells. FEBS Lett. 2015, 589, 3154–3164. [Google Scholar] [CrossRef] [PubMed] [Green Version]
- Song, H.; Liu, T.; Wang, Y.; Li, F.; Ruan, L.; Adu-Gyamfi, E.A.; Hu, S.; Chen, X.; Ding, Y.; Fu, L. Appropriate expression of P57(kip2) drives trophoblast fusion via cell cycle arrest. Reproduction 2021, 161, 633–644. [Google Scholar] [CrossRef] [PubMed]
- Chen, D.; Shen, Z.; Cheng, X.; Wang, Q.; Zhou, J.; Ren, F.; Sun, Y.; Wang, H.; Huang, R. Homeobox A5 activates p53 pathway to inhibit proliferation and promote apoptosis of adrenocortical carcinoma cells by inducing Aldo-Keto reductase family 1 member B10 expression. Bioengineered 2021, 12, 1964–1975. [Google Scholar] [CrossRef]
- Wu, J.; Chien, Y.; Tsai, I.; Hung, C.; Huang, W.; Liu, L.; Yu, Y. Capsanthin induces G1/S phase arrest, erlotinib-sensitivity and inhibits tumor progression by suppressing EZH2-mediated epigenetically silencing of p21 in triple-negative breast cancer cells. Aging 2021, 13, 12514–12525. [Google Scholar] [CrossRef]
- Huang, S.; Tuergong, G.; Zhu, H.; Wang, X.; Weng, G.; Ren, Y. Norcantharidin induces G2/M arrest and apoptosis via activation of ERK and JNK, but not p38 signaling in human renal cell carcinoma ACHN cells. Acta Pharmaceut. 2021, 71, 267–278. [Google Scholar] [CrossRef]
- Sha, J.; Li, J.; Zhou, Y.; Yang, J.; Liu, W.; Jiang, S.; Wang, Y.; Zhang, R.; Di, P.; Li, W. The p53/p21/p16 and PI3K/Akt signaling pathways are involved in the ameliorative effects of maltol on D-galactose-induced liver and kidney aging and injury. Phytother. Res. 2021. [Google Scholar] [CrossRef] [PubMed]
- Maros, M.E.; Balla, P.; Micsik, T.; Sapi, Z.; Szendroi, M.; Wenz, H.; Groden, C.; Forsyth, R.G.; Picci, P.; Krenacs, T. Cell Cycle Regulatory Protein Expression in Multinucleated Giant Cells of Giant Cell Tumor of Bone: Do They Proliferate? Pathol. Oncol. Res. 2021, 27, 643146. [Google Scholar] [CrossRef] [PubMed]
- Li, L.Y.; Zhou, Y.T.; Sun, L.; Liu, X.Y.; Li, J.; Hong, Y.; Ye, X.Y.; Bao, Q.; Meng, Q.X.; Wen, W.P.; et al. Downregulation of MCM2 contributes to the reduced growth potential of epithelial progenitor cells in chronic nasal inflammation. J. Allergy Clin. Immun. 2021, 147, 1966. [Google Scholar] [CrossRef] [PubMed]
- Fukui, M.; Nakamura, T.; Ebihara, I.; Shirato, I.; Tomino, Y.; Koide, H. ECM gene expression and its modulation by insulin in diabetic rats. Diabetes 1992, 41, 1520–1527. [Google Scholar] [CrossRef]
- Ross, J.J.; Tranquillo, R.T. ECM gene expression correlates with in vitro tissue growth and development in fibrin gel remodeled by neonatal smooth muscle cells. Matrix Biol. 2003, 22, 477–490. [Google Scholar] [CrossRef]
- Baroni, T.; Lilli, C.; Bellucci, C.; Luca, G.; Mancuso, F.; Fallarino, F.; Falabella, G.; Arato, I.; Calvitti, M.; Marinucci, L.; et al. In vitro cadmium effects on ECM gene expression in human bronchial epithelial cells. Cytokine 2015, 72, 9–16. [Google Scholar] [CrossRef]
- Gerdes, G.I.; Barbosa, D.S.R.; Farinha-Arcieri, L.E.; Ribeiro, F.G.; Veiga, P.L. Is HSPG2 a modifier gene for Marfan syndrome? Eur. J. Hum. Genet. 2020, 28, 1292–1296. [Google Scholar] [CrossRef]
- Martinez, J.R.; Dhawan, A.; Farach-Carson, M.C. Modular Proteoglycan Perlecan/HSPG2: Mutations, Phenotypes, and Functions. Genes 2018, 9, 556. [Google Scholar] [CrossRef] [Green Version]
- Apostolidis, S.A.; Stifano, G.; Tabib, T.; Rice, L.M.; Morse, C.M.; Kahaleh, B.; Lafyatis, R. Single Cell RNA Sequencing Identifies HSPG2 and APLNR as Markers of Endothelial Cell Injury in Systemic Sclerosis Skin. Front. Immunol. 2018, 9, 2191. [Google Scholar] [CrossRef]
- Kalscheuer, S.; Khanna, V.; Kim, H.; Li, S.; Sachdev, D.; DeCarlo, A.; Yang, D.; Panyam, J. Discovery of HSPG2 (Perlecan) as a Therapeutic Target in Triple Negative Breast Cancer. Sci. Rep. 2019, 9, 12492. [Google Scholar] [CrossRef]
- Ilhan-Mutlu, A.; Siehs, C.; Berghoff, A.S.; Ricken, G.; Widhalm, G.; Wagner, L.; Preusser, M. Expression profiling of angiogenesis-related genes in brain metastases of lung cancer and melanoma. Tumour Biol. 2016, 37, 1173–1182. [Google Scholar] [CrossRef]
- Nakae, T.; Obana, M.; Maeda, T.; Ikeda, A.; Miyazaki, H.; Tanaka, S.; Maeda, M.; Yamashita, K.; Terai, K.; Obika, S.; et al. Gene transfer by pyro-drive jet injector is a novel therapeutic approach for muscle diseases. Gene 2021, 788, 145664. [Google Scholar] [CrossRef]
- Trapnell, C.; Williams, B.A.; Pertea, G.; Mortazavi, A.; Kwan, G.; van Baren, M.J.; Salzberg, S.L.; Wold, B.J.; Pachter, L. Transcript assembly and quantification by RNA-Seq reveals unannotated transcripts and isoform switching during cell differentiation. Nat. Biotechnol. 2010, 28, 174–511. [Google Scholar] [CrossRef] [Green Version]
- Yu, G.; Wang, L.; Han, Y.; He, Q. clusterProfiler: An R Package for Comparing Biological Themes among Gene Clusters. Omics 2012, 16, 284–287. [Google Scholar] [CrossRef]
- Gui, M.; Wu, R.; Liu, L.; Wang, S.; Zhang, L.; Li, P. Effects of quorum quenching by AHL lactonase on AHLs, protease, motility and proteome patterns in Aeromonas veronii LP-11. Int. J. Food Microbiol. 2017, 252, 61–68. [Google Scholar] [CrossRef]













| Spot | Gene Name | Score | MW | PI | F.C | Accession No. |
|---|---|---|---|---|---|---|
| HT-29 (0–100) | ||||||
| 927 | ATP synthase | 168 | 15,820.2 | 6.6 | 0.40 | gi|119609635 |
| 689 | cyclin-dependent kinase 2 (CDK2) | 608 | 33,000.0 | 5.08 | 0.17 | gi|1017 |
| 1224 | proliferating cell nuclear antigen (PCNA) | 516 | 36,026.6 | 4.63 | 0.22 | gi|5111 |
| 677 | BCL2 associated agonist of cell death (Bad) | 516 | 22,101.3 | 6.13 | 6.00 | gi|527 |
| 1452 | BCL2 binding component 3 (BBC3) | 425 | 22,992.3 | 5.12 | 4.80 | gi|27113 |
| 1085 | heterogeneous nuclear ribonucleoprotein C | 415 | 33,706.6 | 4.95 | 3.00 | gi|119586799 |
| 1448 | DNA-damage-inducible transcript 4 (DDIT4) | 199 | 26,200 | 7.6 | 3.33 | gi|54541 |
| 1374 | eukaryotic translation elongation factor 1 gamma | 631 | 50,429.3 | 6.25 | 2.50 | gi|119594431 |
| 1261 | minichromosome maintenance complex component 2 (MCM2) | 309 | 124,759.6 | 5.82 | 0.33 | gi|4171 |
| 709 | Human Hsp27 | 290 | 10,383.2 | 5.75 | 2.80 | gi|609412402 |
| NCM460 (0–100) | ||||||
| 1420 | 6-phosphogluconolactonase | 262 | 27,814.7 | 5.7 | 0.46 | gi|6912586 |
| 767 | heterogeneous nuclear ribonucleoprotein | 535 | 48,760.2 | 5.38 | 5.00 | gi|530391069 |
Publisher’s Note: MDPI stays neutral with regard to jurisdictional claims in published maps and institutional affiliations. |
© 2021 by the authors. Licensee MDPI, Basel, Switzerland. This article is an open access article distributed under the terms and conditions of the Creative Commons Attribution (CC BY) license (https://creativecommons.org/licenses/by/4.0/).
Share and Cite
Wu, R.; Shen, Q.; Li, G.; Li, P.; Shang, N. The Regulatory Network of Sturgeon Chondroitin Sulfate on Colorectal Cancer Inhibition by Transcriptomic and Proteomic Analysis. Int. J. Mol. Sci. 2021, 22, 9395. https://doi.org/10.3390/ijms22179395
Wu R, Shen Q, Li G, Li P, Shang N. The Regulatory Network of Sturgeon Chondroitin Sulfate on Colorectal Cancer Inhibition by Transcriptomic and Proteomic Analysis. International Journal of Molecular Sciences. 2021; 22(17):9395. https://doi.org/10.3390/ijms22179395
Chicago/Turabian StyleWu, Ruiyun, Qian Shen, Guangyue Li, Pinglan Li, and Nan Shang. 2021. "The Regulatory Network of Sturgeon Chondroitin Sulfate on Colorectal Cancer Inhibition by Transcriptomic and Proteomic Analysis" International Journal of Molecular Sciences 22, no. 17: 9395. https://doi.org/10.3390/ijms22179395
APA StyleWu, R., Shen, Q., Li, G., Li, P., & Shang, N. (2021). The Regulatory Network of Sturgeon Chondroitin Sulfate on Colorectal Cancer Inhibition by Transcriptomic and Proteomic Analysis. International Journal of Molecular Sciences, 22(17), 9395. https://doi.org/10.3390/ijms22179395

