Low Doses of Ketamine and Melatonin in Combination Produce Additive Antidepressant-like Effects in Mice
Abstract
:1. Introduction
2. Results
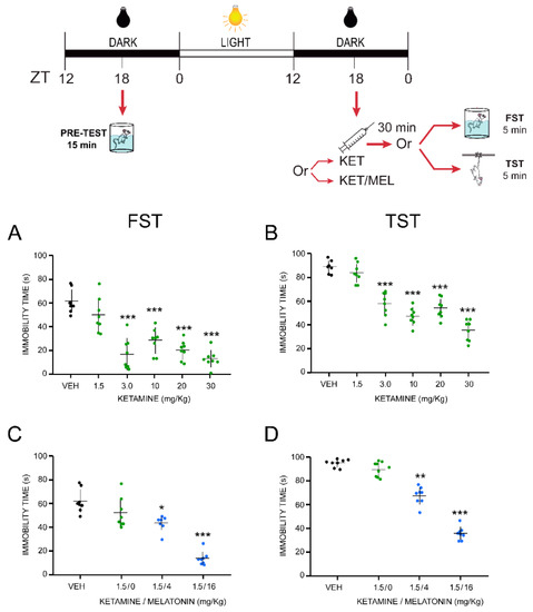
2.1. The Combination of Ketamine and Melatonin at Sub-Effective Doses Induced Antidepressant-like Effects after a Single Administration
2.2. The Combination of Ketamine and Melatonin at Sub-Effective Doses Induced Antidepressant-like Effects after Two Previous Administrations of Melatonin
2.3. Sub-Effective Doses of Ketamine and Melatonin Combination Do Not Modify the Mice Ambulatory Activity
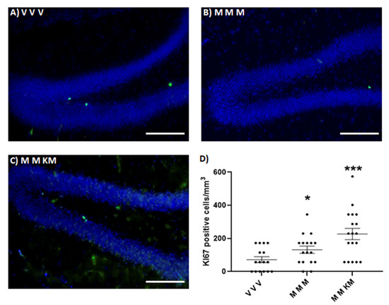
2.4. Single Administration of Ketamine/Melatonin Combination Increases the Expression of Doublecortin and Ki67 in the Mice Hippocampus
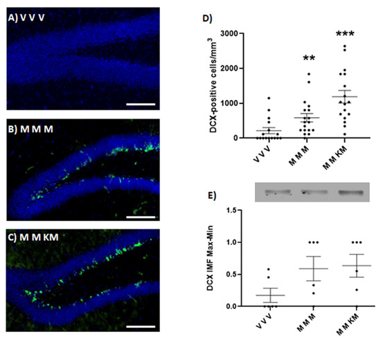
2.5. Treatment of Ketamine/Melatonin after Two Administrations of Melatonin Increases the Expression of Doublecortin in the Hippocampus of Mice
3. Discussion
4. Materials and Methods
4.1. Animals and Pharmacological Treatments
4.2. Forced Swimming Test
4.3. Tail Suspension Test (TST)
4.4. Open Field Test (OFT)
4.5. Immunohistochemistry and Tissue Processing
4.6. Western Blot
4.7. Statistical Analysis
5. Conclusions
6. Patents
Author Contributions
Funding
Institutional Review Board Statement
Data Availability Statement
Acknowledgments
Conflicts of Interest
References
- Duman, R.S.; Li, N.; Liu, R.J.; Duric, V.; Aghajanian, G. Signaling pathways underlying the rapid antidepressant actions of ketamine. Neuro Pharmacol. 2012, 62, 35–41. [Google Scholar] [CrossRef] [Green Version]
- Kang, E.; Wen, Z.; Song, H.; Christian, K.M.; Ming, G.L. Adult neurogenesis and psychiatric disorders. Cold Spring Harb. Perspect. Biol. 2016, 8, a019026. [Google Scholar] [CrossRef] [Green Version]
- Malberg, J.E.; Eisch, A.J.; Nestler, E.J.; Duman, R.S. Chronic antidepressant treatment increases neurogenesis in adult rat hippocampus. J. Neurosci. 2000, 20, 9104–9110. [Google Scholar] [CrossRef]
- Acuña-Castroviejo, D. Extrapineal melatonin: Sources, regulation, and potential functions. Cell. Mol. Life Sci. 2014, 71, 2997–3025. [Google Scholar] [CrossRef]
- Reiter, R.J. Melatonin, active oxygen species and neurological damage. Drug News Perspect. 1998, 11, 291–296. Available online: http://www.ncbi.nlm.nih.gov/pubmed/15616649 (accessed on 1 November 2019). [CrossRef]
- Barlow-Walden, L.R. Melatonin stimulates brain glutathione peroxidase activity. Neurochem. Int. 1995, 26, 497–502. [Google Scholar] [CrossRef]
- Okatani, Y.; Wakatsuki, A.; Kaneda, C. Melatonin increases activities of glutathione peroxidase and superoxide dismutase in fetal rat brain. J. Pineal. Res. 2000, 28, 89–96. [Google Scholar] [CrossRef] [PubMed]
- Das, A. The inhibition of apoptosis by melatonin in VSC4.1 motoneurons exposed to oxidative stress, glutamate excitotoxicity, or TNF-α toxicity involves membrane melatonin receptors. J. Pineal. Res. 2010, 48, 157–169. [Google Scholar] [CrossRef] [PubMed] [Green Version]
- Lisman, J.; Buzsáki, G.; Eichenbaum, H.; Nadel, L.; Rangananth, C.; Redish, A.D. Viewpoints: How the hippocampus contributes to memory, navigation and cognition. Nat. Neurosci. 2017, 20, 1434–1447. [Google Scholar] [CrossRef] [PubMed]
- Sirichoat, A. Melatonin protects against methotrexate-induced memory deficit and hippocampal neurogenesis impairment in a rat model. Biochem. Pharmacol. 2019, 163, 225–233. [Google Scholar] [CrossRef]
- Domínguez-Alonso, A.; Ramírez-Rodríguez, G.; Benítez-King, G. Melatonin increases dendritogenesis in the hilus of hippocampal organotypic cultures. J. Pineal. Res. 2012, 52, 427–436. [Google Scholar] [CrossRef]
- Liu, J.; Somera-Molina, K.C.; Hudson, R.L.; Dubocovich, M.L. Melatonin potentiates running wheel-induced neurogenesis in the dentate gyrus of adult C3H/HeN mice hippocampus. J. Pineal. Res. 2013, 54, 222–231. [Google Scholar] [CrossRef] [PubMed]
- Ramirez-Rodriguez, G.; Ortíz-López, L.; Domínguez-Alonso, A.; Benítez-King, G.A.; Kempermann, G. Chronic treatment with melatonin stimulates dendrite maturation and complexity in adult hippocampal neurogenesis of mice. J. Pineal. Res. 2011, 50, 29–37. [Google Scholar] [CrossRef]
- Detanico, B.C. Antidepressant-like effects of melatonin in the mouse chronic mild stress model. Eur. J. Pharmacol. 2009, 607, 121–125. [Google Scholar] [CrossRef]
- Estrada-Reyes, R. The Timing of Melatonin Administration Is Crucial for Its Antidepressant-Like Effect in Mice. Int. J. Mol. Sci. 2018, 19, 2278. [Google Scholar] [CrossRef] [Green Version]
- Rebai, R.; Jasmin, L.; Boudah, A. The antidepressant effect of melatonin and fluoxetine in diabetic rats is associated with a reduction of the oxidative stress in the prefrontal and hippocampal cortices. Brain Res. Bull. 2017, 134, 142–150. [Google Scholar] [CrossRef] [PubMed]
- Khaksar, M.; Oryan, A.; Sayyari, M.; Rezabakhsh, A.; Rahbarghazi, R. Protective effects of melatonin on long-term administration of fluoxetine in rats. Exp. Toxicol. Pathol. 2017, 69, 564–574. [Google Scholar] [CrossRef]
- Ramírez-Rodríguez, G.; Vega-Rivera, N.M.; Oikawa-Sala, J.; Gómez-Sánchez, A.; Ortiz-López, L.; Estrada-Camarena, E. Melatonin synergizes with citalopram to induce antidepressant-like behavior and to promote hippocampal neurogenesis in adult mice. J. Pineal. Res. 2014, 56, 450–461. [Google Scholar] [CrossRef]
- Trivedi, M.H. Major depressive disorder: Remission of associated symptoms. J. Clin. Psychiatry 2006, 67, 27–32. Available online: http://www.ncbi.nlm.nih.gov/pubmed/16848674 (accessed on 30 October 2019). [PubMed]
- Pfeiffer, P.N.; Kim, H.M.; Ganoczy, D.; Zivin, K.; Valenstein, M. Treatment-resistant depression and risk of suicide. Suicide Life-Threat. Behav. 2013, 43, 356–365. [Google Scholar] [CrossRef] [Green Version]
- Shiroma, P.R. Augmentation of response and remission to serial intravenous subanesthetic ketamine in treatment resistant depression. J. Affect. Disord. 2014, 155, 123–129. [Google Scholar] [CrossRef]
- Zarate, C.; Duman, R.S.; Liu, G.; Sartori, S.; Quiroz, J.; Murck, H. New paradigms for treatment-resistant depression. Ann. N. Y. Acad. Sci. USA 2013, 1292, 21–31. [Google Scholar] [CrossRef] [Green Version]
- Kordjazy, N.; Haj-Mirzaian, A.; Amiri, S.; Ostadhadi, S.; Amini-Khoei, H.; Dehpour, A.R. Involvement of N-methyl-d-aspartate receptors in the antidepressant-like effect of 5-hydroxytryptamine 3 antagonists in mouse forced swimming test and tail suspension test. Pharmacol. Biochem. Behav. 2016, 141, 1–9. [Google Scholar] [CrossRef] [PubMed]
- Zarate, C.A. A randomized trial of an N-methyl-D-aspartate antagonist in treatment-resistant major depression. Arch. Gen. Psychiatry 2006, 63, 856–864. [Google Scholar] [CrossRef]
- Murrough, J.W. Antidepressant efficacy of ketamine in treatment-resistant major depression: A two-site randomized controlled trial. Am. J. Psychiatry 2013, 170, 1134–1142. [Google Scholar] [CrossRef]
- Cooper, M.D.; Rosenblat, J.D.; Cha, D.S.; Lee, Y.; Kakar, R.; McIntyre, R.S. Strategies to mitigate dissociative and psychotomimetic effects of ketamine in the treatment of major depressive episodes: A narrative review. World J. Biol. Psychiatry 2017, 18, 410–423. [Google Scholar] [CrossRef]
- Krystal, J.H. Subanesthetic Effects of the Noncompetitive NMDA Antagonist, Ketamine, in Humans: Psychotomimetic, Perceptual, Cognitive, and Neuroendocrine Responses. Arch. Gen. Psychiatry 1994, 51, 199–214. [Google Scholar] [CrossRef]
- Porsolt, R.D.; Lenègre, A. Behavioural models of depression. In Experimental Approaches to Anxiety and Depression; Elliott, J.M., Heal, D.J., Marsden, C.A., Eds.; Wiley: Hoboken, NJ, USA, 1992; pp. 73–85. [Google Scholar]
- Liu, X.; Gershenfeld, H.K. Genetic differences in the tail-suspension test and its relationship to imipramine response among 11 inbred strains of mice. Biol. Psychiatry 2001, 49, 575–581. [Google Scholar] [CrossRef]
- Martínez-Vázquez, M.; Estrada-Reyes, R.; Martínez-Laurrabaquio, A.; López-Rubalcava, C.; Heinze, G. Neuropharmacological study of Dracocephalum moldavica L. (Lamiaceae) in mice: Sedative effect and chemical analysis of an aqueous extract. J. Ethnopharmacol. 2012, 141, 908–917. [Google Scholar] [CrossRef]
- Park, S.C. Neurogenesis and antidepressant action. Cell Tissue Res. 2019, 377, 95–106. [Google Scholar] [CrossRef]
- Mantovani, M.; Pértile, R.; Calixto, J.B.; Santos, A.R.S.; Rodrigues, A.L.S. Melatonin exerts an antidepressant-like effect in the tail suspension test in mice: Evidence for involvement of N-methyl-D-aspartate receptors and the L-arginine-nitric oxide pathway. Neurosci. Lett. 2003, 343, 1–4. [Google Scholar] [CrossRef]
- Sorce, S. The NADPH oxidase NOX2 controls glutamate release: A novel mechanism involved in psychosis-like ketamine responses. J. Neurosci. 2010, 30, 11317–11325. [Google Scholar] [CrossRef] [Green Version]
- Andrade, C. Ketamine for depression, 5: Potential pharmacokinetic and pharmacodynamic drug interactions. J. Clin. Psychiatry 2017, 78, e858–e861. [Google Scholar] [CrossRef]
- Reiter, R.J. The melatonin rhythm: Both a clock and a calendar. Experientia 1993, 49, 654–664. [Google Scholar] [CrossRef]
- Ogłodek, E.A.; Just, M.J.; Szromek, A.R.; Araszkiewicz, A. Melatonin and neurotrophins NT-3, BDNF, NGF in patients with varying levels of depression severity. Pharmacol. Rep. 2016, 68, 945–951. [Google Scholar] [CrossRef] [PubMed]
- Li, K.; Shen, S.; Ji, Y.T.; Li, X.Y.; Zhang, L.S.; Wang, X.D. Melatonin Augments the Effects of Fluoxetine on Depression-Like Behavior and Hippocampal BDNF–TrkB Signaling. Neurosci. Bull. 2018, 34, 303–311. [Google Scholar] [CrossRef]
- Ramírez-Rodríguez, G.; Klempin, F.; Babu, H.; Benítez-King, G.; Kempermann, G. Melatonin Modulates Cell Survival of New Neurons in the Hippocampus of Adult Mice. Neuro Psycho Pharmacol. 2009, 34, 2180–2191. [Google Scholar] [CrossRef] [PubMed]
- Duman, R.S.; Shinohara, R.; Fogaça, M.V.; Hare, B. Neurobiology of rapid-acting antidepressants: Convergent effects on GluA1-synaptic function. Mol. Psychiatry 2019, 24, 1816–1832. [Google Scholar] [CrossRef] [PubMed]
- Evely, K.M.; Hudson, R.L.; Dubocovich, M.L.; Haj-dahmane, S. Melatonin receptor activation increases glutamatergic synaptic transmission in the rat medial lateral habenula. Synapse 2016, 70, 181–186. [Google Scholar] [CrossRef] [PubMed]
- Liu, J.; Clough, S.J.; Dubocovich, M.L. Role of the MT1 and MT2 melatonin receptors in mediating depressive- and anxiety-like behaviors in C3H/HeN mice. Genes Brain Behav. 2017, 16, 546–553. [Google Scholar] [CrossRef] [Green Version]
- Porsolt, R.D.; Bertin, A.; Jalfre, M. Behavioral despair in mice: A primary screening test for antidepressants. Arch. Int. Pharmacodyn. Ther. 1977, 229, 327–336. [Google Scholar]
- Cryan, J.F.; Mombereau, C.; Vassout, A. The tail suspension test as a model for assessing antidepressant activity: Review of pharmacological and genetic studies in mice. Neurosci. Biobehav. Rev. 2005, 29, 571–625. [Google Scholar] [CrossRef]
- Estrada-Reyes, R. Central nervous system effects and chemical composition of two subspecies of Agastache mexicana; An ethnomedicine of Mexico. J. Ethnopharmacol. 2014, 153, 98–110. [Google Scholar] [CrossRef]
- Lowry, O.H.; Rosebrough, N.J.; Farr, A.L.; Randall, R.J. Protein measurement with the Folin phenol reagent. J. Biol. Chem. 1951, 193, 265–275. [Google Scholar] [CrossRef]
- Machado-Vieira, R.; Salvadore, G.; DiazGranados, N.; Zarate, C.A. Ketamine and the next generation of antidepressants with a rapid onset of action. Pharmacol. Ther. 2009, 123, 143–150. [Google Scholar] [CrossRef] [PubMed] [Green Version]





| Treatment (mg/Kg) 1 | Counts Number | Rearings Number |
|---|---|---|
| Control | 36.87 ± 3.76 | 30.75 ± 2.57 |
| KET 1.5 | 40.12 ± 3.23 | 28.62 ± 3.15 |
| KET 3 | 45.25 ± 4.29 | 28.25 ± 2.66 |
| KET 10 | 56.62 ± 4.36 ** | 45.25 ± 2.85 ** |
| KET 20 | 56.00 ± 3.62 ** | 45.50 ± 3.70 ** |
| KET 30 | 60.12 ± 1.60 *** | 45.37 ± 1.71 *** |
| F(5,47) = 7.260, p < 0.001 | F(5,47) = 9.797, p ≤ 0.001 | |
| Control | 43.87 ± 4.42 | 34.50 ± 3.95 |
| KET 1.5/MEL 4 | 40.11 ± 3.61 | 26.66 ± 2.21 |
| KET 1.5/MEL 16 | 40.90 ± 3.60 | 27.30 ± 3.03 |
| F(2,26) = 0.248, p = 0.783 | F(2,26) = 1.859, p = 0.178 |
| Treatment (mg/Kg) 1 | Counts Number | Rearings Number |
|---|---|---|
| Control | 41.12 ± 4.71 | 25.37 ± 2.18 |
| MEL4 | 47.20 ± 5.20 | 29.11 ± 2.16 |
| MEL 16 | 42.62 ± 5.97 | 26.37 ± 4.60 |
| KET 1.5 | 41.40 ± 3.97 | 28.00 ± 2.53 |
| F(3,35) = 0.279, p = 0.840 | F(5,33) = 0.865, p = 0.470 | |
| Control | 43.37 ± 4.71 | 33.25 ± 2.72 |
| KET 1.5/ MEL 4 | 36.87 ± 3.03 | 28.37 ± 3.25 |
| KET 1.5 /MEL 16 | 37.00 ± 5.56 | 26.75 ± 3.22 |
| F(2,23) = 0.664, p = 0.525 | F(2,23) = 1.210, p = 0.318 |
Publisher’s Note: MDPI stays neutral with regard to jurisdictional claims in published maps and institutional affiliations. |
© 2021 by the authors. Licensee MDPI, Basel, Switzerland. This article is an open access article distributed under the terms and conditions of the Creative Commons Attribution (CC BY) license (https://creativecommons.org/licenses/by/4.0/).
Share and Cite
Estrada-Reyes, R.; Quero-Chávez, D.B.; Trueta, C.; Miranda, A.; Valdés-Tovar, M.; Alarcón-Elizalde, S.; Oikawa-Sala, J.; Argueta, J.; Constantino-Jonapa, L.A.; Muñoz-Estrada, J.; et al. Low Doses of Ketamine and Melatonin in Combination Produce Additive Antidepressant-like Effects in Mice. Int. J. Mol. Sci. 2021, 22, 9225. https://doi.org/10.3390/ijms22179225
Estrada-Reyes R, Quero-Chávez DB, Trueta C, Miranda A, Valdés-Tovar M, Alarcón-Elizalde S, Oikawa-Sala J, Argueta J, Constantino-Jonapa LA, Muñoz-Estrada J, et al. Low Doses of Ketamine and Melatonin in Combination Produce Additive Antidepressant-like Effects in Mice. International Journal of Molecular Sciences. 2021; 22(17):9225. https://doi.org/10.3390/ijms22179225
Chicago/Turabian StyleEstrada-Reyes, Rosa, Daniel B. Quero-Chávez, Citlali Trueta, Armida Miranda, Marcela Valdés-Tovar, Salvador Alarcón-Elizalde, Julián Oikawa-Sala, Jesús Argueta, Luis A. Constantino-Jonapa, Jesús Muñoz-Estrada, and et al. 2021. "Low Doses of Ketamine and Melatonin in Combination Produce Additive Antidepressant-like Effects in Mice" International Journal of Molecular Sciences 22, no. 17: 9225. https://doi.org/10.3390/ijms22179225
APA StyleEstrada-Reyes, R., Quero-Chávez, D. B., Trueta, C., Miranda, A., Valdés-Tovar, M., Alarcón-Elizalde, S., Oikawa-Sala, J., Argueta, J., Constantino-Jonapa, L. A., Muñoz-Estrada, J., Dubocovich, M. L., & Benítez-King, G. (2021). Low Doses of Ketamine and Melatonin in Combination Produce Additive Antidepressant-like Effects in Mice. International Journal of Molecular Sciences, 22(17), 9225. https://doi.org/10.3390/ijms22179225

