Comparative Analysis of Mitochondrial Genome Features among Four Clonostachys Species and Insight into Their Systematic Positions in the Order Hypocreales
Abstract
1. Introduction
2. Results
2.1. Identification of Four Clonostachys Species
2.2. Characteristics of the Mitogenome of Four Clonostachys Species
2.3. Repetitive Element Analysis
2.4. Variation and Genetic Distance of Core Genes
2.5. Gene Arrangement Analysis
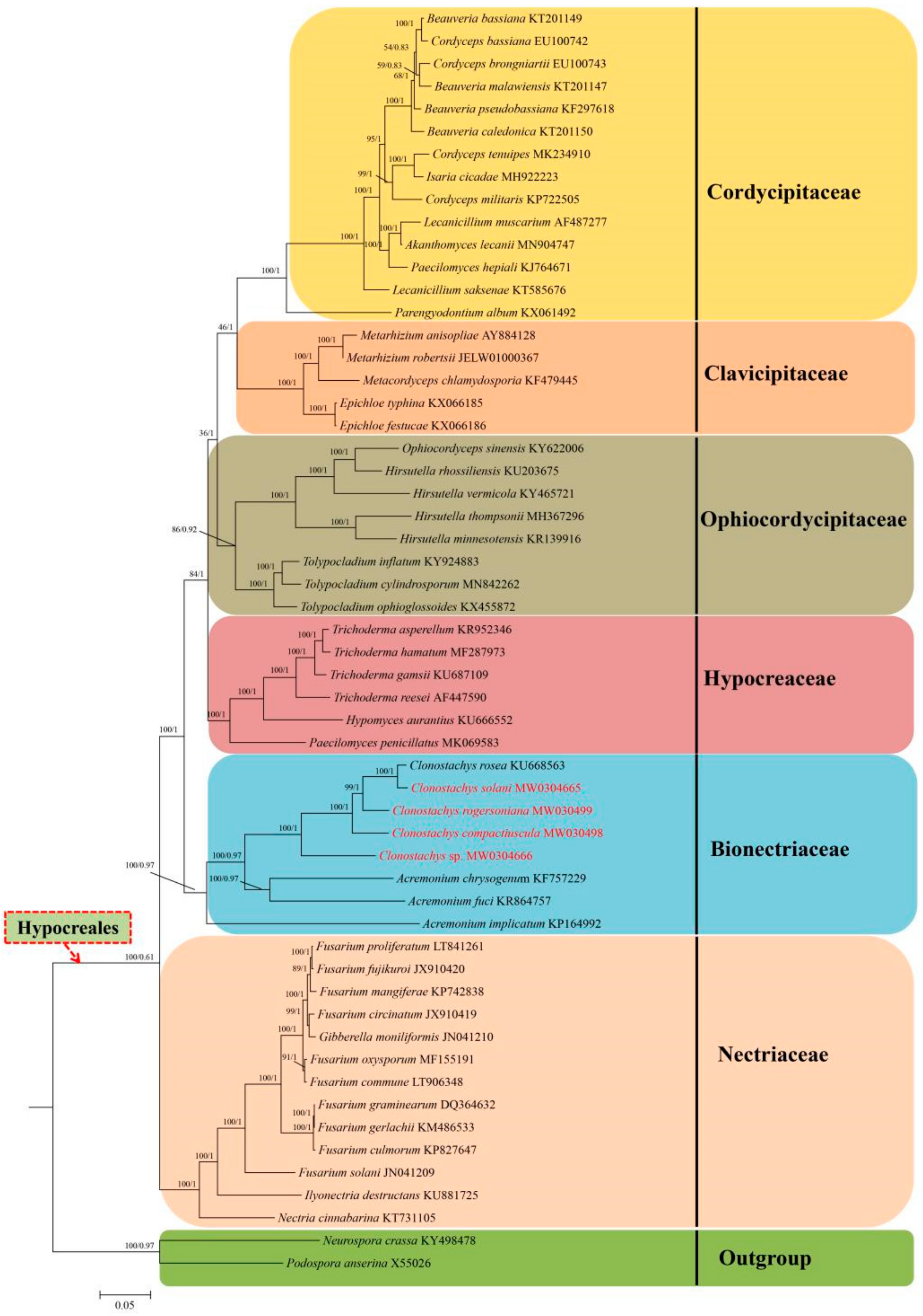
2.6. Phylogenetic Analysis
3. Discussion
4. Materials and Methods
4.1. Sample Collection, Identification and DNA Extraction
4.2. Sequencing, Assembly, and Annotation of Mitogenomes
4.3. Sequence Analyses of Mitogenomes
4.4. Repetitive Elements Analysis
4.5. Phylogenetic Analysis
4.6. Data Availability
Supplementary Materials
Author Contributions
Funding
Institutional Review Board Statement
Informed Consent Statement
Data Availability Statement
Conflicts of Interest
References
- Rossman, A.Y.; Seifert, K.A.; Samuels, G.J.; Minnis, A.M.; Schroers, H.-J.; Lombard, L.; Crous, P.W.; Põldmaa, K.; Cannon, P.F.; Summerbell, R.C.; et al. Genera in Bionectriaceae, Hypocreaceae, and Nectriaceae (Hypocreales) proposed for acceptance or rejection. IMA Fungus 2013, 4, 41–51. [Google Scholar] [CrossRef] [PubMed]
- Domsch, K.H.; Gams, W.; Anderson, T. Compendium of Soil Fungi, 2nd ed.; IHW Verlag: Eching, Germany, 2007. [Google Scholar]
- Schroers, H.J. A monograph of Bionectria (Ascomycota, Hypocreales, Bionectriaceae) and its Clonostachys anamorphs. Stud. Mycol. 2001, 46, 1–214. [Google Scholar]
- Chen, W.H.; Han, Y.F.; Liang, J.D.; Zou, X.; Liang, Z.Q.; Jin, D.C. A new araneogenous fungus of the genus Clonostachys. Mycosystema. A new araneogenous fungus of the genus Clonostachys. Mycosystema 2016, 35, 1061–1069. [Google Scholar]
- Zeng, Z.Q.; Zhuang, W.Y. A new holomorphic species of Mariannaea and epitypification of M. samuelsii. Mycol. Prog. 2014, 13, 967–973. [Google Scholar] [CrossRef]
- Hirooka, Y.; Kobayashi, T. Taxonomic studies of nectrioid fungi in Japan II, The genus Bionectrica. Mycoscience 2007, 48, 81–89. [Google Scholar] [CrossRef]
- Lombard, L.; Van Der Merwe, N.A.; Groenewald, J.Z.; Crous, P.W. Generic concepts in Nectiaceae. Stud. Mycol. 2015, 8, 189–245. [Google Scholar] [CrossRef]
- Chatterton, S.; Jayaraman, J.; Punja, Z.K. Colonization of cucumber plants by the biocontrol fungus Clonostachys rosea f. catenulata. Biol. Control 2008, 46, 267–278. [Google Scholar] [CrossRef]
- Karlsson, M.; Durling, M.B.; Choi, J.; Kosawang, C.; Lackner, G.; Tzelepis, G.D.; Nygren, K.; Dubey, M.K.; Kamou, N.; Levasseur, A.; et al. Insights on the Evolution of Mycoparasitism from the Genome of Clonostachys rosea. Genome Biol. Evol. 2015, 7, 465–480. [Google Scholar] [CrossRef]
- Abreu, L.M.; Moreira, G.M.; Ferreira, D.; Rodrigues-Filho, E.; Pfenning, L.H. Diversity of Clonostachys species assessed by molecular phylogenetics and MALDI-TOF mass spectrometry. Fungal Biol. 2014, 118, 1004–1012. [Google Scholar] [CrossRef] [PubMed]
- Zhang, M.; Gao, Z.; Yin, J.; Zhang, T.; Zhang, X.; Yuan, D.; Li, T.; Zhong, Y.; Ma, E.; Ren, Z. Complete mitochondrial genome of two Thitarodes species (Lepidoptera, Hepialidae), the host moths of Ophiocordyceps sinensis and phylogenetic implications. Int. J. Biol. Macromol. 2019, 140, 794–807. [Google Scholar] [CrossRef]
- Williams, S.; Foster, P.; Littlewood, D. The complete mitochondrial genome of a turbinid vetigastropod from MiSeq Illumina sequencing of genomic DNA and steps towards a resolved gastropod phylogeny. Gene 2014, 533, 38–47. [Google Scholar] [CrossRef]
- Crous, P.W.; Groenewald, J.Z. A phylogenetic re-evaluation of Arthrinium. IMA Fungus 2013, 4, 133–154. [Google Scholar] [CrossRef]
- Wang, X.-C.; Zeng, Z.-Q.; Zhuang, W.-Y. The complete mitochondrial genome of the important mycoparasiteClonostachys rosea(Hypocreales, Ascomycota). Mitochondrial DNA Part B 2017, 2, 180–181. [Google Scholar] [CrossRef]
- Hawksworth, D.L.; Punithalingam, E. New and interesting microfungi from Slapton, South Devonshire: Deuteromycotina II. Trans. Br. Mycol. Soc. 1975, 64, 89–99. [Google Scholar] [CrossRef]
- Paquin, B.; Laforest, M.-J.; Forget, L.; Roewer, I.; Wang, Z.; Longcore, J.; Lang, B.F. The fungal mitochondrial genome project: Evolution of fungal mitochondrial genomes and their gene expression. Curr. Genet. 1997, 31, 380–395. [Google Scholar] [CrossRef] [PubMed]
- Salavirta, H.; Oksanen, I.; Kuuskeri, J.; Mäkelä, M.; Laine, P.; Paulin, L.; Lundell, T. Mitochondrial Genome of Phlebia radiata Is the Second Largest (156 kbp) among Fungi and Features Signs of Genome Flexibility and Recent Recombination Events. PLoS ONE 2014, 9, e97141. [Google Scholar] [CrossRef]
- Forget, L.; Ustinova, J.; Wang, Z.; Huss, V.A.R.; Lang, B.F. Hyaloraphidium curvatum: A Linear Mitochondrial Genome, tRNA Editing, and an Evolutionary Link to Lower Fungi. Mol. Biol. Evol. 2002, 19, 310–319. [Google Scholar] [CrossRef] [PubMed]
- Losada, L.; Pakala, S.B.; Fedorova, N.D.; Joardar, V.; Shabalina, S.A.; Hostetler, J.; Pakala, S.M.; Zafar, N.; Thomas, E.; Rodriguez-Carres, M.; et al. Mobile elements and mitochondrial genome expansion in the soil fungus and potato pathogenRhizoctonia solaniAG-3. FEMS Microbiol. Lett. 2014, 352, 165–173. [Google Scholar] [CrossRef] [PubMed]
- Kang, X.; Hu, Y.; Hu, J.; Hu, L.; Wang, F.; Liu, D. The mitochondrial genome of the lepidopteran host cadaver (Thitarodes sp.) of Ophiocordyceps sinensis and related phylogenetic analysis. Gene 2017, 598, 32–42. [Google Scholar] [CrossRef] [PubMed]
- Himmelstrand, K.; Olson, Å.; Durling, M.B.; Karlsson, M.; Stenlid, J. Intronic and plasmid-derived regions contribute to the large mitochondrial genome sizes of Agaricomycetes. Curr. Genet. 2014, 60, 303–313. [Google Scholar] [CrossRef]
- Lang, B.F.; Laforest, M.-J.; Burger, G. Mitochondrial introns: A critical view. Trends Genet. 2007, 23, 119–125. [Google Scholar] [CrossRef] [PubMed]
- Férandon, C.; Moukha, S.; Callac, P.; Benedetto, J.-P.; Castroviejo, M.; Barroso, G. The Agaricus bisporus cox1 Gene: The Longest Mitochondrial Gene and the Largest Reservoir of Mitochondrial Group I Introns. PLoS ONE 2010, 5, e14048. [Google Scholar] [CrossRef] [PubMed]
- Zhang, Y.; Zhang, S.; Zhang, G.; Liu, X.; Wang, C.; Xu, J. Comparison of mitochondrial genomes provides insights into intron dynamics and evolution in the caterpillar fungus Cordyceps militaris. Fungal Genet. Biol. 2015, 77, 95–107. [Google Scholar] [CrossRef] [PubMed]
- Li, Q.; Wang, Q.; Chen, C.; Jin, X.; Chen, Z.; Xiong, C.; Li, P.; Zhao, J.; Huang, W. Characterization and comparative mitogenomic analysis of six newly sequenced mitochondrial genomes from ectomycorrhizal fungi (Russula) and phylogenetic analysis of the Agaricomycetes. Int. J. Biol. Macromol. 2018, 119, 792–802. [Google Scholar] [CrossRef] [PubMed]
- Liang, X.; Tian, X.; Liu, W.; Wei, T.; Wang, W.; Dong, Q.; Wang, B.; Meng, Y.; Zhang, R.; Gleason, M.L.; et al. Comparative analysis of the mitochondrial genomes of Colletotrichum gloeosporioides sensu lato: Insights into the evolution of a fungal species complex interacting with diverse plants. BMC Genom. 2017, 18, 171. [Google Scholar] [CrossRef] [PubMed]
- Yao, J.; Yang, H.; Dai, R. Characterization of the complete mitochondrial genome of Acanthoscelides obtectus (Coleoptera: Chrysomelidae: Bruchinae) with phylogenetic analysis. Genetica 2017, 145, 397–408. [Google Scholar] [CrossRef] [PubMed]
- Heng, S.; Wei, C.; Jing, B.; Wan, Z.; Wen, J.; Yi, B.; Ma, C.; Tu, J.; Fu, T.; Shen, J. Comparative analysis of mitochondrial genomes between the hau cytoplasmic male sterility (CMS) line and its iso-nuclear maintainer line in Brassica juncea to reveal the origin of the CMS-associated gene orf288. BMC Genom. 2014, 15, 322. [Google Scholar] [CrossRef]
- Chen, H.; Sun, S.; Norenburg, J.L.; Sundberg, P. Mutation and Selection Cause Codon Usage and Bias in Mitochondrial Genomes of Ribbon Worms (Nemertea). PLoS ONE 2014, 9, e85631. [Google Scholar] [CrossRef] [PubMed]
- Thielsch, A.; Knell, A.; Mohammadyari, A.; Petrusek, A.; Schwenk, K. Divergent clades or cryptic species? Mito-nuclear discordance in a Daphnia species complex. BMC Evol. Biol. 2017, 17, 227. [Google Scholar] [CrossRef] [PubMed]
- Bruns, T.D.; Palmer, J.D. Evolution of mushroom mitochondrial DNA: Suillus and related genera. J. Mol. Evol. 1989, 28, 349–362. [Google Scholar] [CrossRef] [PubMed]
- Petersen, G.; Cuenca, A.; Zervas, A.; Ross, G.T.; Graham, S.W.; Barrett, C.F.; Davis, J.I.; Seberg, O. Mitochondrial genome evolution in Alismatales: Size reduction and extensive loss of ribosomal protein genes. PLoS ONE 2017, 12, e0177606. [Google Scholar] [CrossRef]
- Saunier, A.; Garcia, P.; Becquet, V.; Marsaud, N.; Escudie, F.; Pante, E. Mitochondrial genomes of the Baltic clam Macoma balthica(Bivalvia: Tellinidae): Setting the stage for studying mito-nuclear incompatibilities. BMC Evol. Biol. 2014, 14, 259. [Google Scholar] [CrossRef]
- Adams, K.L.; Palmer, J.D. Evolution of mitochondrial gene content: Gene loss and transfer to the nucleus. Mol. Phylogenet. Evol. 2003, 29, 380–395. [Google Scholar] [CrossRef]
- Adams, K.L.; Qiu, Y.L.; Stoutemyer, M.; Palmer, J.D. Punctuated evolution of mitochondrial gene content: High and variable rates of mitochondrial gene loss and transfer to the nucleus during angiosperm evolution. Proc. Natl. Acad. Sci. USA 2002, 99, 9905–9912. [Google Scholar] [CrossRef] [PubMed]
- Skippington, E.; Barkman, T.J.; Rice, D.W.; Palmer, J.D. Comparative mitogenomics indicates respiratory competence in parasitic Viscum despite loss of complex I and extreme sequence divergence, and reveals horizontal gene transfer and remarkable variation in genome size. BMC Plant Biol. 2017, 17, 49. [Google Scholar] [CrossRef] [PubMed]
- Zhao, N.; Wang, Y.; Hua, J. The roles of mitochondrion in intergenomic gene transfer in plants: A source and a pool. Int. J. Mol. Sci. 2018, 19, 547. [Google Scholar] [CrossRef] [PubMed]
- Pellenz, S.; Harington, A.; Dujon, B.; Wolf, K.; Schafer, B. Characterization of the I-Spom I endonuclease from fission yeast: Insights into the evolution of a group I intron- encoded homing endonuclease. J. Mol. Evol. 2012, 55, 302–313. [Google Scholar] [CrossRef]
- Cao, Y.Q.; Ma, C.; Chen, J.Y.; Yang, D.R. The complete mitochondrial genomes of two ghost moths, Thitarodes renzhiensis and Thitarodes yunnanensis: The ancestral gene arrangement in Lepidoptera. BMC Genom. 2012, 13, 1471–2164. [Google Scholar] [CrossRef] [PubMed]
- Li, W.; Wang, Z.; Che, Y. The Complete Mitogenome of the Wood-Feeding Cockroach Cryptocercus meridianus (Blattodea: Cryptocercidae) and Its Phylogenetic Relationship among Cockroach Families. Int. J. Mol. Sci. 2017, 18, 2397. [Google Scholar]
- Bu, Y.; Zhang, Z.M. Roles and status of cytochrome oxidase II gene in the research of insect molecular systematics. Entomol. Knowl. 2005, 42, 20–24. [Google Scholar]
- Hebert, P.D.N.; Cywinska, A.; Ball, S.L. Biological identifications through DNA barcodes. Proc. R. Soc. Lond. Ser. B Biol. Sci. 2003, 270, 313–321. [Google Scholar] [CrossRef] [PubMed]
- Wang, Y.B.; Wang, Y.; Fan, Q.; Duan, D.E.; Zhang, G.D.; Dai, R.Q.; Dai, Y.D.; Zeng, W.B.; Chen, Z.H.; Li, D.D.; et al. Multigene phylogeny of the family cordycipitaceae (hypocreales): New taxa and the new systematic position of the chinese cordycipitoid fungus paecilomyces hepiali. Fungal Divers. 2020, 103, 1–46. [Google Scholar] [CrossRef]
- Maba, D.L.; Guelly, A.K.; Yorou, N.S.; De Kesel, A.; Verbeken, A.; Agerer, R. The genus Lactarius s. str. (Basidiomycota, Russulales) in Togo (West Africa): Phylogeny and a new species described. IMA Fungus 2014, 5, 39–49. [Google Scholar] [CrossRef] [PubMed]
- Nuytinck, J.; Verbeken, A. Species delimitation and phylogenetic relationships in Lactarius section Deliciosi in Europe. Mycol. Res. 2017, 111, 1285–1297. [Google Scholar] [CrossRef]
- Bankevich, A.; Nurk, S.; Antipov, D.; Gurevich, A.A.; Dvorkin, M.; Kulikov, A.S.; Lesin, V.M.; Nikolenko, S.I.; Pham, S.; Prjibelski, A.D.; et al. SPAdes: A new genome assembly algorithm and its applications to single-cell sequencing. J. Comput. Biol. 2012, 19, 455–477. [Google Scholar] [CrossRef]
- Langmead, B.; Salzberg, S.L. Fast gapped-read alignment with Bowtie 2. Nat. Methods 2012, 9, 357–359. [Google Scholar] [CrossRef]
- Camacho, C.; Coulouris, G.; Avagyan, V.; Ma, N.; Papadopoulos, J.; Bealer, K.; Madden, T.L. BLAST+: Architecture and applications. BMC Bioinform. 2009, 10, 421. [Google Scholar] [CrossRef]
- Wick, R.R.; Schultz, M.B.; Zobel, J.; Holt, K.E. Bandage: Interactive visualization of de novo genome assemblies. Bioinformatics 2015, 31, 3350–3352. [Google Scholar] [CrossRef]
- Jin, J.J.; Yu, W.B.; Yang, J.B.; Song, Y.; Yi, T.S.; Li, D.Z. GetOrganelle: A fast and versatile toolkit for accurate de novo assembly of organelle genomes. bioRxiv 2020, 256479. [Google Scholar] [CrossRef]
- Valach, M.; Burger, G.; Gray, M.W.; Lang, B.F. Widespread occurrence of organelle genome-encoded 5S rRNAs including permuted molecules. Nucleic Acids Res. 2014, 42, 13764–13777. [Google Scholar] [CrossRef]
- Bernt, M.; Donath, A.; Juhling, F.; Externbrink, F.; Florentz, C.; Fritzsch, G.; Putz, J.; Middendorf, P.F. Stadler. MITOS: Improved de novo metazoan mitochondrial genome annotation. Mol. Phylogenet. Evol. 2013, 69, 313–319. [Google Scholar] [CrossRef] [PubMed]
- Coordinators, N.R. Database resources of the National Center for Biotechnology Information. Nucleic Acids Res. 2018, 46, D8–D13. [Google Scholar] [CrossRef] [PubMed]
- Slater, G.S.; Birney, E. Automated generation of heuristics for biological sequence comparison. BMC Bioinform. 2005, 6, 31. [Google Scholar] [CrossRef] [PubMed]
- Lohse, M.; Drechsel, O.; Bock, R. OrganellarGenomeDRAW (OGDRAW): A tool for the easy generation of high-quality custom graphical maps of plastid and mitochondrial genomes. Curr. Genet. 2007, 52, 267–274. [Google Scholar] [CrossRef]
- Kumar, S.; Stecher, G.K. MEGA7: Molecular Evolutionary Genetics Analysis Version 7.0 for Bigger Datasets. Mol. Biol. Evol. 2016, 33, 1870–1874. [Google Scholar] [CrossRef]
- Junqueira, V.B.C.; Barros, S.B.M.; Chan, S.S.; Rodrigues, L.; Giavarotti, L.; Abud, R.L.; Deucher, G.P. Aging and oxidative stress. Mol. Asp. Med. 2004, 25, 5–16. [Google Scholar] [CrossRef]
- Stothard, P. The sequence manipulation suite: JavaScript programs for analyzing and formatting protein and DNA sequences. BioTechniques 2000, 28, 1102–1104. [Google Scholar] [CrossRef]
- Wang, D.; Zhang, S.; He, F.; Zhu, J.; Hu, S.; Yu, J. How Do Variable Substitution Rates Influence Ka and Ks Calculations? Genom. Proteom. Bioinform. 2009, 7, 116–127. [Google Scholar] [CrossRef]
- Darling, A.C.; Mau, B.; Blattner, F.R.; Perna, N.T. Mauve: Multiple alignment of conserved genomic sequence with rearrangements. Genome Res. 2004, 14, 1394–1403. [Google Scholar] [CrossRef]
- Darzentas, N. Circoletto: Visualizing sequence similarity with Circos. Bioinformatics 2010, 26, 2620–2621. [Google Scholar] [CrossRef] [PubMed]
- Benson, G. Tandem repeats finder: A program to analyze DNA sequences. Nucleic Acids Res. 1999, 27, 573–580. [Google Scholar] [CrossRef]
- Kurtz, S.; Choudhuri, J.V.; Ohlebusch, E.; Schleiermacher, C.; Stoye, J.; Giegerich, R. REPuter: The manifold applications of repeat analysis on a genomic scale. Nucleic Acids Res. 2001, 29, 4633–4642. [Google Scholar] [CrossRef]
- Cummings, D.J.; Mcnally, K.L.; Domenico, J.M.; Matsuura, E.T. The complete DNA sequence of the mitochondrial genome of Podospora anserina. Curr. Genet. 1990, 17, 375–402. [Google Scholar] [CrossRef]
- Lowe, T.M.; Eddy, S.R. tRNAscan-SE: A program for improved detection of transfer RNA genes in genomic sequence. Nucleic Acids Res. 1997, 25, 955–964. [Google Scholar] [CrossRef]
- Ronquist, F.; Teslenko, M.; Van Der Mark, P.; Ayres, D.L.; Darling, A.; Höhna, S.; Larget, B.; Liu, L.; Suchard, M.A.; Huelsenbeck, J.P. MrBayes 3.2: Efcient Bayesian phylogenetic inference and model choice across a large model space. Syst. Biol. 2012, 61, 42–539. [Google Scholar] [CrossRef] [PubMed]
- Stamatakis, A. RAxML version 8: A tool for phylogenetic analysis and post-analysis of large phylogenies. Bioinformatics 2014, 30, 1312–1313. [Google Scholar] [CrossRef]









Publisher’s Note: MDPI stays neutral with regard to jurisdictional claims in published maps and institutional affiliations. |
© 2021 by the authors. Licensee MDPI, Basel, Switzerland. This article is an open access article distributed under the terms and conditions of the Creative Commons Attribution (CC BY) license (https://creativecommons.org/licenses/by/4.0/).
Share and Cite
Zhao, Z.; Zhu, K.; Tang, D.; Wang, Y.; Wang, Y.; Zhang, G.; Geng, Y.; Yu, H. Comparative Analysis of Mitochondrial Genome Features among Four Clonostachys Species and Insight into Their Systematic Positions in the Order Hypocreales. Int. J. Mol. Sci. 2021, 22, 5530. https://doi.org/10.3390/ijms22115530
Zhao Z, Zhu K, Tang D, Wang Y, Wang Y, Zhang G, Geng Y, Yu H. Comparative Analysis of Mitochondrial Genome Features among Four Clonostachys Species and Insight into Their Systematic Positions in the Order Hypocreales. International Journal of Molecular Sciences. 2021; 22(11):5530. https://doi.org/10.3390/ijms22115530
Chicago/Turabian StyleZhao, Zhiyuan, Kongfu Zhu, Dexiang Tang, Yuanbing Wang, Yao Wang, Guodong Zhang, Yupeng Geng, and Hong Yu. 2021. "Comparative Analysis of Mitochondrial Genome Features among Four Clonostachys Species and Insight into Their Systematic Positions in the Order Hypocreales" International Journal of Molecular Sciences 22, no. 11: 5530. https://doi.org/10.3390/ijms22115530
APA StyleZhao, Z., Zhu, K., Tang, D., Wang, Y., Wang, Y., Zhang, G., Geng, Y., & Yu, H. (2021). Comparative Analysis of Mitochondrial Genome Features among Four Clonostachys Species and Insight into Their Systematic Positions in the Order Hypocreales. International Journal of Molecular Sciences, 22(11), 5530. https://doi.org/10.3390/ijms22115530
