Molecular and Histologic Adaptation of Horned Gall Induced by the Aphid Schlechtendalia chinensis (Pemphigidae)
Abstract
1. Introduction
2. Results
2.1. Morphological and Histologic Structures of Horned Galls
2.2. Changes in the Abundance of Selected Cofactors and Nutrients
2.3. Changes in Gene Expression of Major Metabolic Pathways in Galls
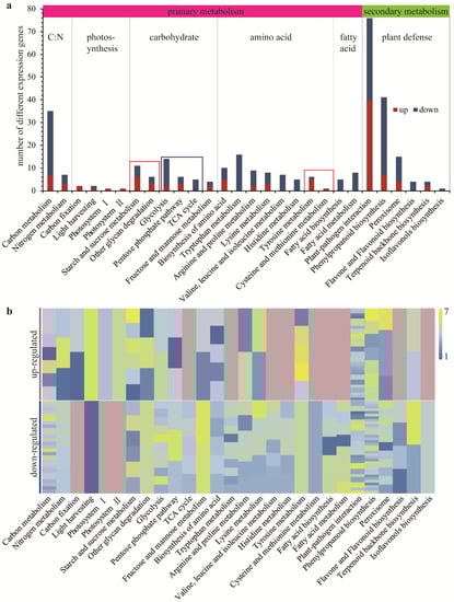
2.4. Gene Shift in Primary Metabolism in Galls
2.5. Gene Shift in Secondary Metabolism in Galls
2.6. Impact of Galls on the Metabolic Pathways in LNG
2.7. Selective Expression Genes in the Gall and LNG
3. Discussion
4. Materials and Methods
4.1. Materials
4.2. Tissue Anatomy
4.3. Coenzyme Measurements
4.4. Nutrients
4.5. Illumina Sequencing and Transcriptome Analysis
4.6. Gene Annotation
4.7. Differentially Expressed Genes (DEGs)
5. Conclusions
Author Contributions
Funding
Institutional Review Board Statement
Informed Consent Statement
Data Availability Statement
Conflicts of Interest
Appendix A.






| Sample | Total Number | Total Length (bp) | Mean Length (bp) | N50 | GC% | |
|---|---|---|---|---|---|---|
| Unigene | Rhuscm | 112,543 | 127,567,799 | 1133 | 2061 | 40.34 |
| Samples | Total Raw Reads (Mb) | Total Clean Reads (Mb) | Total Clean Bases (Gb) | Q20 Percentage (%) | Q30 Percentage (%) | Clean Reads Ratio (%) |
|---|---|---|---|---|---|---|
| Gall-1 | 45.72 | 44.23 | 6.63 | 98.27 | 95.56 | 96.73 |
| Gall-2 | 45.72 | 44.11 | 6.62 | 98.27 | 95.56 | 96.47 |
| Gall-3 | 45.72 | 44.07 | 6.61 | 98.25 | 95.51 | 96.39 |
| LWG-1 | 47.36 | 45.53 | 6.84 | 98.15 | 95.28 | 96.15 |
| LWG-2 | 47.36 | 45.60 | 6.83 | 98.19 | 95.38 | 96.28 |
| LWG-3 | 47.36 | 45.56 | 6.84 | 98.22 | 95.44 | 96.21 |
| LNG-1 | 47.36 | 45.61 | 6.84 | 98.29 | 95.60 | 96.31 |
| LNG-2 | 45.72 | 44.04 | 6.61 | 98.32 | 95.69 | 96.33 |
| LNG-3 | 47.36 | 45.61 | 6.84 | 98.29 | 95.61 | 96.31 |
| Samples | Total Number | Total Length | Mean Length | N50 | N70 | N90 | GC (%) |
|---|---|---|---|---|---|---|---|
| Gall-1 | 59,801 | 52,964,643 | 885 | 1663 | 996 | 318 | 41.02 |
| Gall-2 | 66,917 | 57,745,662 | 862 | 1603 | 938 | 313 | 41.19 |
| Gall-3 | 57,263 | 48,501,165 | 846 | 1552 | 915 | 308 | 41.72 |
| LWG-1 | 82,726 | 60,330,352 | 729 | 1435 | 717 | 258 | 40.20 |
| LWG-2 | 63,813 | 54,324,268 | 851 | 1598 | 942 | 305 | 40.77 |
| LWG-3 | 68,304 | 55,058,251 | 806 | 1545 | 875 | 282 | 40.41 |
| LNG-1 | 59,628 | 51,521,169 | 864 | 1602 | 956 | 311 | 41.05 |
| LNG-2 | 59,609 | 53,137,603 | 891 | 1646 | 1000 | 326 | 40.52 |
| LNG-3 | 59,127 | 52,809,348 | 893 | 1621 | 995 | 329 | 40.45 |
| Samples | Total Number | Total Length | Mean Length | N50 | N70 | N90 | GC(%) |
|---|---|---|---|---|---|---|---|
| Gall-1 | 42,432 | 45,357,023 | 1068 | 1810 | 1190 | 422 | 41.16 |
| Gall-2 | 48,483 | 49,794,838 | 1027 | 1745 | 1118 | 403 | 41.33 |
| Gall-3 | 41,018 | 41,199,383 | 1004 | 1703 | 1093 | 389 | 41.84 |
| LWG-1 | 54,078 | 49,698,140 | 919 | 1656 | 1002 | 332 | 40.52 |
| LWG-2 | 43,523 | 45,592,506 | 1047 | 1760 | 1152 | 421 | 40.89 |
| LWG-3 | 46,052 | 46,151,536 | 1002 | 1727 | 1117 | 383 | 40.64 |
| LNG-1 | 41,269 | 43,554,246 | 1055 | 1758 | 1162 | 428 | 40.14 |
| LNG-2 | 41,022 | 44,757,790 | 1091 | 1796 | 1195 | 457 | 40.68 |
| LNG-3 | 41,402 | 44,364,938 | 1071 | 1757 | 1173 | 447 | 40.62 |
| Database | Numbers of Unigene | Percent (%) |
|---|---|---|
| Total | 112,543 | 100 |
| Nr | 66,783 | 59.34 |
| Nt | 52,701 | 46.83 |
| Swiss-Prot | 45,341 | 40.29 |
| KEGG | 51,648 | 45.89 |
| KOG | 55,832 | 49.61 |
| Interpro | 60,048 | 53.36 |
| GO | 36,323 | 32.27 |
| Intersection | 20,113 | 17.87 |
| Overall | 76,949 | 68.37 |
| Functional Category/Subcategory | Down-Regulated | UpRegulated | |
|---|---|---|---|
| pentose phosphate pathway | Pentose-phosphate shunt | thiamine biosynthesis protein ThiC | glucose-6-phosphate 1-dehydrogenase |
| GTP-binding protein LepA | pyridoxine biosynthesis protein | ||
| ATP-binding protein involved in chromosome partitioning | acetyltransferase NSI-like | ||
| plastid-lipid-associated protein 12 | transaldolase | ||
| peptidylprolyl isomerase | oxidoreductase YkwC-like | ||
| ATP-binding protein involved in chromosome partitioning | |||
| phospholipase D | |||
| ATP-dependent RNA helicase DDX56/DBP9 | |||
| d-threo-aldose 1-dehydrogenase | |||
| tRNA (cytosine38-C5)-methyltransferase | |||
| Vitamin | farnesol kinase | vitamin E | |
| acyl-activating enzyme 14 | vitamin B | ||
| naphthoate synthase | |||
| MSBQ methyltransferase | |||
| tyrosine aminotransferase | |||
| glutamine amidotransferase | |||
| 6-phosphogluconolactonase | |||
| Iron and sulfate metabolism | myo-inositol-1(or 4)-monophosphatase | ferritin heavy chain | |
| ATP synthase protein I | adenylylsulfate kinase | ||
| transcription initiation factor TFIIF subunit alpha | |||
| polyadenylate-binding protein | |||
| cysteine desulfurase | |||
| prolyl-tRNA synthetase | |||
| bis(5′-adenosyl)-triphosphatase | |||
| (E)-4-hydroxy-3-methylbut-2-enyl-diphosphate synthase | |||
| BolA protein | |||
| selenocysteine lyase | |||
| small molecule metabolism | carbonic anhydrase | electron transfer flavoprotein beta subunit | |
| CUG-BP- and ETR3-like factor | 3-oxoacyl-[acyl-carrier protein] reductase | ||
| metal ion binding protein | betaine-aldehyde dehydrogenase | ||
| COQ10 B, mitochondrial precursor | |||
| 4-hydroxybenzoate hexaprenyltransferase | |||
| aldehyde dehydrogenase (NAD+) | |||
| alcohol dehydrogenase | |||
| omega-hydroxypalmitate O-feruloyl transferase | |||
| AdoMet-dependent rRNA methyltransferase SPB1 | |||
| F-box protein 3 | |||
| Disease resistance proteins | Disease resistance protein RPM1 | mlo protein | |
| MLO-like protein 4-like | disease resistance protein RPM1 | ||
| disease resistance protein At4g27190-like | disease resistance protein RPS5 | ||
| Disease resistance protein RFL1 | |||
| disease resistance protein At4g27190-like | |||
| Disease resistance protein RPP13 | |||
| disease resistance protein At1g61300-like | |||
| Disease resistance protein RPS2 | |||
| MLO-like protein 13-like | |||
| disease resistance protein At4g27190-like | |||
| ATP-dependent proteases | ATP-dependent metalloprotease | ATP-dependent RNA helicase DHX8/PRP22 | |
| ATP-dependent Clp protease | AFG3 family protein | ||
| cell division protease FtsH | |||
| ATP-dependent Clp protease adaptor protein ClpS | |||
| Cysteine proteases | cathepsin L | cysteine protease | |
| cysteine protease inhibitor | |||
| cathepsin H | |||
| bark storage protein A-like | |||
| nudix hydrolase 8-like | |||
| cytosolic purine 5′-nucleotidase | |||
| nudix hydrolase 10 | |||
| 3-5 exonuclease | |||
| cytosolic purine 5′-nucleotidase | |||
| Metabolism | Nucleoside metabolism | nudix hydrolase 20, chloroplastic-like | nucleoside-diphosphate kinase |
| nitrilase homolog 1-like | ribonuclease Z | ||
| adenine phosphoribosyltransferase | thyroid adenoma-associated protein homolog | ||
| dihydropyrimidinase | uridine monophosphate synthetase | ||
| callose synthase | GDPmannose 4,6-dehydratase | ||
| centromeric protein E | ubiquitin carboxyl-terminal hydrolase 36/42 | ||
| dynein light chain LC6 | ribose-phosphate pyrophosphokinase | ||
| nucleoprotein TPR | elongation factor Tu | ||
| actin 1 | ribonucleoside-diphosphate reductase subunit M1 | ||
| microtubule-associated protein 70-5-like | adenosine kinase | ||
| Structure | Rho GDP-dissociation inhibitor | tubulin beta | |
| kinesin family member C1 | microfibrillar-associated protein 1 | ||
| dynein light chain LC8-type | tubulin gamma | ||
| microtubule organization protein | Kinesin family member 11 | ||
| tubulin gamma | nuclear pore complex protein Nup62 | ||
| large subunit ribosomal protein L2 | gelsolin | ||
| small subunit ribosomal protein S16e | nuclear pore complex protein Nup62 | ||
| small subunit ribosomal protein S1 | kinesin family member 15 | ||
| large subunit ribosomal protein L1 | kinesin family member 22 | ||
| small subunit ribosomal protein S18 | kinesin family member 18/19 | ||
| large subunit ribosomal protein L24 | exportin-1 | ||
| Protein synthesis | Ribosomal proteins | 50S ribosomal protein 6 | large subunit ribosomal protein LP1 |
| 30S ribosomal protein S31 | small subunit ribosomal protein S25e | ||
| large subunit ribosomal protein L15 | small subunit ribosomal protein S6e | ||
| small subunit ribosomal protein S9 | large subunit ribosomal protein L31e | ||
| xial regulator YABBY 5 | large subunit ribosomal protein L27Ae | ||
| threonine-protein kinase/endoribonuclease | large subunit ribosomal protein LP0 | ||
| peptide chain release factor 1 | large subunit ribosomal protein L37Ae | ||
| auxin-responsive protein | large subunit ribosomal protein L13e | ||
| peptide chain release factor 2 | small subunit ribosomal protein S14e | ||
| nucleic acid binding protein | small subunit ribosomal protein S21e | ||
| Translation | peptidyl-tRNA hydrolase | ATP-dependent RNA helicase DDX6/DHH1 | |
| translation initiation factor e | auxin-responsive protein | ||
| endoribonuclease | translation initiation factor 3 subunit K | ||
| Initiation | protein TIF31 | translation initiation factor 5A | |
| eukaryotic translation initiation factor 3 subunit | translation initiation factor 4A | ||
| farnesol dehydrogenase | translation initiation factor 2 subunit 3 | ||
| translation initiation factor 5A | translation initiation factor 4E | ||
| transcription initiation factor TFIIE subunit beta | translation initiation factor eIF-2B subunit gamma | ||
| translation initiation factor eIF-2B subunit beta | protein TIF31 | ||
| translation initiation factor IF-1 | translation initiation factor 3 subunit I | ||
| translation initiation factor 1 | ATP-dependent RNA helicase | ||
| KIAA0664 homolog | translation initiation factor 3 subunit D | ||
| translation initiation factor IF-3 | translation initiation factor 2 subunit 1 | ||
| Elongation | elongation factor G | elongation factor 2 | |
| elongation factor P | elongation factor 1-alpha | ||
| elongation factor 1-beta | |||
| elongation factor Ts | |||
| elongation factor G | |||
| elongation factor P | |||
| Others | small subunit ribosomal protein S6 | small subunit ribosomal protein S24e | |
| NAD(P)H-quinone oxidoreductase subunit 2 | large subunit ribosomal protein L10Ae | ||
| thylakoid membrane organization | small subunit ribosomal protein S4e | ||
| large subunit ribosomal protein L27 | small subunit ribosomal protein S23e | ||
| large subunit ribosomal protein L17 | large subunit ribosomal protein L19e | ||
| large subunit ribosomal protein L9 | large subunit ribosomal protein L17e | ||
| large subunit ribosomal protein L7/L12 | large subunit ribosomal protein L8e | ||
| large subunit ribosomal protein L18 | large subunit ribosomal protein L39e | ||
| small subunit ribosomal protein S13 | small subunit ribosomal protein S2e | ||
| Mitochondrial protein | small subunit ribosomal protein S15Ae | ||
| Protein myristoylation | U6 small nuclear ribonucleoprotein PRP4 | phosphoethanolamine N-methyltransferase | |
| glycylpeptide N-tetradecanoyltransferase | heat shock protein 90kDa beta | ||
| protein N-terminal asparagine amidohydrolase | glycylpeptide N-tetradecanoyltransferase | ||
| acylaminoacyl-peptidase | vacuolar protein 8 | ||
| kinesin family member C1 | importin alpha | ||
| E3 ubiquitin-protein ligase TRIP12 | |||
| stromal membrane-associated protein | |||
| solute carrier family 44 | |||
| auxin response factor | |||
| Transport | Lipid and fatty acid transport | Cell wall-associated hydrolase | lipid binding protein |
| phospholipid-translocating ATPase | non-specific lipid-transfer protein | ||
| non-specific lipid-transfer protein 1-like | diazepam-binding inhibitor | ||
| lipid transfer protein precursor | non-specific lipid-transfer protein 2-like | ||
| phospholipid-translocating ATPase | |||
| uncharacterized GPI-anchored protein At1g27950 | |||
| phospholipid-translocating ATPase | |||
| uncharacterized protein LOC100305635 precursor | |||
| tRNA wybutosine-synthesizing protein 3 | |||
| Niemann-Pick C1 protein | |||
| vesicle-mediated and introcellular transport | syntaxin-41 | synaptosomal-associated protein | |
| charged multivesicular body protein 3 | FK506-binding nuclear protein | ||
| Arf/Sar family | coatomer protein complex | ||
| prolyl oligopeptidase | syntaxin-binding protein 1 | ||
| exocyst complex component 7 | clathrin heavy chain | ||
| ADP-ribosylation factor-like protein 5 | FK506-binding nuclear protein | ||
| phospholipase D | syntaxin 5 | ||
| vesicle-mediated transport | ESCRT-II complex subunit VPS36 | ||
| FK506-binding nuclear protein | oxidation resistance protein 1-like | ||
| transforming growth factor-beta receptor-associated protein 1-like | Prenylated Rab acceptor protein | ||
| Water transporters | solute carrier family 50 | aquaporin PIP | |
| aquaporin NIP | aquaporin TIP | ||
| aquaporin TIP | aquaporin-4 | ||
| aquaporin NIP | |||
| 3′-phosphoadenosine 5′-phosphosulfate synthase | |||
| protein brassinosteroid insensitive 2 | |||
| aquaporin SIP | |||
| solute carrier family 50 | |||
| exocyst complex component 7 | |||
| Gene silencing | arginine and glutamate-rich protein 1 | interleukin-1 receptor-associated kinase 4 | |
| RING finger and CHY zinc finger domain-containing protein 1 | structural maintenance of chromosome 4 | ||
| THO complex subunit 3 | kinesin family member 15 | ||
| symplekin | auxin response factor | ||
| fused signal recognition particle receptor | cell division cycle 20-like protein 1 | ||
| protein MPE1 | |||
| fused signal recognition particle receptor | chromatin assembly factor 1 subunit A | ||
| UDP-N-acetylglucosamine pyrophosphorylase | copper chaperone | ||
| RNA-binding protein 5/10 | SNF-related matrix-associated actin-dependent regulator of chromatin subfamily A member 5 | ||
| kinesin family member C2/C3 | LRR receptor-like serine/threonine-protein kinase FLS2 | ||
| DNA replicaiton and cell cycle | DNA repair | deoxyribodipyrimidine photo-lyase | nucleosome assembly protein 1-like 1 |
| deoxyribonuclease V | dUTP pyrophosphatase | ||
| riboflavin kinase | ATP-dependent RNA helicase DDX31/DBP7 | ||
| UDP-glucosyl transferase 73C | peptide-N4-(N-acetyl-beta-glucosaminyl)asparagine amidase | ||
| BolA protein | DNA cross-link repair 1B protein | ||
| heat shock protein HspQ | DNA repair protein RAD51 | ||
| peptide-N4-(N-acetyl-beta-glucosaminyl)asparagine amidase | deoxyribodipyrimidine photo-lyase | ||
| DNA ligase 4 | DNA-3-methyladenine glycosylase | ||
| DNA mismatch repair protein MutS2 | kinetochore protein Spc25 | ||
| DNA mismatch repair protein MutS2 | DNA-3-methyladenine glycosylase II | ||
| DNA replication | DNA polymerase eta subunit | GINS complex subunit 3 | |
| leucine-rich repeat-containing protein 40-like | phospholipase D | ||
| histone-binding protein RBBP4 | high mobility group protein B1 | ||
| DNA primase small subunit | histone-binding protein RBBP4 | ||
| LRR receptor-like serine | DNA polymerase eta subunit | ||
| replication factor C subunit 3/5 | minichromosome maintenance protein 7 | ||
| DNA cross-link repair 1A protein | DNA polymerase alpha subunit A | ||
| adenosylmethionine-8-amino-7-oxononanoate aminotransferase | DNA polymerase alpha subunit A | ||
| E3 ubiquitin-protein ligase UBR7 | thymidine kinase | ||
| DNA primase large subunit | |||
| DNA modification | DNA (cytosine-5-)-methyltransferase | ||
| F-box protein, helicase, 18 | |||
| Other DNA metabolic processes | putative holliday junction resolvase | translation initiation factor 3 subunit M | |
| serine/arginine repetitive matrix protein 1 | |||
| ATP-dependent DNA helicase RecG | |||
| Histones | enhancer of zeste | histone H2B | |
| ATP-binding cassette, subfamily F, member 2 | histone H2A | ||
| histone-lysine N-methyltransferase SETD1 | nuclear transcription Y subunit beta | ||
| histone deacetylase 6/10 | histone-lysine N-methyltransferase SETD1 | ||
| histone H1/5 | chromodomain-helicase-DNA-binding protein 4 | ||
| chromodomain-helicase-DNA-binding protein 4 | enhancer of zeste | ||
| [ribulose-bisphosphate carboxylase]-lysine N-methyltransferase | histone H3 | ||
| SAGA-associated factor 29 | U4/U6.U5 tri-snRNP-associated protein 1 | ||
| enhancer of zeste | beta-1,3-galactosyltransferase | ||
| histone acetyltransferase | nucleophosmin 1 | ||
| Chromasome structure maintenance | tRNA wybutosine-synthesizing protein 3 | kinesin family member 18/19 | |
| structural maintenance of chromosome 3 | tRNA (cytosine38-C5)-methyltransferase | ||
| DNA mismatch repair protein MLH3 | structural maintenance of chromosome 4 | ||
| chromosome transmission fidelity protein 18 | structural maintenance of chromosome 2 | ||
| high mobility group protein B1 | DNA excision repair protein ERCC-6 | ||
| callose synthase | nijmegen breakage syndrome protein 1 | ||
| structural maintenance of chromosome 1 | nucleosome assembly protein 1-like 1 | ||
| structural maintenance of chromosome 2 | spastin | ||
| structural maintenance of chromosome 3 | |||
| structural maintenance of chromosome 1 | |||
| Cell cycle regulation | ribonuclease P protein subunit POP4 | protein neuralized | |
| microtubule-associated protein, RP/EB family | small subunit ribosomal protein S13e | ||
| CCR4-NOT transcription complex subunit 1 | FUS-interacting serine-arginine-rich protein 1 | ||
| cell cycle checkpoint protein | transitional endoplasmic reticulum ATPase | ||
| FUS-interacting serine-arginine-rich protein 1 | cyclin B | ||
| pre-mRNA-splicing factor CWC22 | bromodomain-containing factor 1 | ||
| cleavage and polyadenylation specificity factor subunit 2 | E3 ubiquitin-protein ligase UHRF1 | ||
| CDK-activating kinase assembly factor MAT1 | ubiquitin-conjugating enzyme E2 variant | ||
| ER degradation enhancer, mannosidase alpha-like 1 | ribonuclease P protein subunit POP4 | ||
| centromere/kinetochore protein ZW10 | DNA polymerase alpha subunit B | ||
| Development | Cell growth | POZ domain-containing protein At2g30600 | poly(A)-specific ribonuclease |
| poly(A)-specific ribonuclease | adenylate isopentenyltransferase | ||
| 26S proteasome non-ATPase regulatory subunit 10 | 26S proteasome non-ATPase regulatory subunit 10 | ||
| preprotein translocase subunit YidC | ATP-dependent RNA helicase DDX46/PRP5 | ||
| activation cellfate specification | respiratory burst oxidase | ||
| homeobox-leucine zipper protein | l-ascorbate oxidase | ||
| root phototropism protein 3 | peptidyl-prolyl isomerase G (cyclophilin G) | ||
| sister chromatid cohesion protein PDS5 | stress-induced-phosphoprotein 1 | ||
| respiratory burst oxidase | |||
| alpha-l-fucosidase | |||
| Tissue development | protein phosphatase 2 | phospholipase D | |
| solute carrier family 31 | nucleolin | ||
| interleukin-1 receptor-associated kinase 4 | solute carrier family 32 (vesicular inhibitory amino acid transporter) | ||
| neutral invertase | regulator of Ty1 transposition protein 103 | ||
| multiple C2 and transmembrane domain-containing protein 2-like | small subunit ribosomal protein S10e | ||
| E3 ubiquitin-protein ligase BRE1 | carbamoyl-phosphate synthase large subunit | ||
| histidyl-tRNA synthetase | calmodulin | ||
| nucleolin | l-galactono-1,4-lactone dehydrogenase | ||
| EID1-like F-box protein 3-like | 26S proteasome regulatory subunit N12 | ||
| pleiotropic drug resistance protein 3-like | EIN3-binding F-box protein | ||
| processes | cysteine synthase A | dynein light chain LC8-type | |
| protein-tyrosine phosphatase | protein-serine/threonine kinase | ||
| NAC domain-containing protein | histone arginine demethylase JMJD6 | ||
| tropine dehydrogenase | methionyl aminopeptidase | ||
| TCP4 | interleukin-1 receptor-associated kinase 4 | ||
| beta-amyrin 24-hydroxylase | AP2-like factor, ANT lineage | ||
| antiviral helicase SKI2 | alpha-1,4-galacturonosyltransferase | ||
| U3 small nucleolar RNA-associated protein 4 | ubiquitin-conjugating enzyme E2 H | ||
| phytochrome-interacting factor 3 | two-component response regulator ARR-B family | ||
| homeobox-leucine zipper protein | |||
| Stress response | Response to metal | tropine dehydrogenase | Ras-related protein Rab-1A |
| ATP-binding cassette, subfamily B | jasmonate O-methyltransferase | ||
| glutathione S-transferase | tyrosine 3-monooxygenase | ||
| serine/threonine-protein kinase PBS1 | aspartate aminotransferase | ||
| ATP-binding cassette, subfamily B | alcohol dehydrogenase (NADP+) | ||
| crt homolog 1 | glutathione S-transferase | ||
| circadian clock associated 1 | d-threo-aldose 1-dehydrogenase | ||
| pyridoxine 4-dehydrogenase | chaperonin GroEL | ||
| CTP synthase | |||
| copper-transporting atpase p-type | |||
| Response to misfolded proteins | ubiquinol-cytochrome c reductase cytochrome c1 subunit | peptidyl-prolyl cis-trans isomerase A | |
| calmodulin | ubiquinol-cytochrome c reductase core subunit 1 | ||
| cell division cycle 20-like protein 1, cofactor of APC complex | cell division cycle 20-like protein 1 | ||
| DUF246 domain-containing protein At1g04910 | F-type H+-transporting ATPase subunit delta | ||
| ubiquitin-conjugating enzyme E2 D/E | aconitate hydratase 1 | ||
| mitotic spindle assembly checkpoint protein MAD2 | |||
| GTP-binding protein SAR1 | |||
| aspartate aminotransferase, cytoplasmic | |||
| anaphase-promoting complex subunit 1 | |||
| cell cycle arrest protein BUB3 | |||
| Response to salts | aldose-6-phosphate reductase | beta-mannan synthase | |
| bromodomain-containing factor 1 | V-type H+-transporting ATPase 21kDa proteolipid subunit | ||
| bromodomain-containing protein 7/9 | pectinesterase | ||
| beta-mannan synthase | carboxymethylenebutenolidase | ||
| sterile alpha motif and leucine zipper containing kinase AZK | hydroquinone glucosyltransferase | ||
| outer membrane lipoprotein Blc | peroxidase | ||
| AIG2-like | solute carrier family 15 | ||
| kynurenine formamidase-like | AP2-like factor, euAP2 lineage | ||
| cyclin T | speckle-type POZ protein | ||
| 9-cis-epoxycarotenoid dioxygenase | extracellular signal-regulated kinase 1/2 |
| Down-Regulated | Up-Regulated | |
|---|---|---|
| Histidine | imidazoleglycerol-phosphate dehydratase | histidinol-phosphatase |
| histidinol-phosphate aminotransferase | ||
| imidazole glycerol-phosphate synthase subunit HisF | ||
| Tryptophan | anthranilate synthase / indole-3-glycerol phosphate synthase | tryptophan synthase alpha chain |
| anthranilate synthase | anthranilate phosphoribosyltransferase | |
| Tyrosine | cyclohexadieny/prephenate dehydrogenase | phenylalanine-4-hydroxylase |
| Tyrosine aminotransferase | aromatic-amino-acid transaminase | |
| chorismate mutase | ||
| Phenylalaine | prephenate dehydratase | |
| shikimate kinase | ||
| 3-deoxy-7-phosphoheptulonate synthase | ||
| Serine | phosphoserine phosphatase | |
| phosphoserine aminotransferase | ||
| Cysteine | cysteine synthase | |
| serine O-acetyltransferase | ||
| Methionine | 5-methyltetrahydrofolate--homocysteine methyltransferase | |
| cysteine-S-conjugate beta-lyase | ||
| cystathionine beta-synthase | ||
| Alanine | alanine transaminase | |
| Glutamine | glutamine synthetase | |
| Arginine | argininosuccinate synthase | |
| Proline | glutamate 5-kinase | pyrroline-5-carboxylate reductase |
| glutamate-5-semialdehyde dehydrogenase | ||
| Valine | acetolactate synthase I/II/III large subunit | l-serine dehydratase |
| dihydroxy-acid dehydratase | ||
| branched-chain amino acid aminotransferase | ||
| Leucine | 2-isopropylmalate synthase | |
| 3-isopropylmalate dehydrogenase | ||
| branched-chain amino acid aminotransferase | ||
| Lysine | l-2-aminoadipate reductase | |
| kynurenine/2-aminoadipate aminotransferase | ||
| diaminopimelate decarboxylase | ||
| ll-diaminopimelate aminotransferase | ||
| 4-hydroxy-tetrahydrodipicolinate reductase | ||
| 4-hydroxy-tetrahydrodipicolinate synthase | ||
| aspartate-semialdehyde dehydrogenase | ||
| aspartate kinase |
| Down-Regulated | Up-Regulated | |
|---|---|---|
| Tyrosine | tyrosine decarboxylase | |
| Phenylalaine | Phenylalaine dehydrogenase | |
| Serine | tryptophan synthase alpha chain | |
| Cysteine | cysteine-S-conjugate beta-lyase | aspartate aminotransferase |
| cystathionine gamma-lyase | ||
| S-adenosylmethionine decarboxylase | ||
| Arginine | arginine decarboxylase | |
| Proline | proline dehydrogenase | prolyl 4-hydroxylase |
| Threonine | l-serine/l-threonine ammonia-lyase | |
| Glycine | glycine dehydrogenase |
| Up-Regulated | Down-Regulated | |
|---|---|---|
| Phenylpropanoid pathway | peroxidase | cinnamyl-alcohol dehydrogenase |
| 4-coumarate--CoA ligase | ferulate-5-hydroxylase | |
| 5-O-(4-coumaroyl)-D-quinate 3′-monooxygenase | cinnamoyl-CoA reductase | |
| caffeic acid 3-O-methyltransferase | feruloyl-CoA 6-hydroxylase | |
| trans-cinnamate 4-monooxygenase | ||
| coniferyl-alcohol glucosyltransferase | ||
| Flavonols | flavonoid 3′,5′-hydroxylase | flavonol 3-O-glucosyltransferase |
| flavonoid 3′-monooxygenase | ||
| isoflavone 7-O-glucoside-6″-O-malonyltransferase | ||
| flavonol 3-O-methyltransferase | ||
| Isoflavonols | 2-hydroxyisoflavanone dehydratase | 2-hydroxyisoflavanone synthase |
| isoflavone-7-O-methyltransferase | isoflavone/4′-methoxyisoflavone 2′-hydroxylase | |
| 2,7,4′-trihydroxyisoflavanone 4′-O-methyltransferase | vestitone reductase | |
| isoflavone 7-O-glucoside-6″-O-malonyltransferase | ||
| isoflavone 7-O-glucosyltransferase | ||
| Anthocyanins | anthocyanidin 3-O-glucoside 2″′-O-xylosyltransferase | anthocyanidin 3-O-glucosyltransferase |
| anthocyanidin 5,3-O-glucosyltransferase |
| Up-Regulated | Down-Regulated |
|---|---|
| LRR receptor-like serine/threonine-protein kinase FLS2 | Di-glucose binding protein with Kinesin motor domain |
| disease resistance protein At4g27190-like | EIX receptor 1/2 |
| WRKY transcription factor 2 | calcium-dependent protein kinase 11 |
| cyclic nucleotide-gated ion channel 1 | disease resistance protein TAO1-like |
| heat shock protein 83 | |
| disease resistance protein At4g27220 | |
| disease resistance protein RPS2 |
| Samples | Free Amino Acids | Essential Amino Acids |
|---|---|---|
| Gall | 3.098 + 0.001c | 1.098 + 0.000c |
| LWG | 2.928 + 0.001d | 0.038 + 0.000d |
| LNG | 3.230 + 0.001b | 1.145 + 0.001b |
| aphids | 4.796 + 0.002a | 1.701 + 0.001a |
References
- Rohfritsch, O.; Shorthouse, J.D. Insect Galls. In Molecular Biology of Plant Tumors; Academic Press: Cambridge, MA, USA, 1982. [Google Scholar]
- Stone, G.N.; Karsten, S. The adaptive significance of insect gall morphology. Trends Ecol. Evol. 2003, 18, 512–522. [Google Scholar] [CrossRef]
- Tooker, J.F.; Helms, A.M. Phytohormone Dynamics Associated with Gall Insects, and their Potential Role in the Evolution of the Gall-Inducing Habit. J. Chem. Ecol. 2014, 40, 742–753. [Google Scholar] [CrossRef] [PubMed]
- Ferreira, B.G.; Álvarez, R.; Bragança, G.P.; Alvarenga, D.R.; Pérez-Hidalgo, N.; Isaias, R.M.S. Feeding and Other Gall Facets: Patterns and Determinants in Gall Structure. Bot. Rev. 2019, 85, 78–106. [Google Scholar] [CrossRef]
- Álvarez, R.; Encina, A.; Hidalgo, N.P. Histological aspects of three Pistacia terebinthus galls induced by three different aphids: Paracletus cimiciformis, Forda marginata and Forda formicaria. Plant Sci. 2009, 176, 303–314. [Google Scholar] [CrossRef]
- Stone, G.N.; Schönrogge, K.; Atkinson, R.J.; Bellido, D.; Pujade-Villar, J. The Population Biology of Oak Gall Wasps (Hymenoptera: Cynipidae). Annu. Rev. Èntomol. 2002, 47, 633–668. [Google Scholar] [CrossRef]
- Wool, D. GALLIN GAPHIDS: Specialization, Biological Complexity, and Variation. Annu. Rev. Èntomol. 2004, 49, 175–192. [Google Scholar] [CrossRef] [PubMed]
- Morris, D.C.; Schwarz, M.P.; Cooper, S.J.B.; Mound, L.A. Phylogenetics of Australian Acacia thrips: The evolution of behaviour and ecology. Mol. Phylogenet. Evol. 2002, 25, 278–292. [Google Scholar] [CrossRef]
- Blanche, K.R. Diversity of insect-induced galls along a temperature- rainfall gradient in the tropical savannah region of the Northern Territory, Australia. Austral Ecol. 2000, 25, 42. [Google Scholar] [CrossRef]
- Donald, G.M.I.; Ivey, C.T.; Shedd, J.D. Support for the microenvironment hypothesis for adaptive value of gall induction in the California gall wasp, Andricus quercuscalifornicus. Èntomol. Exp. Appl. 2009, 132, 126–133. [Google Scholar] [CrossRef]
- Alvarez, R.; Molist, P.; González-Sierra, S.; Martinez, J.J.I.; Nafrıa, J.M.N. The histo structure of galls induced by aphids as a useful taxonomic character: The case of Rectinasus (Hemiptera, Aphididae, Eriosomatinae). Zootaxa 2014, 3861, 487–492. [Google Scholar] [CrossRef]
- Costello, J.F. Methylation matters. J. Med Genet. 2001, 38, 285–303. [Google Scholar] [CrossRef] [PubMed]
- Martinez, J.J.I. Anti-insect effects of the gall wall of Baizongia pistaciae [L.], a gall-inducing aphid on Pistacia palaestina Boiss. Arthropod Plant Interact. 2010, 4, 29–34. [Google Scholar] [CrossRef]
- Shorthouse, J.D.; Wool, D.; Raman, A. Gall-inducing insects—Nature’s most sophisticated herbivores. Basic Appl. Ecol. 2005, 6, 407–411. [Google Scholar] [CrossRef]
- Nabity, P.D.; Haus, M.J.; Berenbaum, M.R.; DeLucia, E.H. Leaf-galling phylloxera on grapes reprograms host metabolism and morphology. Proc. Natl. Acad. Sci. USA 2013, 110, 16663–16668. [Google Scholar] [CrossRef]
- Fay, P.A.; Hartnett, D.C.; Knapp, A.K. Increased photosynthesis and water potentials in Silphium integrifolium galled by cynipid wasps. Oecologia 1993, 93, 114–120. [Google Scholar] [CrossRef] [PubMed]
- Moseley, C.T.; Cramer, M.D.; Hoffmann, C.A.K.H. Why does Dasineura dielsi-induced galling of Acacia cyclops not impede vegetative growth? J. Appl. Ecol. 2009, 46, 214–222. [Google Scholar] [CrossRef]
- Andersen, P.C.; Mizell, R.F. Physiological Effects of Galls Induced by Phylloxera notabilis (Homoptera: Phylloxeridae) on Pecan Foliage. Environ. Èntomol. 1987, 16, 264–268. [Google Scholar] [CrossRef]
- Florentine, S.K.; Raman, A.; Dhileepan, K. Effects of Gall Induction by Epiblema Strenuana on Gas Exchange, Nutrients, and Energetics in Parthenium Hysterophorus. BioControl 2005, 50, 787–801. [Google Scholar] [CrossRef]
- Wingler, A.; Roitsch, T. Metabolic regulation of leaf senescence: Interactions of sugar signalling with biotic and abiotic stress responses. Plant Biol. 2008, 10, 50–62. [Google Scholar] [CrossRef] [PubMed]
- Morkunas, I.; Mai, V.C.; Gabryś, B. Phytohormonal signaling in plant responses to aphid feeding. Acta Physiol. Plant. 2011, 33, 2057–2073. [Google Scholar] [CrossRef]
- Chen, H.; Liu, J.; Cui, K.; Lu, Q.; Wang, C.; Wu, H.; Yang, Z.; Ding, W.; Shao, S.; Wang, H.; et al. Molecular mechanisms of tannin accumulation in Rhus galls and genes involved in plant-insect interactions. Sci. Rep. 2018, 8, 9841. [Google Scholar] [CrossRef] [PubMed]
- Yang, Z. High Yield Cultivation Technology of Chinese Gallnut; China Forestry Press: Beijing, China, 2011. [Google Scholar]
- Shao, S.-X.; Yang, Z.-X.; Chen, X.-M. Gall development and clone dynamics of the galling aphid Schlechtendalia chinensis (Hemiptera: Pemphigidae). J. Econ. Èntomol. 2013, 106, 1628–1637. [Google Scholar] [CrossRef]
- Chen, X.; Yang, Z.; Chen, H.; Qi, Q.; Liu, J.; Wang, C.; Shao, S.; Lu, Q.; Li, Y.; Wu, H.; et al. A Complex Nutrient Exchange Between a Gall-Forming Aphid and Its Plant Host. Front. Plant Sci. 2020, 11, 811. [Google Scholar] [CrossRef]
- Gonzalez, P.S.; O’Prey, J.; Cardaci, S.; Barthet, V.J.A.; Sakamaki, J.-I.; Beaumatin, F.; Roseweir, A.; Gay, D.M.; Mackay, G.; Malviya, G.; et al. Mannose impairs tumour growth and enhances chemotherapy. Nature 2018, 563, 719–723. [Google Scholar] [CrossRef]
- Cai, W.; Pang, X.; Hua, B.; Liang, G.; Song, D. Basic Entomology; China Agricultural University Press: Beijing, China, 2001. [Google Scholar]
- French, D. Chemical and Physical Properties of Starch. J. Anim. Sci. 1973, 37, 1048–1061. [Google Scholar] [CrossRef] [PubMed]
- Nowak, H.; Komor, E. How aphids decide what is good for them: Experiments to test aphid feeding behaviour on Tanacetum vulgare (L.) using different nitrogen regimes. Oecologia 2010, 163, 973–984. [Google Scholar] [CrossRef] [PubMed]
- Wang, C.; Chen, X.-M.; Yang, Z.-X.; Chen, H.; Shao, S.-X.; Wu, H.-X. Studies on free amino acids of aphid Schlechtendalia chinensis and the host plant Rhus chinensis. For. Res. 2018, 31, 114–119. [Google Scholar] [CrossRef]
- Wu, H.-X.; Chen, X.; Chen, H.; Lu, Q.; Yang, Z.; Ren, W.; Liu, J.; Shao, S.; Wang, C.; King-Jones, K.; et al. Variation and diversification of the microbiome of Schlechtendalia chinensis on two alternate host plants. PLoS ONE 2018, 13, e0200049. [Google Scholar] [CrossRef]
- Mashiguchi, K.; Hisano, H.; Takeda-Kamiya, N.; Takebayashi, Y.; Ariizumi, T.; Gao, Y.; Ezura, H.; Sato, K.; Zhao, Y.; Hayashi, K.-I.; et al. Agrobacterium tumefaciens Enhances Biosynthesis of Two Distinct Auxins in the Formation of Crown Galls. Plant Cell Physiol. 2019, 60, 29–37. [Google Scholar] [CrossRef]
- Zhang, H.; Lang, Z.; Zhu, J.-K. Dynamics and function of DNA methylation in plants. Nat. Rev. Mol. Cell Biol. 2018, 19, 489–506. [Google Scholar] [CrossRef]
- Rawat, N.; Neeraja, C.N.; Nair, S.; Bentur, J.S. Differential gene expression in gall midge susceptible rice genotypes revealed by suppressive subtraction hybridization (SSH) cDNA libraries and microarray analysis. Rice 2012, 5, 1–15. [Google Scholar] [CrossRef]
- Zhu, L.; Liu, X.; Liu, X.; Jeannotte, R.; Reese, J.C.; Harris, M.; Stuart, J.J.; Chen, M.-S. Hessian Fly (Mayetiola destructor) Attack Causes a Dramatic Shift in Carbon and Nitrogen Metabolism in Wheat. Mol. Plant Microbe Interact. 2007, 21, 70–78. [Google Scholar] [CrossRef]
- Gonzáles, W.L.; Fernández, R. Do host plant traits and galling insects affect the abundance of Issus sp. on Colliguaja odorifera Mol. along an altitudinal gradient? Rev. Chil. Entomol. 2000, 26, 93–95. [Google Scholar]
- Guo, R.; Wang, Y.P.; Hong, W.U. The diversity of insects galls and relationships between insects galls and their host plants and environment. J. Environ. Entomol. 2012, 34, 370–376. [Google Scholar]
- Lu, Q.; Chen, H.; Wang, C.; Yang, Z.-X.; Lü, P.; Chen, M.-S.; Chen, X.-M. Macro- and Microscopic Analyses of Anatomical Structures of Chinese Gallnuts and Their Functional Adaptation. Sci. Rep. 2019, 9, 5193. [Google Scholar] [CrossRef] [PubMed]
- Larson, K.C.; Whitham, T.G. Manipulation of food resources by a gall-forming aphid: The physiology of sink-source interactions. Oecologia 1991, 88, 15–21. [Google Scholar] [CrossRef]
- Grabherr, M.G.; Haas, B.J.; Yassour, M.; Levin, J.Z.; Thompson, D.A.; Amit, I.; Adiconis, X.; Fan, L.; Raychowdhury, R.; Zeng, Q.; et al. Full-length transcriptome assembly from RNA-Seq data without a reference genome. Nat. Biotechnol. 2011, 29, 644–652. [Google Scholar] [CrossRef] [PubMed]







| Coenzymes | Gall | LWG | LNG |
|---|---|---|---|
| NAD+ (nmol\g) | 142.74 ± 9.17 a | 30.57 ± 1.28 c | 42.62 ± 6.68 b |
| NADH (nmol\g) | 108.75 ± 9.94 a | 27.07 ± 2.29 b | 30.35 ± 6.44 b |
| NADP+ (nmol\g) | 12.46 ± 2.01 a | 12.13 ± 0.49 a | 11.72 ± 0.37 a |
| NADPH (nmol\g) | 36.77 ± 11.21 a | 15.15 ± 1.48 b | 15.86 ± 0.92 b |
| Nutrients | Gall | LWG | LNG |
|---|---|---|---|
| Protein (%) | 3.28 ± 0.18 b | 11.18 ± 0.03 a | 11.19 ± 0.09 a |
| Fat (%) | 1.64 ± 0.13 b | 3.61 ± 0.18 a | 3.83 ± 0.37 a |
| Starch (%) | 2.51 ± 0.06 a | 1.83 ± 0.07 b | 1.02 ± 0.05 c |
| Fructose (%) | 0.91 ± 0.04 c | 3.31 ± 0.03 a | 2.52 ± 0.04 b |
| Glucose (%) | 0.94 ± 0.001 c | 2.17 ± 0.03 a | 1.82 ± 0.001 b |
| Sucrose (%) | 1.29 ± 0.02 b | 2.50 ± 0.12 a | 2.40 ± 0.02 a |
| Pathways | Functional Category/Subcategory | Total | Down-Regulated | Up-Regulated | Down/Up |
|---|---|---|---|---|---|
| Photosynthesis | Photosynthesis | 233 | 194 | 39 | 4.97 |
| Pentose phosphate pathway | Pentose-phosphate shunt | 114 | 78 | 14 | 5.57 |
| Vitamin | 29 | 14 | 4 | 3.50 | |
| Iron and sulfate metabolism | 47 | 27 | 3 | 9.00 | |
| small molecule metabolism | 100 | 49 | 18 | 2.72 | |
| Disease resistance proteins | 56 | 18 | 9 | 2.00 | |
| ATP-dependent proteases | 27 | 15 | 2 | 7.50 | |
| Cysteine proteases | 13 | 6 | 3 | 2.00 | |
| Metabolism | Nucleoside metabolism | 159 | 22 | 59 | 0.37 |
| Structure | 236 | 27 | 129 | 0.21 | |
| Protein synthesis | Ribosomal proteins | 193 | 29 | 128 | 0.23 |
| Translation | 275 | 56 | 140 | 0.40 | |
| Initiation | 85 | 16 | 44 | 0.37 | |
| Elongation | 33 | 2 | 17 | 0.12 | |
| Others | 123 | 22 | 70 | 0.31 | |
| Protein myristoylation | 39 | 6 | 15 | 0.40 | |
| Transport | Lipid and fatty acid transport | 60 | 10 | 20 | 0.50 |
| vesicle-mediated and introcellular transport | 105 | 13 | 50 | 0.26 | |
| Water transporters | 4 | 3 | 1 | 3.00 | |
| Gene silencing | 124 | 20 | 41 | 0.49 | |
| DNA replicaiton and cell cycle | DNA repair | 278 | 37 | 84 | 0.44 |
| DNA replication | 113 | 12 | 38 | 0.32 | |
| DNA modification | 19 | 0 | 6 | 0 | |
| Other DNA metabolic processes | 23 | 4 | 8 | 0.50 | |
| Histones | 113 | 21 | 47 | 0.45 | |
| Chromasome structure maintenance | 82 | 11 | 29 | 0.38 | |
| Cell cycle regulation | 292 | 31 | 113 | 0.27 | |
| Development | Cell growth | 154 | 15 | 72 | 0.21 |
| Tissue development | 413 | 70 | 167 | 0.42 | |
| Other developmental processes | 164 | 23 | 53 | 0.43 | |
| Stress response | Response to metal | 81 | 12 | 39 | 0.31 |
| Response to misfolded proteins | 29 | 6 | 14 | 0.43 | |
| Response to salts | 89 | 15 | 36 | 0.42 |
Publisher’s Note: MDPI stays neutral with regard to jurisdictional claims in published maps and institutional affiliations. |
© 2021 by the authors. Licensee MDPI, Basel, Switzerland. This article is an open access article distributed under the terms and conditions of the Creative Commons Attribution (CC BY) license (https://creativecommons.org/licenses/by/4.0/).
Share and Cite
Lu, Q.; Chen, X.; Yang, Z.; Bashir, N.H.; Liu, J.; Cui, Y.; Shao, S.; Chen, M.-S.; Chen, H. Molecular and Histologic Adaptation of Horned Gall Induced by the Aphid Schlechtendalia chinensis (Pemphigidae). Int. J. Mol. Sci. 2021, 22, 5166. https://doi.org/10.3390/ijms22105166
Lu Q, Chen X, Yang Z, Bashir NH, Liu J, Cui Y, Shao S, Chen M-S, Chen H. Molecular and Histologic Adaptation of Horned Gall Induced by the Aphid Schlechtendalia chinensis (Pemphigidae). International Journal of Molecular Sciences. 2021; 22(10):5166. https://doi.org/10.3390/ijms22105166
Chicago/Turabian StyleLu, Qin, Xiaoming Chen, Zixiang Yang, Nawaz Haider Bashir, Juan Liu, Yongzhong Cui, Shuxiao Shao, Ming-Shun Chen, and Hang Chen. 2021. "Molecular and Histologic Adaptation of Horned Gall Induced by the Aphid Schlechtendalia chinensis (Pemphigidae)" International Journal of Molecular Sciences 22, no. 10: 5166. https://doi.org/10.3390/ijms22105166
APA StyleLu, Q., Chen, X., Yang, Z., Bashir, N. H., Liu, J., Cui, Y., Shao, S., Chen, M.-S., & Chen, H. (2021). Molecular and Histologic Adaptation of Horned Gall Induced by the Aphid Schlechtendalia chinensis (Pemphigidae). International Journal of Molecular Sciences, 22(10), 5166. https://doi.org/10.3390/ijms22105166

