Mechanisms of Neuronal Death in the Cerebral Cortex during Aging and Development of Alzheimer’s Disease-Like Pathology in Rats
Abstract
1. Introduction
2. Results
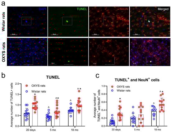
2.1. Evaluation of Apoptosis in the Cerebral Cortex of OXYS and Wistar Rats
2.2. Age-Related Alterations of Autophagy in the Rat Cerebral Cortex
2.3. Localization of Necrosome Subunits RIPK1 and RIPK3 in the Rat Cortex
2.4. Propidium Iodide (PI) Fluorescence Assays in the Rat Cortex
3. Discussion
4. Materials and Methods
4.1. Animals
4.2. Immunohistochemistry
4.3. Double Staining (TUNEL and NeuN)
4.4. The In Vivo PI-Labeling Protocol
PI Labeling and Multimodal Immunohistochemistry
4.5. Western Blots
4.6. Statistics
5. Conclusions
Author Contributions
Funding
Acknowledgments
Conflicts of Interest
Abbreviations
| AD | Alzheimer’s disease |
| APP Aβ CNS DRs | Amyloid precursor protein β-amyloid peptide Central nervous system Death receptors |
| TUNEL | Terminal deoxynucleotidyl transferase dUTP nick end labeling |
| RIPK PI MLKL | Receptor-interacting protein kinase Propidium iodide Mixed-lineage kinase domain-like protein |
References
- Aliev, G.; Ashraf, G.M.; Tarasov, V.V.; Chubarev, V.N.; Leszek, J.; Gasiorowski, K.; Makhmutova, A.; Baeesa, S.S.; Avila-Rodriguez, M.; Ustyugov, A.A.; et al. Alzheimer’s Disease–Future Therapy Based on Dendrimers. Curr. Neuropharmacol. 2019, 1, 288–294. [Google Scholar] [CrossRef] [PubMed]
- Chi, H.; Chang, H.Y.; Sang, T.K. Neuronal Cell Death Mechanisms in Major Neurodegenerative Diseases. Int. J. Mol. Sci. 2018, 19, 3082. [Google Scholar] [CrossRef] [PubMed]
- Currais, A.; Fischer, W.; Maher, P.; Schubert, D. Intraneuronal Protein Aggregation as a Trigger for Inflammation and Neurodegeneration in the Aging Brain. FASEB J. 2016, 31, 5–10. [Google Scholar] [CrossRef] [PubMed]
- Fricker, M.; Tolkovsky, A.M.; Borutaite, V.; Coleman, M.; Brown, G.C. Neuronal Cell Death. Physiol. Rev. 2018, 98, 813–880. [Google Scholar] [CrossRef] [PubMed]
- Ulamek Koziol, M.; Kocki, J.; Bogucka Kocka, A.; Petniak, A.; Gil Kulik, P.; Januszewski, S.; Bogucki, J.; Jablonski, M.; Furmaga Jablonska, W.; Brzozowska, J.; et al. Dysregulation of Autophagy, Mitophagy, and Apoptotic Genes in the Medial Temporal Lobe Cortex in an Ischemic Model of Alzheimer’s Disease. J. Alzheimers Dis. 2016, 54, 113–121. [Google Scholar] [CrossRef] [PubMed]
- Ghavami, S.; Shojaei, S.; Yeganeh, B.; Ande, S.R.; Jangamreddy, J.R.; Mehrpour, M.; Christoffersson, J.; Chaabane, W.; Moghadam, A.R.; Kashani, H.H.; et al. Autophagy and Apoptosis Dysfunction in Neurodegenerative Disorders. Prog. Neurobiol. 2014, 112, 24–49. [Google Scholar] [CrossRef] [PubMed]
- He, S.; Li, Q.; Jiang, X.; Lu, X.; Feng, F.; Qu, W.; Chen, Y.; Sun, H. Design of Small Molecule Autophagy Modulators: A Promising Druggable Strategy. J. Med. Chem. 2018, 61, 4656–4687. [Google Scholar] [CrossRef] [PubMed]
- Yuan, J.; Amin, P.; Ofengeim, D. Necroptosis and RIPK1-Mediated Neuroinflammation in CNS Diseases. Nat. Rev. Neurosci. 2018, 20, 19–33. [Google Scholar] [CrossRef] [PubMed]
- Telegina, D.V.; Kozhevnikova, O.S.; Kolosova, N.G. Molecular Mechanisms of Cell Death in Retina During Development of Age-Related Macular Degeneration. Adv. Gerontol. 2017, 7, 17–24. [Google Scholar] [CrossRef]
- Korbolina, E.E.; Zhdankina, A.A.; Fursova, A.Z.; Kozhevnikova, O.S.; Kolosova, N.G. Genes of Susceptibility to Early Neurodegenerative Changes in the Rat Retina and Brain: Analysis by Means of Congenic Strains. BMC Genetics 2016, 17, 153. [Google Scholar] [CrossRef] [PubMed][Green Version]
- Kozhevnikova, O.S.; Fursova, A.Z.; Markovets, A.M.; Telegina, D.V.; Muraleva, N.A.; Kolosova, N.G. VEGF and PEDF Levels in the Rat Retina: Effects of Aging and AMD-Like Retinopathy. Adv. Gerontol. 2018, 31, 339–344. [Google Scholar] [PubMed]
- Stefanova, N.; Kozhevnikova, O.; Vitovtov, A.; Maksimova, K.; Logvinov, S.; Rudnitskaya, E.; Korbolina, E.; Muraleva, N.; Kolosova, N. Senescence-Accelerated OXYS Rats: A Model of Age-Related Cognitive Decline with Relevance to Abnormalities in Alzheimer Disease. Cell Cycle 2014, 13, 898–909. [Google Scholar] [CrossRef] [PubMed]
- Telegina, D.V.; Kozhevnikova, O.S.; Bayborodin, S.I.; Kolosova, N.G. Contributions of Age-Related Alterations of the Retinal Pigment Epithelium and of Glia to the AMD-Like Pathology in OXYS Rats. Sci. Rep. 2017, 7, 41533. [Google Scholar] [CrossRef] [PubMed]
- Telegina, D.V.; Kolosova, N.G.; Kozhevnikova, O.S. Immunohistochemical Localization of NGF, BDNF, and Their Receptors in a Normal and AMD-Like Rat Retina. BMC Med. Genom. 2019, 12, 48. [Google Scholar] [CrossRef] [PubMed]
- Stefanova, N.A.; Muraleva, N.A.; Maksimova, K.Y.; Rudnitskaya, E.A.; Kiseleva, E.; Telegina, D.V.; Kolosova, N. An Antioxidant Specifically Targeting Mitochondria Delays Progression of Alzheimer’s Disease-Like Pathology. Aging 2016, 8, 2713. [Google Scholar] [CrossRef] [PubMed]
- Kozhevnikova, O.S.; Telegina, D.V.; Devyatkin, V.A.; Kolosova, N.G. Involvement of the Autophagic Pathway in the Progression of AMD-Like Retinopathy in Senescence-Accelerated OXYS Rats. Biogerontology 2018, 19, 223–235. [Google Scholar] [CrossRef] [PubMed]
- Telegina, D.V.; Korbolina, E.E.; Ershov, N.I.; Kolosova, N.G.; Kozhevnikova, O.S. Identification of Functional Networks Associated with Cell Death in the Retina of OXYS Rats During the Development of Retinopathy. Cell Cycle 2015, 14, 3544–3556. [Google Scholar] [CrossRef] [PubMed]
- Stefanova, N.A.; Ershov, N.I.; Maksimova, K.Y.; Muraleva, N.A.; Tyumentsev, M.A.; Kolosova, N.G. The Rat Prefrontal-Cortex Transcriptome: Effects of Aging and Sporadic Alzheimer’s Disease–Like Pathology. J. Gerontol. A Biol. Sci. Med. Sci. 2019, 74, 33–43. [Google Scholar] [CrossRef] [PubMed]
- Pasparakis, M.; Vandenabeele, P. Necroptosis and its Role in Inflammation. Nature 2015, 517, 311–320. [Google Scholar] [CrossRef] [PubMed]
- Niu, J.; Li, C.; Wu, H.; Feng, X.; Su, Q.; Li, S.; Zhang, L.; Yew, D.T.; Cho, E.Y.; Sha, O. Propidium Iodide (PI) Stains Nissl Bodies and May Serve as a Quick Marker for Total Neuronal Cell Count. Acta Histochem. 2015, 117, 182–187. [Google Scholar] [CrossRef] [PubMed]
- Galluzzi, L.; Vitale, I.; Aaronson, S.A.; Abrams, J.M.; Adam, D.; Agostinis, P.; Alnemri, E.S.; Martin, S.J.; Luedde, T.; Lugli, E. Molecular Mechanisms of Cell Death: Recommendations of the Nomenclature Committee on Cell Death 2018. Cell Death Differ. 2018, 25, 486–541. [Google Scholar] [CrossRef] [PubMed]
- Ulamek Koziol, M.; Furmaga Jablonska, W.; Januszewski, S.; Brzozowska, J.; Scislewska, M.; Jablonski, M.; Pluta, R. Neuronal Autophagy: Self-Eating or Self-Cannibalism in Alzheimer’s Disease. Neurochem. Resh. 2013, 38, 1769–1773. [Google Scholar] [CrossRef] [PubMed]
- Plaza Zabala, A.; Sierra Torre, V.; Sierra, A. Autophagy and Microglia: Novel Partners in Neurodegeneration and Aging. Int. J. Mol. Sci. 2017, 18, 598. [Google Scholar] [CrossRef] [PubMed]
- Boland, B.; Kumar, A.; Lee, S.; Platt, F.M.; Wegiel, J.; Yu, W.H.; Nixon, R.A. Autophagy Induction and Autophagosome Clearance in Neurons: Relationship to Autophagic Pathology in Alzheimer’s Disease. J. Neurosci. 2008, 28, 6926–6937. [Google Scholar] [CrossRef] [PubMed]
- Nixon, R.A.; Wegiel, J.; Kumar, A.; Yu, W.H.; Peterhoff, C.; Cataldo, A.; Cuervo, A.M. Extensive Involvement of Autophagy in Alzheimer Disease: An Immuno-Electron Microscopy Study. J. Neuropathol. Expl. Neurol. 2005, 64, 113–122. [Google Scholar] [CrossRef] [PubMed]
- Wang, Y.; Song, M.; Song, F. Neuronal Autophagy and Axon Degeneration. Cell Mol. life Sci. 2018, 75, 2389–2406. [Google Scholar] [CrossRef] [PubMed]
- Wolfe, D.M.; Lee, J.H.; Kumar, A.; Lee, S.; Orenstein, S.J.; Nixon, R.A. Autophagy Failure in Alzheimer’s Disease and the Role of Defective Lysosomal Acidification. Eur. J. Neurosci. 2013, 37, 1949–1961. [Google Scholar] [CrossRef] [PubMed]
- Lee, S.; Sato, Y.; Nixon, R.A. Lysosomal Proteolysis Inhibition Selectively Disrupts Axonal Transport of Degradative Organelles and Causes an Alzheimer’s-Like Axonal Dystrophy. J. Neurosci. 2011, 31, 7817–7830. [Google Scholar] [CrossRef] [PubMed]
- Tyumentsev, M.A.; Stefanova, N.A.; Kiseleva, E.V.; Kolosova, N.G. Mitochondria with Morphology Characteristic for Alzheimer’s Disease Patients are Found in the Brain of OXYS Rats. Biochemistry 2018, 83, 1083–1088. [Google Scholar] [CrossRef] [PubMed]
- Kozhevnikova, O.S.; Telegina, D.V.; Tyumentsev, M.A.; Kolosova, N.G. Disruptions of Autophagy in the Rat Retina with Age During the Development of Age-Related-Macular-Degeneration-Like Retinopathy. Int. J. Mol. Sci. 2019, 20, 4804. [Google Scholar] [CrossRef] [PubMed]
- Ulamek Koziol, M.; Kocki, J.; Bogucka Kocka, A.; Januszewski, S.; Bogucki, J.; Czuczwar, S.J.; Pluta, R. Autophagy, Mitophagy and Apoptotic Gene Changes in the Hippocampal CA1 Area in a Rat Ischemic Model of Alzheimer’s Disease. Pharm. Rep. 2017, 69, 1289–1294. [Google Scholar] [CrossRef] [PubMed]
- Kole, A.J.; Annis, R.P.; Deshmukh, M. Mature Neurons: Equipped for Survival. Cell Death Dis. 2013, 4, e689. [Google Scholar] [CrossRef] [PubMed]
- Caccamo, A.; Branca, C.; Piras, I.S.; Ferreira, E.; Huentelman, M.J.; Liang, W.S.; Readhead, B.; Dudley, J.T.; Spangenberg, E.E.; Green, K.N.; et al. Necroptosis Activation in Alzheimer’s Disease. Nat. Neurosci. 2017, 20, 1236. [Google Scholar] [CrossRef] [PubMed]
- Zamaraev, A.V.; Kopeina, G.S.; Zhivotovsky, B.; Lavrik, I.N. Cell Death Controlling Complexes and Their Potential Therapeutic Role. Cell Mol. Life Sci. 2015, 72, 505–517. [Google Scholar] [CrossRef] [PubMed]
- Ofengeim, D.; Mazzitelli, S.; Ito, Y.; De Witt, J.P.; Mifflin, L.; Zou, C.; Das, S.; Adiconis, X.; Chen, H.; Zhu, H.; et al. RIPK1 Mediates a Disease-Associated Microglial Response in Alzheimer’s Disease. Proc. Natl. Acad. Sci. USA 2017, 114, E8788–E8797. [Google Scholar] [CrossRef] [PubMed]
- Telegina, D.V.; Kozhevnikova, O.S.; Kolosova, N.G. Changes in Retinal Glial Cells with Age and During Development of Age-Related Macular Degeneration. Biochemistry 2018, 83, 1009–1017. [Google Scholar] [CrossRef] [PubMed]
- Degterev, A.; Ofengeim, D.; Yuan, J. Targeting RIPK1 for the Treatment of Human Diseases. Proc. Natl. Acad. Sci. USA 2019, 116, 9714–9722. [Google Scholar] [CrossRef] [PubMed]
- Davey, H.M.; Hexley, P. Red but not Dead? Membranes of Stressed Saccharomyces Cerevisiae are Permeable to Propidium Iodide. Environ. Microbiol. 2011, 13, 163–171. [Google Scholar] [PubMed]
- Rieger, A.M.; Nelson, K.L.; Konowalchuk, J.D.; Barreda, D.R. Modified Annexin V/Propidium Iodide Apoptosis Assay for Accurate Assessment of Cell Death. J. Vis. Exp. 2011, 50, e2597. [Google Scholar] [CrossRef] [PubMed]
- Kramer, C.E.; Wiechert, W.; Kohlheyer, D. Time-Resolved, Single-Cell Analysis of Induced and Programmed Cell Death Via Non-Invasive Propidium Iodide and Counterstain Perfusion. Sci. Rep. 2016, 6, 32104. [Google Scholar] [CrossRef] [PubMed]
- Stefanova, N.A.; Maksimova, K.Y.; Rudnitskaya, E.A.; Muraleva, N.A.; Kolosova, N.G. Association of Cerebrovascular Dysfunction with the Development of Alzheimer’s Disease-Like Pathology In Oxys Rats. BMC Genom. 2018, 19, 75. [Google Scholar] [CrossRef] [PubMed]
- Rudnitskaya, E.A.; Kozlova, T.A.; Burnyasheva, A.O.; Kolosova, N.G.; Stefanova, N.A. Alterations of Hippocampal Neurogenesis During Development of Alzheimer’s Disease-Like Pathology in OXYS Rats. Exp. Gerontol. 2019, 115, 32–45. [Google Scholar] [CrossRef] [PubMed]
- Cevik, I.U.; Dalkara, T. Intravenously Administered Propidium Iodide Labels Necrotic Cells in the Intact Mouse Brain after Injury. Cell Death Differ. 2003, 10, 928. [Google Scholar] [CrossRef] [PubMed]






© 2019 by the authors. Licensee MDPI, Basel, Switzerland. This article is an open access article distributed under the terms and conditions of the Creative Commons Attribution (CC BY) license (http://creativecommons.org/licenses/by/4.0/).
Share and Cite
Telegina, D.V.; Suvorov, G.K.; Kozhevnikova, O.S.; Kolosova, N.G. Mechanisms of Neuronal Death in the Cerebral Cortex during Aging and Development of Alzheimer’s Disease-Like Pathology in Rats. Int. J. Mol. Sci. 2019, 20, 5632. https://doi.org/10.3390/ijms20225632
Telegina DV, Suvorov GK, Kozhevnikova OS, Kolosova NG. Mechanisms of Neuronal Death in the Cerebral Cortex during Aging and Development of Alzheimer’s Disease-Like Pathology in Rats. International Journal of Molecular Sciences. 2019; 20(22):5632. https://doi.org/10.3390/ijms20225632
Chicago/Turabian StyleTelegina, Darya V., Gleb K. Suvorov, Oyuna S. Kozhevnikova, and Nataliya G. Kolosova. 2019. "Mechanisms of Neuronal Death in the Cerebral Cortex during Aging and Development of Alzheimer’s Disease-Like Pathology in Rats" International Journal of Molecular Sciences 20, no. 22: 5632. https://doi.org/10.3390/ijms20225632
APA StyleTelegina, D. V., Suvorov, G. K., Kozhevnikova, O. S., & Kolosova, N. G. (2019). Mechanisms of Neuronal Death in the Cerebral Cortex during Aging and Development of Alzheimer’s Disease-Like Pathology in Rats. International Journal of Molecular Sciences, 20(22), 5632. https://doi.org/10.3390/ijms20225632

