Human Wharton’s Jelly-Derived Mesenchymal Stem Cells Minimally Improve the Growth Kinetics and Cardiomyocyte Differentiation of Aged Murine Cardiac c-kit Cells in In Vitro without Rejuvenating Effect
Abstract
1. Introduction
2. Results
2.1. Isolation and Characterisation of CCs
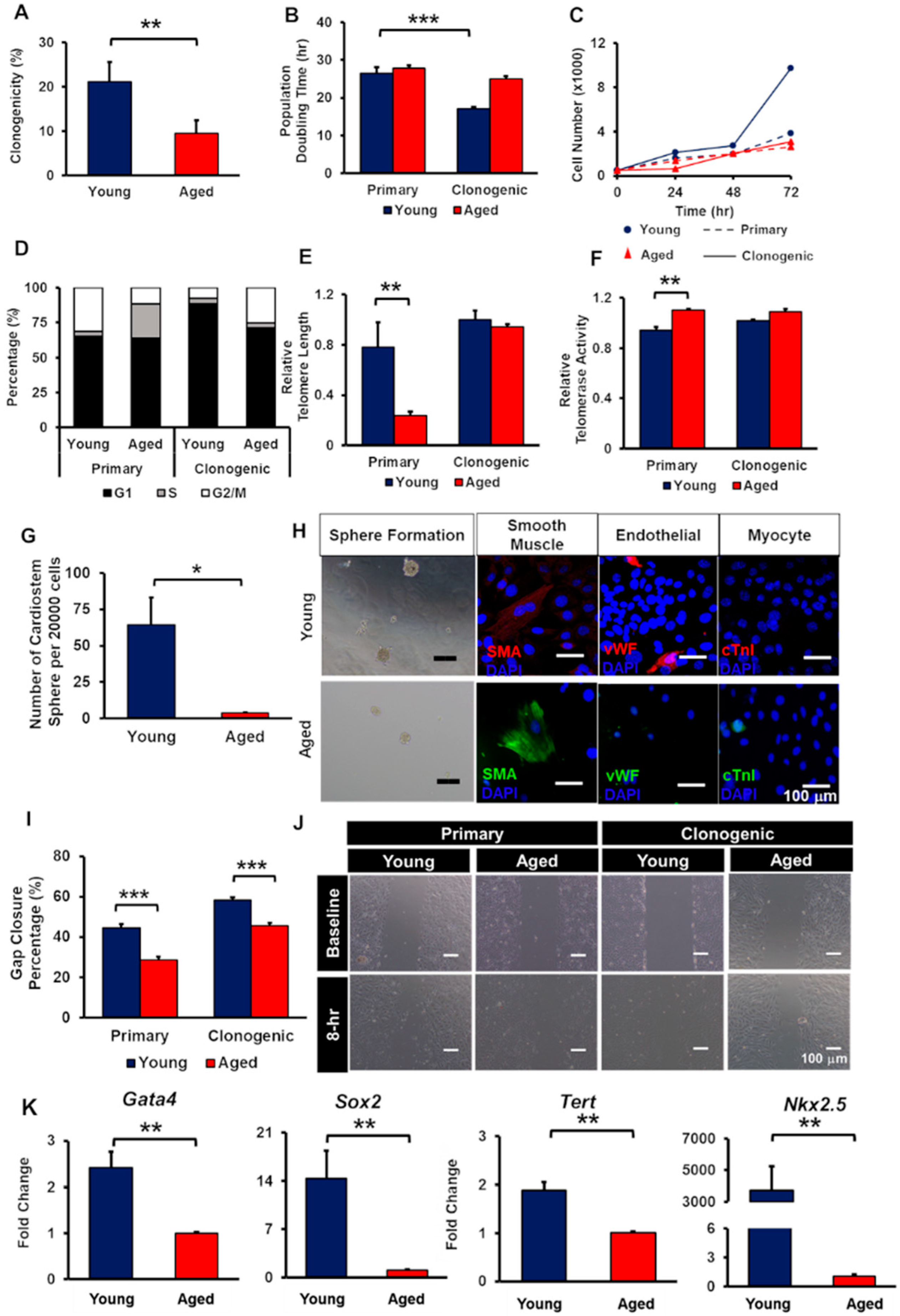
2.2. Characterisations of CCs Isolated from Young and Aged Mice
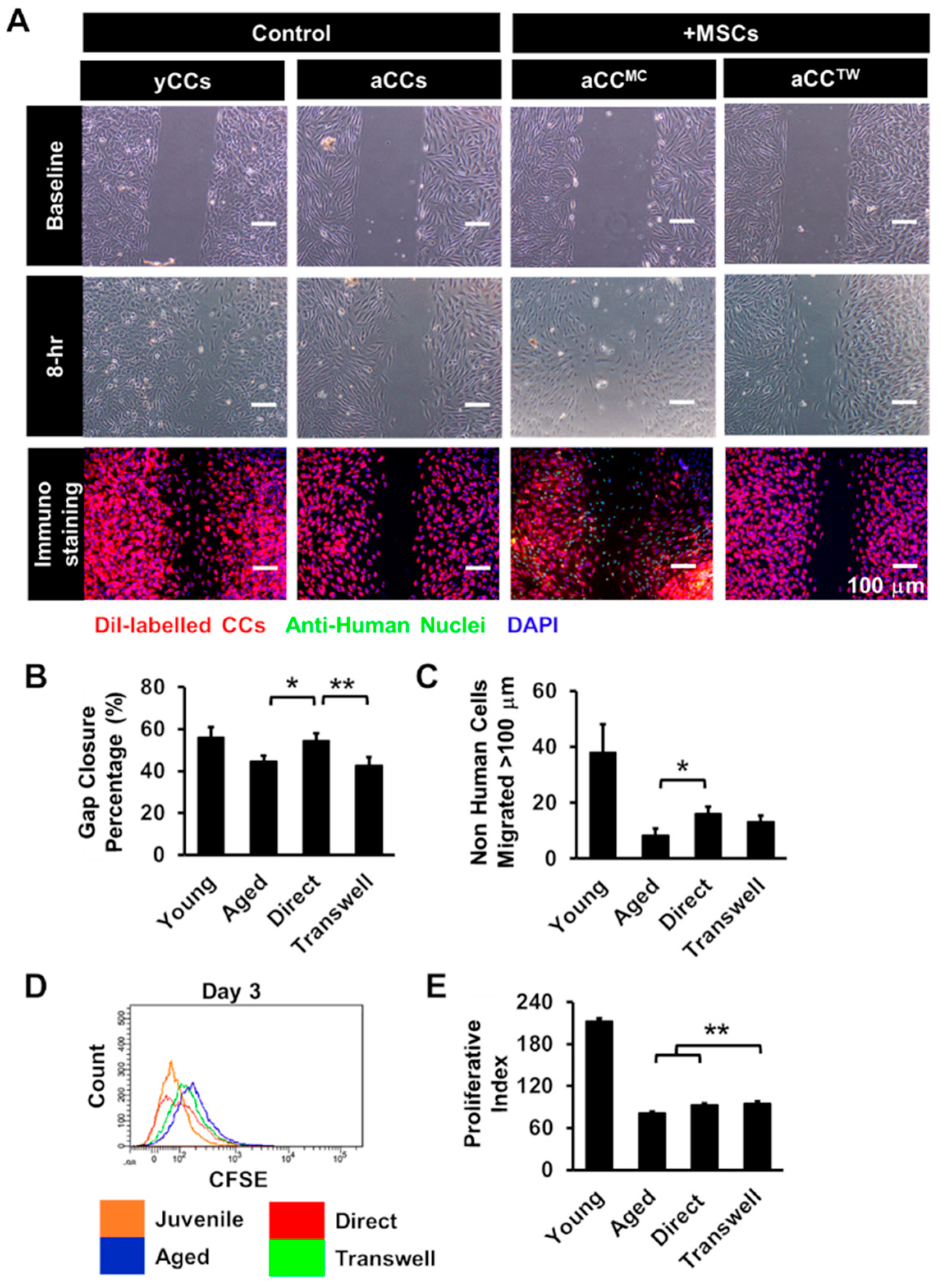
2.3. Co-culture with MSCs Can Improve the Growth Kinetics of aCCs
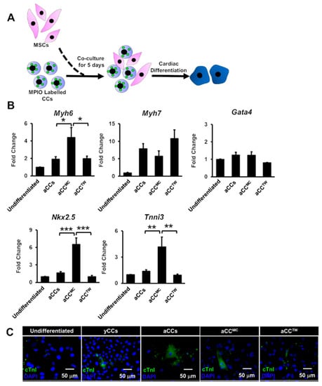
2.4. aCC Cardiomyocyte Differentiation in MSC Co-Culture
2.5. Effects of MSCs Co-Culture on aCC Stemness, Telomere Length, and Telomerase Activity
3. Discussion
4. Materials and Methods
4.1. Isolation and Characterisation of Cardiac c-kit Cells (CCs) from Young and Aged Mice
4.2. Isolation and Characterisation of Wharton’s Jelly-Derived Mesenchymal Stem Cells
4.3. CC-MSC Co-Culture
4.4. Magnetic Particles Iron Oxide (MPIO) Labelling
4.5. DiI Labelling
4.6. Flow Cytometry
4.7. Immunofluorescence Labelling
4.8. CardioStem Sphere Formation and Trilineage Differentiation
4.9. Chemical-Induced CC Cardiac Differentiation
4.10. RNA Extraction and cDNA Conversion
4.11. DNA Extraction
4.12. Protein Extraction
4.13. Quantitative Real-Time PCR
4.14. Telomere Length Assessment
4.15. Real-Time Quantitative Telomeric Repeat Amplification Protocol (RQ-TRAP)
4.16. Proliferation Assessment of Aged CCs
4.17. Senescence Assay
4.18. Viability Assay
4.19. Migration
4.20. Data Analysis
Supplementary Materials
Author Contributions
Funding
Acknowledgments
Conflicts of Interest
References
- WHO. Fact Sheet-Cardiovascular diseases (CVDs). 2016. Available online: http://www.who.int/mediacentre/factsheets/fs2317/en/ (accessed on 9 March 2018)2016 09 March; pp viewed 09 March 2018.
- Welp, H.; Spieker, T.; Erren, M.; Scheld, H.H.; Baba, H.A.; Stypmann, J. Sex mismatch in heart transplantation is associated with increased number of severe rejection episodes and shorter long-term survival. Transplant. Proc. 2009, 41, 2579–2584. [Google Scholar] [CrossRef] [PubMed]
- Kilic, A.; Emani, S.; Sai-Sudhakar, C.B.; Higgins, R.S.D.; Whitson, B.A. Donor selection in heart transplantation. J. Thorac. Dis. 2014, 6, 1097–1104. [Google Scholar] [CrossRef] [PubMed]
- Bolli, R.; Chugh, A.R.; D’Amario, D.; Loughran, J.H.; Stoddard, M.F.; Ikram, S.; Beache, G.M.; Wagner, S.G.; Leri, A.; Hosoda, T.; et al. Cardiac stem cells in patients with ischaemic cardiomyopathy (SCIPIO): Initial results of a randomised phase 1 trial. Lancet (Lond. Engl.) 2011, 378, 1847–1857. [Google Scholar] [CrossRef]
- Chugh, A.R.; Beache, G.M.; Loughran, J.H.; Mewton, N.; Elmore, J.B.; Kajstura, J.; Pappas, P.; Tatooles, A.; Stoddard, M.F.; Lima, J.A.; et al. Administration of cardiac stem cells in patients with ischemic cardiomyopathy: the SCIPIO trial: surgical aspects and interim analysis of myocardial function and viability by magnetic resonance. Circulation 2012, 126, S54–S64. [Google Scholar] [CrossRef] [PubMed]
- Hu, S.; Yan, G.; He, W.; Liu, Z.; Xu, H.; Ma, G. The influence of disease and age on human cardiac stem cells. Ann. Clin. Biochem. 2014, 51, 582–590. [Google Scholar] [CrossRef]
- Cesselli, D.; Beltrami, A.P.; D’Aurizio, F.; Marcon, P.; Bergamin, N.; Toffoletto, B.; Pandolfi, M.; Puppato, E.; Marino, L.; Signore, S.; et al. Effects of age and heart failure on human cardiac stem cell function. Am. J. Pathol. 2011, 179, 349–366. [Google Scholar] [CrossRef]
- Williams, A.R.; Hatzistergos, K.E.; Addicott, B.; McCall, F.; Carvalho, D.; Suncion, V.; Morales, A.R.; Da Silva, J.; Sussman, M.A.; Heldman, A.W.; et al. Enhanced Effect of Human Cardiac Stem Cells and Bone Marrow Mesenchymal Stem Cells to Reduce Infarct Size and Restore Cardiac Function after Myocardial Infarction. Circulation 2012, 127, 213–223. [Google Scholar] [CrossRef]
- Smith, A.J.; Lewis, F.C.; Aquila, I.; Waring, C.D.; Nocera, A.; Agosti, V.; Nadal-Ginard, B.; Torella, D.; Ellison, G.M. Isolation and characterization of resident endogenous c-Kit+ cardiac stem cells from the adult mouse and rat heart. Nat. Protoc. 2014, 9, 1662–1681. [Google Scholar] [CrossRef]
- He, J.Q.; Vu, D.M.; Hunt, G.; Chugh, A.; Bhatnagar, A.; Bolli, R. Human cardiac stem cells isolated from atrial appendages stably express c-kit. PLoS ONE 2011, 6, e27719. [Google Scholar] [CrossRef] [PubMed]
- Smits, A.M.; van Vliet, P.; Metz, C.H.; Korfage, T.; Sluijter, J.P.; Doevendans, P.A.; Goumans, M.J. Human cardiomyocyte progenitor cells differentiate into functional mature cardiomyocytes: an in vitro model for studying human cardiac physiology and pathophysiology. Nat. Protoc. 2009, 4, 232–243. [Google Scholar] [CrossRef] [PubMed]
- Gambini, E.; Pompilio, G.; Biondi, A.; Alamanni, F.; Capogrossi, M.C.; Agrifoglio, M.; Pesce, M. C-kit+ cardiac progenitors exhibit mesenchymal markers and preferential cardiovascular commitment. Cardiovasc. Res. 2011, 89, 362–373. [Google Scholar] [CrossRef] [PubMed]
- Leong, Y.Y.; Ng, W.H.; Umar Fuaad, M.Z.; Ng, C.T.; Ramasamy, R.; Lim, V.; Yong, Y.K.; Tan, J.J. Mesenchymal stem cells facilitate cardiac differentiation in Sox2-expressing cardiac C-kit cells in coculture. J. Cell. Biochem. 2018, 120, 9104–9116. [Google Scholar] [CrossRef] [PubMed]
- Sanada, F.; Kim, J.; Czarna, A.; Chan, N.Y.; Signore, S.; Ogorek, B.; Isobe, K.; Wybieralska, E.; Borghetti, G.; Pesapane, A.; et al. c-Kit-positive cardiac stem cells nested in hypoxic niches are activated by stem cell factor reversing the aging myopathy. Circ. Res. 2014, 114, 41–55. [Google Scholar] [CrossRef] [PubMed]
- Nakamura, T.; Hosoyama, T.; Murakami, J.; Samura, M.; Ueno, K.; Kurazumi, H.; Suzuki, R.; Mikamo, A.; Hamano, K. Age-related increase in Wnt inhibitor causes a senescence-like phenotype in human cardiac stem cells. Biochem. Biophys. Res. Commun. 2017, 487, 653–659. [Google Scholar] [CrossRef]
- Nakamura, T.; Hosoyama, T.; Kawamura, D.; Takeuchi, Y.; Tanaka, Y.; Samura, M.; Ueno, K.; Nishimoto, A.; Kurazumi, H.; Suzuki, R.; et al. Influence of aging on the quantity and quality of human cardiac stem cells. Sci. Rep. 2016, 6, 22781. [Google Scholar] [CrossRef]
- Avolio, E.; Gianfranceschi, G.; Cesselli, D.; Caragnano, A.; Athanasakis, E.; Katare, R.; Meloni, M.; Palma, A.; Barchiesi, A.; Vascotto, C.; et al. Ex vivo molecular rejuvenation improves the therapeutic activity of senescent human cardiac stem cells in a mouse model of myocardial infarction. Stem Cells (Dayt. Ohio) 2014, 32, 2373–2385. [Google Scholar] [CrossRef]
- Chong, J.J.; Chandrakanthan, V.; Xaymardan, M.; Asli, N.S.; Li, J.; Ahmed, I.; Heffernan, C.; Menon, M.K.; Scarlett, C.J.; Rashidianfar, A.; et al. Adult cardiac-resident MSC-like stem cells with a proepicardial origin. Cell Stem Cell 2011, 9, 527–540. [Google Scholar] [CrossRef]
- Hsiao, L.C.; Perbellini, F.; Gomes, R.S.; Tan, J.J.; Vieira, S.; Faggian, G.; Clarke, K.; Carr, C.A. Murine cardiosphere-derived cells are impaired by age but not by cardiac dystrophic dysfunction. Stem Cells Dev. 2014, 23, 1027–1036. [Google Scholar] [CrossRef]
- Tan, J.-J.; Carr, C.A.; Stuckey, D.J.; Ellison, G.M.; Messina, E.; Giacomello, A.; Clarke, K. Isolation and Expansion of Cardiosphere-Derived Stem Cells. Curr. Protoc. Stem Cell Biol. 2011, 16, 2C.3.1–2C.3.12. [Google Scholar] [CrossRef]
- Leong, Y.Y.; Ng, W.H.; Ellison-Hughes, G.M.; Tan, J.J. Cardiac Stem Cells for Myocardial Regeneration: They Are Not Alone. Front. Cardiovasc. Med. 2017, 4, 47. [Google Scholar] [CrossRef]
- Murakami, Y.; Hirata, H.; Miyamoto, Y.; Nagahashi, A.; Sawa, Y.; Jakt, M.; Asahara, T.; Kawamata, S. Isolation of cardiac cells from E8.5 yolk sac by ALCAM (CD166) expression. Mech. Dev. 2007, 124, 830–839. [Google Scholar] [CrossRef] [PubMed]
- Hirata, H.; Murakami, Y.; Miyamoto, Y.; Tosaka, M.; Inoue, K.; Nagahashi, A.; Jakt, L.M.; Asahara, T.; Iwata, H.; Sawa, Y.; et al. ALCAM (CD166) is a surface marker for early murine cardiomyocytes. Cells Tissues Organs 2006, 184, 172–180. [Google Scholar] [CrossRef] [PubMed]
- Gessert, S.; Maurus, D.; Brade, T.; Walther, P.; Pandur, P.; Kuhl, M. DM-GRASP/ALCAM/CD166 is required for cardiac morphogenesis and maintenance of cardiac identity in first heart field derived cells. Dev. Biol. 2008, 321, 150–161. [Google Scholar] [CrossRef] [PubMed]
- Lewis-McDougall, F.C.; Ruchaya, P.J.; Domenjo-Vila, E.; Shin Teoh, T.; Prata, L.; Cottle, B.J.; Clark, J.E.; Punjabi, P.P.; Awad, W.; Torella, D.; et al. Aged-senescent cells contribute to impaired heart regeneration. Aging Cell 2019, 18, e12931. [Google Scholar] [CrossRef] [PubMed]
- Subramani, B.; Subbannagounder, S.; Palanivel, S.; Ramanathanpullai, C.; Sivalingam, S.; Yakub, A.; SadanandaRao, M.; Seenichamy, A.; Pandurangan, A.K.; Tan, J.J.; et al. Generation and characterization of human cardiac resident and non-resident mesenchymal stem cell. Cytotechnology 2016, 68, 2061–2073. [Google Scholar] [CrossRef] [PubMed][Green Version]
- Oldershaw, R.; Owens, W.A.; Sutherland, R.; Linney, M.; Liddle, R.; Magana, L.; Lash, G.E.; Gill, J.H.; Richardson, G.; Meeson, A. Human Cardiac-Mesenchymal Stem Cell-Like Cells, a Novel Cell Population with Therapeutic Potential. Stem Cells Dev. 2019, 28, 593–607. [Google Scholar] [CrossRef] [PubMed]
- Garikipati, V.N.S.; Singh, S.P.; Mohanram, Y.; Gupta, A.K.; Kapoor, D.; Nityanand, S. Isolation and characterization of mesenchymal stem cells from human fetus heart. PLoS ONE 2018, 13, e0192244. [Google Scholar] [CrossRef]
- Castaldi, A.; Dodia, R.M.; Orogo, A.M.; Zambrano, C.M.; Najor, R.H.; Gustafsson, Å.B.; Heller Brown, J.; Purcell, N.H. Decline in cellular function of aged mouse c-kit(+) cardiac progenitor cells. J. Physiol. 2017, 595, 6249–6262. [Google Scholar] [CrossRef]
- O’Sullivan, R.J.; Karlseder, J. Telomeres: protecting chromosomes against genome instability. Nat. Reviews. Mol. Cell Biol. 2010, 11, 171–181. [Google Scholar] [CrossRef]
- Nugent, C.I.; Lundblad, V. The telomerase reverse transcriptase: components and regulation. Genes Dev. 1998, 12, 1073–1085. [Google Scholar] [CrossRef]
- Osterhage, J.L.; Friedman, K.L. Chromosome end maintenance by telomerase. J. Biol. Chem. 2009, 284, 16061–16065. [Google Scholar] [CrossRef] [PubMed]
- Bao, L.; Meng, Q.; Li, Y.; Deng, S.; Yu, Z.; Liu, Z.; Zhang, L.; Fan, H. C-Kit Positive Cardiac Stem Cells and Bone Marrow-Derived Mesenchymal Stem Cells Synergistically Enhance Angiogenesis and Improve Cardiac Function After Myocardial Infarction in a Paracrine Manner. J. Card. Fail. 2017, 23, 403–415. [Google Scholar] [CrossRef] [PubMed]
- Karantalis, V.; Suncion-Loescher, V.Y.; Bagno, L.; Golpanian, S.; Wolf, A.; Sanina, C.; Premer, C.; Kanelidis, A.J.; McCall, F.; Wang, B.; et al. Synergistic Effects of Combined Cell Therapy for Chronic Ischemic Cardiomyopathy. J. Am. Coll. Cardiol. 2015, 66, 1990–1999. [Google Scholar] [CrossRef] [PubMed]
- Conboy, I.M.; Rando, T.A. Heterochronic parabiosis for the study of the effects of aging on stem cells and their niches. Cell Cycle (Georget. Tex.) 2012, 11, 2260–2267. [Google Scholar] [CrossRef]
- Villeda, S.A.; Plambeck, K.E.; Middeldorp, J.; Castellano, J.M.; Mosher, K.I.; Luo, J. Young blood reverses age-related impairments in cognitive function and synaptic plasticity in mice. Nat. Med. 2014, 20, 659–663. [Google Scholar] [CrossRef]
- Katsimpardi, L.; Litterman, N.K.; Schein, P.A.; Miller, C.M.; Loffredo, F.S.; Wojtkiewicz, G.R.; Chen, J.W.; Lee, R.T.; Wagers, A.J.; Rubin, L.L. Vascular and neurogenic rejuvenation of the aging mouse brain by young systemic factors. Science 2014, 344, 630–634. [Google Scholar] [CrossRef]
- Li, S.H.; Sun, L.; Yang, L.; Li, J.; Shao, Z.; Du, G.Q.; Wu, J.; Weisel, R.D.; Li, R.K. Young Bone-Marrow Sca-1+ Stem Cells Rejuvenate the Aged Heart and Improve Function after Injury through PDGFRbeta-Akt pathway. Sci Rep. 2017, 7, 41756. [Google Scholar] [CrossRef]
- Zhang, M.; Liu, D.; Li, S.; Chang, L.; Zhang, Y.; Liu, R.; Sun, F.; Duan, W.; Du, W.; Wu, Y.; et al. Bone marrow mesenchymal stem cell transplantation retards the natural senescence of rat hearts. Stem Cells Transl. Med. 2015, 4, 494–502. [Google Scholar] [CrossRef]
- Chen, Z.; Zhu, W.; Bender, I.; Gong, W.; Kwak, I.-Y.; Yellamilli, A.; Hodges, T.J.; Nemoto, N.; Zhang, J.; Garry, D.J.; et al. Pathologic Stimulus Determines Lineage Commitment of Cardiac C-kit Cells. Circulation 2017, 136, 2359–2372. [Google Scholar] [CrossRef]
- Bruunsgaard, H.; Pedersen, B.K. Age-related inflammatory cytokines and disease. Immunol. Allergy Clin. North. Am. 2003, 23, 15–39. [Google Scholar] [CrossRef]
- Jenny, N.S. Inflammation in aging: cause, effect, or both? Discov. Med. 2012, 13, 451–460. [Google Scholar] [PubMed]
- Quijada, P.; Salunga, H.T.; Hariharan, N.; Cubillo, J.D.; El-Sayed, F.G.; Moshref, M.; Bala, K.M.; Emathinger, J.M.; De La Torre, A.; Ormachea, L.; et al. Cardiac stem cell hybrids enhance myocardial repair. Circ. Res. 2015, 117, 695–706. [Google Scholar] [CrossRef] [PubMed]
- Rahbarghazi, R.; Nassiri, S.M.; Khazraiinia, P.; Kajbafzadeh, A.M.; Ahmadi, S.H.; Mohammadi, E.; Molazem, M.; Zamani-Ahmadmahmudi, M. Juxtacrine and paracrine interactions of rat marrow-derived mesenchymal stem cells, muscle-derived satellite cells, and neonatal cardiomyocytes with endothelial cells in angiogenesis dynamics. Stem Cells Dev. 2013, 22, 855–865. [Google Scholar] [CrossRef] [PubMed]
- Markel, T.A.; Wang, Y.; Herrmann, J.L.; Crisostomo, P.R.; Wang, M.; Novotny, N.M.; Herring, C.M.; Tan, J.; Lahm, T.; Meldrum, D.R. VEGF is critical for stem cell-mediated cardioprotection and a crucial paracrine factor for defining the age threshold in adult and neonatal stem cell function. Am. J. Physiology. Heart Circ. Physiol. 2008, 295, H2308–H2314. [Google Scholar] [CrossRef] [PubMed]
- Mirotsou, M.; Zhang, Z.; Deb, A.; Zhang, L.; Gnecchi, M.; Noiseux, N.; Mu, H.; Pachori, A.; Dzau, V. Secreted frizzled related protein 2 (Sfrp2) is the key Akt-mesenchymal stem cell-released paracrine factor mediating myocardial survival and repair. Proc. Natl. Acad. Sci. USA 2007, 104, 1643–1648. [Google Scholar] [CrossRef]
- Timmers, L.; Lim, S.K.; Arslan, F.; Armstrong, J.S.; Hoefer, I.E.; Doevendans, P.A.; Piek, J.J.; El Oakley, R.M.; Choo, A.; Lee, C.N.; et al. Reduction of myocardial infarct size by human mesenchymal stem cell conditioned medium. Stem Cell Res. 2007, 1, 129–137. [Google Scholar] [CrossRef]
- Cawthon, R.M. Telomere measurement by quantitative PCR. Nucleic Acids Res. 2002, 30, e47. [Google Scholar] [CrossRef]
- Callicott, R.J.; Womack, J.E. Real-time PCR assay for measurement of mouse telomeres. Comp. Med. 2006, 56, 17–22. [Google Scholar]
- Wege, H.; Chui, M.S.; Le, H.T.; Tran, J.M.; Zern, M.A. SYBR Green real-time telomeric repeat amplification protocol for the rapid quantification of telomerase activity. Nucleic Acids Res. 2003, 31, E3. [Google Scholar] [CrossRef]






| Antibody. | Dilution Factor | Application | Manufacturer |
|---|---|---|---|
| Rabbit Polyclonal Anti-c-kit Antibody (H-300) | 1:50 | ICC/FC | Santa Cruz Biotechnology, Germany (sc-5535) |
| FITC Rat Anti-mouse CD34 Antibody (Clone RAM34) | 1:50 | FC | BD Bioscience, USA (560238) |
| FITC Rat Anti-mouse CD90.2 Antibody (Clone 53-2.1,RUO) | 1:50 | FC | BD Bioscience, USA (553003) |
| FITC Rat Anti-mouse Sca-1 Antibody (Clone D7) | 1:10 | FC | Miltenyi Biotec, Germany (130-102-297) |
| PE Rat Anti-mouse CD140a Antibody (Clone APA5) | 1:10 | FC | Miltenyi Biotec, Germany (130-102-502) |
| PE Rat Anti-mouse CD166 Antibody (Clone eBioALC48) | 1:50 | FC | eBioscience, USA (12-1661-81) |
| PE Rat Anti-mouse CD105 Antibody (Clone MJ7/18) | 1:10 | FC | Miltenyi Biotec, Germany (130-102-548) |
| FITC Rat Anti-mouse CD45 Antibody (Clone 30F11) | 1:10 | FC | Miltenyi Biotec, Germany (130-102-491) |
| Rabbit Polyclonal Anti-GATA-4 Antibody (H-112) | 1:50 | ICC | Santa Cruz Biotechnology, Germany (sc-9053) |
| Rabbit Polyclonal Anti-NKX2.5 Antibody (H-114) | 1:50 | ICC | Santa Cruz Biotechnology, Germany (sc-14033) |
| Rabbit Polyclonal Anti-Ki67 Antibody (SP6) | 1:50 | ICC | Genetex, Germany (GTX16667) |
| Goat Polyclonal Anti-Tryptase Antibody (V-13) | 1:50 | ICC | Santa Cruz Biotechnology, Germany (sc-32473) |
| Goat Polyclonal Anti-Sox2 Antibody (Y-17) | 1:50 | ICC | Santa Cruz Biotechnology, Germany (sc-17320) |
| Rabbit Polyclonal Anti-OCT3/4 Antibody (H-134) | 1:50 | ICC | Santa Cruz Biotechnology, Germany (sc-9081) |
| Mouse Monoclonal Anti-Smooth Mucle Actinin (Clone 5C5) | 1:400 | ICC | Sigma Aldrich, USA (A2172) |
| Rabbit Polyclonal Anti-von Willebrand Factor Antibody | 1:400 | ICC | Dako, USA (A0082) |
| Rabbit Polyclonal anti-Cardiac Troponin I (H-170) | 1:50 | ICC | Santa Cruz Biotechnology, Germany (sc-15368) |
| Alexa Fluor 488 Donkey Anti-rabbit Antibody | 1:500 | ICC | Molecular Probes, CA |
| Alexa Fluor 488 Donkey Anti-goat Antibody | 1:500 | ICC | Molecular Probes, CA |
| Alexa Fluor 568 Donkey Anti-rabbit Antibody | 1:500 | ICC | Molecular Probes, CA |
| Alexa Fluor 568 Donkey Anti-goat Antibody | 1:500 | ICC | Molecular Probes, CA |
| Gene/Accession Number | Primer Sequence (5′-3′) |
|---|---|
| Gata4 NM_008092.3 | Forward: TCTCTGCATGTCCCATACCA Reverse: TGTGTGTGAAGGGGTGAAAA |
| Nkx2.5 NM_008700.2 | Forward: GCTACAAGTGCAAGCGACAG Reverse: GGGTAGGCGTTGTAGCCATA |
| Sox2 NM_011443.3 | Forward: GCGGAGTGGAAACTTTTGTCC Reverse: CGGGAAGCGTGTACTTATCCTT |
| Tert NM_009354.1 | Forward: TGGGTCTCCCCTGTACCAAAT Reverse: GGCCTGTAACTAGCGGACACA |
| Myh6 NM_010856.4 | Forward: AAGGTGAAGGCCTACAAGCG Reverse: GGTCTGCTGGAGAGGTTATTCC |
| Myh7 NM_080728.2 | Forward: GCCAACACCAACCTGTCCAAGTTC Reverse: TGCAAAGGCTCCAGGTCTGAGGGC |
| Tnni3 NM_000353.4 | Forward: TCTGCCAACTACCGAGCCTAT Reverse: CTCTTCTGCCTCTCGTTCCAT |
| p16INK4a NM_009877.2 | Forward: CGCAGGTTCTTGGTCACTGT Reverse: TGTTCACGAAAGCCAGAGCG |
| Gapdh NM_008084.2 | Forward: ACCCAGAAGACTGTGGATGG Reverse: CACATTGGGGGTAGGAACAC |
| Gene | Primer Sequence (5′-3′) |
|---|---|
| Telomere | Forward: CGGTTTGTTTGGGTTTGGGTTTGGGTTTGGGTTTGGGTT Reverse: GGCTTGCCTTACCCTTACCCTTACCCTTACCCTTACCCT |
| 36B4 | Forward: ACTGGTCTAGGACCCGAGAAG Reverse: TCAATGGTGCCTCTGGAGATT |
| Stage | Time | Temperature |
|---|---|---|
| Holding Stage | 2 min | 95 °C |
| Cycling Stage (For telomere sequence) | ||
| (i) Denaturation | 15 s | 95 °C |
| (ii) Annealing extension | 1 min | 56 °C |
| Cycling Stage (For 36B4 sequence) | ||
| (i) Denaturation | 15 s | 95 °C |
| (ii) Annealing | 20 s | 52 °C |
| (iii) Extension | 30 s | 72 °C |
| Gene | Primer Sequence (5′-3′) |
|---|---|
| TS substrate | AATCCGTCGAGCAGAGTT |
| ACX (Anchored primers) | GCGCGGCTTACCCTTACCCTTACCCTAACC |
| Stage | Time | Temperature |
|---|---|---|
| Holding Stage | 20 min | 25 °C |
| Cycling Stage | ||
| (i) Denaturation | 30 s | 95 °C |
| (ii) Annealing extension | 90 s | 60 °C |
© 2019 by the authors. Licensee MDPI, Basel, Switzerland. This article is an open access article distributed under the terms and conditions of the Creative Commons Attribution (CC BY) license (http://creativecommons.org/licenses/by/4.0/).
Share and Cite
Ng, W.H.; Yong, Y.K.; Ramasamy, R.; Ngalim, S.H.; Lim, V.; Shaharuddin, B.; Tan, J.J. Human Wharton’s Jelly-Derived Mesenchymal Stem Cells Minimally Improve the Growth Kinetics and Cardiomyocyte Differentiation of Aged Murine Cardiac c-kit Cells in In Vitro without Rejuvenating Effect. Int. J. Mol. Sci. 2019, 20, 5519. https://doi.org/10.3390/ijms20225519
Ng WH, Yong YK, Ramasamy R, Ngalim SH, Lim V, Shaharuddin B, Tan JJ. Human Wharton’s Jelly-Derived Mesenchymal Stem Cells Minimally Improve the Growth Kinetics and Cardiomyocyte Differentiation of Aged Murine Cardiac c-kit Cells in In Vitro without Rejuvenating Effect. International Journal of Molecular Sciences. 2019; 20(22):5519. https://doi.org/10.3390/ijms20225519
Chicago/Turabian StyleNg, Wai Hoe, Yoke Keong Yong, Rajesh Ramasamy, Siti Hawa Ngalim, Vuanghao Lim, Bakiah Shaharuddin, and Jun Jie Tan. 2019. "Human Wharton’s Jelly-Derived Mesenchymal Stem Cells Minimally Improve the Growth Kinetics and Cardiomyocyte Differentiation of Aged Murine Cardiac c-kit Cells in In Vitro without Rejuvenating Effect" International Journal of Molecular Sciences 20, no. 22: 5519. https://doi.org/10.3390/ijms20225519
APA StyleNg, W. H., Yong, Y. K., Ramasamy, R., Ngalim, S. H., Lim, V., Shaharuddin, B., & Tan, J. J. (2019). Human Wharton’s Jelly-Derived Mesenchymal Stem Cells Minimally Improve the Growth Kinetics and Cardiomyocyte Differentiation of Aged Murine Cardiac c-kit Cells in In Vitro without Rejuvenating Effect. International Journal of Molecular Sciences, 20(22), 5519. https://doi.org/10.3390/ijms20225519

