Interleukin-34 Regulates Th1 and Th17 Cytokine Production by Activating Multiple Signaling Pathways through CSF-1R in Chicken Cell Lines
Abstract
1. Introduction
2. Results
2.1. Effects of chIL-34 on Cell Proliferation
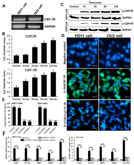
2.2. ChIL-34 Regulates CSF-1R Signaling in Chicken Cell Lines
2.3. ChIL-34 Induces the Phosphorylation of STAT1 and STAT3
2.4. IL-34 Activates the Phosphorylation of JAK2, SHP-2, and Suppressor of Cytokine Signaling 1 (SOCS1) in Chicken Cell Lines
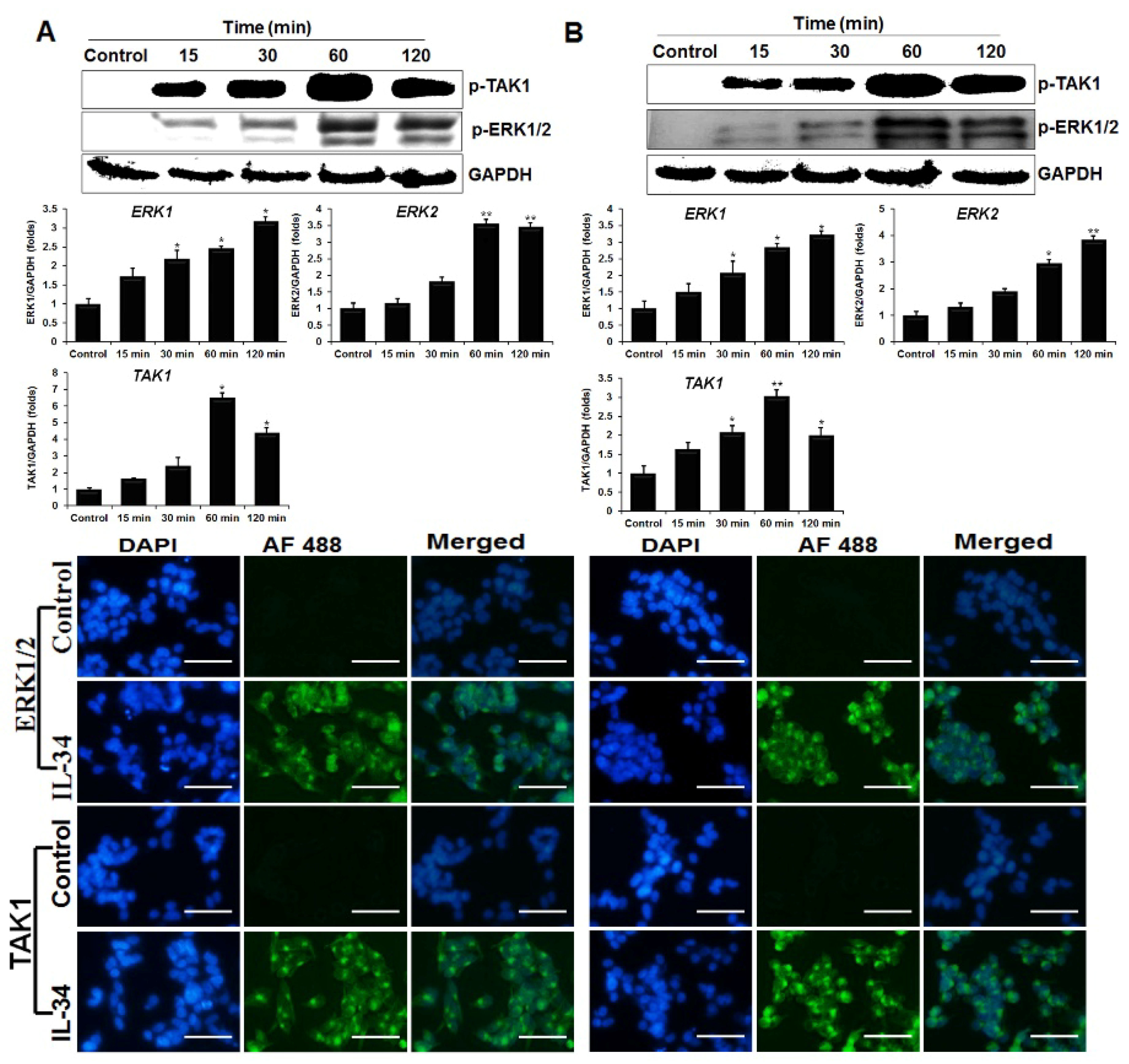
2.5. Phosphorylation of ERK1/2 and p-Mitogen-Activated Protein Kinase Kinase Kinase 7 (TAK1) by chIL-34
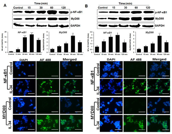
2.6. ChIL-34 Activates NF-κB1 and MyD88
2.7. Treatment with chIL-34 Upregulates Cytokine Expression
2.8. Blockade of CSF-1R Reduces Cytokine Production in Chicken Cell Lines
3. Discussion
4. Materials and Methods
4.1. ChIL-34 Protein Production
4.2. Chicken Cell Lines and Treatment with chIL-34
4.3. RNA Interference Assay
4.4. ELISA
4.5. Western Blotting
4.6. RNA Extraction and cDNA Synthesis
4.7. qRT-PCR Gene Expression Assay
4.8. Immunocytochemistry
4.9. Reagents
4.10. Bioactivity Assays
4.11. Statistical Analysis
Supplementary Materials
Author Contributions
Funding
Conflicts of Interest
Abbreviations
| ANOVA | analysis of variance |
| BSA | bovine serum albumin |
| chIL-34 | chicken IL-34 |
| CSF-1R | CSF-1 receptor |
| CSF-1 | colony-stimulating factor 1 |
| DAPI | 4′,6-diamidino-2-phenylindole |
| DMEM | Dulbecco’s modified Eagle’s medium, |
| ELISA | enzyme-linked immunosorbent assay |
| ERK1/2 | extracellular signal-regulated kinase 1 and 2 |
| FBS | fetal bovine serum |
| GAPDH | glyceraldehyde-3-phosphate dehydrogenase |
| HRP | horseradish peroxidase |
| IL | interleukin |
| JAK | Janus kinase |
| MAPK | mitogen-activated protein kinases |
| M-CSF | macrophage colony-stimulating factor |
| NF-κB | nuclear factor kappa B |
| NO | nitric oxide |
| non-siRNA | nonsense small interfering RNA |
| p- | phosphorylated |
| PBS | phosphate-buffered saline |
| PBST | PBS containing 0.05% TWEEN® 20 |
| PCR | polymerase chain reaction |
| qRT | quantitative real-time |
| RT | room temperature |
| SEM | standard error of the mean |
| SHP-2 | Src homology 2-containing tyrosine phosphatase 2 |
| siRNA | small interfering RNA, siCSF-1R-1 |
| siRNA | sequence that targets intracellular CSF-1R |
| siCSF-1R-2 | siRNA sequence that targets extracellular CSF-1R |
| SOCS | suppressor of cytokine signaling |
| STAT | signal transducer and activator of transcription |
| TAK1 | mitogen-activated protein kinase kinase kinase 7 |
| TNF | tumor necrosis factor |
| TYK2 | tyrosine kinase 2 |
References
- Mizuno, T.; Doi, Y.; Mizoguchi, H.; Jin, S.; Noda, M.; Sonobe, Y.; Takeuchi, H.; Suzumura, A. Interleukin-34 selectively enhances the neuroprotective effects of microglia to attenuate oligomeric amyloid-beta neurotoxicity. Am. J. Pathol. 2011, 179, 2016–2027. [Google Scholar] [CrossRef] [PubMed]
- Hwang, S.J.; Choi, B.; Kang, S.S.; Chang, J.H.; Kim, Y.G.; Chung, Y.H.; Sohn, D.H.; So, M.W.; Lee, C.K.; Robinson, W.H.; et al. Interleukin-34 produced by human fibroblast-like synovial cells in rheumatoid arthritis supports osteoclastogenesis. Arthritis Res. Ther. 2012, 14, R14. [Google Scholar] [CrossRef] [PubMed]
- Bostrom, E.A.; Lundberg, P. The newly discovered cytokine IL-34 is expressed in gingival fibroblasts, shows enhanced expression by pro-inflammatory cytokines, and stimulates osteoclast differentiation. PLoS ONE 2013, 8, e81665. [Google Scholar] [CrossRef] [PubMed]
- Nakamichi, Y.; Udagawa, N.; Takahashi, N. IL-34 and CSF-1: Similarities and differences. J. Bone Miner. Metab. 2013, 31, 486–495. [Google Scholar] [CrossRef] [PubMed]
- Chemel, M.; Le Goff, B.; Brion, R.; Cozic, C.; Berreur, M.; Amiaud, J.; Bougras, G.; Touchais, S.; Blanchard, F.; Heymann, M.F.; et al. Interleukin 34 expression is associated with synovitis severity in rheumatoid arthritis patients. Ann. Rheum. Dis. 2012, 71, 150–154. [Google Scholar] [CrossRef] [PubMed]
- Chang, E.J.; Lee, S.K.; Song, Y.S.; Jang, Y.J.; Park, H.S.; Hong, J.P.; Ko, A.R.; Kim, D.Y.; Kim, J.H.; Lee, Y.J.; et al. IL-34 is associated with obesity, chronic inflammation, and insulin resistance. J. Clin. Endocrinol. Metab. 2014, 99, E1263–E1271. [Google Scholar] [CrossRef] [PubMed]
- Felix, J.; Elegheert, J.; Gutsche, I.; Shkumatov, A.V.; Wen, Y.; Bracke, N.; Pannecoucke, E.; Vandenberghe, I.; Devreese, B.; Svergun, D.I.; et al. Human IL-34 and CSF-1 establish structurally similar extracellular assemblies with their common hematopoietic receptor. Structure 2013, 21, 528–539. [Google Scholar] [CrossRef] [PubMed]
- Thompson, K.M.; Uetani, N.; Manitt, C.; Elchebly, M.; Tremblay, M.L.; Kennedy, T.E. Receptor protein tyrosine phosphatase sigma inhibits axonal regeneration and the rate of axon extension. Mol. Cell. Neurosci. 2003, 23, 681–692. [Google Scholar] [CrossRef]
- Nandi, S.; Cioce, M.; Yeung, Y.G.; Nieves, E.; Tesfa, L.; Lin, H.; Hsu, A.W.; Halenbeck, R.; Cheng, H.Y.; Gokhan, S.; et al. Receptor-type Protein-tyrosine Phosphatase zeta Is a Functional Receptor for Interleukin-34. J. Biol. Chem. 2013, 288, 21972–21986. [Google Scholar] [CrossRef] [PubMed]
- Masteller, E.L.; Wong, B.R. Targeting IL-34 in chronic inflammation. Drug Discov. Today 2014, 19, 1212–1216. [Google Scholar] [CrossRef] [PubMed]
- Chen, Z.; Buki, K.; Vaaraniemi, J.; Gu, G.; Vaananen, H.K. The critical role of IL-34 in osteoclastogenesis. PLoS ONE 2011, 6, e18689. [Google Scholar] [CrossRef] [PubMed]
- Greter, M.; Lelios, I.; Pelczar, P.; Hoeffel, G.; Price, J.; Leboeuf, M.; Kundig, T.M.; Frei, K.; Ginhoux, F.; Merad, M.; et al. Stroma-derived interleukin-34 controls the development and maintenance of langerhans cells and the maintenance of microglia. Immunity 2012, 37, 1050–1060. [Google Scholar] [CrossRef] [PubMed]
- Foucher, E.D.; Blanchard, S.; Preisser, L.; Garo, E.; Ifrah, N.; Guardiola, P.; Delneste, Y.; Jeannin, P. IL-34 induces the differentiation of human monocytes into immunosuppressive macrophages. antagonistic effects of GM-CSF and IFNgamma. PLoS ONE 2013, 8, e56045. [Google Scholar] [CrossRef] [PubMed]
- Xu, R.; Sun, H.F.; Williams, D.W.; Jones, A.V.; Al-Hussaini, A.; Song, B.; Wei, X.Q. IL-34 Suppresses Candida albicans Induced TNFalpha Production in M1 Macrophages by Downregulating Expression of Dectin-1 and TLR2. J. Immunol. Res. 2015, 2015, 328146. [Google Scholar] [CrossRef] [PubMed]
- Wang, Y.; Szretter, K.J.; Vermi, W.; Gilfillan, S.; Rossini, C.; Cella, M.; Barrow, A.D.; Diamond, M.S.; Colonna, M. IL-34 is a tissue-restricted ligand of CSF1R required for the development of Langerhans cells and microglia. Nat. Immunol. 2012, 13, 753–760. [Google Scholar] [CrossRef] [PubMed]
- Tian, Y.; Shen, H.; Xia, L.; Lu, J. Elevated Serum and Synovial Fluid Levels of Interleukin-34 in Rheumatoid Arthritis: Possible Association with Disease Progression via Interleukin-17 Production. J. Interf. Cytokine Res. 2013, 33, 398–401. [Google Scholar] [CrossRef] [PubMed]
- Preisser, L.; Miot, C.; Le Guillou-Guillemette, H.; Beaumont, E.; Foucher, E.D.; Garo, E.; Blanchard, S.; Fremaux, I.; Croue, A.; Fouchard, I.; et al. IL-34 and macrophage colony-stimulating factor are overexpressed in hepatitis C virus fibrosis and induce profibrotic macrophages that promote collagen synthesis by hepatic stellate cells. Hepatology 2014, 60, 1879–1890. [Google Scholar] [CrossRef] [PubMed]
- Yu, G.; Bing, Y.; Zhu, S.; Li, W.; Xia, L.; Li, Y.; Liu, Z. Activation of the interleukin-34 inflammatory pathway in response to influenza A virus infection. Am. J. Med. Sci. 2015, 349, 145–150. [Google Scholar] [CrossRef] [PubMed]
- Shoji, H.; Yoshio, S.; Mano, Y.; Kumagai, E.; Sugiyama, M.; Korenaga, M.; Arai, T.; Itokawa, N.; Atsukawa, M.; Aikata, H.; et al. Interleukin-34 as a fibroblast-derived marker of liver fibrosis in patients with non-alcoholic fatty liver disease. Sci. Rep. 2016, 6, 28814. [Google Scholar] [CrossRef] [PubMed]
- Zou, Y.; Li, G.; Wang, L. Colony-stimulating factor 1 should be considered when studying the miR-28-5p-IL-34-macrophage feedback loop in hepatocellular carcinoma. Hepatology 2016, 63, 1560–1575. [Google Scholar] [CrossRef] [PubMed]
- Zhou, S.L.; Hu, Z.Q.; Zhou, Z.J.; Dai, Z.; Wang, Z.; Cao, Y.; Fan, J.; Huang, X.W.; Zhou, J. miR-28-5p-IL-34-macrophage feedback loop modulates hepatocellular carcinoma metastasis. Hepatology 2016, 63, 1560–1575. [Google Scholar] [CrossRef] [PubMed]
- Garceau, V.; Smith, J.; Paton, I.R.; Davey, M.; Fares, M.A.; Sester, D.P.; Burt, D.W.; Hume, D.A. Pivotal Advance: Avian colony-stimulating factor 1 (CSF-1), interleukin-34 (IL-34), and CSF-1 receptor genes and gene products. J. Leukoc. Biol. 2010, 87, 753–764. [Google Scholar] [CrossRef] [PubMed]
- Yang, S.; Jiang, S.; Wang, Y.; Tu, S.; Wang, Z.; Chen, Z. Interleukin 34 Upregulation Contributes to the Increment of MicroRNA 21 Expression through STAT3 Activation Associated with Disease Activity in Rheumatoid Arthritis. J. Rheumatol. 2016, 43, 1312–1319. [Google Scholar] [CrossRef] [PubMed]
- Heim, M.H. The Jak-STAT pathway: Specific signal transduction from the cell membrane to the nucleus. Eur. J. Clin. Investig. 1996, 26, 1–12. [Google Scholar] [CrossRef]
- Godeny, M.D.; Sayyah, J.; VonDerLinden, D.; Johns, M.; Ostrov, D.A.; Caldwell-Busby, J.; Sayeski, P.P. The N-terminal SH2 domain of the tyrosine phosphatase, SHP-2, is essential for Jak2-dependent signaling via the angiotensin II type AT1 receptor. Cell. Signal. 2007, 19, 600–609. [Google Scholar] [CrossRef] [PubMed]
- Lake, D.; Correa, S.A.; Muller, J. Negative feedback regulation of the ERK1/2 MAPK pathway. Cell. Mol. Life Sci. CMLS 2016, 73, 4397–4413. [Google Scholar] [CrossRef] [PubMed]
- Chen, T.; Wang, X.; Guo, L.; Wu, M.; Duan, Z.; Lv, J.; Tai, W.; Renganathan, H.; Didier, R.; Li, J.; et al. Embryonic Stem Cells Promoting Macrophage Survival and Function are Crucial for Teratoma Development. Front. Immunol. 2014, 5, 275. [Google Scholar] [CrossRef] [PubMed]
- Franze, E.; Monteleone, I.; Cupi, M.L.; Mancia, P.; Caprioli, F.; Marafini, I.; Colantoni, A.; Ortenzi, A.; Laudisi, F.; Sica, G.; et al. Interleukin-34 sustains inflammatory pathways in the gut. Clin. Sci. 2015, 129, 271–280. [Google Scholar] [CrossRef] [PubMed]
- Franze, E.; Marafini, I.; De Simone, V.; Monteleone, I.; Caprioli, F.; Colantoni, A.; Ortenzi, A.; Crescenzi, F.; Izzo, R.; Sica, G.; et al. Interleukin-34 Induces Cc-chemokine Ligand 20 in Gut Epithelial Cells. J. Crohn’s Colitis 2016, 10, 87–94. [Google Scholar] [CrossRef] [PubMed]
- Kramer, O.H.; Baus, D.; Knauer, S.K.; Stein, S.; Jager, E.; Stauber, R.H.; Grez, M.; Pfitzner, E.; Heinzel, T. Acetylation of Stat1 modulates NF-kappaB activity. Genes Dev. 2006, 20, 473–485. [Google Scholar] [CrossRef] [PubMed]
- Ottani, A.; Galantucci, M.; Ardimento, E.; Neri, L.; Canalini, F.; Calevro, A.; Zaffe, D.; Novellino, E.; Grieco, P.; Giuliani, D.; et al. Modulation of the JAK/ERK/STAT signaling in melanocortin-induced inhibition of local and systemic responses to myocardial ischemia/reperfusion. Pharmacol. Res. 2013, 72, 1–8. [Google Scholar] [CrossRef] [PubMed]
- Truong, A.D.; Rengaraj, D.; Hong, Y.; Hoang, C.T.; Hong, Y.H.; Lillehoj, H.S. Differentially expressed JAK-STAT signaling pathway genes and target microRNAs in the spleen of necrotic enteritis-afflicted chicken lines. Res. Vet. Sci. 2017, 115, 235–243. [Google Scholar] [CrossRef] [PubMed]
- Truong, A.D.; Rengaraj, D.; Hong, Y.; Hoang, C.T.; Hong, Y.H.; Lillehoj, H.S. Analysis of JAK-STAT signaling pathway genes and their microRNAs in the intestinal mucosa of genetically disparate chicken lines induced with necrotic enteritis. Vet. Immunol. Immunopathol. 2017, 187, 1–9. [Google Scholar] [CrossRef] [PubMed]
- Wei, S.; Nandi, S.; Chitu, V.; Yeung, Y.G.; Yu, W.; Huang, M.; Williams, L.T.; Lin, H.; Stanley, E.R. Functional overlap but differential expression of CSF-1 and IL-34 in their CSF-1 receptor-mediated regulation of myeloid cells. J. Leukoc. Biol. 2010, 88, 495–505. [Google Scholar] [CrossRef] [PubMed]
- Zhou, R.P.; Wu, X.S.; Xie, Y.Y.; Dai, B.B.; Hu, W.; Ge, J.F.; Chen, F.H. Functions of interleukin-34 and its emerging association with rheumatoid arthritis. Immunology 2016, 149, 362–373. [Google Scholar] [CrossRef] [PubMed]
- Burke, S.J.; Lu, D.; Sparer, T.E.; Masi, T.; Goff, M.R.; Karlstad, M.D.; Collier, J.J. NF-kappaB and STAT1 control CXCL1 and CXCL2 gene transcription. Am. J. Physiol. Endocrinol. Metab. 2014, 306, E131–E149. [Google Scholar] [CrossRef] [PubMed]
- Fan, Y.; Mao, R.; Yang, J. NF-kappaB and STAT3 signaling pathways collaboratively link inflammation to cancer. Protein Cell 2013, 4, 176–185. [Google Scholar] [CrossRef] [PubMed]
- Yu, Y.; Yang, D.; Qiu, L.; Okamura, H.; Guo, J.; Haneji, T. Tumor necrosis factor-alpha induces interleukin-34 expression through nuclear factorkappaB activation in MC3T3-E1 osteoblastic cells. Mol. Med. Rep. 2014, 10, 1371–1376. [Google Scholar] [CrossRef] [PubMed]
- Vakkila, J.; Demarco, R.A.; Lotze, M.T. Coordinate NF-kappaB and STAT1 activation promotes development of myeloid type 1 dendritic cells. Scand. J. Immunol. 2008, 67, 260–269. [Google Scholar] [CrossRef] [PubMed]
- Grivennikov, S.I.; Karin, M. Dangerous liaisons: STAT3 and NF-kappaB collaboration and crosstalk in cancer. Cytokine Growth Factor Rev. 2010, 21, 11–19. [Google Scholar] [CrossRef] [PubMed]
- Kojima, H.; Sasaki, T.; Ishitani, T.; Iemura, S.; Zhao, H.; Kaneko, S.; Kunimoto, H.; Natsume, T.; Matsumoto, K.; Nakajima, K. STAT3 regulates Nemo-like kinase by mediating its interaction with IL-6-stimulated TGFbeta-activated kinase 1 for STAT3 Ser-727 phosphorylation. Proc. Natl. Acad. Sci. USA 2005, 102, 4524–4529. [Google Scholar] [CrossRef] [PubMed]
- Ohkawara, B.; Shirakabe, K.; Hyodo-Miura, J.; Matsuo, R.; Ueno, N.; Matsumoto, K.; Shibuya, H. Role of the TAK1-NLK-STAT3 pathway in TGF-beta-mediated mesoderm induction. Genes Dev. 2004, 18, 381–386. [Google Scholar] [CrossRef] [PubMed]
- Huang, F.; Kao, C.Y.; Wachi, S.; Thai, P.; Ryu, J.; Wu, R. Requirement for Both JAK-Mediated PI3K Signaling and ACT1/TRAF6/TAK1-Dependent NF-B Activation by IL-17A in Enhancing Cytokine Expression in Human Airway Epithelial Cells. J. Immunol. 2007, 179, 6504–6513. [Google Scholar] [CrossRef] [PubMed]
- Liu, F.; Pawliwec, A.; Feng, Z.; Yasruel, Z.; Lebrun, J.J.; Ali, S. Prolactin/Jak2 directs apical/basal polarization and luminal linage maturation of mammary epithelial cells through regulation of the Erk1/2 pathway. Stem Cell Res. 2015, 15, 376–383. [Google Scholar] [CrossRef] [PubMed]
- Suman, P.; Gupta, S.K. STAT3 and ERK1/2 cross-talk in leukaemia inhibitory factor mediated trophoblastic JEG-3 cell invasion and expression of mucin 1 and Fos. Am. J. Reprod. Immunol. 2014, 72, 65–74. [Google Scholar] [CrossRef] [PubMed]
- Victoni, T.; Gleonnec, F.; Lanzetti, M.; Tenor, H.; Valenca, S.; Porto, L.C.; Lagente, V.; Boichot, E. Roflumilast N-oxide prevents cytokine secretion induced by cigarette smoke combined with LPS through JAK/STAT and ERK1/2 inhibition in airway epithelial cells. PLoS ONE 2014, 9, e85243. [Google Scholar] [CrossRef] [PubMed]
- Truong, A.D.; Park, B.; Ban, J.; Hong, Y.H. The novel chicken interleukin 26 protein is overexpressed in T cells and induces proinflammatory cytokines. Vet. Res. 2016, 47, 65. [Google Scholar] [CrossRef] [PubMed]
- Reichelt, P.; Schwarz, C.; Donzeau, M. Single step protocol to purify recombinant proteins with low endotoxin contents. Protein Expr. Purif. 2006, 46, 483–488. [Google Scholar] [CrossRef] [PubMed]
- Klasing, K.C.; Peng, R.K. Influence of cell sources, stimulating agents, and incubation conditions on release of interleukin-1 from chicken macrophages. Dev. Comp. Immunol. 1987, 11, 385–394. [Google Scholar] [CrossRef]
- Rocha, E.M.; Hollingdale, M.R.; Gwadz, R.; Krettli, A.U. Exoerythrocytic development of Plasmodium gallinaceum sporozoites in a chicken fibroblast cell line and inhibition of the cell invasion by specific anti-sporozoite monoclonal antibodies. J. Eukaryot. Microbiol. 1993, 40, 64–66. [Google Scholar] [CrossRef] [PubMed]
- Truong, A.D.; Hong, Y.; Hoang, C.T.; Lee, J.; Hong, Y.H. Chicken IL-26 regulates immune responses through the JAK/STAT and NF-kappaB signaling pathways. Dev. Comp. Immunol. 2017, 73, 10–20. [Google Scholar] [CrossRef] [PubMed]
- Livak, K.J.; Schmittgen, T.D. Analysis of relative gene expression data using real-time quantitative PCR and the 2(-Delta Delta C(T)) Method. Methods 2001, 25, 402–408. [Google Scholar] [CrossRef] [PubMed]
- Truong, A.D.; Ban, J.; Park, B.; Hong, Y.H.; Lillehoj, H.S. Characterization and functional analyses of a novel chicken CD8alpha variant X1 (CD8alpha1). J. Anim. Sci. 2016, 94, 2737–2751. [Google Scholar] [CrossRef] [PubMed]
- Truong, A.D.; Hoang, C.T.; Hong, Y.; Lee, J.; Lee, K.; Lillehoj, H.S.; Hong, Y.H. Functional analyses of the interaction of chicken interleukin 23 subunit p19 with IL-12 subunit p40 to form the IL-23 complex. Mol. Immunol. 2017, 92, 54–67. [Google Scholar] [CrossRef] [PubMed]
- Hoang, C.T.; Hong, Y.; Truong, A.D.; Lee, J.; Lee, K.; Hong, Y.H. Molecular cloning of chicken interleukin-17B, which induces proinflammatory cytokines through activation of the NF-kappaB signaling pathway. Dev. Comp. Immunol. 2017, 74, 40–48. [Google Scholar] [CrossRef] [PubMed]
- Yun, C.H.; Lillehoj, H.S.; Choi, K.D. Chicken IFN-gamma monoclonal antibodies and their application in enzyme-linked immunosorbent assay. Vet. Immunol. Immunopathol. 2000, 73, 297–308. [Google Scholar] [CrossRef]
- Yoo, J.; Chang, H.H.; Bae, Y.H.; Seong, C.N.; Choe, N.H.; Lillehoj, H.S.; Park, J.H.; Min, W. Monoclonal antibodies reactive with chicken interleukin-17. Vet. Immunol. Immunopathol. 2008, 121, 359–363. [Google Scholar] [CrossRef] [PubMed]
- Hong, Y.H.; Lillehoj, H.S.; Lee, S.H.; Park, M.S.; Min, W.; Labresh, J.; Tompkins, D.; Baldwin, C. Development and characterization of mouse monoclonal antibodies specific for chicken interleukin 18. Vet. Immunol. Immunopathol. 2010, 138, 144–148. [Google Scholar] [CrossRef] [PubMed]
- Hong, Y.H.; Lillehoj, H.S.; Lee, S.H.; Park, D.; Lillehoj, E.P. Molecular cloning and characterization of chicken lipopolysaccharide-induced TNF-alpha factor (LITAF). Dev. Comp. Immunol. 2006, 30, 919–929. [Google Scholar] [CrossRef] [PubMed]






| Cytokines (ng/mL) | Control | IL-34 | IL-34 + Anti-CSF-1R | % Reduction | Cell Line |
|---|---|---|---|---|---|
| IFN-γ | 22.59 | 415.09 *** | 160.01 * | 61.45 | HD11 |
| IL-17A | 6.67 | 259.28 ** | 101.39 * | 60.90 | |
| IL-12p40 | 4.17 | 247.66 * | 40.95 | 83.47 | |
| IFN-γ | 17.45 | 164.36 * | 51.43 | 68.71 | OU2 |
| IL-17A | 4.02 | 148.39 * | 53.97 | 63.63 | |
| IL-12p40 | 3.44 | 106.73 * | 32.18 | 69.85 |
| Category | Mammalian IL-34; Review in [35] | Chicken IL-34 |
|---|---|---|
| Protein | 241 aa, 39 kDa | 178 aa, 20.3 kDa |
| Proliferation | Osteoclast precursors → Microglia → Macrophages → Endothelial cells → Osteosarcoma cells → | Macrophages → Fibroblast cells → |
| Differentiation | Human CD14+ monocytes ↗ Murine CD11b+ cells ↗ Macrophages ↗ PBMCs ↗ Memory T cells ↗ FDMCs ↗ | |
| Molecular signaling pathways | ↑ p-ERK1/2, p-Src, p-p38, p-Akt, p-STAT3, p-JNK, p-NF-κB1 | ↑ p-STAT1, p-STAT3, p-JAK2, p-TAK1, p-SHP-2, p-NF-κB1, p-ERK1/2, STAT1, STAT3, JAK2, TYK2, SOCS1, MyD88 |
| Th1 cytokines | ↑ IL-1β, IFNγ | ↑ IFN-α, IFN-β, IFN-γ, IL-1β |
| Th17 cytokines | ↑ IL-12, IL-17 | ↑ IL-12, IL-17A, IL-17D |
| Th2 cytokines | ↑ IL-10 | |
| Chemokines | ↑ CXCL10, CXCL8, CCL2, CCR2, CCL20, MIG | |
| Pro-inflammatory cytokines | ↑ TNF-α, IL-6, | ↑ LITAF |
| Other cytokines | ↑ TGF-β, TRAP, VEGF | |
| Inflammation | IL-34-macrophages ¥ Colon epithelial cells → LPMCs → Microglia ¥ M1 macrophages ¥ Human whole blood → | |
| Cell surface marker | ↑ CD161, membrane IL-1α, CD163 |
| Gene | F/R | Nucleotide Sequence (5′-3′) | Accession No. |
|---|---|---|---|
| GAPDH | F | TGCTGCCCAGAACATCATCC | NM_204305 |
| R | ACGGCAGGTCAGGTCAACAA | ||
| IL-34 | F | CGGAATTCATGCACCAGGGCTGCGCGGC | XM_003641892 |
| R | CCAAGCTTAGCGGAGTCCCACCGACAGTG | ||
| STAT1 | F | TTGTAACTTCGCTATTGGTATTCC | NM_001012914 |
| R | TTCCGTGATGTGTCTTCCTTC | ||
| STAT3 | F | AGGGCCAGGTGTGAACTACT | NM_001030931 |
| R | CCAGCCAGACCCAGAAAG | ||
| SOCS1 | F | CTACTGGGGACCGCTGACC | NM_001137648 |
| R | TTAACACTGATGGCAAAGAAACAA | ||
| JAK2 | F | CAGATTTCAGGCCGTCATTT | NM_001030538 |
| R | ATCCAAGAGCTCCAGTTCGTAT | ||
| SHP-2 | F | ATGTTGGTGGAGGGGAGAA | NM_204968 |
| R | GGGGCTGCTTGAGTTGC | ||
| TAK1 | F | CCAGGAAACGGACAGCAGAG | XM_015284677 |
| R | GGTTGGTCCCGAGGTAGTGA | ||
| NFKB1 | F | AGAAAAGCTGGGTCTTGGCA | NM_205134 |
| R | CCATCTGTGTCAAAGCAGCG | ||
| ERK1 | F | GCAAGCTTTAGCCCATCCA | NM_204150 |
| R | GTCATCCAATTCCATATCAAACTT | ||
| ERK2 | F | CATCGCGACCTCAAACCTTC | AAK56503 |
| R | TCCGGATCTGCAACACGAG | ||
| MYD88 | F | GGTTCTGGACAAGACTGGCA | NM_001030962 |
| R | ATGCTGTAGGAACACCGTGG | ||
| CSF-1R | F | ACGGGTAGCCAAGATTTGTG | XM_414597 |
| R | AGAATGCCGTAGGACCACAC | ||
| IFN-α | F | AACCACCCACGACATCCTTC | NM_205427 |
| R | CAAGCATTGCTCGAGGTGC | ||
| IFN-β | F | CTTGCCCACAACAAGACGTG | NM_001024836 |
| R | GTGTTTTGGAGTGTGTGGGC | ||
| IFN-γ | R | AACAACCTTCCTGATGGCGT | NM_205149.1 |
| F | TGAAGAGTTCATTCGCGGCT | ||
| IL-17A | F | TGTCTCCGATCCCTTGTTCT | AM773756 |
| R | GTCCTGGCCGTATCACCTT | ||
| IL-17D | F | ACCCCACAAGATACCCTAAATAC | EF570583 |
| R | GTGCTGCGGAAGTGAAAAT | ||
| IL-12p40 | F | AGATGCTGGCAACTACACCTG | NM_213571 |
| R | CATTTGCCCATTGGAGTCTAC | ||
| LITAF | F | AGCTGACGGTGGACCTATTATT | AY765397 |
| R | GGCTTTGCGCTGGATTC | ||
| IL-1β | F | TGCCTGCAGAAG AAGCCTCG | NM_204524 |
| R | CTCCGCAGCAGTTTGGTCAT | ||
| siCSF1R-1 | F | ACAGAUCCCUCAGACACAU | XM_414597 |
| R | AUGUGUCUGAGGGAUCUGU | ||
| siCSF1R-2 | F | GUGAACAGCAAGUUCUACA | XM_414597 |
| R | UGUAGAACUUGCUGUUCAC |
© 2018 by the authors. Licensee MDPI, Basel, Switzerland. This article is an open access article distributed under the terms and conditions of the Creative Commons Attribution (CC BY) license (http://creativecommons.org/licenses/by/4.0/).
Share and Cite
Truong, A.D.; Hong, Y.; Lee, J.; Lee, K.; Kil, D.Y.; Lillehoj, H.S.; Hong, Y.H. Interleukin-34 Regulates Th1 and Th17 Cytokine Production by Activating Multiple Signaling Pathways through CSF-1R in Chicken Cell Lines. Int. J. Mol. Sci. 2018, 19, 1665. https://doi.org/10.3390/ijms19061665
Truong AD, Hong Y, Lee J, Lee K, Kil DY, Lillehoj HS, Hong YH. Interleukin-34 Regulates Th1 and Th17 Cytokine Production by Activating Multiple Signaling Pathways through CSF-1R in Chicken Cell Lines. International Journal of Molecular Sciences. 2018; 19(6):1665. https://doi.org/10.3390/ijms19061665
Chicago/Turabian StyleTruong, Anh Duc, Yeojin Hong, Janggeun Lee, Kyungbaek Lee, Dong Yong Kil, Hyun S. Lillehoj, and Yeong Ho Hong. 2018. "Interleukin-34 Regulates Th1 and Th17 Cytokine Production by Activating Multiple Signaling Pathways through CSF-1R in Chicken Cell Lines" International Journal of Molecular Sciences 19, no. 6: 1665. https://doi.org/10.3390/ijms19061665
APA StyleTruong, A. D., Hong, Y., Lee, J., Lee, K., Kil, D. Y., Lillehoj, H. S., & Hong, Y. H. (2018). Interleukin-34 Regulates Th1 and Th17 Cytokine Production by Activating Multiple Signaling Pathways through CSF-1R in Chicken Cell Lines. International Journal of Molecular Sciences, 19(6), 1665. https://doi.org/10.3390/ijms19061665

