Analysis of Bacterial and Archaeal Communities along a High-Molecular-Weight Polyacrylamide Transportation Pipeline System in an Oil Field
Abstract
:1. Introduction
2. Results and Discussion

2.1. Physicochemical Information of Samples
| Samples | S1 | S2 | S3 | S4 |
|---|---|---|---|---|
| Temperature (°C) | 25 | 24 | 23 | 24 |
| Sampling distance (m) | 0 | 50 | 1500 | 2050 |
| pH | 6.68 | 7.50 | 7.52 | 7.59 |
| Solids content (%) | 0.451 | 0.596 | 0.554 | 0.469 |
| Viscosity (mPa·S) | 1320 | 1071 | 1056 | 865 |
| Na+ (mg·L−1) | 805.0 | 689.0 | 466.0 | 442.0 |
| K+ (mg·L−1) | 38.1 | 26.2 | 31.1 | 6.1 |
| Ca2+ (mg·L−1) | 43.5 | 23.1 | 46.3 | 64.0 |
| Mg2+ (mg·L−1) | 11.0 | 15.9 | 9.1 | 14.0 |
| Cl− (mg·L−1) | 709.0 | 144.2 | 473.0 | 173.0 |
| NH4+ (mg·L−1) | 160.5 | 60.4 | 95.0 | 62.0 |
| NO3− (mg·L−1) | 11.0 | 15.4 | 48.9 | 9.0 |
| SO42− (mg L−1) | 561.3 | 298.5 | 190.0 | 58.7 |
| PO43− (mg·L−1) | Nd | Nd | Nd | Nd |
| Formate (mg·L−1) | Nd | 0.16 | Nd | Nd |
| Acetate (mg·L−1) | 0.14 | 2.82 | 3.68 | 2.15 |
| Propionate (mg·L−1) | Nd | 0.10 | Nd | Nd |
| Butyrate (mg·L−1) | 0.01 | 0.17 | Nd | Nd |
| H2 (mmol·L−1) | Nd | 0.06 | Nd | Nd |
| CH4 (mmol·L−1) | Nd | 1.36 | 0.92 | 0.05 |
| CO2 (mmol·L−1) | Nd | 32.35 | 4.14 | 7.97 |
| HPAM concentration (mg·L−1) | 5240 | 4280 | 4010 | 2940 |
| HPAM hydrolysis degree (%) | 32.55 | 35.07 | 39.65 | 41.13 |
| HPAM Mη (×106) | 17 | 6.24 | 5.49 | 2.12 |
| HPAM Rh (nm) | 2394.8 | 692.5 | 573.5 | 282.1 |
| HPAM PDI | 0.363 | 0.318 | 0.312 | 0.436 |
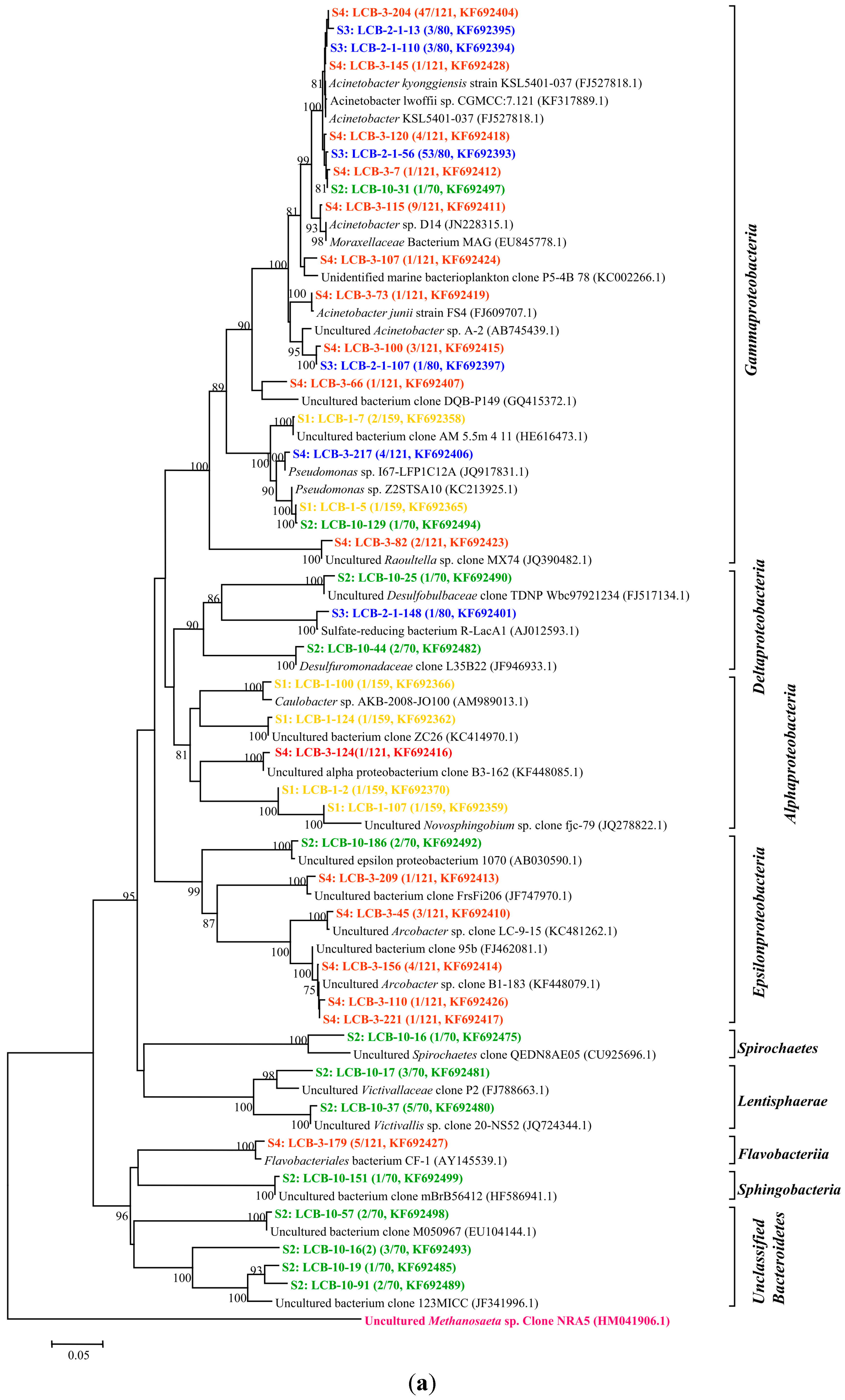
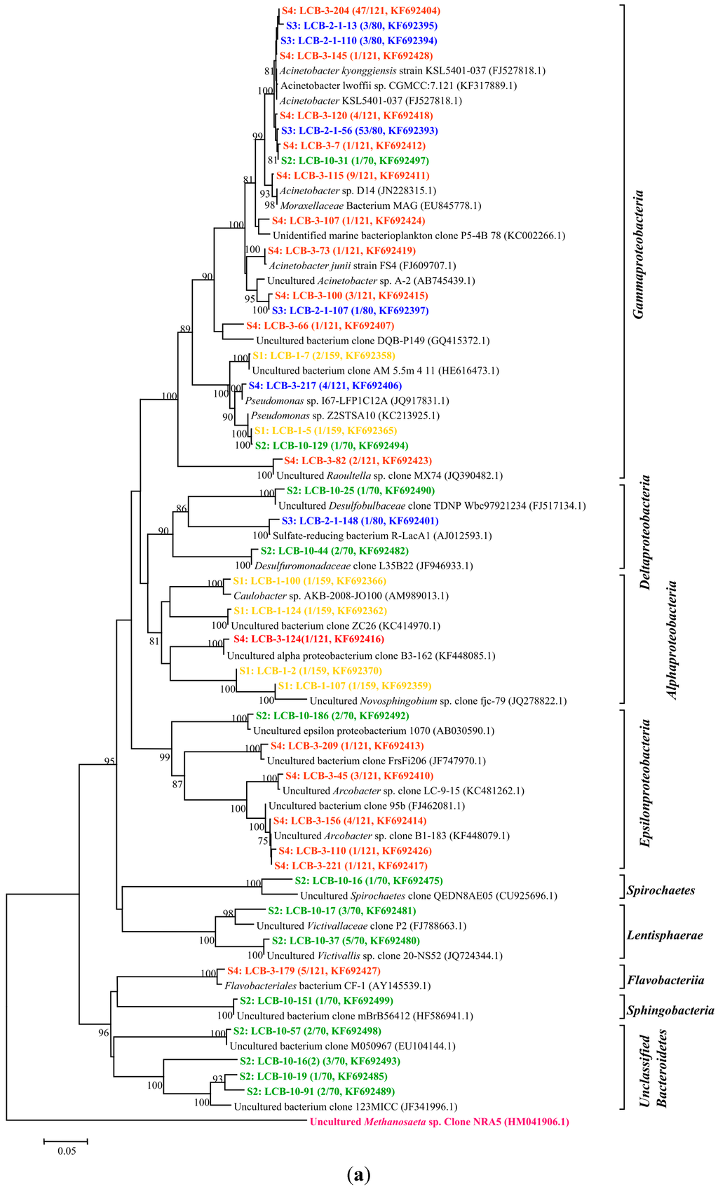
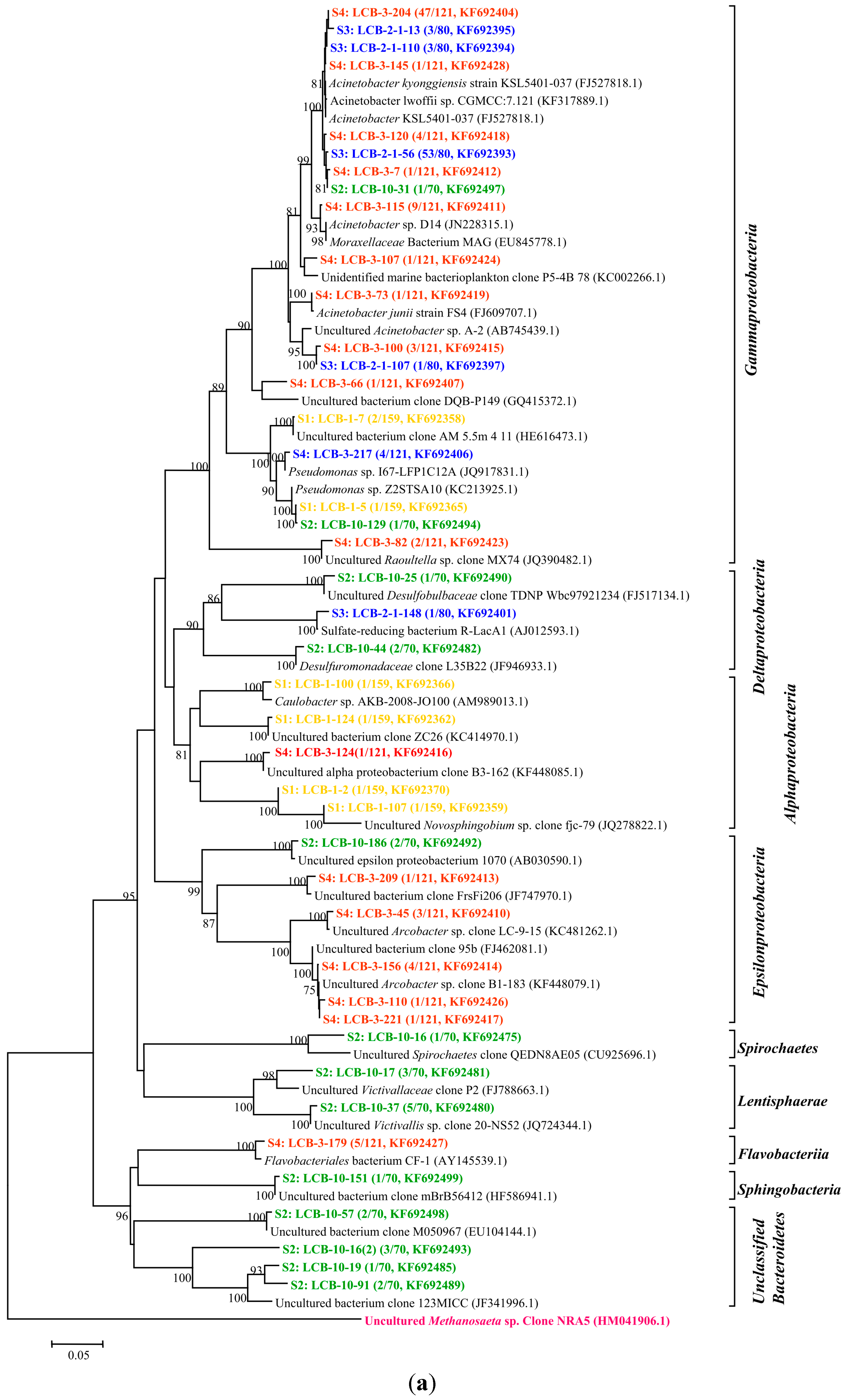
2.2. Bacterial and Archaeal Community Compositions
| Samples | S1 | S2 | S3 | S4 |
|---|---|---|---|---|
| Bacteria | ||||
| Valid sequences | 159 | 70 | 80 | 121 |
| OTU | 15 | 26 | 12 | 25 |
| Coverage | 0.9000 | 0.8143 | 0.9000 | 0.8843 |
| Shannon-Wiener index (nats) | 0.8035 | 2.8780 | 1.5009 | 2.3415 |
| Archaea | ||||
| Valid sequences | 30 | 78 | 102 | 29 |
| OTU | 14 | 6 | 6 | 6 |
| Coverage | 0.7000 | 0.9615 | 0.9608 | 0.8966 |
| Shannon-Wiener index | 2.2465 | 1.0857 | 0.4670 | 1.3863 |





2.3. Statistical Analysis of Canonical Correspondence Analysis (CCA)

3. Experimental Section
3.1. Description of Sampling
3.2. Sample Analysis
3.3. Nucleic Acid Extraction and PCR Amplification
| Primer Set | Target Organisms | Sequences (5'–3') | Annealing Temperature |
|---|---|---|---|
| 8F | Bacteria | AGAGTTTGATYMTGGCTCAG | 52 °C |
| 805R | Bacteria | GACTACCAGGGTATCTAATCC | 52 °C |
| A109F | Archaea | ACKGCTCAGTAACACGT | 60 °C |
| A1041R | Archaea | GGCCATGCACCWCCTCTC | 60 °C |
3.4. 16S rRNA Gene Clone Sequencing and Accession Numbers
4. Conclusions
Supplementary Materials
Acknowledgments
Author Contributions
Abbreviations
| HPAM | hydrolyzed polyacrylamide |
| CCA | canonical correspondence analysis |
| LLS | laser light scattering |
| MW | molecular weight |
| Mη | viscosity-average molecular weight |
| Rh | hydrodynamic radius |
| PCR | polymerase chain reaction |
| RNA | ribonucleic acid |
| GC | gas chromatography |
| TCD | thermal conductivity detector |
| FID | flame ionization detector |
| DNA | deoxyribonucleic acid |
| OTUs | operational taxonomic units |
| PDI | polydispersity index |
| S1 | sample 1 |
| S2 | sample 2 |
| S3 | sample 3 |
| S4 | sample 4 |
Conflicts of Interest
References
- Sandiford, B.B. Laboratory and field studies of water floods using polymer solutions to increase oil recoveries. J. Pet. Technol. 1964, 16, 917–922. [Google Scholar] [CrossRef]
- Austad, T.; Taugbøl, K. Chemical flooding of oil reservoirs 2. Dissociative surfactant-polymer interaction with a negative effect on oil recovery. Colloid Surfaces A-Physicochem. Eng. Asp. 1995, 103, 73–81. [Google Scholar]
- Bao, M.T.; Chen, Q.; Li, Y.; Jiang, G. Biodegradation of partially hydrolyzed polyacrylamide by bacteria isolated from production water after polymer flooding in an oil field. J. Hazard. Mater. 2010, 184, 105–110. [Google Scholar] [CrossRef] [PubMed]
- Shin, S.; Cho, Y.I. Temperature effect on the non-newtonian viscosity of an aqueous polyacrylamide solution. Int. Commun. Heat Mass 1993, 20, 831–844. [Google Scholar] [CrossRef]
- Henderson, J.M.; Wheatley, A.D. Factors effecting a loss of flocculation activity of polyacrylamide solutions: Shear degradation, cation complexation, and solution aging. J. Appl. Polym. Sci. 1987, 33, 669–684. [Google Scholar] [CrossRef]
- Gao, B.; Jiang, L.; Kong, D. Studies on rheological behaviour of hydrophobically associating polyacrylamide with strong positive salinity sensitivity. Colloid Polym. Sci. 2007, 285, 839–846. [Google Scholar] [CrossRef]
- Gu, J.D.; Roman, M.; Esselman, T.; Mitchell, R. The role of microbial biofilms in deterioration of space station candidate materials. Int. Biodeterior. Biodegrad. 1998, 41, 25–33. [Google Scholar] [CrossRef]
- Matsuoka, H.; Ishimura, F.; Takeda, T.; Hikuma, M. Isolation of polyacrylamide-degrading microorganisms from soil. Biotechnol. Bioprocess Eng. 2002, 7, 327–330. [Google Scholar] [CrossRef]
- Busscher, W.J.; Novak, J.M.; Caesar-TonThat, T.; Sojka, R.E. Amendments to increase aggregation in United States Southeastern coastal plain soils. Soil Sci. 2007, 172, 651–658. [Google Scholar] [CrossRef]
- Hernandez, J.; Fayos, A.; Ferrus, M.A.; Owen, R.J. Random amplified polymorphic DNA fingerprinting of Campylobacter jejuni and C. coli isolated from human faeces, seawater and poultry products. Res. Microbiol. 1995, 146, 685–696. [Google Scholar]
- Hahn, M.W. The microbial diversity of inland waters. Curr. Opin. Biotechnol. 2006, 17, 256–261. [Google Scholar] [CrossRef] [PubMed]
- Silva, T.R.; Verde, L.C.L.; Santos Neto, E.V.; Oliveira, V.M. Diversity analyses of microbial communities in petroleum samples from Brazilian oil fields. Int. Biodeterior. Biodegrad. 2013, 81, 57–70. [Google Scholar] [CrossRef]
- Silva, C.C.; Jesus, E.C.; Torres, A.; Sousa, M.P.; Santiago, V.; Oliveira, V.M. Investigation of bacterial diversity in membrane bioreactor and conventional activated sludge processes from petroleum refineries using phylogenetic and statistical approaches. J. Microbiol. Biotechnol. 2010, 20, 447. [Google Scholar] [PubMed]
- Sette, L.; Simioni, K.M.; Vasconcellos, S.; Dussan, L.; Neto, E.S.; Oliveira, V. Analysis of the composition of bacterial communities in oil reservoirs from a southern offshore Brazilian basin. Antonie Leeuwenhoek 2007, 91, 253–266. [Google Scholar] [CrossRef] [PubMed]
- Li, H.; Yang, S.Z.; Mu, B.Z.; Rong, Z.F.; Zhang, J. Molecular phylogenetic diversity of the microbial community associated with a high-temperature petroleum reservoir at an offshore oilfield. FEMS Microbiol. Ecol. 2007, 60, 74–84. [Google Scholar] [CrossRef] [PubMed]
- Hollaway, S.L.; Faw, G.M.; Sizemore, R.K. The bacterial community composition of an active oil field in the northwestern gulf of mexico. Mar. Pollut. Bull. 1980, 11, 153–156. [Google Scholar] [CrossRef]
- Grabowski, A.; Nercessian, O.; Fayolle, F.; Blanchet, D.; Jeanthon, C. Microbial diversity in production waters of a low-temperature biodegraded oil reservoir. FEMS Microbiol. Ecol. 2005, 54, 427–443. [Google Scholar] [CrossRef] [PubMed]
- Saitou, N.; Nei, M. The neighbor-joining method: A new method for reconstructing phylogenetic trees. Mol. Biol. Evol. 1987, 4, 406–425. [Google Scholar] [PubMed]
- Wilkinson, L.; Friendly, M. The history of the cluster heat map. Am. Stat. 2009, 63, 179–184. [Google Scholar] [CrossRef]
- Nakamiya, K.; Kinoshita, S. Isolation of polyacrylamide-degrading bacteria. J. Ferment. Bioeng. 1995, 80, 418–420. [Google Scholar] [CrossRef]
- Chang, F.; Chen, L.; Chen, L.; Tian, Y.T.; Chen, W.L. Study on biodegradation of hydrolyzed polyacrylamide in polymer flooding produced wastewater. Chin. J. Environ. Eng. 2010, 11, 012. [Google Scholar]
- Ma, F.; Wei, L.; Wang, L.; Chang, C.C. Isolation and identification of the sulphate-reducing bacteria strain H1 and its function for hydrolysed polyacrylamide degradation. Int. J. Biotechn. 2008, 10, 55–63. [Google Scholar] [CrossRef]
- Huang, F.; Lu, X.Z. Study on biodegradation of partially hydrolyzed polyacrylamide used in oil-field. J. Wuhan Yejin Univ. Sci. Technol. 2001, 1, 012. [Google Scholar]
- Kang, W.L.; Zhou, Y.; Wang, Z.W.; Meng, L.W.; Liu, S.R.; Bai, B.J. Mechanism of sulfide effect on viscosity of HPAM polymer solution. J. Cent. South Univ. Technol. 2008, 15, 115–117. [Google Scholar] [CrossRef]
- Wen, Q.X.; Chen, Z.; Zhao, Y.; Zhang, H.; Feng, Y. Biodegradation of polyacrylamide by bacteria isolated from activated sludge and oil-contaminated soil. J. Hazard. Mater. 2010, 175, 955–959. [Google Scholar] [CrossRef] [PubMed]
- Manz, W.; Amann, R.; Ludwig, W.; Vancanneyt, M.; Schleifer, K.H. Application of a suite of 16s rRNA-specific oligonucleotide probes designed to investigate bacteria of the phylum cytophaga-flavobacter-bacteroides in the natural environment. Microbiology 1996, 142, 1097–1106. [Google Scholar] [CrossRef] [PubMed]
- Liu, K.L.; Bu, D.P.; Wang, J.Q.; Yu, P.; Li, D.; Zhao, S.G.; He, Y.X.; Wei, H.Y.; Zhou, L.Y. Comparative analysis of rumen microbial communities in six species of cattle. J. China Agric. Univ. 2009, 14, 13–18. [Google Scholar]
- Lei, P.; Nie, M.Q.; Wen, X.M.; Ge, B.Z.; Zhang, Z.J.; Zhao, W.M. Study to degradation characters of preponderant Flavobacterials strains in a mixture of anthracene, phenanthrene and pyrene. J. Xian Jiaotong Univ. 2004, 38, 657–660. [Google Scholar]
- Woese, C.R.; Kandler, O.; Wheelis, M.L. Towards a natural system of organisms: Proposal for the domains archaea, bacteria, and eucarya. Proc. Natl. Acad. Sci. USA 1990, 87, 4576–4579. [Google Scholar] [CrossRef] [PubMed]
- Li, H.; Yang, S.Z.; Mu, B.Z.; Rong, Z.F.; Zhang, J. Molecular analysis of the bacterial community in a continental high-temperature and water-flooded petroleum reservoir. FEMS Microbiol. Lett. 2006, 257, 92–98. [Google Scholar] [CrossRef] [PubMed]
- Hallmann, C.; Schwark, L.; Grice, K. Community dynamics of anaerobic bacteria in deep petroleum reservoirs. Nat. Geosci. 2008, 1, 588–591. [Google Scholar] [CrossRef]
- Bursakov, S.; Liu, M.Y.; Payne, W.J.; LeGall, J.; Moura, I.; Moura, J.J.G. Isolation and preliminary characterization of a soluble nitrate reductase from the sulfate reducing organism Desulfovibrio desulfuricans ATCC 27774. Anaerobe 1995, 1, 55–60. [Google Scholar] [CrossRef] [PubMed]
- Mijaylova Nacheva, P.; Ramírez Camperos, E.; Sandoval Yoval, L. Treatment of petroleum production wastewater for reuse in secondary oil recovery. Water Sci. Technol. 2008, 57, 875–882. [Google Scholar] [CrossRef] [PubMed]
- Gao, C. Viscosity of partially hydrolyzed polyacrylamide under shearing and heat. J. Petrol. Explor Prod. Technol. 2013, 3, 203–206. [Google Scholar] [CrossRef]
- Zhao, X.; Liu, L.; Wang, Y.; Dai, H.; Wang, D.; Cai, H. Influences of partially hydrolyzed polyacrylamide (HPAM) residue on the flocculation behavior of oily wastewater produced from polymer flooding. Sep. Purif. Technol. 2008, 62, 199–204. [Google Scholar] [CrossRef]
- MacDonald, J.; Belrose, J.; Xie, Y.F.; Jackson, M. Nonselective cation channels and links to hippocampal ischemia, aging, and dementia. Adv. Exp. Med. Biol. 2013, 961, 433–447. [Google Scholar] [PubMed]
- Abdel-Halim, E.S.; Al-Deyab, S.S. Hydrogel from crosslinked polyacrylamide/guar gum graft copolymer for sorption of hexavalent chromium ion. Carbohydr. Polym. 2011, 86, 1306–1312. [Google Scholar] [CrossRef]
- Hatsis, P.; Lucy, C.A. Effect of temperature on retention and selectivity in ion chromatography of anions. J. Chromatogr. 2001, 920, 3–11. [Google Scholar] [CrossRef]
- Wang, Y.; Lin, S.; Zang, M.; Xing, Y.; He, X.; Lin, J.; Chen, T. Self-assembly and photo-responsive behavior of novel ABC2-type block copolymers containing azobenzene moieties. Soft. Matter. 2012, 8, 3131–3138. [Google Scholar] [CrossRef]
- Wang, L.Y.; Gao, C.X.; Mbadinga, S.M.; Zhou, L.; Liu, J.F.; Gu, J.D.; Mu, B.Z. Characterization of an alkane-degrading methanogenic enrichment culture from production water of an oil reservoir after 274 days of incubation. Int. Biodeterior. Biodegrad. 2011, 65, 444–450. [Google Scholar] [CrossRef]
- Guan, J.; Zhang, B.L.; Mbadinga, S.; Liu, J.F.; Gu, J.D.; Mu, B.Z. Functional genes (dsr) approach reveals similar sulphidogenic prokaryotes diversity but different structure in saline waters from corroding high temperature petroleum reservoirs. Appl. Microbiol. Biotechnol. 2014, 98, 1871–1882. [Google Scholar] [CrossRef] [PubMed]
- Guan, J.; Xia, L.P.; Wang, L.Y.; Liu, J.F.; Gu, J.D.; Mu, B.Z. Diversity and distribution of sulfate-reducing bacteria in four petroleum reservoirs detected by using 16s rRNA and dsrAB genes. Int. Biodeterior. Biodegrad. 2013, 76, 58–66. [Google Scholar] [CrossRef]
- Weisburg, W.G.; Barns, S.M.; Pelletier, D.A.; Lane, D.J. 16s ribosomal DNA amplification for phylogenetic study. J. Bacteriol. 1991, 173, 697–703. [Google Scholar] [PubMed]
- Aranda Iv, R.; Dineen, S.M.; Craig, R.L.; Guerrieri, R.A.; Robertson, J.M. Comparison and evaluation of RNA quantification methods using viral, prokaryotic, and eukaryotic RNA over a 104 concentration range. Anal. Biochem. 2009, 387, 122–127. [Google Scholar] [CrossRef] [PubMed]
- Tamura, K.; Peterson, D.; Peterson, N.; Stecher, G.; Nei, M.; Kumar, S. MEGA5: Molecular evolutionary genetics analysis using maximum likelihood, evolutionary distance, and maximum parsimony methods. Mol. Biol. Evol. 2011, 28, 2731–2739. [Google Scholar] [CrossRef] [PubMed]
- Huber, T.; Faulkner, G.; Hugenholtz, P. Bellerophon: A program to detect chimeric sequences in multiple sequence alignments. Bioinformatics 2004, 20, 2317–2319. [Google Scholar] [CrossRef] [PubMed]
- Yu, Y.; Breitbart, M.; McNairnie, P.; Rohwer, F. FastGroupII: A web-based bioinformatics platform for analyses of large 16s rDNA libraries. BMC Bioinform. 2006, 7, 57. [Google Scholar] [CrossRef]
- Altschul, S.F.; Madden, T.L.; Schäffer, A.A.; Zhang, J.; Zhang, Z.; Miller, W.; Lipman, D.J. Gapped BLAST and PSI-BLAST: A new generation of protein database search programs. Nucleic Acids Res. 1997, 25, 3389–3402. [Google Scholar] [CrossRef] [PubMed]
© 2015 by the authors; licensee MDPI, Basel, Switzerland. This article is an open access article distributed under the terms and conditions of the Creative Commons Attribution license (http://creativecommons.org/licenses/by/4.0/).
Share and Cite
Li, C.-Y.; Li, J.-Y.; Mbadinga, S.M.; Liu, J.-F.; Gu, J.-D.; Mu, B.-Z. Analysis of Bacterial and Archaeal Communities along a High-Molecular-Weight Polyacrylamide Transportation Pipeline System in an Oil Field. Int. J. Mol. Sci. 2015, 16, 7445-7461. https://doi.org/10.3390/ijms16047445
Li C-Y, Li J-Y, Mbadinga SM, Liu J-F, Gu J-D, Mu B-Z. Analysis of Bacterial and Archaeal Communities along a High-Molecular-Weight Polyacrylamide Transportation Pipeline System in an Oil Field. International Journal of Molecular Sciences. 2015; 16(4):7445-7461. https://doi.org/10.3390/ijms16047445
Chicago/Turabian StyleLi, Cai-Yun, Jing-Yan Li, Serge Maurice Mbadinga, Jin-Feng Liu, Ji-Dong Gu, and Bo-Zhong Mu. 2015. "Analysis of Bacterial and Archaeal Communities along a High-Molecular-Weight Polyacrylamide Transportation Pipeline System in an Oil Field" International Journal of Molecular Sciences 16, no. 4: 7445-7461. https://doi.org/10.3390/ijms16047445
APA StyleLi, C.-Y., Li, J.-Y., Mbadinga, S. M., Liu, J.-F., Gu, J.-D., & Mu, B.-Z. (2015). Analysis of Bacterial and Archaeal Communities along a High-Molecular-Weight Polyacrylamide Transportation Pipeline System in an Oil Field. International Journal of Molecular Sciences, 16(4), 7445-7461. https://doi.org/10.3390/ijms16047445

