FBXW7 Acts as an Independent Prognostic Marker and Inhibits Tumor Growth in Human Osteosarcoma
Abstract
:1. Introduction
2. Results
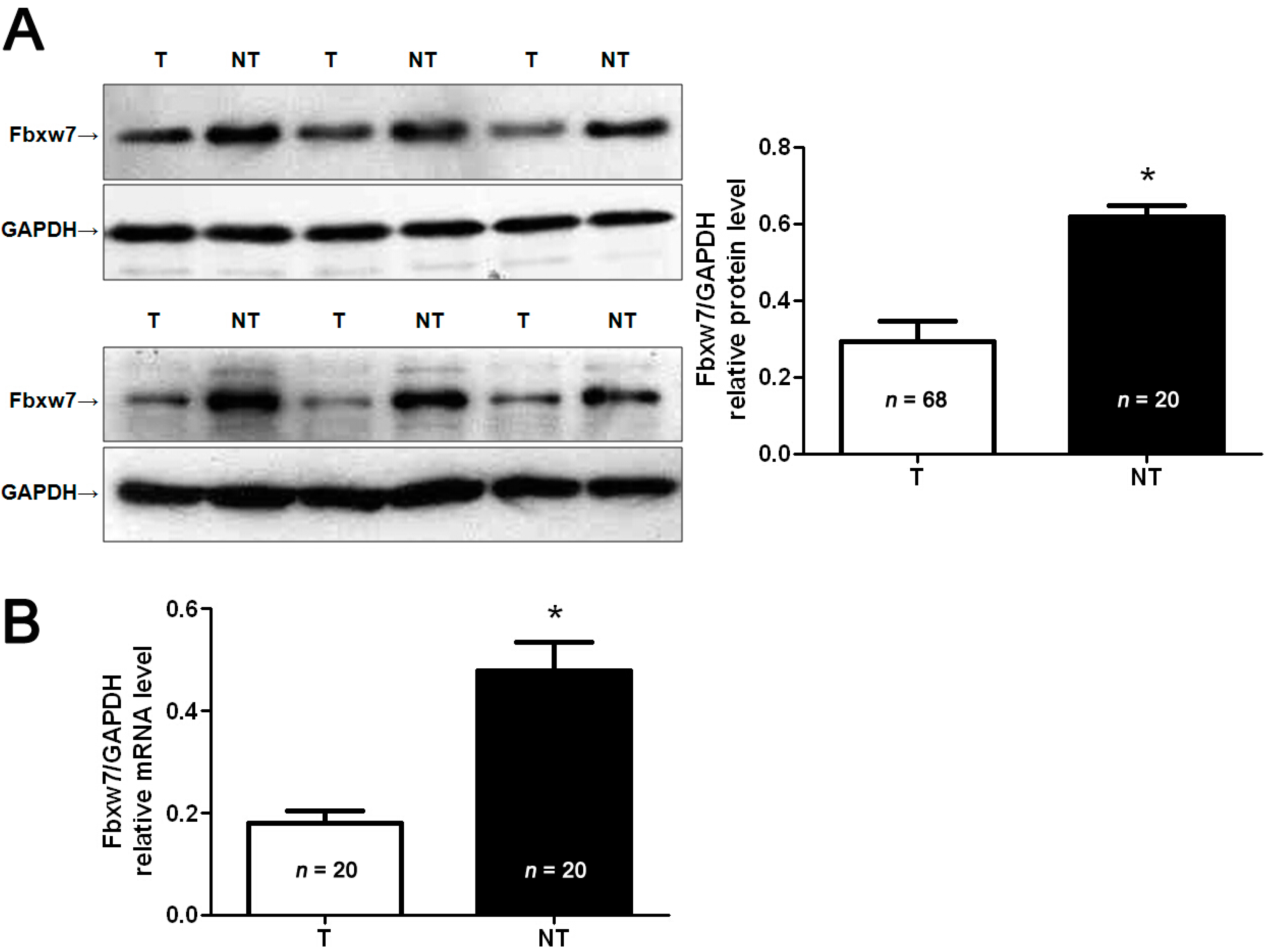
2.1. Clinical Significance of F-Box and WD Repeat Domain-Containing 7 (FBXW7) Expression in Osteosarcoma (OS) Specimens

| Clinicopathologic Features | Total No. of Patients, n = 68 | No. of Patients | p | ||
|---|---|---|---|---|---|
| Low FBXW7 | High FBXW7 | ||||
| Gender | Male | 40 | 19 | 21 | 0.622 |
| Female | 28 | 15 | 13 | ||
| Age (years) | <24 | 49 | 24 | 25 | 0.787 |
| ≥25 | 19 | 10 | 9 | ||
| Clinical stage | I | 27 | 9 | 18 | <0.001 * |
| II | 34 | 18 | 16 | ||
| III | 7 | 7 | 0 | ||
| T classification | T1 | 26 | 9 | 17 | 0.046 * |
| T2 | 42 | 25 | 17 | ||
| M classification | M0 | 61 | 29 | 32 | 0.427 |
| M1 | 7 | 5 | 2 | ||
| Histology | Conventional osteosarcoma | 58 | 28 | 30 | 0.493 |
| Others | 10 | 6 | 4 | ||
| Histological differentiation | G1 | 27 | 8 | 19 | 0.006 * |
| G2 | 41 | 26 | 15 | ||

2.2. High Expression of FBXW7 Confers a Better 5-Year Survival for OS Patients
| Variables | Overall Survival | Disease-Free Survival | ||||
|---|---|---|---|---|---|---|
| HR | 95% CI | p | HR | 95% CI | p | |
| Clinical stage | 4.207 | 1.547–11.437 | 0.005 * | 7.363 | 2.134–25.400 | 0.002 * |
| T classification | 1.539 | 0.722–3.284 | 0.264 | 1.892 | 0.940–3.808 | 0.074 |
| Histological differentiation | 1.695 | 0.784–3.663 | 0.173 | 1.646 | 0.579–4.680 | 0.065 |
| FBXW7 expression | 2.976 | 1.109–7.987 | 0.030 * | 2.327 | 1.093–4.955 | 0.029 * |
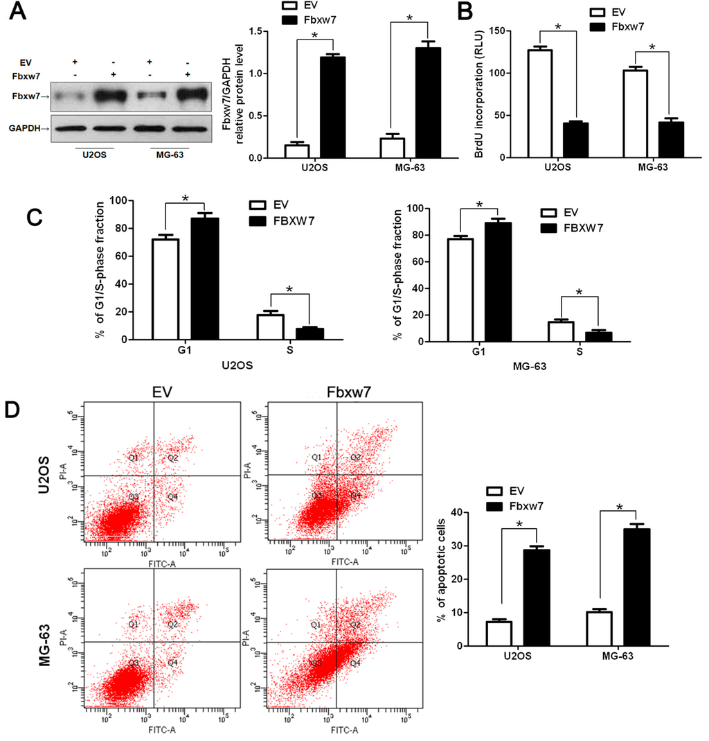
2.3. FBXW7 Overexpression Inhibits OS Cell Growth and Promotes Apoptosis in Vitro and in Vivo


2.4. FBXW7 Inversely Regulates c-Myc and Cyclin E Abundance in OS Cells

3. Discussion
4. Experimental Section
4.1. Ethical Review
4.2. Clinical Samples
4.3. Western Blot
4.4. Real Time Quantitative Reverse Transcription-PCR (qRT-PCR)
4.5. Cell Lines and Transfection
4.6. Cell Cycle, Proliferation and Apoptosis Detection
4.7. In Vivo Experiments
4.8. Immunohistochemical Staining
4.9. Statistical Analysis
5. Conclusions
Acknowledgments
Author Contributions
Conflicts of Interest
References
- Yang, J.; Zhang, W. New molecular insights into osteosarcoma targeted therapy. Curr. Opin. Oncol. 2013, 25, 398–406. [Google Scholar] [CrossRef] [PubMed]
- Ottaviani, G.; Jaffe, N. The epidemiology of osteosarcoma. Cancer Treat Res. 2009, 152, 3–13. [Google Scholar] [PubMed]
- Wang, Z.; Inuzuka, H.; Zhong, J.; Wan, L.; Fukushima, H.; Sarkar, F.H.; Wei, W. Tumor suppressor functions of FBW7 in cancer development and progression. FEBS Lett. 2012, 586, 1409–1418. [Google Scholar] [CrossRef] [PubMed]
- Lau, A.W.; Fukushima, H.; Wei, W. The Fbw7 and βTRCP E3 ubiquitin ligases and their roles in tumorigenesis. Front. Biosci. 2012, 17, 2197–2212. [Google Scholar] [CrossRef]
- Welcker, M.; Orian, A.; Jin, J.; Grim, J.E.; Harper, J.W.; Eisenman, R.N.; Clurman, B.E. The Fbw7 tumor suppressor regulates glycogen synthase kinase 3 phosphorylation-dependent c-Myc protein degradation. Proc. Natl. Acad. Sci. USA 2004, 101, 9085–9090. [Google Scholar] [CrossRef] [PubMed]
- Koepp, D.M.; Schaefer, L.K.; Ye, X.; Keyomarsi, K.; Chu, C.; Harper, J.W.; Elledge, S.J. Phosphorylation-dependent ubiquitination of cyclin E by the SCFFbw7 ubiquitin ligase. Science 2001, 294, 173–177. [Google Scholar] [CrossRef] [PubMed]
- Nateri, A.S. The ubiquitin ligase SCFFbw7 antagonizes apoptotic JNK signaling. Science 2004, 303, 1374–1378. [Google Scholar] [CrossRef] [PubMed]
- Mao, J.H.; Kim, I.J.; Wu, D.; Climent, J.; Kang, H.C.; DelRosario, R.; Balmain, A. FBXW7 targets mTOR for degradation and cooperates with PTEN in tumor suppression. Science 2008, 321, 1499–1502. [Google Scholar] [CrossRef] [PubMed]
- Inuzuka, H.; Shaik, S.; Onoyama, I.; Gao, D.; Tseng, A.; Maser, R.S.; Zhai, B.; Wan, L.; Gutierrez, A.; Lau, A.W.; et al. SCF(FBW7) regulates cellular apoptosis by targeting MCL1 for ubiquitylation and destruction. Nature 2011, 471, 104–109. [Google Scholar]
- Busino, L.; Millman, S.E.; Scotto, L.; Kyratsous, C.A.; Basrur, V.; O’Connor, O.; Hoffmann, A.; Elenitoba-Johnson, K.S.; Pagano, M. Fbxw7α- and GSK3-mediated degradation of p100 is a pro-survival mechanism in multiple myeloma. Nat. Cell Biol. 2012, 14, 375–385. [Google Scholar] [CrossRef] [PubMed]
- Wu, G.; Lyapina, S.; Das, I.; Li, J.; Gurney, M.; Pauley, A.; Chui, I.; Deshaies, R.J.; Kitajewski, J. SEL-10 is an inhibitor of notch signaling that targets notch for ubiquitin-mediated protein degradation. Mol. Cell Biol. 2001, 21, 7403–7415. [Google Scholar] [CrossRef] [PubMed]
- Bengoechea-Alonso, M.T.; Ericsson, J. A phosphorylation cascade controls the degradation of active SREBP1. J. Biol. Chem. 2009, 284, 5885–5895. [Google Scholar] [CrossRef] [PubMed]
- Tu, K.; Zheng, X.; Zan, X.; Han, S.; Yao, Y.; Liu, Q. Evaluation of Fbxw7 expression and its correlation with the expression of c-Myc, cyclin E and p53 in human hepatocellular carcinoma. Hepatol. Res. 2012, 42, 904–910. [Google Scholar] [CrossRef] [PubMed]
- Yokobori, T.; Mimori, K.; Iwatsuki, M.; Ishii, H.; Onoyama, I.; Fukagawa, T.; Kuwano, H.; Nakayama, K.I.; Mori, M. p53-Altered FBXW7 expression determines poor prognosis in gastric cancer cases. Cancer Res. 2009, 69, 3788–3794. [Google Scholar] [CrossRef] [PubMed]
- Ibusuki, M.; Yamamoto, Y.; Shinriki, S.; Ando, Y.; Iwase, H. Reduced expression of ubiquitin ligase FBXW7 mRNA is associated with poor prognosis in breast cancer patients. Cancer Sci. 2011, 102, 439–445. [Google Scholar] [CrossRef] [PubMed]
- King, B.; Trimarchi, T.; Reavie, L.; Xu, L.; Mullenders, J.; Ntziachristos, P.; Aranda-Orgilles, B.; Perez-Garcia, A.; Shi, J.; Vakoc, C.; et al. The ubiquitin ligase FBXW7 modulates leukemia-initiating cell activity by regulating MYC stability. Cell 2013, 153, 1552–1566. [Google Scholar]
- Iwatsuki, M.; Mimori, K.; Ishii, H.; Yokobori, T.; Takatsuno, Y.; Sato, T.; Toh, H.; Onoyama, I.; Nakayama, K.I.; Baba, H.; et al. Loss of FBXW7, a cell cycle regulating gene, in colorectal cancer: Clinical significance. Int. J. Cancer 2010, 126, 1828–1837. [Google Scholar]
- Calhoun, E.S.; Jones, J.B.; Ashfaq, R.; Adsay, V.; Baker, S.J.; Valentine, V.; Hempen, P.M.; Hilgers, W.; Yeo, C.J.; Hruban, R.H.; et al. BRAF and FBXW7 (CDC4, FBW7, AGO, SEL10) mutations in distinct subsets of pancreatic cancer: Potential therapeutic targets. Am. J. Pathol. 2003, 163, 1255–1260. [Google Scholar]
- Akhoondi, S.; Sun, D.; von der Lehr, N.; Apostolidou, S.; Klotz, K.; Maljukova, A.; Cepeda, D.; Fiegl, H.; Dofou, D.; Marth, C.; et al. FBXW7/hCDC4 is a general tumor suppressor in human cancer. Cancer Res. 2007, 67, 9006–9012. [Google Scholar]
- Yan, T.; Wunder, J.S.; Gokgoz, N.; Seto, K.K.; Bell, R.S.; Andrulis, I.L. hCDC4 variation in osteosarcoma. Cancer Genet. Cytogenet. 2006, 169, 138–142. [Google Scholar] [CrossRef] [PubMed]
- Han, G.; Wang, Y.; Bi, W. C-Myc overexpression promotes osteosarcoma cell invasion via activation of MEK-ERK pathway. Oncol. Res. 2012, 20, 149–156. [Google Scholar] [CrossRef] [PubMed]
- Lockwood, W.W.; Stack, D.; Morris, T.; Grehan, D.; O’Keane, C.; Stewart, G.L.; Cumiskey, J.; Lam, W.L.; Squire, J.A.; Thomas, D.M.; et al. Cyclin E1 is amplified and overexpressed in osteosarcoma. J. Mol. Diagn. 2011, 13, 289–296. [Google Scholar]
- Tu, K.; Yang, W.; Li, C.; Zheng, X.; Lu, Z.; Guo, C.; Yao, Y.; Liu, Q. Fbxw7 is an independent prognostic marker and induces apoptosis and growth arrest by regulating YAP abundance in hepatocellular carcinoma. Mol. Cancer 2014, 13, 110. [Google Scholar] [CrossRef] [PubMed]
- Tu, K.; Zheng, X.; Zhou, Z.; Li, C.; Zhang, J.; Gao, J.; Yao, Y.; Liu, Q. Recombinant human adenovirus-p53 injection induced apoptosis in hepatocellular carcinoma cell lines mediated by p53-Fbxw7 pathway, which controls c-Myc and cyclin E. PLoS One 2013, 8, e68574. [Google Scholar] [CrossRef] [PubMed]
- Cao, X.; Bennett, R.L.; May, W.S. c-Myc and caspase-2 are involved in activating Bax during cytotoxic drug-induced apoptosis. J. Biol. Chem. 2008, 283, 14490–14496. [Google Scholar] [CrossRef] [PubMed]
© 2015 by the authors; licensee MDPI, Basel, Switzerland. This article is an open access article distributed under the terms and conditions of the Creative Commons Attribution license (http://creativecommons.org/licenses/by/4.0/).
Share and Cite
Li, Z.; Xiao, J.; Hu, K.; Wang, G.; Li, M.; Zhang, J.; Cheng, G. FBXW7 Acts as an Independent Prognostic Marker and Inhibits Tumor Growth in Human Osteosarcoma. Int. J. Mol. Sci. 2015, 16, 2294-2306. https://doi.org/10.3390/ijms16022294
Li Z, Xiao J, Hu K, Wang G, Li M, Zhang J, Cheng G. FBXW7 Acts as an Independent Prognostic Marker and Inhibits Tumor Growth in Human Osteosarcoma. International Journal of Molecular Sciences. 2015; 16(2):2294-2306. https://doi.org/10.3390/ijms16022294
Chicago/Turabian StyleLi, Zhanchun, Jie Xiao, Kongzu Hu, Gang Wang, Maoqiang Li, Jidong Zhang, and Guangqi Cheng. 2015. "FBXW7 Acts as an Independent Prognostic Marker and Inhibits Tumor Growth in Human Osteosarcoma" International Journal of Molecular Sciences 16, no. 2: 2294-2306. https://doi.org/10.3390/ijms16022294
APA StyleLi, Z., Xiao, J., Hu, K., Wang, G., Li, M., Zhang, J., & Cheng, G. (2015). FBXW7 Acts as an Independent Prognostic Marker and Inhibits Tumor Growth in Human Osteosarcoma. International Journal of Molecular Sciences, 16(2), 2294-2306. https://doi.org/10.3390/ijms16022294
