Pressure Overload-Induced Cardiac Hypertrophy Response Requires Janus Kinase 2-Histone Deacetylase 2 Signaling
Abstract
:1. Introduction
2. Results
2.1. Janus Kinase 2 (Jak2) and Histone Deacetylase 2 (HDAC2) Are Important for Angiotensin II (Ang-II)-Induced Atrial Natriuretic Peptide (ANP)/Brain Natriuretic Peptide (BNP) Expressions in H9c2 Cardiomyocytes

2.2. AG-490 or Trichostatin-A (TSA) Inhibits Ang-II-Induced Cardiac Hypertrophy Response in Primary Mouse Cardiomyocytes

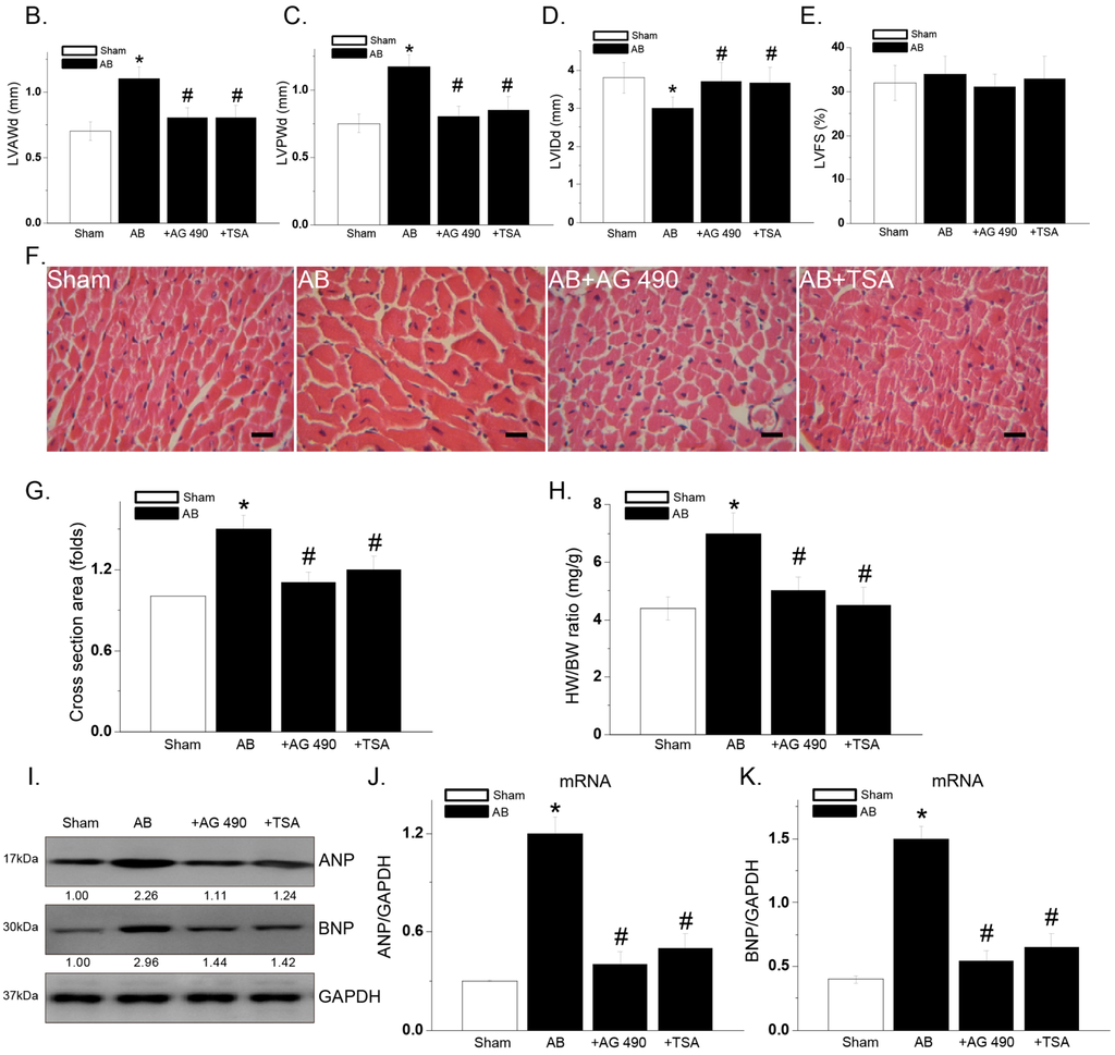
2.3. AG-490 or TSA Inhibits Pressure Overload-Induced Cardiac Hypertrophy in Vivo


2.4. Jak2 Is Required for HDAC2 Nuclear Exportation-Induced by Pressure Overload and Ang-II

3. Discussion
4. Materials and Methods
4.1. Reagents and Antibodies
4.2. H9c2 Cardiomyocytes Culture
4.3. Mouse Cardiomyocytes Isolation and Culture
4.4. DNA Constructs and Transfection
4.5. Quantitative Real-Time PCR
4.6. Western Blots
4.7. RNA Interference (RNAi)
4.8. Aortic Banding (AB) Operation in Mice
4.9. Transthoracic Echocardiogram
4.10. Morphological Analyses
4.11. [3H] Leucine Incorporation
4.12. Statistical Analysis
5. Conclusions
Acknowledgments
Author Contributions
Conflicts of Interest
References
- Molkentin, J.D.; Dorn, G.W., II. Cytoplasmic signaling pathways that regulate cardiac hypertrophy. Annu. Rev. Physiol. 2001, 63, 391–426. [Google Scholar] [CrossRef]
- Heineke, J.; Molkentin, J.D. Regulation of cardiac hypertrophy by intracellular signalling pathways. Nat. Rev. Mol. Cell Biol. 2006, 7, 589–600. [Google Scholar] [CrossRef]
- Saha, S.; Graessler, J.; Schwarz, P.E.; Goettsch, C.; Bornstein, S.R.; Kopprasch, S. Modified high-density lipoprotein modulates aldosterone release through scavenger receptors via extra cellular signal-regulated kinase and Janus kinase-dependent pathways. Mol. Cell. Biochem. 2012, 366, 1–10. [Google Scholar] [CrossRef] [PubMed]
- Zapparoli, A.; Calegari, V.; Velloso, L.A.; Guadagnini, D.; Boer, P.A.; Gontijo, J.A. Hypothalamic SOCS-3 expression and the effect of intracerebroventricular angiotensin II injection on water intake and renal sodium handling in SHR. J. Physiol. Sci. 2010, 60, 425–433. [Google Scholar] [CrossRef]
- Manukyan, I.; Galatioto, J.; Mascareno, E.; Bhaduri, S.; Siddiqui, M.A. Cross-talk between calcineurin/NFAT and Jak/STAT signalling induces cardioprotective αB-crystallin gene expression in response to hypertrophic stimuli. J. Cell. Mol. Med. 2010, 14, 707–716. [Google Scholar]
- De Ruijter, A.J.; van Gennip, A.H.; Caron, H.N.; Kemp, S.; van Kuilenburg, A.B. Histone deacetylases (HDACs): Characterization of the classical HDAC family. Biochem. J. 2003, 370, 737–749. [Google Scholar] [CrossRef] [PubMed]
- Kong, Y.; Tannous, P.; Lu, G.; Berenji, K.; Rothermel, B.A.; Olson, E.N.; Hill, J.A. Suppression of class I and II histone deacetylases blunts pressure-overload cardiac hypertrophy. Circulation 2006, 113, 2579–2588. [Google Scholar] [CrossRef] [PubMed]
- Gallo, P.; Latronico, M.V.; Grimaldi, S.; Borgia, F.; Todaro, M.; Jones, P.; Gallinari, P.; de Francesco, R.; Ciliberto, G.; Steinkuhler, C.; et al. Inhibition of class I histone deacetylase with an apicidin derivative prevents cardiac hypertrophy and failure. Cardiovasc. Res. 2008, 80, 416–424. [Google Scholar] [CrossRef]
- Zhang, C.L.; McKinsey, T.A.; Chang, S.; Antos, C.L.; Hill, J.A.; Olson, E.N. Class II histone deacetylases act as signal-responsive repressors of cardiac hypertrophy. Cell 2002, 110, 479–488. [Google Scholar] [CrossRef] [PubMed]
- Cao, D.J.; Wang, Z.V.; Battiprolu, P.K.; Jiang, N.; Morales, C.R.; Kong, Y.; Rothermel, B.A.; Gillette, T.G.; Hill, J.A. Histone deacetylase (HDAC) inhibitors attenuate cardiac hypertrophy by suppressing autophagy. Proc. Natl. Acad. Sci. USA 2011, 108, 4123–4128. [Google Scholar] [CrossRef] [PubMed]
- Majumdar, G.; Adris, P.; Bhargava, N.; Chen, H.; Raghow, R. Pan-histone deacetylase inhibitors regulate signaling pathways involved in proliferative and pro-inflammatory mechanisms in H9c2 cells. BMC Genomics 2012, 13, 709. [Google Scholar] [CrossRef] [PubMed]
- De Bold, A.J.; Ma, K.K.; Zhang, Y.; de Bold, M.L.; Bensimon, M.; Khoshbaten, A. The physiological and pathophysiological modulation of the endocrine function of the heart. Can. J. Physiol. Pharmacol. 2001, 79, 705–714. [Google Scholar]
- Holtwick, R.; van Eickels, M.; Skryabin, B.V.; Baba, H.A.; Bubikat, A.; Begrow, F.; Schneider, M.D.; Garbers, D.L.; Kuhn, M. Pressure-independent cardiac hypertrophy in mice with cardiomyocyte-restricted inactivation of the atrial natriuretic peptide receptor guanylyl cyclase-A. J. Clin. Investig. 2003, 111, 1399–1407. [Google Scholar] [CrossRef] [PubMed]
- Meydan, N.; Grunberger, T.; Dadi, H.; Shahar, M.; Arpaia, E.; Lapidot, Z.; Leeder, J.S.; Freedman, M.; Cohen, A.; Gazit, A.; et al. Inhibition of acute lymphoblastic leukaemia by a Jak-2 inhibitor. Nature 1996, 379, 645–648. [Google Scholar] [CrossRef] [PubMed]
- Agudelo, M.; Gandhi, N.; Saiyed, Z.; Pichili, V.; Thangavel, S.; Khatavkar, P.; Yndart-Arias, A.; Nair, M. Effects of alcohol on histone deacetylase 2 (HDAC2) and the neuroprotective role of trichostatin A (TSA). Alcohol. Clin. Exp. Res. 2011, 35, 1550–1556. [Google Scholar] [PubMed]
- Beckles, D.L.; Mascareno, E.; Siddiqui, M.A. Inhibition of Jak2 phosphorylation attenuates pressure overload cardiac hypertrophy. Vascul. Pharmacol. 2006, 45, 350–357. [Google Scholar] [CrossRef] [PubMed]
- Booz, G.W.; Day, J.N.; Baker, K.M. Interplay between the cardiac renin angiotensin system and JAK–STAT signaling: Role in cardiac hypertrophy, ischemia/reperfusion dysfunction, and heart failure. J. Mol. Cell. Cardiol. 2002, 34, 1443–1453. [Google Scholar] [CrossRef] [PubMed]
- Pan, J.; Fukuda, K.; Kodama, H.; Makino, S.; Takahashi, T.; Sano, M.; Hori, S.; Ogawa, S. Role of angiotensin II in activation of the JAK/STAT pathway induced by acute pressure overload in the rat heart. Circ. Res. 1997, 81, 611–617. [Google Scholar] [CrossRef] [PubMed]
- Trivedi, C.M.; Lu, M.M.; Wang, Q.; Epstein, J.A. Transgenic over-expression of Hdac3 in the heart produces increased postnatal cardiac myocyte proliferation but does not induce hypertrophy. J. Biol. Chem. 2008, 283, 26484–26489. [Google Scholar] [CrossRef] [PubMed]
- Kee, H.J.; Kook, H. Kruppel-like factor 4 mediates histone deacetylase inhibitor-induced prevention of cardiac hypertrophy. J. Mol. Cell. Cardiol. 2009, 47, 770–780. [Google Scholar] [CrossRef] [PubMed]
- Antos, C.L.; McKinsey, T.A.; Dreitz, M.; Hollingsworth, L.M.; Zhang, C.L.; Schreiber, K.; Rindt, H.; Gorczynski, R.J.; Olson, E.N. Dose-dependent blockade to cardiomyocyte hypertrophy by histone deacetylase inhibitors. J. Biol. Chem. 2003, 278, 28930–28937. [Google Scholar] [CrossRef] [PubMed]
- Kee, H.J.; Sohn, I.S.; Nam, K.I.; Park, J.E.; Qian, Y.R.; Yin, Z.; Ahn, Y.; Jeong, M.H.; Bang, Y.J.; Kim, N.; et al. Inhibition of histone deacetylation blocks cardiac hypertrophy induced by angiotensin II infusion and aortic banding. Circulation 2006, 113, 51–59. [Google Scholar] [CrossRef]
- Ling, S.; Sun, Q.; Li, Y.; Zhang, L.; Zhang, P.; Wang, X.; Tian, C.; Li, Q.; Song, J.; Liu, H.; et al. CKIP-1 inhibits cardiac hypertrophy by regulating class II histone deacetylase phosphorylation through recruiting PP2A. Circulation 2012, 126, 3028–3040. [Google Scholar] [CrossRef]
- Ito, H.; Hirata, Y.; Hiroe, M.; Tsujino, M.; Adachi, S.; Takamoto, T.; Nitta, M.; Taniguchi, K.; Marumo, F. Endothelin-1 induces hypertrophy with enhanced expression of muscle-specific genes in cultured neonatal rat cardiomyocytes. Circ. Res. 1991, 69, 209–215. [Google Scholar] [CrossRef] [PubMed]
- Simmons, W.W.; Closs, E.I.; Cunningham, J.M.; Smith, T.W.; Kelly, R.A. Cytokines and insulin induce cationic amino acid transporter (CAT) expression in cardiac myocytes. Regulation of l-arginine transport and no production by CAT-1, CAT-2A, and CAT-2B. J. Biol. Chem. 1996, 271, 11694–11702. [Google Scholar] [CrossRef]
- Livak, K.J.; Schmittgen, T.D. Analysis of relative gene expression data using real-time quantitative PCR and the 2−∆∆Ct method. Methods 2001, 25, 402–408. [Google Scholar] [CrossRef] [PubMed]
- Yayama, K.; Hiyoshi, H.; Okamoto, H. Expressions of bradykinin B2-receptor, kallikrein and kininogen mRNAs in the heart are altered in pressure-overload cardiac hypertrophy in mice. Biol. Pharm. Bull. 2001, 24, 34–38. [Google Scholar] [CrossRef] [PubMed]
- Li, Y.; Garson, C.D.; Xu, Y.; Beyers, R.J.; Epstein, F.H.; French, B.A.; Hossack, J.A. Quantification and MRI validation of regional contractile dysfunction in mice post myocardial infarction using high resolution ultrasound. Ultrasound Med. Biol. 2007, 33, 894–904. [Google Scholar] [CrossRef] [PubMed]
- Li, L.; Zhou, N.; Gong, H.; Wu, J.; Lin, L.; Komuro, I.; Ge, J.; Zou, Y. Comparison of angiotensin II type 1-receptor blockers to regress pressure overload-induced cardiac hypertrophy in mice. Hypertens. Res. 2010, 33, 1289–1297. [Google Scholar] [CrossRef] [PubMed]
© 2014 by the authors; licensee MDPI, Basel, Switzerland. This article is an open access article distributed under the terms and conditions of the Creative Commons Attribution license (http://creativecommons.org/licenses/by/4.0/).
Share and Cite
Ying, H.; Xu, M.-C.; Tan, J.-H.; Shen, J.-H.; Wang, H.; Zhang, D.-F. Pressure Overload-Induced Cardiac Hypertrophy Response Requires Janus Kinase 2-Histone Deacetylase 2 Signaling. Int. J. Mol. Sci. 2014, 15, 20240-20253. https://doi.org/10.3390/ijms151120240
Ying H, Xu M-C, Tan J-H, Shen J-H, Wang H, Zhang D-F. Pressure Overload-Induced Cardiac Hypertrophy Response Requires Janus Kinase 2-Histone Deacetylase 2 Signaling. International Journal of Molecular Sciences. 2014; 15(11):20240-20253. https://doi.org/10.3390/ijms151120240
Chicago/Turabian StyleYing, Huang, Mao-Chun Xu, Jing-Hua Tan, Jing-Hua Shen, Hao Wang, and Dai-Fu Zhang. 2014. "Pressure Overload-Induced Cardiac Hypertrophy Response Requires Janus Kinase 2-Histone Deacetylase 2 Signaling" International Journal of Molecular Sciences 15, no. 11: 20240-20253. https://doi.org/10.3390/ijms151120240
APA StyleYing, H., Xu, M.-C., Tan, J.-H., Shen, J.-H., Wang, H., & Zhang, D.-F. (2014). Pressure Overload-Induced Cardiac Hypertrophy Response Requires Janus Kinase 2-Histone Deacetylase 2 Signaling. International Journal of Molecular Sciences, 15(11), 20240-20253. https://doi.org/10.3390/ijms151120240
