The Application of Manganese Complexes with Some Tetraazamacrocycles Immobilized in a Nafion Layer on a Glassy Carbon Electrode in Anodic Heterogenic Electrocatalysis
Abstract
1. Introduction
2. Results and Discussion
2.1. Properties of Complexes
2.2. Electroactivity of Modified Electrodes
2.3. Analysis of Electrode Process Mechanisms
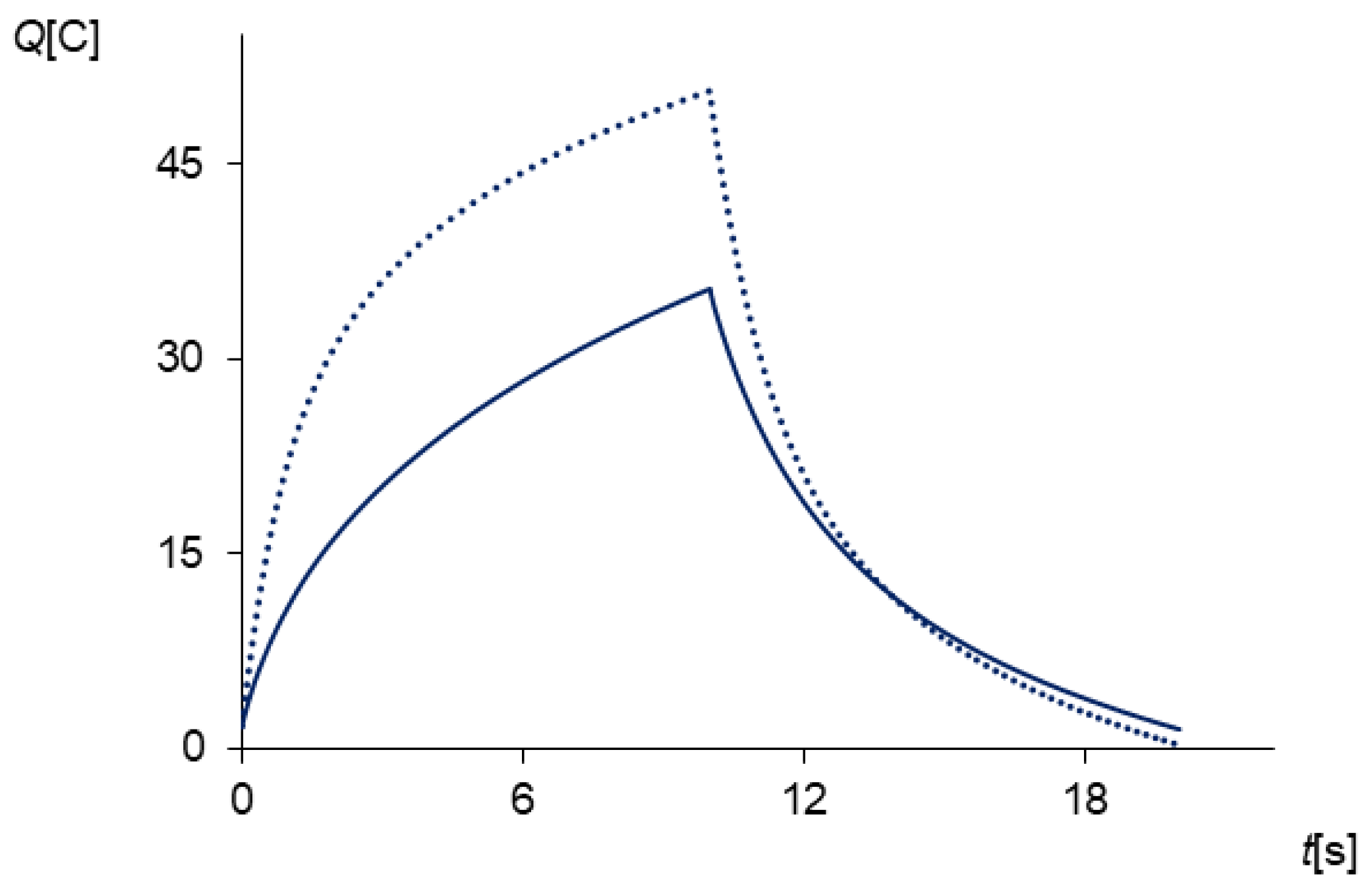
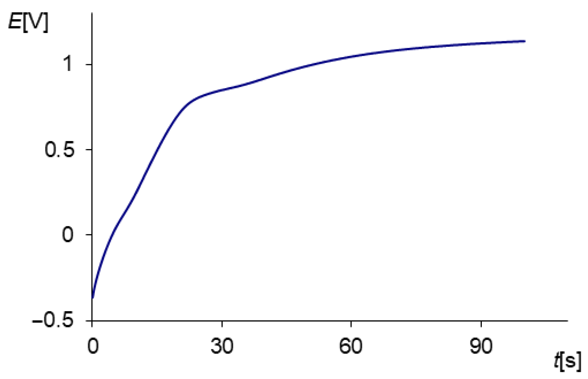
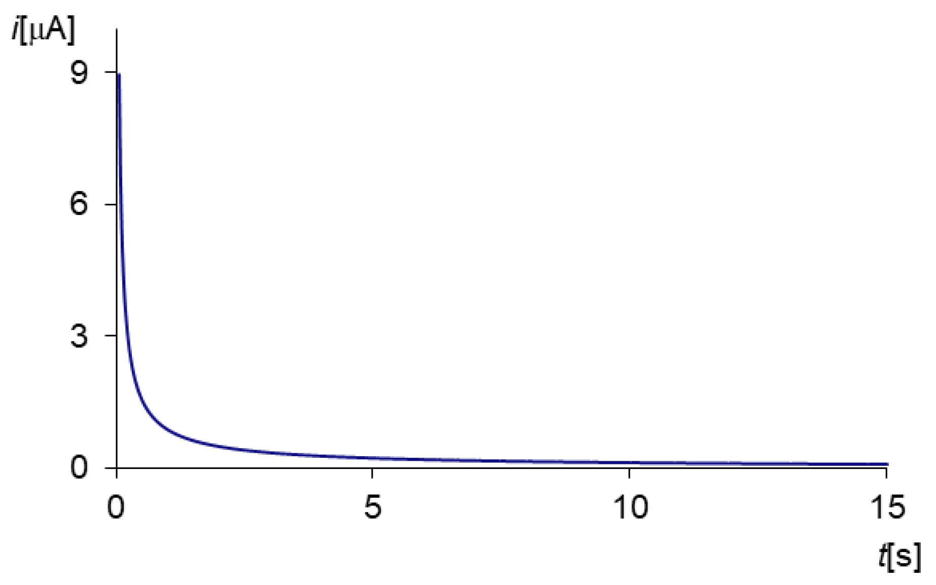
2.4. Diffusion Coefficients and Surface Center Concentrations
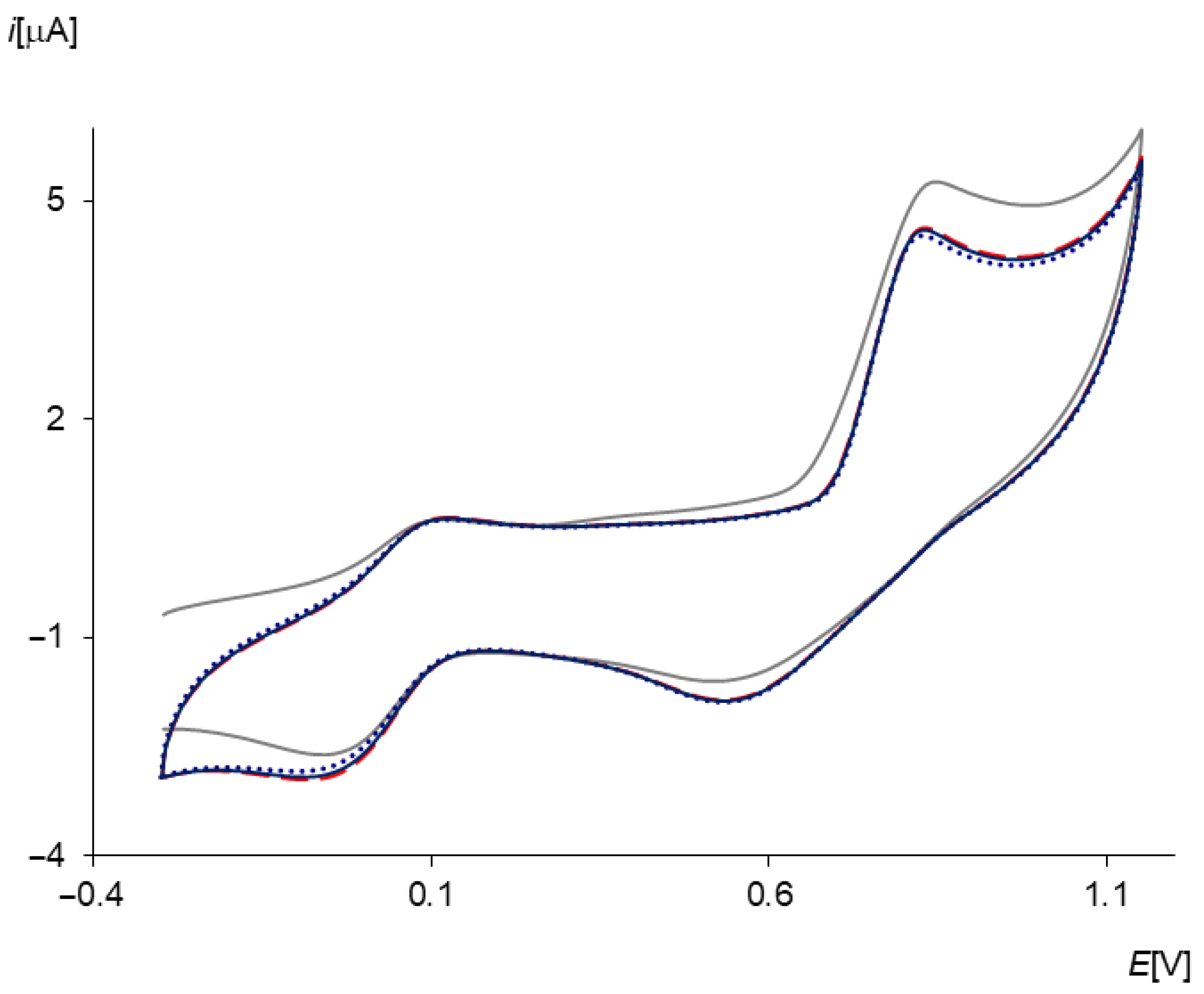
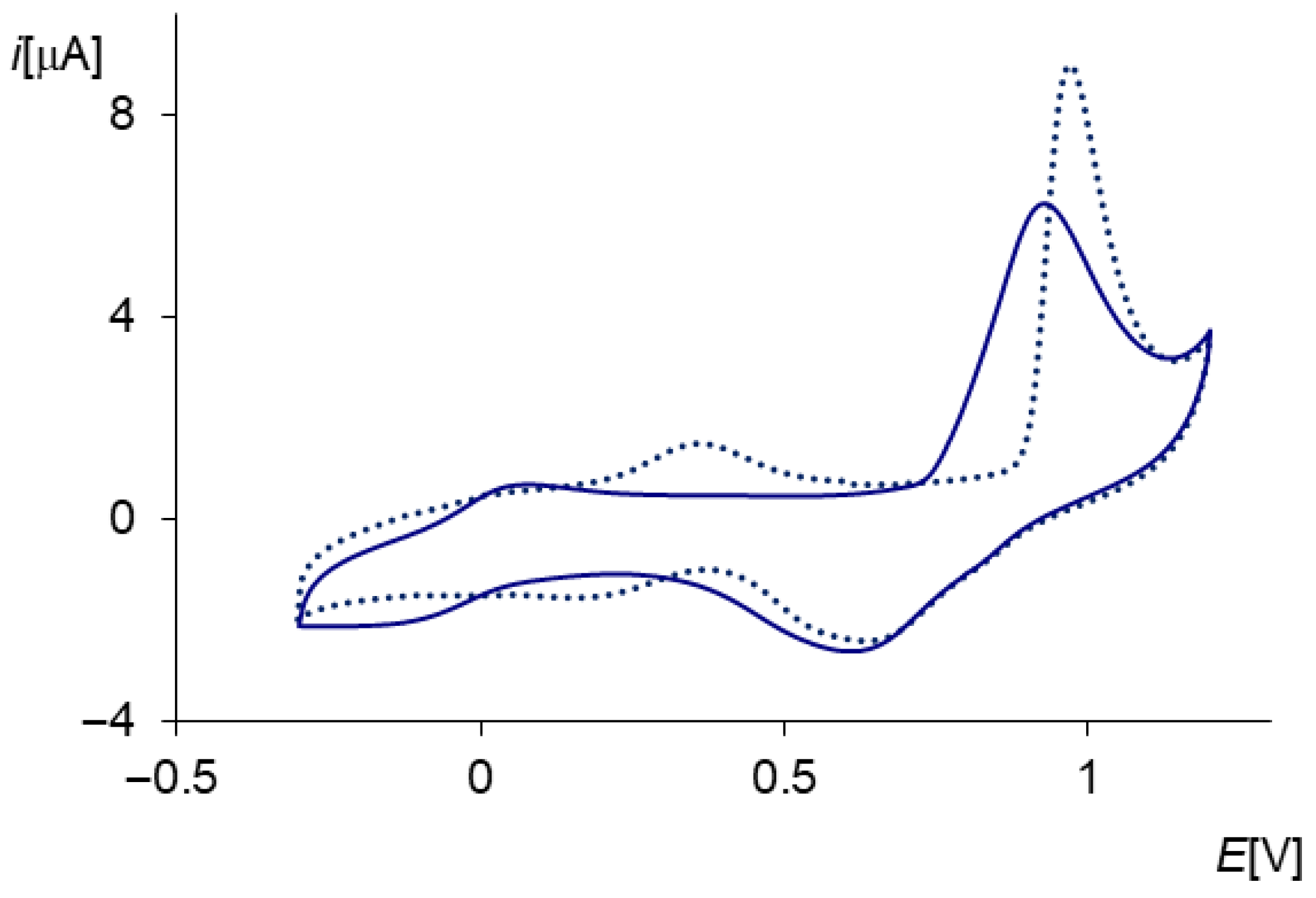
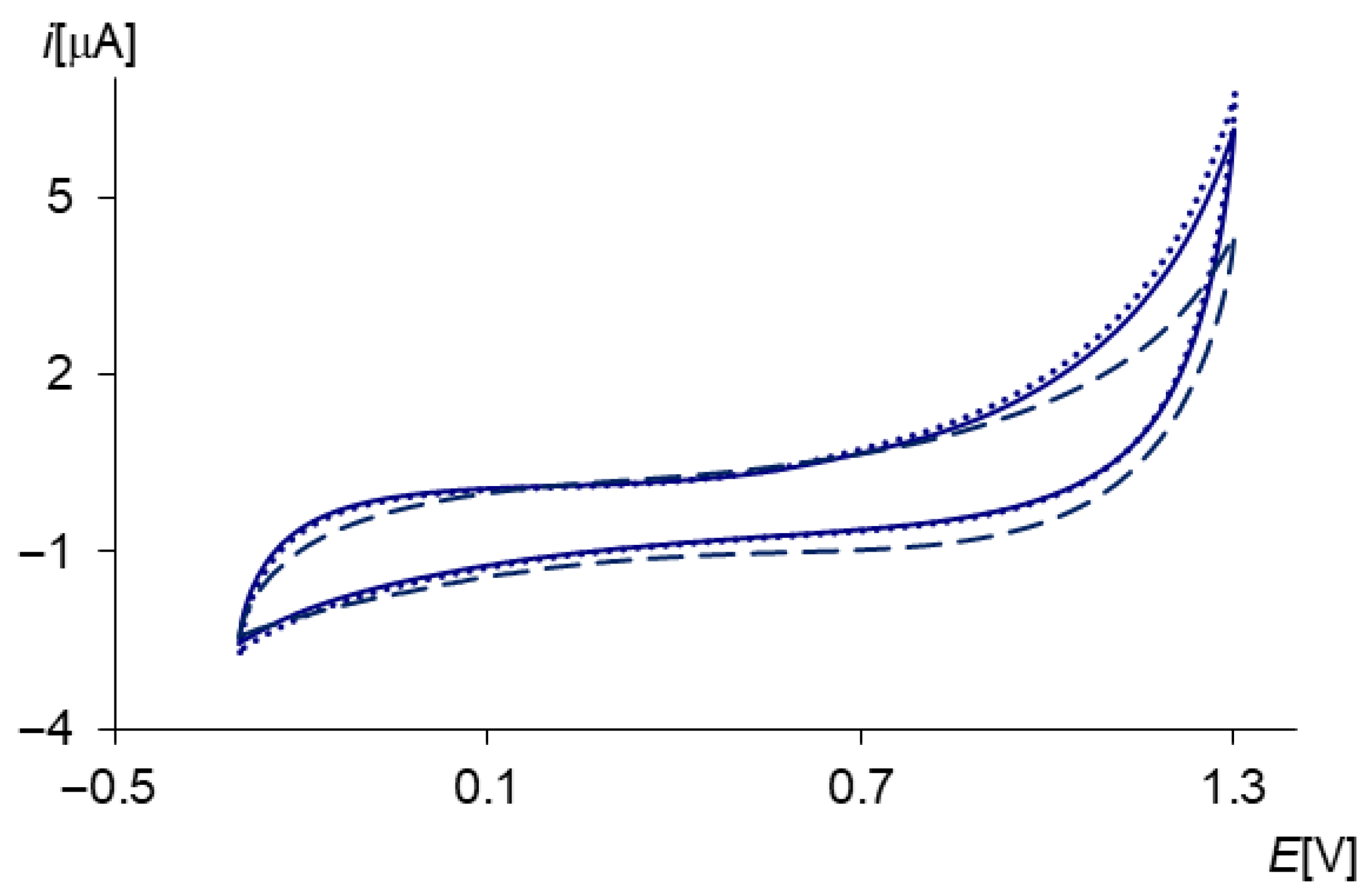
2.5. Electrocatalytic Properties of Modified Electrodes
3. Materials and Methods
3.1. Ligands
- trans-[MnIII([14]aneN4)Cl2]Cl·2H2O, Anal. Calcd. for C10H24N4Cl3Mn·2H2O: C, 30.20; H, 7.04; N, 14.09. Found C, 30.39; H, 7.00; N, 13.92.
- trans-[MnIII(iso[14]aneN4)Cl2]Cl·2H2O, Anal. Calcd. for C10H24N4Cl3Mn·2H2O:C, 30.20; H, 7.10; N, 14.09. Found C, 30.42; H, 7.01; N, 13.91.
- trans-[MnIII([15]aneN4)Cl2]Cl·3H2O, Anal. Calcd. for C11H26N4Cl3Mn·3H2O: C, 30.75; H, 7.45; N, 13.04. Found C, 31.18; H, 7.57; N, 13.08.
- cis-[MnIII([12]aneN4)Cl2]Cl·3H2O, Anal. Calcd. For C8H20N4Cl3Mn·3H2O: C, 24.79; H, 6.71; N, 14.46. Found C, 23.65; H, 6.75; N, 14.51.
3.2. Modification of Electrodes
3.3. Instruments and Procedures
4. Conclusions
Supplementary Materials
Author Contributions
Funding
Institutional Review Board Statement
Informed Consent Statement
Data Availability Statement
Conflicts of Interest
References
- Yano, J.; Kern, J.; Yachandra, V.K. 2.13—Photosynthesis. In Comprehensive Inorganic Chemistry III, 3rd ed.; Elsevier: Amsterdam, The Netherlands, 2023; pp. 347–372. [Google Scholar] [CrossRef]
- Gao, X.L.; Li, J.-M.; Wang, Y.-L.; Jiu, M.; Yan, G.-H.; Liu, S.-S.; Wang, X.-W. Cloning, Expression and Characterization of Mitochondrial Manganese Superoxide Dismutase from the Whitefly, Bemisia tabaci. Int. J. Mol. Sci. 2013, 14, 871–887. [Google Scholar] [CrossRef]
- Zhao, H.; Li, J.; Jian, H.; Lu, M.; Wang, M. Two Novel Schiff Base Manganese Complexes as Bifunctional Electrocatalysts for CO2 Reduction and Water Oxidation. Molecules 2023, 28, 1074. [Google Scholar] [CrossRef]
- Ajibola, A.A.; Cubillán, N.; Coba-Jiménez, L.; Kłak, J.; Sieroń, L.; Maniukiewicz, W. A doubly Phenoxyacetate-bridged dinuclear manganese(II) complex with 1,10-Phenanthroline: Synthesis, 1-D supramolecular structure, Hirshfeld surface analysis, magnetic and theoretical studies. Polyhedron 2025, 267, 117337. [Google Scholar] [CrossRef]
- Ariafard, A.; Longhurst, M.; Swiegers, G.F.; Stranger, R. Mechanisms of Mn(V)-Oxo to Mn(IV)-Oxyl Conversion: From Closed-Cubane Photosystem II to Mn(V) Catalysts and the Role of the Entering Ligands. Chem. Eur. J. 2024, 30, e202400396. [Google Scholar] [CrossRef]
- Mermela, A.; Duch, A.; Wałęsa-Chorab, M.; Żak, P. Manganese Complexes Bearing Bulky DAB Ligands as Efficient Catalysts for the Solvent-Free Hydroboration of Ketones. Int. J. Mol. Sci. 2025, 26, 10454. [Google Scholar] [CrossRef]
- Wang, T.; Xu, Y.; Du, M.; Hu, Z.; Liu, L. Synthesis, Characterization and Application of NNN Pincer Manganese Complexes with Pyrazole Framework in α-Alkylation Reaction. Molecules 2025, 30, 1465. [Google Scholar] [CrossRef]
- Mahanta, A.; Sudharsan, K.; Keerthana, T.; Barman, K.; Devi, N.; Kalimuthu, P.; Jasimuddin, S. An efficient poly(5-(4-methoxyphenyl)dipyrromethane-based Mn(II) complex modified glassy carbon electrode for photo-assisted electrocatalytic water oxidation at neutral pH. New J. Chem. 2025, 49, 17616–17624. [Google Scholar] [CrossRef]
- Zihon, M.; Kassa, A.; Tigineh, G.T.; Chanie, G.; Tesfaye, D.; Gebrezgiabher, M.; Metto, M.; Alem, M.B.; Abebe, A.; Thomas, M. Manganese(II) resorcinolate complex: Synthesis, characterizations, electrochemical behavior, and antibacterial activities. J. Appl. Electrochem. 2025, 55, 727–737. [Google Scholar] [CrossRef]
- Wu, Z.; Wan, T.; Kong, X.; Shen, Q.; Li, K.; Wu, H. Electrocatalytic hydrogen evolution at carbon paste electrodes doped with a manganese(II) imidazoledicarboxylate complex. Z. Für Naturforschung B 2023, 78, 469–476. [Google Scholar] [CrossRef]
- Soriano-López, J.; Elliott, R.; Kathalikkattil, A.C.; Ako, A.M.; Mulahmetović, M.; Venkatesan, M.; Schmitt, W. Bioinspired Water Oxidation Using a Mn-Oxo Cluster Stabilized by Non-Innocent Organic Tyrosine Y161 and Plastoquinone Mimics. ACS Sustain. Chem. Eng. 2020, 8, 13648–13659. [Google Scholar] [CrossRef]
- Lim, H.S.; Nath, S.; Lim, W.T. Crystallographic study of direct methanol oxidation to formaldehyde by the fully Mn2+-exchanged zeolite Y (FAU, Si/Al = 1.56). J. Porous Mat. 2023, 30, 599–606. [Google Scholar] [CrossRef]
- Sergienko, N.; Radjenovic, J. Manganese oxide coated TiO2 nanotube-based electrode for efficient and selective electrocatalytic sulfide oxidation to colloidal sulphur. Appl. Catal. B Environ. 2021, 296, 120383. [Google Scholar] [CrossRef]
- Silva, I., Jr.; Hsu, P.C.; Cruz-Ceja, R.; Choate, J.C.; Gil-Sepulcre, M.; Prakash, G.K.S.; DeBeer, S.; Uribe, A.; Rüdiger, O.; Marinescu, S.C. Electrodeposited Films of Manganese–Bipyridine Complexes for Aqueous Electrochemical CO2 Reduction. ACS Catal. 2025, 15, 18804–18816. [Google Scholar] [CrossRef]
- Keypour, H.; Kouhdareh, J.; Karimi-Nami, R.; Alavinia, S.; Karakaya, I.; Babaei, S.; Maryamabadi, A. Investigation of the electrocatalytic reaction for the oxidation of alcohols through the formation of a metal organic framework (Mn-MIL-100)/polymer matrix on the surface of an Au electrode. New J. Chem. 2023, 47, 6730–6738. [Google Scholar] [CrossRef]
- Barbaro, P.; Liguori, F. Ion Exchange Resins: Catalyst Recovery and Recycle. Chem. Rev. 2009, 109, 515–529. [Google Scholar] [CrossRef]
- Peng, R.; Offenhäusser, A.; Ermolenko, Y.; Mourzina, Y. Biomimetic sensor based on Mn(III) meso-tetra(N-methyl-4-pyridyl) porphyrin for non-enzymatic electrocatalytic determination of hydrogen peroxide and as an electrochemical transducer in oxidase biosensor for analysis of biological media. Sens. Actuators B Chem. 2020, 321, 128437. [Google Scholar] [CrossRef]
- Yang, C.; Gu, Y.; Zhang, K.-L. Proton-Conductive and Electrochemical-Sensitive Sensing Behavior of a New Mn(II) Chain Coordination Polymer. Cryst. Growth Des. 2023, 23, 704–718. [Google Scholar] [CrossRef]
- Askri, S.; Moslah, M.; Mkacher, H.; Nasri, H.; Dridi, C. Development of a new electrochemical sensor for serotonin detection based on a manganese(iii) porphyrin complex. Anal. Methods 2025, 17, 8212–8223. [Google Scholar] [CrossRef]
- Shitahun, A.; Atlabachew, M.; Aragaw, B.A.; Benor, A.; Metto, M.; Abebe, A. Synthesis, characterization, and application of a novel electrochemical sensor based on poly [Mn(Chr)3]Cl2/PGE for the determination of ciprofloxacin in pharmaceuticals and urine samples. Internat. J. Electrochem. Sci. 2025, 20, 100937. [Google Scholar] [CrossRef]
- Brewer, K.J.; Calvin, M.; Lumpkin, R.S.; Otvos, J.W.; Spreer, L.O. Synthesis, structure, and characterization of a mixed-valence manganese(III)-manganese(IV) bis(.mu.-oxo) complex with a macrocyclic tetraaza ligand. Inorg. Chem. 1989, 28, 4446–4451. [Google Scholar] [CrossRef]
- Létumier, F.; Broeker, G.; Barbe, J.M.; Guilard, R.; Lucas, D.; Dahaoui-Gindrey, V.; Lecomte, C.; Thouin, L.; Amatore, C. Dichloro(1,4,8,11-tetraazacyclotetradecane)manganese(III) chloride: Cis–trans isomerisation evidenced by infrared and electrochemical studies. J. Chem. Soc. Dalton Trans. 1998, 2233–2239. [Google Scholar] [CrossRef]
- Bryan, P.S.; Dabrowiak, J.C. Synthesis and Characterization of Manganese Complexes Containing a Synthetic Macrocyclic Ligand. Inorg. Chem. 1975, 14, 296–299. [Google Scholar] [CrossRef]
- Bucher, C.; Duval, E.; Barbe, J.M.; Yerpeaux, J.N.; Amatore, C.; Guilard, R.; Pape, L.L.; Latour, J.M.; Dahaoul, S.; Lecomte, C. Synthesis, X-ray Structure, Electrochemical, a nd EPR Studies of a Pentacoordinated Mn(II) Tetramethylcyclam Complex. Inorg. Chem. 2001, 40, 5722–5726. [Google Scholar] [CrossRef]
- Hay, R.W.; Fraser, I. Preparation and characterization of transition metal complexes of 1,4,8,12-tetra-azacyclopentadecane ([15]aneN4). Polyhedron 1997, 16, 2223–2227. [Google Scholar] [CrossRef]
- Yan-Wei, R.; Jun, L.; Feng-Xing, Z.; Jin-Hua, Z.; Hui, G. Crystal Structure and Characterization of a New Mixed-valence Manganese(III/IV) Complex: [Mn2(cyclen)2(μ-O)2](ClO4)3·4H2O. Chin. J. Chem. 2005, 23, 418–420. [Google Scholar] [CrossRef]
- Tomczyk, D.; Andrijewski, G.; Nowak, L.; Urbaniak, P.; Sroczyński, D. Synthesis, Spectrocopic and Electrochemical Properties of Mononuclear Mn(III) Complex and of Binuclear Di-µ-oxo Bridged Mn(III) and Mn(IV) Complex with Isocyclam. Inorg. Chim. Acta 2012, 390, 70–78. [Google Scholar] [CrossRef]
- Tomczyk, D.; Skrzypek, S.; Seliger, P. Influence of the Type of Macrocycle on the Stabilisation of the High Oxidation State of the Manganese Ion and Electrode Processes. Molecules 2025, 30, 1860. [Google Scholar] [CrossRef]
- Rabbani, G.; Mohammad, A.; Khan, M.E.; Zakri, W.; Khan, M.V.; Ahamd, K.; Ali, W.; Ali, S.K.; Hasan, N.; Khamaj, A.; et al. Nafion-stabilized silver nanoparticles modified glassy carbon electrode for ultrasensitive detection of alpha-1-acid glycoprotein. Bioelectrochemistry 2026, 168, 109112. [Google Scholar] [CrossRef]
- Gagliardi, G.G.; Ibrahim, A.; Borello, D.; El-Kharouf, A. Composite Polymers Development and Application for Polymer Electrolyte Membrane Technologies—A Review. Molecules 2020, 25, 1712. [Google Scholar] [CrossRef]
- Malara, A.; Bonaccorsi, L.; Fotia, A.; Antonucci, P.L.; Frontera, P. Hybrid Fluoro-Based Polymers/Graphite Foil for H2/Natural Gas Separation. Materials 2023, 16, 2105. [Google Scholar] [CrossRef]
- Rubinstein, I. The influence of the polymer structure on electrochemical properties of uncharged molecules in nafion films on electrodes. J. Electroanal. Chem. 1985, 188, 227–244. [Google Scholar] [CrossRef]
- Zook, L.A.; Leddy, J. Density and Solubility of Nafion: Recast, Annealed, and Commercial Films. Anal. Chem. 1996, 68, 3793–3796. [Google Scholar] [CrossRef]
- Tomczyk, D.; Seliger, P. Modification of Glassy Carbon Electrodes with Complexes of Manganese(II) with Some Phenanthroline Derivatives Immobilized in Nafion Layer. Int. J. Mol. Sci. 2024, 25, 2348. [Google Scholar] [CrossRef]
- Tomczyk, D.; Kaczmarek, M.; Bukowski, W.; Bester, K. Electrocatalytic Properties of Ni(II) Schiff Base Complex Polymer Films. Materials 2022, 15, 191. [Google Scholar] [CrossRef]
- Tomczyk, D.; Seliger, P.; Bukowski, W.; Bester, K. The Influence of Electrolyte Type on Kinetics of Redox Processes in the Polymer Films of Ni(II) Salen-Type Complexes. Molecules 2022, 27, 1812. [Google Scholar] [CrossRef]
- Coolman, J.P.; Schneider, P.W. Complexes of Cobalt(III) and Rhodium(III) with a Cyclic Tetradentate Secondary Amine. Inorg. Chem. 1966, 5, 1380–1384. [Google Scholar] [CrossRef]
- Iitaka, Y.; Shina, M.; Kimura, E. Crystal Structure of Dinitro(1,4,7,10-tetraazacyclododecane)cobalt(III) Chloride. Inorg. Chem. 1974, 13, 2886–2891. [Google Scholar] [CrossRef]
- Choi, J.-H.; Oh, I.-G.; Ryoo, K.S.; Lim, W.-T.; Park, Y.C.; Habibi, M.H. Structural and spectroscopic properties of trans-difluoro(1,4,8,12-tetraazacyclopentadecane)chromium(III) perchlorate hydrate. Spectrochim. Acta Part A 2006, 65, 1138–1143. [Google Scholar] [CrossRef]
- Martin, C.M.; Rubinstein, I.; Bard, A.J. Polymer Films on Electrodes. 9. Electron and Mass Transfer in Nafion Films Containing Ru(bpy)32+. J. Am. Chem. Soc. 1982, 104, 4817–4824. [Google Scholar] [CrossRef]
- Aguilar-Sanchez, R.; Duran-Tlachino, D.A.; Cabrera-Hilerio, S.L.; Garate-Morales, J.L. Electrochemical Detection of Adrenaline Using Nafion-Trimethylsilyl and Nafion- Trimethylsilyl-Ru2+-Complex Modified Electrodes. Electrochem 2025, 6, 10. [Google Scholar] [CrossRef]
- Mauritz, K.A.; Moore, R.B. State of Understanding of Nafion. Chem. Rev. 2004, 104, 4535–4586. [Google Scholar] [CrossRef] [PubMed]
- Seen, A.J. Nafion: An excellent support for metal-complex catalysts. J. Mol. Catal. A Chem. 2001, 177, 105–112. [Google Scholar] [CrossRef]
- Kissinger, P.T.; Heineman, W.R. Chemically Modified Electrodes. In Laboratory Techniques in Electroanalytical Chemistry, 2nd ed.; Marcel Dekker: New York, NY, USA, 1996; Volume 13, pp. 412–419. [Google Scholar]
- Shi, M.; Anson, F.C. Effects of hydration on the resistances and electrochemical responses of nafioncoatings on electrodes. J. Electroanal. Chem. 1996, 415, 41–46. [Google Scholar] [CrossRef]
- Pecoraro, V.L. Manganese Redox Enzymes; VCH Publishers: New York, NY, USA, 1992. [Google Scholar]
- Ŏkawa, H.; Nakamura, M.; Kida, S. Binuclear Metal-Complexes Manganese(IV) Complexes Synthesized by Oxidation of Binuclear Manganese(II) Complexes of 2-(Salicylidene-Amino)Phenols with Tetrachloro-Ortho-Benzoquinone. Bull. Chem. Soc. Jpn. 1982, 55, 466–470. [Google Scholar] [CrossRef]
- Kessissoglou, D.P.; Li, X.; Butler, W.M.; Pecoraro, V.L. Mononuclear Manganese(IV) Complexes of Hydroxyl-Rich Schiff Base Ligands. Inorg. Chem. 1987, 26, 2487–2492. [Google Scholar] [CrossRef]
- Cooper, S.R.; Calvin, M. Mixed Valence Interactions in Di-μ- Bridged Manganese Complexes. J. Am. Chem. Soc. 1977, 99, 6623–6630. [Google Scholar] [CrossRef]
- Bryan, P.S.; Dabrowiak, J.C. Transition Metal Complexes Containing an Optically Active Macrocyclic Ligand. Manganese(III), Nickel(II), and Copper(II). Inorg. Chem. 1975, 14, 299–302. [Google Scholar] [CrossRef]
- Hambley, T.W.; Lawrance, G.A.; Sangster, D.F.; Ward, C.B. Characterization, Redox Properties and Pulse-Radiolysis Study of Dichloro-(Tetraazacyclotetradecane)Manganese(III) Complexes, and X-Ray Crystal-Structure of the meso-5,7,7,12,14,14-Hexamethyl-1,4,8,11-Tetraazacyclotetradecane Complex. Aust. J. Chem. 1987, 40, 883–893. [Google Scholar] [CrossRef]
- Wirguin, C.H. Recent advances in perfluorinated ionomer membranes: Structure, properties and applications. J. Membr. Sci. 1996, 120, 1–33. [Google Scholar] [CrossRef]
- Yeager, H.L.; Steck, A. Cation and Water Diffusion in Nafion Ion Exchange Membranes: Influence of Polymer structure. J. Electrochem. Soc. 1981, 128, 1880–1884. [Google Scholar] [CrossRef]
- Martini, G.; Ottaviani, M.F.; Pedocchi, L.; Ristori, S. The state of hydrated vanadyl ions adsorbed on a perfluorinated ionomer as studied by ESR and ENDOR. Macromolecules 1989, 22, 1743–1748. [Google Scholar] [CrossRef]
- Schlick, S.; Alonso-Amigo, M.G.; Eaton, S.S. Structure of copper(2+)-copper(2+) dimers in Nafion swollen by water, methanol, DMF, and THF: ESR results and theoretical simulations. J. Phys. Chem. 1989, 93, 7906–7912. [Google Scholar] [CrossRef]
- Pan, H.K.; Meagher, A.; Pineri, M.; Knapp, G.S.; Cooper, S.L. EXAFS studies of Fe3+ neutralized Nafion: Interpretation of the second peak in the radial structure function. J. Chem. Phys. 1985, 82, 1529–1538. [Google Scholar] [CrossRef]
- Wang, J. Analytical Electrochemistry; VCH Publishers, Inc.: New York, NY, USA, 1994; Volume 3. [Google Scholar]
- Kissinger, P.T.; Heineman, W.R. Large-Amplitude Controlled-Potential Techniques. In Laboratory Techniques in Electroanalytical Chemistry, 2nd ed.; Marcel Dekker: New York, NY, USA, 1996; Volume 3, pp. 52–76. [Google Scholar]
- White, H.S.; Leddy, J.; Bard, A.J. Polymer films on electrodes. 8. Investigation of charge-transport mechanisms in Nafion polymer modified electrodes. J. Am. Chem. Soc. 1982, 104, 4811–4817. [Google Scholar] [CrossRef]
- Thirsk, H.R.; Harrison, J.A. A Guide to the Study of Electrode Kinetics; Academic Press Inc.: London, UK, 1972; Volume 2. [Google Scholar]
- Andrieux, C.P.; Dumas-Bouchiat, J.M.; Saveant, J.M. Catalysis of electrochemical reactions at redox polymer electrodes: Kinetic model for stationary voltammetric techniques. J. Electroanal. Chem. 1982, 131, 1–35. [Google Scholar] [CrossRef]
- Andrieux, C.P.; Saveant, J.M. Electron transfer through redox polymer films. J. Electroanal. Chem. 1980, 111, 377–381. [Google Scholar] [CrossRef]
- Laviron, E. A multilayer model for the study of space distributed redox modified electrodes: Part I. Description and discussion of the model. J. Electroanal. Chem. 1980, 112, 1–9. [Google Scholar] [CrossRef]
- Dahms, H. Electronic conduction in aqueous solution. J. Phys. Chem. 1968, 72, 362–364. [Google Scholar] [CrossRef]
- Ruff, I.; Friedrich, V.J. Transfer diffusion. I. Theoretical. J. Phys. Chem. 1971, 75, 3297–3302. [Google Scholar] [CrossRef]
- Kaneko, M. Charge transport in solid polymer matrixes with redox centers. Prog. Polym. Sci. 2001, 26, 1101–1137. [Google Scholar] [CrossRef]
- Umamaheswari, J.; Sangaranarayanan, M.V. Charge Transport through Chemically Modified Electrodes: A General Analysis for Ion Exchange and Covalently Attached Redox Polymers. J. Phys. Chem. B 1999, 103, 5687–5697. [Google Scholar] [CrossRef]
- Buttry, D.A.; Anson, F.C. Electron hopping vs. molecular diffusion as charge transfer mechanisms in redox polymer films. J. Electroanal. Chem. 1981, 130, 333–338. [Google Scholar] [CrossRef]
- Bard, A.J.; Faulkner, L.R. Electrochemical Methods. Fundamentals and Applications, 2nd ed.; John Wiley & Sons: Hoboken, NJ, USA, 2001; Volume 12, pp. 501–504. [Google Scholar]










| Complex | Concentration of the Complex in the Film c [mol·dm−3] | First Step Processes | Second Step Processes | ||
|---|---|---|---|---|---|
| Q/t1/2·106 | Dap·1010 [cm2s−1] | Q/t1/2·106 | Dap·1010 [cm2s−1] | ||
| trans-[MnIII([14]aneN4)Cl2]Cl | 0.062 | 0.72 | 6.0 | 0.73 | 6.1 |
| 0.128 | 1.53 | 6.7 | 1.53 | 6.7 | |
| 0.193 0.244 0.316 0.371 | 2.30 3.09 3.89 4.86 | 7.0 7.1 7.4 7.7 | 2.28 3.08 3.92 4.88 | 6.9 7.0 7.5 7.8 | |
| trans-[MnIII(iso[14]aneN4)Cl2]Cl | 0.062 | 0.68 | 5.8 | 0.72 | 6.0 |
| 0.128 0.193 0.244 0.316 0.371 | 1.58 2.31 3.12 3.87 4.79 | 6.6 6.9 7.2 7.3 7.5 | 1.56 2.28 3.12 3.88 4.81 | 6.5 6.8 7.2 7.4 7.6 | |
| cis-[MnIII([12]aneN4)Cl2]Cl | 0.062 | 0.80 | 7.2 | 0.79 | 7.1 |
| 0.128 | 1.66 | 7.4 | 1.66 | 7.4 | |
| 0.193 0.244 0.316 0.371 | 2.39 3.25 4.17 4.99 | 7.6 7.8 8.0 8.1 | 2.41 3.27 4.20 5.03 | 7.7 7.9 8.1 8.3 | |
| trans-[MnIII([15]aneN4)Cl2]Cl | 0.062 | 0.69 | 5.7 | 0.71 | 5.8 |
| 0.128 0.193 0.244 0.316 0.371 | 1.49 2.19 3.06 3.77 4.72 | 6.0 6.5 6.9 7.1 7.3 | 1.51 2.19 3.06 3.79 4.75 | 6.1 6.5 6.9 7.2 7.4 | |
| Complex | Substrate | First Step of The Process | Second Step of the Process | ||
|---|---|---|---|---|---|
| ipa·S/ipa * | ipc·S/ipc * | ipa·S/ipa * | ipc·SR/ipc * | ||
| trans-[MnIII([14]aneN4)Cl2]Cl | ascorbic acid | 1.63 | 0.87 | 1.68 | 0.85 |
| glycolic acid | 1.59 | 0.88 | 1.61 | 0.87 | |
| glycolic aldehyde | 1.42 | 0.93 | 1.51 | 0.92 | |
| trans-[MnIII(iso[14]aneN4)Cl2]Cl | ascorbic acid | 1.64 | 0.87 | 1.70 | 0.85 |
| glycolic acid glycolic aldehyde | 1.56 1.48 | 0.87 0.91 | 1.62 1.53 | 0.86 0.89 | |
| cis-[MnIII([12]aneN4)Cl2]Cl | ascorbic acid | 1.82 | 0.79 | 1.87 | 0.77 |
| glycolic acid | 1.77 | 0.83 | 1.80 | 0.82 | |
| glycolic aldehyde | 1.72 | 0.85 | 1.74 | 0.84 | |
| trans-[MnIII([15]aneN4)Cl2]Cl | ascorbic acid | 1.34 | 0.87 | 1.45 | 0.92 |
| glycolic acid glycolic aldehyde | 1.28 1.26 | 0.89 0.91 | 1.40 1.38 | 0.93 0.94 | |
Disclaimer/Publisher’s Note: The statements, opinions and data contained in all publications are solely those of the individual author(s) and contributor(s) and not of MDPI and/or the editor(s). MDPI and/or the editor(s) disclaim responsibility for any injury to people or property resulting from any ideas, methods, instructions or products referred to in the content. |
© 2026 by the authors. Licensee MDPI, Basel, Switzerland. This article is an open access article distributed under the terms and conditions of the Creative Commons Attribution (CC BY) license.
Share and Cite
Tomczyk, D.; Seliger, P. The Application of Manganese Complexes with Some Tetraazamacrocycles Immobilized in a Nafion Layer on a Glassy Carbon Electrode in Anodic Heterogenic Electrocatalysis. Molecules 2026, 31, 800. https://doi.org/10.3390/molecules31050800
Tomczyk D, Seliger P. The Application of Manganese Complexes with Some Tetraazamacrocycles Immobilized in a Nafion Layer on a Glassy Carbon Electrode in Anodic Heterogenic Electrocatalysis. Molecules. 2026; 31(5):800. https://doi.org/10.3390/molecules31050800
Chicago/Turabian StyleTomczyk, Danuta, and Piotr Seliger. 2026. "The Application of Manganese Complexes with Some Tetraazamacrocycles Immobilized in a Nafion Layer on a Glassy Carbon Electrode in Anodic Heterogenic Electrocatalysis" Molecules 31, no. 5: 800. https://doi.org/10.3390/molecules31050800
APA StyleTomczyk, D., & Seliger, P. (2026). The Application of Manganese Complexes with Some Tetraazamacrocycles Immobilized in a Nafion Layer on a Glassy Carbon Electrode in Anodic Heterogenic Electrocatalysis. Molecules, 31(5), 800. https://doi.org/10.3390/molecules31050800

