The Effects of Sika Deer Antler Peptides on 3T3-L1 Preadipocytes and C57BL/6 Mice via Activating AMPK Signaling and Gut Microbiota
Abstract
1. Introduction
2. Results
2.1. Screening the Optimal Hydrolysate Using Differentiated 3T3-L1 Preadipocytes
2.2. Different Molecular Weights of sVAP Inhibit the Differentiation of 3T3-L1 Preadipocytes into Adipocytes
2.3. sVAP-3K Reduced Weight Gain and Adipose Tissue Weight in HFD Mice
2.4. sVAP-3K Improved Serum Glucose Levels in HFD Mice
2.5. sVAP-3K Improved Serum Biochemical Parameters in HFD Mice
2.6. sVAP-3K Reduced Adipogenesis in Abdominal Fat Tissue and Liver of HFD Mice via the AMPK Signaling Pathway
2.7. sAP-3K Reduced the Size of Abdominal Adipocytes and Hepatic Lip-acc in HFD Mice
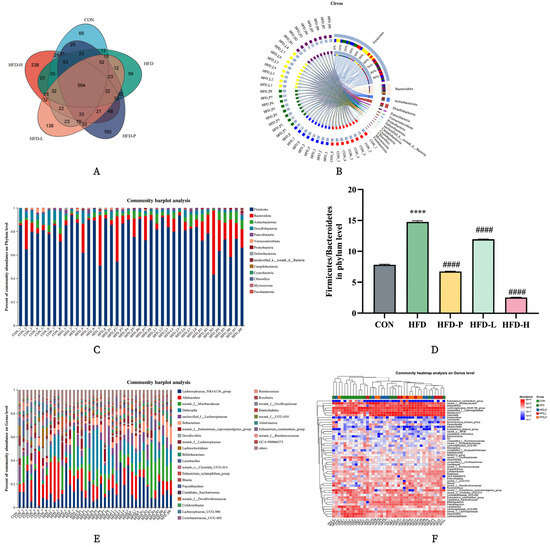
2.8. Gut Microbiota
2.8.1. Community Diversity Analysis
2.8.2. Community Composition Analysis
2.8.3. LEfSe Analysis
2.9. LC-MS/MS Mass Spectrometry Detection
2.10. Molecular Docking Results
3. Discussion
4. Materials and Methods
4.1. Drugs and Materials
4.2. Preparation of Sample
4.2.1. Preparation of Velvet Antler Hydrolysate
4.2.2. Preparation of Hydrolysate with Different Molecular Weights
4.3. In Vitro Experiments
4.3.1. Cell Culture and Cell Differentiation
4.3.2. Cytotoxicity Assay
4.3.3. Oil Red O Staining
4.4. In Vivo Experiments
4.4.1. Animals
4.4.2. HFD-Induced Obesity Animal Model
4.4.3. Analysis of Sugar Tolerance and Oral Glucose Tolerance Test
4.4.4. Enzyme-Linked Immunosorbent Assay (ELISA)/Serum Chemistry Analysis
4.4.5. Western Blot Analysis
4.4.6. Histomorphological Analysis
4.4.7. Gut Microbiota Analysis
4.5. Structural Identification
4.5.1. LC-MS/MS Mass Spectrometry Detection
4.5.2. Molecular Docking
4.6. Statistical Analysis
5. Conclusions
Supplementary Materials
Author Contributions
Funding
Institutional Review Board Statement
Informed Consent Statement
Data Availability Statement
Conflicts of Interest
Abbreviations
| AA | Amino acid |
| AMPK | The AMP activated protein kinase |
| AUC | Area under the curve |
| C/EBPα | CCAAT/enhancer binding protein–α |
| DH | Dispase hydrolysates |
| DMEM | 30 Dulbecco modified Eagle medium |
| DEXA | Dexamethasone |
| ELISA | Enzyme-linked immunosorbent assay |
| FBS | Fetal bovine serum |
| HFD | High-fat diet |
| Lip-acc | Lipid accumulation |
| NBS | Neonatal bovine serum |
| ORO | Oil Red O |
| OGTT | Oral glucose tolerance test |
| PS | Penicillin streptomycin |
| PBS | Phosphate-buffered saline |
| Phe | Phenylalanine |
| sVAP | Sika deer velvet antler peptides |
| sVAP-3K | Sika deer velvet antler peptides ≤ 3 KDa |
| WAT | White adipose tissue |
| WHO | World Health Organization |
References
- Yoon, Y.-S.; Chung, K.-S.; Lee, S.-Y.; Heo, S.-W.; Kim, Y.-R.; Lee, J.K.; Kim, H.; Park, S.; Shin, Y.-K.; Lee, K.-T. Anti-obesity effects of a standardized ethanol extract of Eisenia bicyclis by regulating the AMPK signaling pathway in 3T3-L1 cells and HFD-induced mice. Food Funct. 2024, 15, 6424–6437. [Google Scholar] [CrossRef] [PubMed]
- Lai, C.-S.; Chen, Y.-Y.; Lee, P.-S.; Kalyanam, N.; Ho, C.-T.; Liou, W.-S.; Yu, R.-C.; Pan, M.-H. Bisdemethoxycurcumin Inhibits Adipogenesis in 3T3-L1 Preadipocytes and Suppresses Obesity in High-Fat Diet-Fed C57BL/6 Mice. J. Agric. Food Chem. 2016, 64, 821–830. [Google Scholar] [CrossRef]
- Müller, T.D.; Blüher, M.; Tschöp, M.H.; DiMarchi, R.D. Anti-obesity drug discovery: Advances and challenges. Nat. Rev. Drug Discov. 2021, 21, 201–223. [Google Scholar] [CrossRef]
- de Gonzalez, A.B.; Hartge, P.; Cerhan, J.R.; Flint, A.J.; Hannan, L.; MacInnis, R.J.; Moore, S.C.; Tobias, G.S.; Anton-Culver, H.; Freeman, L.B. Body-mass index and mortality among 1.46 million white adults. N. Engl. J. Med. 2010, 363, 2211–2219. [Google Scholar] [CrossRef] [PubMed]
- Bray, G.A.; Tartaglia, L.A. Medicinal strategies in the treatment of obesity. Nature 2000, 404, 672–677. [Google Scholar] [CrossRef] [PubMed]
- Katz, D.L. COMPETING DIETARY CLAIMS FOR WEIGHT LOSS: Finding the Forest Through Truculent Trees. Annu. Rev. Public Health 2005, 26, 61–88. [Google Scholar] [CrossRef]
- Leibel, R.L.; Rosenbaum, M.; Hirsch, J. Changes in energy expenditure resulting from altered body weight. N. Engl. J. Med. 1995, 332, 621–628. [Google Scholar] [CrossRef]
- Westerterp-Plantenga, M.S.; Lemmens, S.G.; Westerterp, K.R. Dietary protein—Its role in satiety, energetics, weight loss and health. Br. J. Nutr. 2012, 108, S105–S112. [Google Scholar] [CrossRef]
- Simonson, M.; Boirie, Y.; Guillet, C. Protein, amino acids and obesity treatment. Rev. Endocr. Metab. Disord. 2020, 21, 341–353. [Google Scholar] [CrossRef]
- Green, C.L.; Lamming, D.W. Regulation of metabolic health by essential dietary amino acids. Mech. Ageing Dev. 2019, 177, 186–200. [Google Scholar] [CrossRef]
- Hardie, D.G.; Ross, F.A.; Hawley, S.A. AMPK: A nutrient and energy sensor that maintains energy homeostasis. Nat. Rev. Mol. Cell Biol. 2012, 13, 251–262. [Google Scholar] [CrossRef]
- Lee, S.-Y.; Chung, K.-S.; Son, S.-R.; Lee, S.Y.; Jang, D.S.; Lee, J.-K.; Kim, H.-J.; Na, C.-S.; Lee, S.-H.; Lee, K.-T. A Botanical Mixture Consisting of Inula japonica and Potentilla chinensis Relieves Obesity via the AMPK Signaling Pathway in 3T3-L1 Adipocytes and HFD-Fed Obese Mice. Nutrients 2022, 14, 3685. [Google Scholar] [CrossRef] [PubMed]
- Zhang, F.; Zhang, X.; Yu, J.; Tan, Y.; Guo, P.; Wu, C. The gut microbiota confers the lipid-lowering effect of bitter melon (Momordica charantia L.) In high-fat diet (HFD)-Induced hyperlipidemic mice. Biomed. Pharmacother. 2020, 131, 110667. [Google Scholar] [CrossRef]
- Nerurkar, P.V.; Lecomte, V.; Kaakoush, N.O.; Maloney, C.A.; Raipuria, M.; Huinao, K.D.; Mitchell, H.M.; Morris, M.J. Changes in Gut Microbiota in Rats Fed a High Fat Diet Correlate with Obesity-Associated Metabolic Parameters. PLoS ONE 2015, 10, e0126931. [Google Scholar]
- Gasmi, A.; Mujawdiya, P.K.; Pivina, L.; Dosa, A.; Semenova, Y.; Benahmed, A.G.; Bjorklund, G. Relationship between Gut Microbiota, Gut Hyperpermeability, and Obesity. Curr. Med. Chem. 2021, 28, 827–839. [Google Scholar] [CrossRef] [PubMed]
- Zhu, Z.; Zhu, B.; Sun, Y.; Ai, C.; Wang, L.; Wen, C.; Yang, J.; Song, S.; Liu, X. Sulfated Polysaccharide from Sea Cucumber and its Depolymerized Derivative Prevent Obesity in Association with Modification of Gut Microbiota in High-Fat Diet-Fed Mice. Mol. Nutr. Food Res. 2018, 62, e1800446. [Google Scholar] [CrossRef]
- Hong, J.; Yixin, Z.; Shifei, C.; Boli, Z.; Kaixian, C.; Xuetao, C.; Jian, D.; Lixia, D.; Shuangcheng, M.; Ping, W.; et al. Chinese Pharmacopoeia, 2020th ed.; China Medical Science and Technology Press: Beijing, China, 2020; pp. 336–337. [Google Scholar]
- Ding, Y.; Wang, Y.; Jeon, B.-T.; Moon, S.-H.; Lee, S.-H. Enzymatic hydrolysate from velvet antler suppresses adipogenesis in 3T3-L1 cells and attenuates obesity in high-fat diet-fed mice. EXCLI J. 2017, 16, 328–339. [Google Scholar]
- Moradi, S.; Gholami, H.; Karami, C.; Farhadian, N.; Balaei, F.; Ansari, M.; Shahlaei, M. A study on the protease activity and structure of pepsin in the presence of atenolol and diltiazem. Int. J. Biol. Macromol. 2020, 165, 2855–2868. [Google Scholar] [CrossRef]
- Wu, F.; Zhao, M.; Zhang, Y.; Su, N.; Xiong, Z.; Xu, P. Recombinant acetylated trypsin demonstrates superior stability and higher activity than commercial products in quantitative proteomics studies. Rapid Commun. Mass. Spectrom. 2016, 30, 1059–1066. [Google Scholar] [CrossRef]
- Barzkar, N. Marine microbial alkaline protease: An efficient and essential tool for various industrial applications. Int. J. Biol. Macromol. 2020, 161, 1216–1229. [Google Scholar] [CrossRef]
- Mostafavi, M.; Mahmoodzadeh, K.; Habibi, Z.; Yousefi, M.; Brask, J.; Mohammadi, M. Immobilization of Bacillus amyloliquefaciens protease “Neutrase” as hybrid enzyme inorganic nanoflower particles: A new biocatalyst for aldol-type and multicomponent reactions. Int. J. Biol. Macromol. 2023, 230, 123140. [Google Scholar] [CrossRef] [PubMed]
- Kim, M.J.; Chilakala, R.; Jo, H.G.; Lee, S.-J.; Lee, D.-S.; Cheong, S.H. Anti-Obesity and Anti-Hyperglycemic Effects of Meretrix lusoria Protamex Hydrolysate in ob/ob Mice. Int. J. Mol. Sci. 2022, 23, 4015. [Google Scholar] [CrossRef] [PubMed]
- Wong, F.; Krishnan, A.; Zheng, E.J.; Stärk, H.; Manson, A.L.; Earl, A.M.; Jaakkola, T.; Collins, J.J. Benchmarking AlphaFold-enabled molecular docking predictions for antibiotic discovery. Mol. Syst. Biol. 2022, 18, e11081. [Google Scholar] [CrossRef]
- Sui, Z.; Zhang, L.; Huo, Y.; Zhang, Y. Bioactive components of velvet antlers and their pharmacological properties. J. Pharm. Biomed. Anal. 2014, 87, 229–240. [Google Scholar] [CrossRef] [PubMed]
- Lee, S.-H.; Yang, H.-W.; Ding, Y.; Wang, Y.; Jeon, Y.-J.; Moon, S.-H.; Jeon, B.-T.; Sung, S.-H. Anti-inflammatory effects of enzymatic hydrolysates of velvet antler in RAW 264.7 cells in vitro and zebrafish model. EXCLI J. 2015, 14, 1122–1132. [Google Scholar]
- Farmer, S.R. Transcriptional control of adipocyte formation. Cell Metab. 2006, 4, 263–273. [Google Scholar] [CrossRef]
- Herzig, S.; Shaw, R.J. AMPK: Guardian of metabolism and mitochondrial homeostasis. Nat. Rev. Mol. Cell Biol. 2017, 19, 121–135. [Google Scholar] [CrossRef] [PubMed]
- Wang, Y.; Luo, M.; Wang, F.; Tong, Y.; Li, L.; Shu, Y.; Qiao, K.; Zhang, L.; Yan, G.; Liu, J.; et al. AMPK induces degradation of the transcriptional repressor PROX1 impairing branched amino acid metabolism and tumourigenesis. Nat. Commun. 2022, 13, 7215. [Google Scholar] [CrossRef]
- Cai, J.; Qiong, G.; Li, C.; Sun, L.; Luo, Y.; Yuan, S.; Gonzalez, F.J.; Xu, J. Manassantin B attenuates obesity by inhibiting adipogenesis and lipogenesis in an AMPK dependent manner. FASEB J. 2021, 35, e21496. [Google Scholar] [CrossRef]
- Ghaben, A.L.; Scherer, P.E. Adipogenesis and metabolic health. Nat. Rev. Mol. Cell Biol. 2019, 20, 242–258. [Google Scholar] [CrossRef]
- Mota de Sá, P.; Richard, A.J.; Hang, H.; Stephens, J.M. Transcriptional Regulation of Adipogenesis. Compr. Physiol. 2017, 7, 635–674. [Google Scholar]
- Gregoire, F.M.; Smas, C.M.; Sul, H.S. Understanding adipocyte differentiation. Physiological 1998, 78, 783–809. [Google Scholar] [CrossRef] [PubMed]
- Madsen, M.S.; Siersbæk, R.; Boergesen, M.; Nielsen, R.; Mandrup, S. Peroxisome proliferator-activated receptor γ and C EBPα synergistically activate key metabolic adipocyte genes by assisted loading. Mol. Cell Biol. 2014, 34, 939–954. [Google Scholar] [CrossRef] [PubMed]
- Jacob, T.; Sindhu, S.; Hasan, A.; Malik, Z.; Arefanian, H.; Al-Rashed, F.; Nizam, R.; Kochumon, S.; Thomas, R.; Bahman, F.; et al. Soybean oil-based HFD induces gut dysbiosis that leads to steatosis, hepatic inflammation and insulin resistance in mice. Front. Microbiol. 2024, 15, 1407258. [Google Scholar] [CrossRef]
- Milosevic, I.; Vujovic, A.; Barac, A.; Djelic, M.; Korac, M.; Radovanovic Spurnic, A.; Gmizic, I.; Stevanovic, O.; Djordjevic, V.; Lekic, N.; et al. Gut-Liver Axis, Gut Microbiota, and Its Modulation in the Management of Liver Diseases: A Review of the Literature. Int. J. Mol. Sci. 2019, 20, 395. [Google Scholar] [CrossRef] [PubMed]
- Jandhyala, S.M.; Talukdar, R.; Subramanyam, C.; Vuyyuru, H.; Sasikala, M.; Reddy, D.N. Role of the normal gut microbiota. World J. Gastroenterol. 2015, 21, 8787–8803. [Google Scholar] [CrossRef]
- Liu, B.-N.; Liu, X.-T.; Liang, Z.-H.; Wang, J.-H. Gut microbiota in obesity. World J. Gastroenterol. 2021, 27, 3837–3850. [Google Scholar] [CrossRef]
- Magne, F.; Gotteland, M.; Gauthier, L.; Zazueta, A.; Pesoa, S.; Navarrete, P.; Balamurugan, R. The Firmicutes/Bacteroidetes Ratio: A Relevant Marker of Gut Dysbiosis in Obese Patients? Nutrients 2020, 12, 1474. [Google Scholar] [CrossRef]
- Guo, J.; Han, X.; Zhan, J.; You, Y.; Huang, W. Vanillin Alleviates High Fat Diet-Induced Obesity and Improves the Gut Microbiota Composition. Front. Microbiol. 2018, 9, 2733. [Google Scholar] [CrossRef]
- Beaumont, M.; Andriamihaja, M.; Lan, A.; Khodorova, N.; Audebert, M.; Blouin, J.-M.; Grauso, M.; Lancha, L.; Benetti, P.-H.; Benamouzig, R.; et al. Detrimental effects for colonocytes of an increased exposure to luminal hydrogen sulfide: The adaptive response. Free Radic. Biol. Med. 2016, 93, 155–164. [Google Scholar] [CrossRef]
- Echeverría, F.; Valenzuela, R.; Espinosa, A.; Bustamante, A.; Álvarez, D.; Gonzalez-Mañan, D.; Ortiz, M.; Soto-Alarcon, S.A.; Videla, L.A. Reduction of high-fat diet-induced liver proinflammatory state by eicosapentaenoic acid plus hydroxytyrosol supplementation: Involvement of resolvins RvE1/2 and RvD1/2. J. Nutr. Biochem. 2019, 63, 35–43. [Google Scholar] [CrossRef] [PubMed]
- Paulusma, C.C.; Lamers, W.H.; Broer, S.; van de Graaf, S.F. Amino acid metabolism, transport and signalling in the liver revisited. Biochem. Pharmacol. 2022, 201, 115074. [Google Scholar] [CrossRef]
- Zheng, J.; Xiao, H.; Duan, Y.; Song, B.; Zheng, C.; Guo, Q.; Li, F.; Li, T. Roles of amino acid derivatives in the regulation of obesity. Food Funct. 2021, 12, 6214–6225. [Google Scholar] [CrossRef]
- Yuan, M.; Yan, R.; Zhang, Y.; Qiu, Y.; Jiang, Z.; Liu, H.; Wang, Y.; Sun, L.; Zhang, H.; Gao, P. CARS senses cysteine deprivation to activate AMPK for cell survival. EMBO J. 2021, 40, e108028. [Google Scholar] [CrossRef] [PubMed]
- Choi, M.; Mukherjee, S.; Yun, J.W. Trigonelline induces browning in 3T3-L1 white adipocytes. Phytother. Res. 2020, 35, 1113–1124. [Google Scholar] [CrossRef] [PubMed]
- Naughton, S.S.; Mathai, M.L.; Hryciw, D.H.; McAinch, A.J. Linoleic acid and the pathogenesis of obesity. Prostaglandins Other Lipid Mediat. 2016, 125, 90–99. [Google Scholar] [CrossRef]
- Petrus, P.; Lecoutre, S.; Dollet, L.; Wiel, C.; Sulen, A.; Gao, H.; Tavira, B.; Laurencikiene, J.; Rooyackers, O.; Checa, A.; et al. Glutamine Links Obesity to Inflammation in Human White Adipose Tissue. Cell Metab. 2020, 31, 375–390.e11. [Google Scholar] [CrossRef]
- Guo, S.Y.; Hu, Y.T.; Rao, Y.; Jiang, Z.; Li, C.; Lin, Y.W.; Xu, S.M.; Zhao, D.D.; Wei, L.Y.; Huang, S.L.; et al. L-aspartate ameliorates diet-induced obesity by increasing adipocyte energy expenditure. Diabetes Obes. Metab. 2024, 27, 606–618. [Google Scholar] [CrossRef]
- Lynch, C.J.; Adams, S.H. Branched-chain amino acids in metabolic signalling and insulin resistance. Nat. Rev. Endocrinol. 2014, 10, 723–736. [Google Scholar] [CrossRef]
- Xu, H.; Pan, L.-B.; Yu, H.; Han, P.; Fu, J.; Zhang, Z.-W.; Hu, J.-C.; Yang, X.-Y.; Keranmu, A.; Zhang, H.-J.; et al. Gut microbiota-derived metabolites in inflammatory diseases based on targeted metabolomics. Front. Pharmacol. 2022, 13, 919181. [Google Scholar] [CrossRef]
- Peng, M.; Yang, X. Controlling diabetes by chromium complexes: The role of the ligands. J. Inorg. Biochem. 2015, 146, 97–103. [Google Scholar] [CrossRef]
- Adams, S.H. Emerging Perspectives on Essential Amino Acid Metabolism in Obesity and the Insulin-Resistant State. Adv. Nutr. 2011, 2, 445–456. [Google Scholar] [CrossRef]
- Li, X.; Meng, F.; Sun, T.; Zhang, R.; Sun, H.; Shao, X.; Jeon, Y.J.; Li, Y.; Ding, Y. Antioxidant activities of three enzymatic hydrolysates from Stichopus japonicus on HaCaT cells in vitro and zebrafish in vivo. Nat. Prod. Res. 2025. [CrossRef] [PubMed]
- Li, T.; Zhang, L.; Jin, C.; Xiong, Y.; Cheng, Y.-Y.; Chen, K. Pomegranate flower extract bidirectionally regulates the proliferation, differentiation and apoptosis of 3T3-L1 cells through regulation of PPARγ expression mediated by PI3K-AKT signaling pathway. Biomed. Pharmacother. 2020, 131, 110769. [Google Scholar] [CrossRef] [PubMed]
- Liu, C.-P.; Chau, P.-C.; Chang, C.-T.; An, L.-M.; Yeh, J.-L.; Chen, I.-J.; Wu, B.-N. KMUP-1, a GPCR Modulator, Attenuates Triglyceride Accumulation Involved MAPKs/Akt/PPARγ and PKA/PKG/HSL Signaling in 3T3-L1 Preadipocytes. Molecules 2018, 23, 2433. [Google Scholar] [CrossRef]
- Zhang, W.; Wang, X.; Yin, S.; Wang, Y.; Li, Y.; Ding, Y. Improvement of functional dyspepsia with Suaeda salsa (L.) Pall via regulating brain-gut peptide and gut microbiota structure. Eur. J. Nutr. 2024, 63, 1929–1944. [Google Scholar] [CrossRef] [PubMed]
- Zhang, Y.; Wu, F.; He, Z.; Fang, X.; Liu, X. Optimization and Molecular Mechanism of Novel α-Glucosidase Inhibitory Peptides Derived from Camellia Seed Cake through Enzymatic Hydrolysis. Foods 2023, 12, 393. [Google Scholar] [CrossRef]















| Ligand | Length | m/z | Area (×108) | Receptor PDB ID | Binding Affinity (ΔG in kcal/mol) | Receptor PDB ID | Binding Affinity (ΔG in kcal/mol) |
|---|---|---|---|---|---|---|---|
| TT | 2 | 221.11111 | 3.25 | 3LFM | −6.5 | 8K8C | −6.3 |
| TVKKI | 5 | 588.40930 | 1.26 | −6.1 | −7.0 | ||
| TVKKL | 5 | 588.40930 | 1.26 | −6.0 | −7.1 | ||
| DPVNFKL | 7 | 416.73251 | 1.36 | −7.0 | −8.5 | ||
| VDPVNFK a | 7 | 818.44043 | 1.48 | −7.7 | −8.5 | ||
| VDPENFRL a | 8 | 495.25735 | 1.89 | −8.7 | −8.6 | ||
| VDPVNFKL | 8 | 931.52509 | 4.75 | −7.9 | −8.1 | ||
| RVDPVNFKL a | 9 | 363.21371 | 1.36 | −7.7 | −8.9 | ||
| GGEFTPVLQ a | 9 | 474.24643 | 1.03 | −7.6 | −8.7 | ||
| SDLSDLHAHK | 10 | 374.85684 | 7.96 | −8.0 | −8.1 |
| Protease | Temperature (°C) | pH |
|---|---|---|
| Pepsin | 37 | 2.0 |
| Trypsin | 37 | 7.6 |
| Chymotrypsin | 37 | 7.8 |
| Multi-enzyme (Pesin:Trysin:Chymotrypsin = 1:1:1) | 37 | 7.0 |
| Dispase | 50 | 6.0 |
| Alcalase | 50 | 8.0 |
| Protamex | 50 | 6.0 |
| Nutritional Components | Normal Diet (%) | High Fat Diet (%) |
|---|---|---|
| Crude protein | ≥20.0 | ≥15.0 |
| Crude fat | ≥4.0 | ≥12.0 |
| Coarse fiber | ≥8.0 | ≤5.0 |
| Crude ash content | ≥9.0 | ≤8.0 |
| Water content | ≤8.0 | ≤10.0 |
| Ca | 1.0–2.0 | 0.8–1.6 |
| Total phosphorus | 0.4–0.8 | 0.5–1.0 |
| Energy content | 2.480 kcal/g | 3.941 kcal/g |
Disclaimer/Publisher’s Note: The statements, opinions and data contained in all publications are solely those of the individual author(s) and contributor(s) and not of MDPI and/or the editor(s). MDPI and/or the editor(s) disclaim responsibility for any injury to people or property resulting from any ideas, methods, instructions or products referred to in the content. |
© 2025 by the authors. Licensee MDPI, Basel, Switzerland. This article is an open access article distributed under the terms and conditions of the Creative Commons Attribution (CC BY) license (https://creativecommons.org/licenses/by/4.0/).
Share and Cite
Sun, T.; Hao, Z.; Meng, F.; Li, X.; Wang, Y.; Zhu, H.; Li, Y.; Ding, Y. The Effects of Sika Deer Antler Peptides on 3T3-L1 Preadipocytes and C57BL/6 Mice via Activating AMPK Signaling and Gut Microbiota. Molecules 2025, 30, 1173. https://doi.org/10.3390/molecules30051173
Sun T, Hao Z, Meng F, Li X, Wang Y, Zhu H, Li Y, Ding Y. The Effects of Sika Deer Antler Peptides on 3T3-L1 Preadipocytes and C57BL/6 Mice via Activating AMPK Signaling and Gut Microbiota. Molecules. 2025; 30(5):1173. https://doi.org/10.3390/molecules30051173
Chicago/Turabian StyleSun, Tong, Zezhuang Hao, Fanying Meng, Xue Li, Yihua Wang, Haowen Zhu, Yong Li, and Yuling Ding. 2025. "The Effects of Sika Deer Antler Peptides on 3T3-L1 Preadipocytes and C57BL/6 Mice via Activating AMPK Signaling and Gut Microbiota" Molecules 30, no. 5: 1173. https://doi.org/10.3390/molecules30051173
APA StyleSun, T., Hao, Z., Meng, F., Li, X., Wang, Y., Zhu, H., Li, Y., & Ding, Y. (2025). The Effects of Sika Deer Antler Peptides on 3T3-L1 Preadipocytes and C57BL/6 Mice via Activating AMPK Signaling and Gut Microbiota. Molecules, 30(5), 1173. https://doi.org/10.3390/molecules30051173

