Design, Synthesis and Bioactive Evaluation of Topo I/c-MYC Dual Inhibitors to Inhibit Oral Cancer via Regulating the PI3K/AKT/NF-κB Signaling Pathway
Abstract
1. Introduction
2. Results and Discussion
2.1. Chemistry
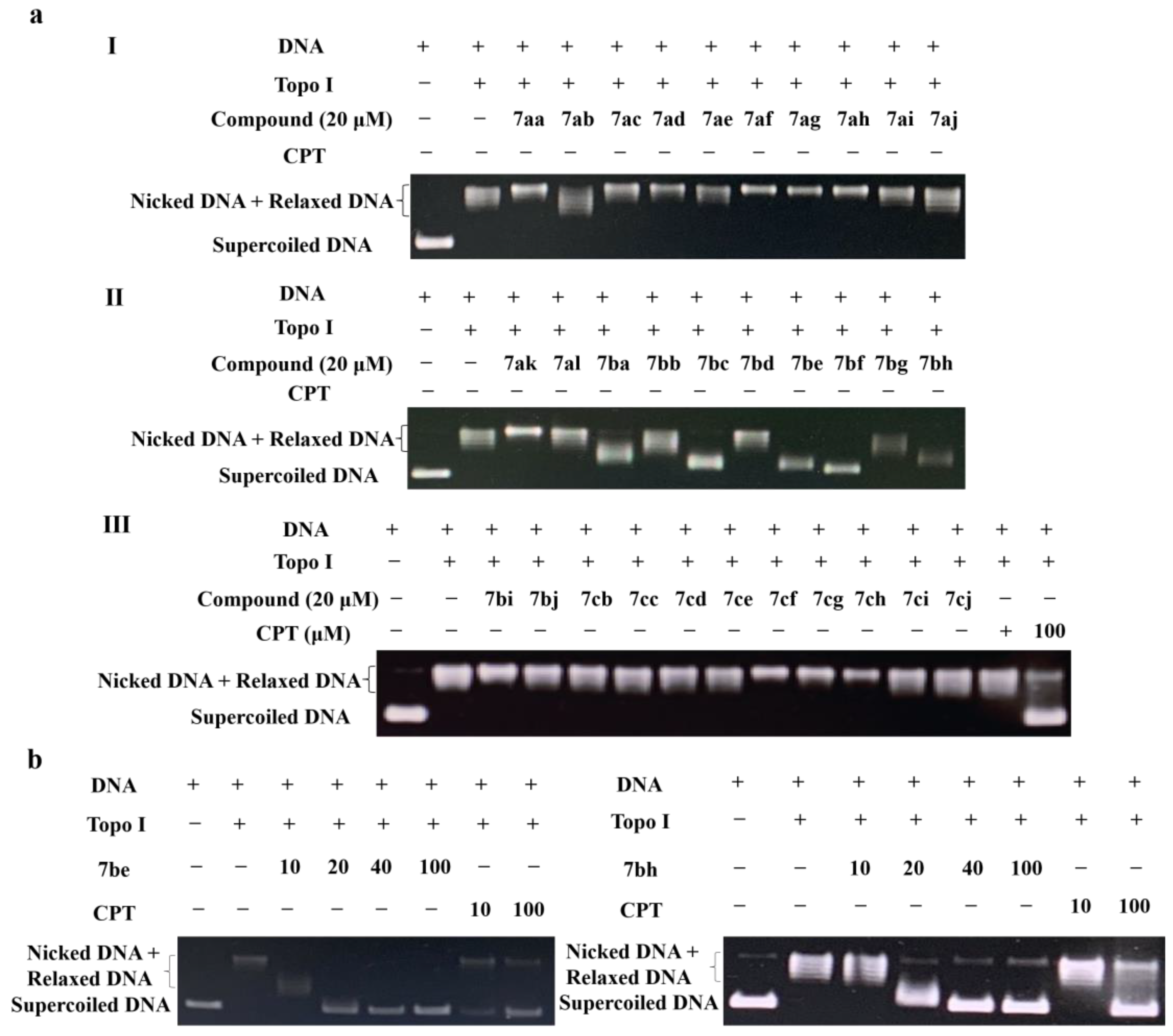
2.2. Topo I Inhibition Assay
2.3. Cytotoxic Activity
2.4. Structure–Activity Relationship (SAR) Study
2.5. 7be Exhibited Potent Cytotoxicity Against Cancer Cells with High Topo I Expression Levels
2.6. Molecular Docking of 7be with Topo I/DNA
2.7. Cellular Thermal Shift Assay (CETSA)
2.8. 7be Down-Regulated the Transcription of c-MYC and Its Expression Level
2.9. 7be Inhibited the PI3K/AKT/NF-κB Signaling Pathway
2.10. 7be Inhibited the Colony Formation and Migration of Cal27 Cells
2.11. 7be Arrested Cell Cycle at S Phase
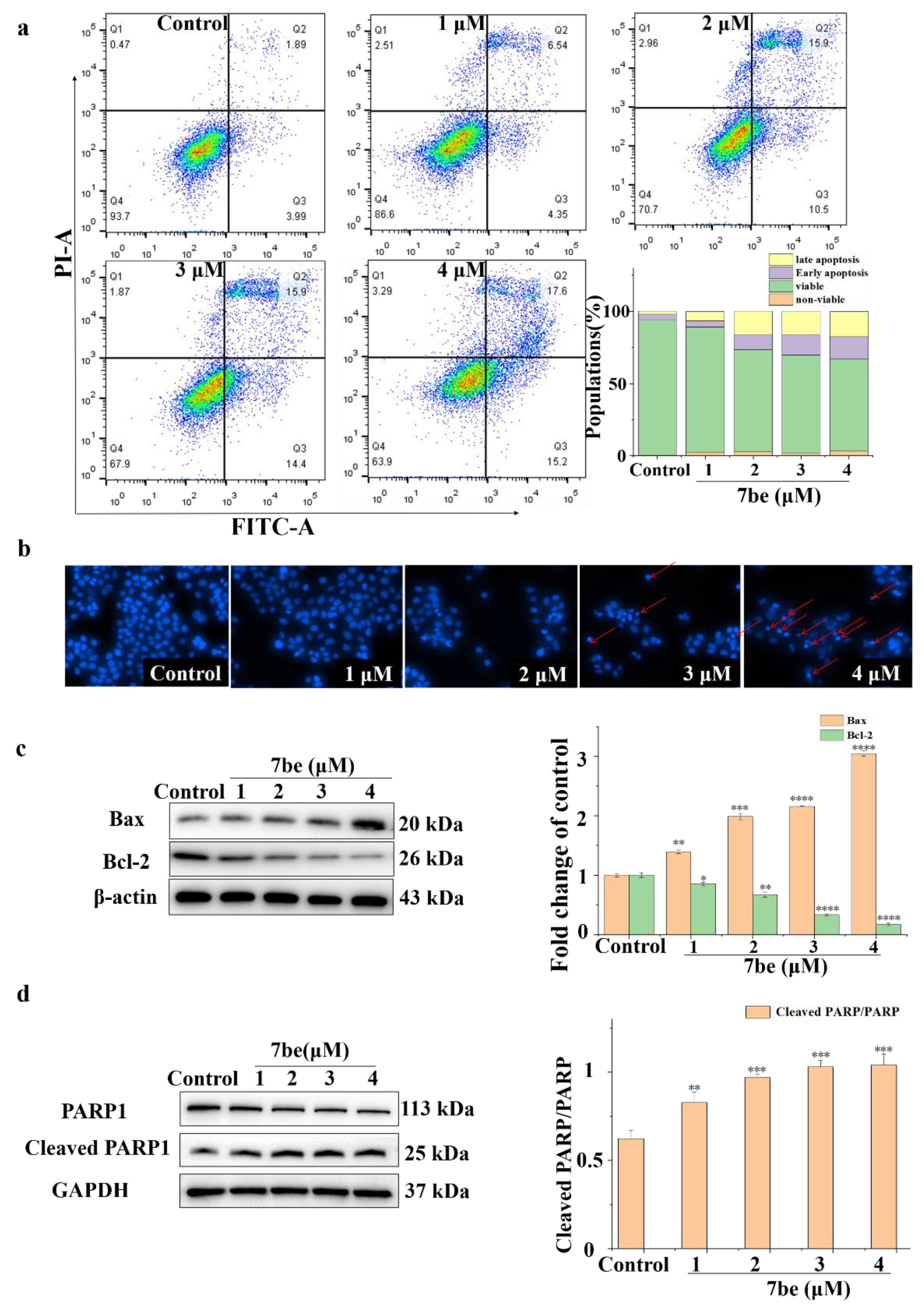
2.12. 7be Induced Apoptosis
2.13. 7be Induced Autophagy
2.14. Cellular Localization Assay
2.15. 7be Displayed Effective Antitumor Activity In Vivo
2.16. In Vivo Biological Safety Evaluation of Compound 7be
3. Materials and Methods
3.1. General
3.2. Chemistry
3.2.1. Synthesis of 2-Mercaptonicotinonitrile (2a)
2-Mercaptonicotinonitrile (2a)
2-Mercapto-4,6-dimethylnicotinonitrile (2b)
2-Mercapto-4-methyl-6-phenylnicotinonitrile (2c)
3.2.2. Synthesis of Methyl 2-(((3-Cyanopyridin-2-yl)thio)methyl)benzoate (3a)
Methyl 2-(((3-Cyanopyridin-2-yl)thio)methyl)benzoate (3a)
Methyl 2-(((3-Cyano-4,6-dimethylpyridin-2-yl)thio)methyl)benzoate (3b)
Methyl 2-(((3-Cyano-4-methyl-6-phenylpyridin-2-yl)thio)methyl)benzoate (3c)
3.2.3. Synthesis of Methyl 2-(((3-Cyanopyridin-2-yl)sulfonyl)methyl)benzoate (4a)
3.2.4. Synthesis of Pyrido[3′,2′:4,5]thieno[3,2-c]isoquinolin-5(6H)-one 11,11-dioxide (5a)
Pyrido[3′,2′:4,5]thieno[3,2-c]isoquinolin-5(6H)-one 11,11-dioxide (5a)
7,9-Dimethylpyrido[3′,2′:4,5]thieno[3,2-c]isoquinolin-5(6H)-one 11,11-dioxide (5b)
7-Methyl-9-phenylpyrido[3′,2′:4,5]thieno[3,2-c]isoquinolin-5(6H)-one 11,11-dioxide (5c)
3.2.5. Synthesis of 5-Chloropyrido[3′,2′:4,5]thieno[3,2-c]isoquinoline 11,11-dioxide (6a)
3.2.6. General Procedure for Target Compounds 7aa–7al, 7ba–7bj, 7ca–7cj
5-((2-(Dimethylamino)ethyl)amino)pyrido[3′,2′:4,5] thieno[3,2-c]isoquinoline 11,11-dioxide (7aa)
5-((2-(Diethylamino)ethyl)amino)pyrido[3′,2′:4,5] thieno[3,2-c]isoquinoline 11,11-dioxide (7ab)
5-((2-(Pyrrolidin-1-yl)ethyl)amino)pyrido[3′,2′:4,5] thieno[3,2-c]isoquinoline 11,11-dioxide (7ac)
5-((2-Morpholinoethyl)amino)pyrido[3′,2′:4,5]thieno[3,2-c]isoquino-line 11,11-dioxide (7ad)
5-((2-(Piperidin-1-yl)ethyl)amino)pyrido[3′,2′:4,5] thieno[3,2-c]isoquinoline 11,11-dioxide (7ae)
5-((3-(Dimethylamino)propyl)amino)pyrido[3′,2′:4,5] thieno[3,2-c]isoquinoline 11,11-dioxide (7af)
5-((3-(Diethylamino)propyl)amino)pyrido[3′,2′:4,5] thieno[3,2-c]isoquinoline 11,11-dioxide (7ag)
5-((3-(Pyrrolidin-1-yl)propyl)amino)pyrido[3′,2′:4,5] thieno[3,2-c]isoquinoline 11,11-dioxide (7ah)
5-((3-Morpholinopropyl)amino)pyrido[3′,2′:4,5] thieno[3,2-c]isoquinoline 11,11-dioxide (7ai)
5-((3-(1H-Imidazol-1-yl)propyl)amino)pyrido[3′,2′:4,5]thieno[3,2-c]isoquinoline 11,11-dioxide (7aj)
5-((3-Aminopropyl)amino)pyrido[3′,2′:4,5]thieno[3,2-c]isoquinoline 11,11-dioxide (7ak)
5-(Pyrrolidin-1-yl)pyrido[3′,2′:4,5]thieno[3,2-c]isoquinoline 11,11-dioxide (7al)
5-((2-(Dimethylamino)ethyl)amino)-7,9-dimethylpyrido[3′,2′:4,5]thieno[3,2-c]isoquinoline 11,11-dioxide (7ba)
5-((2-(Diethylamino)ethyl)amino)-7,9-dimethylpyrido[3′,2′:4,5]thieno[3,2-c]isoquinoline 11,11-dioxide (7bb)
7,9-Dimethyl-5-((2-(pyrrolidin-1-yl)ethyl)amino) pyrido[3′,2′:4,5]thieno[3,2-c]isoquinoline 11,11-dioxide (7bc)
7,9-Dimethyl-5-((2-morpholinoethyl)amino)pyrido[3′,2′:4,5]thieno[3,2-c]isoquinoline 11,11-dioxide (7bd)
7,9-Dimethyl-5-((2-(piperidin-1-yl)ethyl)amino) pyrido[3′,2′:4,5]thieno[3,2-c]isoquinoline 11,11-dioxide (7be)
5-((3-(Dimethylamino)propyl)amino)-7,9-dimethylpyrido[3′,2′:4,5]thieno[3,2-c]isoquinoline 11,11-dioxide (7bf)
5-((3-(Diethylamino)propyl)amino)-7,9-dimethyl-pyrido[3′,2′:4,5]thieno[3,2-c]isoquinoline 11,11-dioxide (7bg)
7,9-Dimethyl-5-((3-(pyrrolidin-1-yl)propyl)amino)-pyrido[3′,2′:4,5]thieno[3,2-c]isoquinoline 11,11-dioxide (7bh)
7,9-Dimethyl-5-((3-morpholinopropyl)amino)-pyrido[3′,2′:4,5]thieno[3,2-c]isoquinoline 11,11-dioxide (7bi)
5-((3-(1H-Imidazol-1-yl)propyl)amino)-7,9-dimethylpyrido[3′,2′:4,5]thieno[3,2-c]isoquinoline 11,11-dioxide (7bj)
5-((2-(Dimethylamino)ethyl)amino)-7-methyl-9-phenylpyrido[3′,2′:4,5]-thieno[3,2-c]isoquinoline 11,11-dioxide (7ca)
5-((2-(Diethylamino)ethyl)amino)-7-methyl-9-phenylpyrido[3′,2′:4,5]thieno[3,2-c]isoquinoline 11,11-dioxide (7cb)
7-Methyl-9-phenyl-5-((2-(pyrrolidin-1-yl)ethyl)amino)pyrido[3′,2′:4,5]thieno[3,2-c]isoquinoline 11,11-dioxide (7cc)
7-Methyl-5-((2-morpholinoethyl)amino)-9-phenylpyrido[3′,2′:4,5]thieno[3,2-c]isoquinoline 11,11-dioxide (7cd)
7-Methyl-9-phenyl-5-((2-(piperidin-1-yl)ethyl)-amino)pyrido[3′,2′:4,5]thieno[3,2-c]isoquinoline 11,11-dioxide (7ce)
5-((3-(Dimethylamino)propyl)amino)-7-methyl-9-phenylpyrido[3′,2′:4,5]thieno[3,2-c]isoquinoline 11,11-dioxide (7cf)
5-((3-(Diethylamino)propyl)amino)-7-methyl-9-phenylpyrido[3′,2′:4,5]thieno[3,2-c]isoquinoline 11,11-dioxide (7cg)
7-Methyl-9-phenyl-5-((3-(pyrrolidin-1-yl)propyl)-amino)pyrido[3′,2′:4,5]thieno[3,2-c]isoquinoline 11,11-dioxide (7ch)
7-Methyl-5-((3-morpholinopropyl)amino)-9-phenylpyrido[3′,2′:4,5]thieno[3,2-c]isoquinoline 11,11-dioxide (7ci)
5-((3-(1H-imidazol-1-yl)propyl)amino)-7-methyl-9-phenylpyrido[3′,2′:4,5]thieno[3,2-c]isoquinoline 11,11-dioxide (7cj)
3.3. Biological Assay Methods
3.3.1. MTT Assay for Cell Viability
3.3.2. Molecular Docking
3.3.3. Western Blot Analysis
3.3.4. Topo I Inhibitory Activity Assay
3.3.5. Cellular Thermal Shift Assay (CETSA)
3.3.6. Cell Cycle Analysis
3.3.7. Apoptosis Assay
3.3.8. H&E Staining and Immunohistochemistry
3.3.9. Colony Formation Assay
3.3.10. Wound Healing Assay
3.3.11. Cellular Fluorescence Imaging
3.3.12. RNA Extraction and Reverse Transcription Quantitative Real-time Polymerase Chain Reaction (RT-qPCR)
3.3.13. In Vivo Antitumor Activity Assay
3.3.14. Statistical Analysis
4. Conclusions
Supplementary Materials
Author Contributions
Funding
Institutional Review Board Statement
Informed Consent Statement
Data Availability Statement
Conflicts of Interest
References
- Mustafa, A.; Indiran, M.A.; Ramalingam, K.; Perumal, E.; Shanmugham, R.; Karobari, M.I. Anticancer potential of thiocolchicoside and lauric acid loaded chitosan nanogel against oral cancer cell lines: A comprehensive study. Sci. Rep. 2024, 14, 9270. [Google Scholar] [CrossRef]
- Wang, Y.; Chang, L.; Gao, H.; Yu, C.; Gao, Y.; Peng, Q. Nanomaterials-based advanced systems for photothermal/photodynamic therapy of oral cancer. Eur. J. Med. Chem. 2024, 272, 116508. [Google Scholar] [CrossRef]
- Muthuramalingam, P.; Jeyasri, R.; Varadharajan, V.; Priya, A.; Dhanapal, A.R.; Shin, H.; Thiruvengadam, M.; Ramesh, M.; Krishnan, M.; Omosimua, R.O.; et al. Network pharmacology: An efficient but underutilized approach in oral, head and neck cancer therapy-a review. Front. Pharmacol. 2024, 15, 1410942. [Google Scholar] [CrossRef] [PubMed]
- Saberian, E.; Jenča, A.; Petrášová, A.; Zare-Zardini, H.; Ebrahimifar, M. Application of Scaffold-Based Drug Delivery in Oral Cancer Treatment: A Novel Approach. Pharmaceutics 2024, 16, 802. [Google Scholar] [CrossRef]
- Sophia, J.; Kowshik, J.; Dwivedi, A.; Bhutia, S.K.; Manavathi, B.; Mishra, R.; Nagini, S. Nimbolide, a neem limonoid inhibits cytoprotective autophagy to activate apoptosis via modulation of the PI3K/Akt/GSK-3β signalling pathway in oral cancer. Cell Death Dis. 2018, 9, 1087. [Google Scholar] [CrossRef] [PubMed]
- Talukdar, A.; Kundu, B.; Sarkar, D.; Goon, S.; Mondal, M.A. Topoisomerase I inhibitors: Challenges, progress and the road ahead. Eur. J. Med. Chem. 2022, 236, 114304. [Google Scholar] [CrossRef]
- Cushman, M. Design and Synthesis of Indenoisoquinolines Targeting Topoisomerase I and Other Biological Macromolecules for Cancer Chemotherapy. J. Med. Chem. 2021, 64, 17572–17600. [Google Scholar] [CrossRef]
- Martin-Encinas, E.; Selas, A.; Palacios, F.; Alonso, C. The design and discovery of topoisomerase I inhibitors as anticancer therapies. Expert Opin. Drug Discov. 2022, 17, 581–601. [Google Scholar] [CrossRef] [PubMed]
- Thomas, A.; Pommier, Y. Targeting topoisomerase I in the era of precision medicine. Clin. Cancer Res. 2019, 25, 6581–6589. [Google Scholar] [CrossRef] [PubMed]
- Zakharenko, A.; Dyrkheeva, N.; Lavrik, O. Dual DNA topoisomerase 1 and tyrosyl-DNA phosphodiesterase 1 inhibition for improved anticancer activity. Med. Res. Rev. 2019, 39, 1427–1441. [Google Scholar] [CrossRef]
- Cinelli, M.A.; Reddy, P.V.N.; Lv, P.-C.; Liang, J.-H.; Chen, L.; Agama, K.; Pommier, Y.; van Breemen, R.B.; Cushman, M. Identification, Synthesis, and Biological Evaluation of Metabolites of the Experimental Cancer Treatment Drugs Indotecan (LMP400) and Indimitecan (LMP776) and Investigation of Isomerically Hydroxylated Indenoisoquinoline Analogues as Topoisomerase I Poisons. J. Med. Chem. 2012, 55, 10844–10862. [Google Scholar] [CrossRef] [PubMed]
- Kiselev, E.; Agama, K.; Pommier, Y.; Cushman, M. Azaindenoisoquinolines as Topoisomerase I Inhibitors and Potential Anticancer Agents: A Systematic Study of Structure-Activity Relationships. J. Med. Chem. 2012, 55, 1682–1697. [Google Scholar] [CrossRef]
- Song, Y.; Shao, Z.; Dexheimer, T.S.; Scher, E.S.; Pommier, Y.; Cushman, M. Structure-Based Design, Synthesis, and Biological Studies of New Anticancer Norindenoisoquinoline Topoisomerase I Inhibitors. J. Med. Chem. 2010, 53, 1979–1989. [Google Scholar] [CrossRef]
- Wang, X.; Zhuang, Y.; Wang, Y.; Jiang, M.; Yao, L. The recent developments of camptothecin and its derivatives as potential anti-tumor agents. Eur. J. Med. Chem. 2023, 260, 115710. [Google Scholar] [CrossRef] [PubMed]
- Janosik, T.; Rannug, A.; Rannug, U.; Wahlstroem, N.; Slaett, J.; Bergman, J. Chemistry and Properties of Indolocarbazoles. Chem. Rev. 2018, 118, 9058–9128. [Google Scholar] [CrossRef] [PubMed]
- Han, Y.; Buric, A.; Chintareddy, V.; DeMoss, M.; Chen, L.; Dickerhoff, J.; De Dios, R.; Chand, P.; Riggs, R.; Yang, D.; et al. Design, Synthesis, and Investigation of the Pharmacokinetics and Anticancer Activities of Indenoisoquinoline Derivatives that Stabilize the G-Quadruplex in the MYC Promoter and Inhibit Topoisomerase I. J. Med. Chem. 2024, 67, 7006–7032. [Google Scholar] [CrossRef]
- Wang, K.-B.; Elsayed, M.S.A.; Wu, G.; Deng, N.; Cushman, M.; Yang, D. Indenoisoquinoline Topoisomerase Inhibitors Strongly Bind and Stabilize the MYC Promoter G-Quadruplex and Downregulate MYC. J. Am. Chem. Soc. 2019, 141, 11059–11070. [Google Scholar] [CrossRef]
- Beck, D.E.; Reddy, P.V.N.; Lv, W.; Abdelmalak, M.; Tender, G.S.; Lopez, S.; Agama, K.; Marchand, C.; Pommier, Y.; Cushman, M. Investigation of the Structure-Activity Relationships of Aza-A-Ring Indenoisoquinoline Topoisomerase I Poisons. J. Med. Chem. 2016, 59, 3840–3853. [Google Scholar] [CrossRef]
- Elsayed, M.S.A.; Su, Y.; Wang, P.; Sethi, T.; Agama, K.; Ravji, A.; Redon, C.E.; Kiselev, E.; Horzmann, K.A.; Freeman, J.L.; et al. Design and Synthesis of Chlorinated and Fluorinated 7-Azaindenoisoquinolines as Potent Cytotoxic Anticancer Agents That Inhibit Topoisomerase I. J. Med. Chem. 2017, 60, 5364–5376. [Google Scholar] [CrossRef] [PubMed]
- Kiselev, E.; DeGuire, S.; Morrell, A.; Agama, K.; Dexheimer, T.S.; Pommier, Y.; Cushman, M. 7-Azaindenoisoquinolines as Topoisomerase I Inhibitors and Potential Anticancer Agents. J. Med. Chem. 2011, 54, 6106–6116. [Google Scholar] [CrossRef] [PubMed]
- Kiselev, E.; Sooryakumar, D.; Agama, K.; Cushman, M.; Pommier, Y. Optimization of the Lactam Side Chain of 7-Azaindenoisoquinoline Topoisomerase I Inhibitors and Mechanism of Action Studies in Cancer Cells. J. Med. Chem. 2014, 57, 1289–1298. [Google Scholar] [CrossRef]
- Liu, H.-Y.; Chen, A.-C.; Yin, Q.-K.; Li, Z.; Huang, S.-M.; Du, G.; He, J.-H.; Zan, L.-P.; Wang, S.-K.; Xu, Y.-H.; et al. New Disubstituted Quindoline Derivatives Inhibiting Burkitt’s Lymphoma Cell Proliferation by Impeding c-MYC Transcription. J. Med. Chem. 2017, 60, 5438–5454. [Google Scholar] [CrossRef]
- Lu, Y.-J.; Ou, T.-M.; Tan, J.-H.; Hou, J.-Q.; Shao, W.-Y.; Peng, D.; Sun, N.; Wang, X.-D.; Wu, W.-B.; Bu, X.-Z.; et al. 5-N-Methylated Quindoline Derivatives as Telomeric G-Quadruplex Stabilizing Ligands: Effects of 5-N Positive Charge on Quadruplex Binding Affinity and Cell Proliferation. J. Med. Chem. 2008, 51, 6381–6392. [Google Scholar] [CrossRef] [PubMed]
- Peng, W.; Sun, Z.-Y.; Zhang, Q.; Cheng, S.-Q.; Wang, S.-K.; Wang, X.-N.; Kuang, G.-T.; Su, X.-X.; Tan, J.-H.; Huang, Z.-S.; et al. Design, Synthesis, and Evaluation of Novel p-(Methylthio)styryl Substituted Quindoline Derivatives as Neuroblastoma RAS (NRAS) Repressors via Specific Stabilizing the RNA G-Quadruplex. J. Med. Chem. 2018, 61, 6629–6646. [Google Scholar] [CrossRef]
- Sun, J.-W.; Zou, J.; Zheng, Y.; Yuan, H.; Xie, Y.-Z.-Y.; Wang, X.-N.; Ou, T.-M. Design, synthesis, and evaluation of novel quindoline derivatives with fork-shaped side chains as RNA G-quadruplex stabilizers for repressing oncogene NRAS translation. Eur. J. Med. Chem. 2024, 271, 116406. [Google Scholar] [CrossRef] [PubMed]
- Wang, X.-D.; Ou, T.-M.; Lu, Y.-J.; Li, Z.; Xu, Z.; Xi, C.; Tan, J.-H.; Huang, S.-L.; An, L.-K.; Li, D.; et al. Turning off Transcription of the bcl-2 Gene by Stabilizing the bcl-2 Promoter Quadruplex with Quindoline Derivatives. J. Med. Chem. 2010, 53, 4390–4398. [Google Scholar] [CrossRef] [PubMed]
- Zhang, Y.; Zeng, D.; Cao, J.; Wang, M.; Shu, B.; Kuang, G.; Ou, T.-M.; Tan, J.-H.; Gu, L.-Q.; Huang, Z.-S.; et al. Interaction of quindoline derivative with telomeric repeat-containing RNA induces telomeric DNA-damage response in cancer cells through inhibition of telomeric repeat factor 2. Biochim. Biophys. Acta Gen. Subj. 2017, 1861, 3246–3256. [Google Scholar] [CrossRef] [PubMed]
- Yuan, J.-M.; Wei, K.; Zhang, G.-H.; Chen, N.-Y.; Wei, X.-W.; Pan, C.-X.; Mo, D.-L.; Su, G.-F. Cryptolepine and aromathecin based mimics as potent G-quadruplex-binding, DNA-cleavage and anticancer agents: Design, synthesis and DNA targeting-induced apoptosis. Eur. J. Med. Chem. 2019, 169, 144–158. [Google Scholar] [CrossRef] [PubMed]
- Li, X.-W.; Fang, S.-J.; Li, Y.-Z.; Qin, L.-Q.; Chen, N.-Y.; Zheng, B.; Mo, D.-L.; Su, G.-F.; Su, J.-C.; Pan, C.-X. Design and synthesis of luotonin A-derived topoisomerase targeting scaffold with potent antitumor effect and low genotoxicity. Bioorg. Chem. 2024, 143, 107015. [Google Scholar] [CrossRef] [PubMed]
- Liu, Q.-Q.; Lu, K.; Zhu, H.-M.; Kong, S.-L.; Yuan, J.-M.; Zhang, G.-H.; Chen, N.-Y.; Gu, C.-X.; Pan, C.-X.; Mo, D.-L.; et al. Identification of 3-(benzazol-2-yl)quinoxaline derivatives as potent anticancer compounds: Privileged structure-based design, synthesis and bioactive evaluation in vitro and in vivo. Eur. J. Med. Chem. 2019, 165, 293–308. [Google Scholar] [CrossRef] [PubMed]
- Yuan, J.-M.; Chen, N.-Y.; Liao, H.-R.; Zhang, G.-H.; Li, X.-J.; Gu, Z.-Y.; Pan, C.-X.; Mo, D.-L.; Su, G.-F. 3-(Benzo[d]thiazol-2-yl)-4-aminoquinoline derivatives as novel scaffold topoisomerase I inhibitor via DNA intercalation: Design, synthesis, and antitumor activities. New J. Chem. 2020, 44, 11203–11214. [Google Scholar] [CrossRef]
- Kalugin, V.E.; Shestopalov, A.M. Synthesis of 5-aminopyrido [3′,2′:4,5] thieno [3,2-c] isoquinoline derivatives from 3-cyanopyridine-2 (1H)-thiones and 2-(chloromethyl) benzamide. Russ. Chem. Bull. 2018, 67, 1492–1499. [Google Scholar] [CrossRef]
- Deng, X.; Luo, T.; Zhang, X.; Li, Y.; Xie, L.; Jiang, W.; Liu, L.; Wang, Z. Design, synthesis and biological evaluation of 3-arylisoquinoline derivatives as topoisomerase I and II dual inhibitors for the therapy of liver cancer. Eur. J. Med. Chem. 2022, 237, 114376. [Google Scholar] [CrossRef] [PubMed]
- Guo, Y.L.; Yu, J.W.; Cao, Y.; Cheng, K.X.; Dong-Zhi, S.N.; Zhang, Y.F.; Ren, Q.J.; Yin, Y.; Li, C.L. Design, synthesis, and biological evaluation of harmine derivatives as topoisomerase I inhibitors for cancer treatment. Eur. J. Med. Chem. 2024, 265, 116061. [Google Scholar] [CrossRef]
- Yang, X.; Wang, Z.P.; Xiang, S.; Wang, D.; Zhao, Y.; Luo, D.; Qiu, Y.; Huang, C.; Guo, J.; Dai, Y.; et al. Optimization of the Natural Product Calothrixin A to Discover Novel Dual Topoisomerase I and II Inhibitors with Improved Anticancer Activity. J. Med. Chem. 2022, 65, 8040–8061. [Google Scholar] [CrossRef] [PubMed]
- Staker, B.L.; Feese, M.D.; Cushman, M.; Pommier, Y.; Zembower, D.; Stewart, L.; Burgin, A.B. Structures of three classes of anticancer agents bound to the human topoisomerase I-DNA covalent complex. J. Med. Chem. 2005, 48, 2336–2345. [Google Scholar] [CrossRef] [PubMed]
- Capranico, G.; Marinello, J.; Chillemi, G. Type I DNA Topoisomerases. J. Med. Chem. 2017, 60, 2169–2192. [Google Scholar] [CrossRef]
- Martinez Molina, D.; Jafari, R.; Ignatushchenko, M.; Seki, T.; Larsson, E.A.; Dan, C.; Sreekumar, L.; Cao, Y.; Nordlund, P. Monitoring drug target engagement in cells and tissues using the cellular thermal shift assay. Science 2013, 341, 84–87. [Google Scholar] [CrossRef]
- Jafari, R.; Almqvist, H.; Axelsson, H.; Ignatushchenko, M.; Lundbäck, T.; Nordlund, P.; Martinez Molina, D. The cellular thermal shift assay for evaluating drug target interactions in cells. Nat. Protoc. 2014, 9, 2100–2122. [Google Scholar] [CrossRef]
- Lv, C.; Huang, Y.; Wang, Q.; Wang, C.; Hu, H.; Zhang, H.; Lu, D.; Jiang, H.; Shen, R.; Zhang, W.; et al. Ainsliadimer A induces ROS-mediated apoptosis in colorectal cancer cells via directly targeting peroxiredoxin 1 and 2. Cell Chem. Biol. 2023, 30, 295–307.e5. [Google Scholar] [CrossRef] [PubMed]
- Kawatkar, A.; Schefter, M.; Hermansson, N.O.; Snijder, A.; Dekker, N.; Brown, D.G.; Lundbäck, T.; Zhang, A.X.; Castaldi, M.P. CETSA beyond Soluble Targets: A Broad Application to Multipass Transmembrane Proteins. ACS Chem. Biol. 2019, 14, 1913–1920. [Google Scholar] [CrossRef] [PubMed]
- Wei, Z.; Lin, X.; Wang, S.; Zhang, J.; Ji, D.; Gong, X.; Huang, Z.S.; Shu, B.; Li, D. Syntheses and evaluation of acridone derivatives as anticancer agents targeting Kras promoter i-motif structure. Bioorg. Chem. 2023, 136, 106526. [Google Scholar] [CrossRef]
- Guo, Z.Q.; Zheng, T.; Chen, B.; Luo, C.; Ouyang, S.; Gong, S.; Li, J.; Mao, L.L.; Lian, F.; Yang, Y.; et al. Small-Molecule Targeting of E3 Ligase Adaptor SPOP in Kidney Cancer. Cancer Cell 2016, 30, 474–484. [Google Scholar] [CrossRef]
- Hu, S.; Li, S.; Xu, Y.; Huang, X.; Mai, Z.; Chen, Y.; Xiao, H.; Ning, W.; Gaus, S.; Savkovic, V.; et al. The antitumor effects of herbal medicine Triphala on oral cancer by inactivating PI3K/Akt signaling pathway: Based on the network pharmacology, molecular docking, in vitro and in vivo experimental validation. Phytomedicine 2024, 128, 155488. [Google Scholar] [CrossRef] [PubMed]
- Zhou, Y.Q.; Sun, Y.; Luo, H.L.; Gao, Z.F.; Zhang, H.Q.; Meng, Q.G.; Bai, X.Y.; Hou, G.G.; Hou, Y. Discovery of anti-hepatoma agents from 1,4,5,6,7,8-hexahydropyrido[4,3-d]pyrimidine by inhibiting PI3K/AKT/NF-κB pathway activation. Eur. J. Med. Chem. 2021, 225, 113796. [Google Scholar] [CrossRef] [PubMed]
- Tan, H.; Zhang, M.; Xu, L.; Zhang, X.; Zhao, Y. Gypensapogenin H suppresses tumor growth and cell migration in triple-negative breast cancer by regulating PI3K/AKT/NF-κB/MMP-9 signaling pathway. Bioorg. Chem. 2022, 126, 105913. [Google Scholar] [CrossRef]
- Wei, C.; Dong, X.; Lu, H.; Tong, F.; Chen, L.; Zhang, R.; Dong, J.; Hu, Y.; Wu, G.; Dong, X. LPCAT1 promotes brain metastasis of lung adenocarcinoma by up-regulating PI3K/AKT/MYC pathway. J. Exp. Clin. Cancer Res. 2019, 38, 95. [Google Scholar] [CrossRef] [PubMed]
- Dighe, S.U.; Khan, S.; Soni, I.; Jain, P.; Shukla, S.; Yadav, R.; Sen, P.; Meeran, S.M.; Batra, S. Synthesis of β-Carboline-Based N-Heterocyclic Carbenes and Their Antiproliferative and Antimetastatic Activities against Human Breast Cancer Cells. J. Med. Chem. 2015, 58, 3485–3499. [Google Scholar] [CrossRef] [PubMed]
- Malumbres, M.; Barbacid, M. Cell cycle, CDKs and cancer: A changing paradigm. Nat. Rev. Cancer 2009, 9, 153–166. [Google Scholar] [CrossRef] [PubMed]
- Liao, L.S.; Tan, L.J.; Chen, Y.; Yang, Q.Y.; Choudhary, M.I.; Pan, Y.M.; Tang, H.T.; Su, G.F.; Liang, H.; Chen, Z.F. One-pot synthesis of oxoaporphines as potent antitumor agents and investigation of their mechanisms of actions. Eur. J. Med. Chem. 2022, 231, 114141. [Google Scholar] [CrossRef]
- Wang, K.; Zhu, C.; He, Y.; Zhang, Z.; Zhou, W.; Muhammad, N.; Guo, Y.; Wang, X.; Guo, Z. Restraining Cancer Cells by Dual Metabolic Inhibition with a Mitochondrion-Targeted Platinum(II) Complex. Angew. Chem. Int. Ed. 2019, 58, 4638–4643. [Google Scholar] [CrossRef]
- Li, Y.L.; Zhu, X.M.; Chen, N.F.; Chen, S.T.; Yang, Y.; Liang, H.; Chen, Z.F. Anticancer activity of ruthenium(II) plumbagin complexes with polypyridyl as ancillary ligands via inhibiting energy metabolism and GADD45A-mediated cell cycle arrest. Eur. J. Med. Chem. 2022, 236, 114312. [Google Scholar] [CrossRef]
- Liu, X.M.; Li, Z.; Xie, X.R.; Wang, J.Q.; Qiao, X.; Qiao, X.; Xie, C.Z.; Xu, J.Y. Combination of DNA Damage, Autophagy, and ERK Inhibition: Novel Evodiamine-Inspired Multi-Action Pt(IV) Prodrugs with High-Efficiency and Low-Toxicity Antitumor Activity. J. Med. Chem. 2023, 66, 1852–1872. [Google Scholar] [CrossRef]
- Xu, Z.; Huang, J.; Kong, D.; Yang, Y.; Guo, L.; Jia, X.; Zhong, G.; Liu, Z. Potent half-sandwich Ru(II) N^N (aryl-BIAN) complexes: Lysosome-mediated apoptosis, in vitro and in vivo anticancer activities. Eur. J. Med. Chem. 2020, 207, 112763. [Google Scholar] [CrossRef]
- Li, W.; Yin, S.; Shen, Y.; Li, H.; Yuan, L.; Zhang, X.-B. Molecular Engineering of pH-Responsive NIR Oxazine Assemblies for Evoking Tumor Ferroptosis via Triggering Lysosomal Dysfunction. J. Am. Chem. Soc. 2023, 145, 3736–3747. [Google Scholar] [CrossRef]
- Yang, G.; Xie, H.; Wang, C.; Zhang, C.; Yu, L.; Zhang, L.; Liu, X.; Xu, R.; Song, Z.; Liu, R.; et al. Design, synthesis, and discovery of Eudistomin Y derivatives as lysosome-targeted antiproliferation agents. Eur. J. Med. Chem. 2023, 250, 115193. [Google Scholar] [CrossRef]
- Li, P.; Li, Y.; Ma, X.; Li, L.; Zeng, S.; Peng, Y.; Liang, H.; Zhang, G. Identification of naphthalimide-derivatives as novel PBD-targeted polo-like kinase 1 inhibitors with efficacy in drug-resistant lung cancer cells. Eur. J. Med. Chem. 2024, 271, 116416. [Google Scholar] [CrossRef] [PubMed]
- Li, L.; Du, W.; Wang, H.; Zhao, Y.; Huang, Z.; Peng, Y.; Zeng, S.; Zhang, G. Small-molecule MX-C2/3 suppresses non-small cell lung cancer progression via p53 activation. Chem. Biol. Interact. 2022, 366, 110142. [Google Scholar] [CrossRef]
- Fan, L.; Ye, X.; Fang, Q.; Li, X.; Wang, H.; Sun, B.; Shu, X.; Hou, X.; Liu, Y. Cyclobrachycoumarin from Gerbera piloselloides Inhibits Colorectal Cancer In Vitro and In Vivo. Molecules 2024, 29, 5678. [Google Scholar] [CrossRef]
- Li, W.; Li, S.; Xu, G.; Man, X.; Yang, T.; Zhang, Z.; Liang, H.; Yang, F. Developing a Ruthenium(III) Complex to Trigger Gasdermin E-Mediated Pyroptosis and an Immune Response Based on Decitabine and Liposomes: Targeting Inhibition of Gastric Tumor Growth and Metastasis. J. Med. Chem. 2023, 66, 13072–13085. [Google Scholar] [CrossRef] [PubMed]

















| IC50 (μM) a | |||||||
| Comp. | R1, R2 or n, R3 | NCI-H460 | A549 | ACHN | Cal27 | MGC-803 | SV-HUC-1 |
| 7aa | H, H, 2, N(Me)2 | 58.99 ± 3.81 | >100 | 20.46 ± 4.82 | 14.44 ± 4.75 | 21.58 ± 0.64 | 20.77 ± 3.83 |
| 7ab | H, H, 2, N(Et)2 | 59.7 ± 9.65 | 42.55 ± 1.89 | >100 | 23.83 ± 1.08 | 47.01 ± 2.43 | 21.64 ± 3.19 |
| 7ac | H, H, 2, pyrrol. c | 12 ± 4.20 | 9.69 ± 2.08 | 16.93 ± 3.27 | 14.57 ± 2.12 | 15.15 ± 3.41 | 14.21 ± 2.77 |
| 7ad | H, H, 2, morph. b | >100 | >100 | >100 | >100 | >100 | >100 |
| 7ae | H, H, 2, piper. d | 16.85 ± 0.78 | >100 | 61.73 ± 4.9 | 7.96 ± 2.24 | 14.22 ± 2.46 | 15.22 ± 2.43 |
| 7af | H, H, 3, N(Me)2 | 64.46 ± 2.88 | 13.84 ± 2.53 | 14.7 ± 0.15 | 10.64 ± 0.96 | 9.84 ± 1.32 | >100 |
| 7ag | H, H, 3, N(Et)2 | 57.81 ± 0.65 | 30.00 ± 0.31 | 26.87 ± 0.72 | 22.50 ± 1.84 | 24.37 ± 0.18 | 75.80 ± 2.79 |
| 7ah | H, H, 3, pyrrol. c | 42.7 ± 2.28 | 27.65 ± 1.49 | 12.96 ± 1.24 | 23.06 ± 2.48 | 19.46 ± 0.87 | >100 |
| 7ai | H, H, 3, morph. b | >100 | >100 | >100 | >100 | >100 | >100 |
| 7aj | H, H, 3, imida. e | >100 | >100 | >100 | >100 | >100 | >100 |
| 7ak | H, H, 3, NH2 | 56.65 ± 3.25 | 51.98 ± 1.49 | 7.94 ± 3.26 | 10.64 ± 1.32 | 10.19 ± 1.61 | >100 |
| 7al | H, H, 0, pyrrol. c | >100 | >100 | >100 | >100 | >100 | >100 |
| 7ba | Me, Me, 2, N(Me)2 | 6.68 ± 1.50 | 7.03 ± 1.95 | 4.59 ± 1.68 | 4.99 ± 2.00 | 6.33 ± 0.75 | 4.66 ± 1.69 |
| 7bb | Me, Me, 2, N(Et)2 | 7.68 ± 0.88 | 7.54 ± 2.07 | 5.66 ± 0.54 | 4.89 ± 2.41 | 6.02 ± 1.59 | 3.57 ± 0.35 |
| 7bc | Me, Me, 2, pyrrol. c | 9.57 ± 2.07 | 5.47 ± 0.82 | 6.41 ± 1.41 | 3.36 ± 0.83 | 6.44 ± 0.76 | 8.17 ± 3.36 |
| 7bd | Me, Me, 2, morph. b | >100 | >100 | >100 | >100 | >100 | >100 |
| 7be | Me, Me, 2, piper. d | 2.92 ± 0.56 | 3.32 ± 1.90 | 3.25 ± 1.59 | 1.12 ± 0.22 | 1.69 ± 0.24 | 5.18 ± 1.77 |
| 7bf | Me, Me, 3, N(Me)2 | 5.07 ± 1.92 | 6.25 ± 2.23 | 6.67 ± 1.49 | 5.20 ± 1.20 | 8.44 ± 2.86 | 5.14 ± 1.55 |
| 7bg | Me, Me, 3, N(Et)2 | 6.92 ± 2.01 | 6.54 ± 0.52 | 6.89 ± 2.86 | 6.35 ± 3.28 | 6.23 ± 1.96 | 4.38 ± 0.46 |
| 7bh | Me, Me, 3, pyrrol. c | 4.79 ± 0.40 | 4.84 ± 0.74 | 5.90 ± 1.45 | 3.47 ± 0.84 | 4.83 ± 0.67 | 3.83 ± 0.14 |
| 7bi | Me, Me, 3, morph. b | 73.68 ± 0.67 | 80.55 ± 2.44 | >100 | 20.33 ± 2.89 | >100 | 87.42 ± 2.65 |
| 7bj | Me, Me, 3, imida. e | >100 | >100 | >100 | >100 | >100 | >100 |
| 7ca | Me, Ph, 2, N(Me)2 | >100 | >100 | >100 | >100 | 53.06 ± 3.78 | >100 |
| 7cb | Me, Ph, 2, N(Et)2 | >100 | 37.39 ± 0.21 | >100 | 20.26 ± 2.34 | >100 | >100 |
| 7cc | Me, Ph, 2, pyrrol. c | >100 | >100 | >100 | >100 | >100 | >100 |
| 7cd | Me, Ph, 2, morph. b | >100 | 78.88 ± 2.86 | >100 | >100 | >100 | >100 |
| 7ce | Me, Ph, 2, piper. d | 92.99 ± 8.03 | 86.46 ± 3.15 | >100 | 56.78 ± 2.59 | 93.95 ± 2.15 | >100 |
| 7cf | Me, Ph, 3, N(Me)2 | 12.62 ± 2.23 | >100 | 16.60 ± 3.08 | 21.54 ± 3.81 | 13.32 ± 4.44 | 12.07 ± 3.26 |
| 7cg | Me, Ph, 3, N(Et)2 | 16.64 ± 1.44 | 27.08 ± 2.25 | 15.37 ± 3.65 | 17.67 ± 3.96 | 8.22 ± 2.75 | 15.56 ± 3.18 |
| 7ch | Me, Ph, 3, pyrrol. c | >100 | >100 | >100 | >100 | >100 | 49.61 ± 3.27 |
| 7ci | Me, Ph, 3, morph. b | >100 | >100 | >100 | >100 | >100 | >100 |
| 7cj | Me, Ph, 3, imida. e | >100 | >100 | >100 | >100 | >100 | >100 |
| TPT | - | 21.35 ± 1.33 | 3.84 ± 0.56 | 4.32 ± 0.63 | 2.33 ± 0.12 | 6.36 ± 1.09 | 30.76 ± 1.58 |
| CDDP | - | 12.21 ± 1.01 | 8.69 ± 1.05 | 12.38 ± 1.31 | 8.81 ± 1.73 | 12.3 ± 0.8 | - |
Disclaimer/Publisher’s Note: The statements, opinions and data contained in all publications are solely those of the individual author(s) and contributor(s) and not of MDPI and/or the editor(s). MDPI and/or the editor(s) disclaim responsibility for any injury to people or property resulting from any ideas, methods, instructions or products referred to in the content. |
© 2025 by the authors. Licensee MDPI, Basel, Switzerland. This article is an open access article distributed under the terms and conditions of the Creative Commons Attribution (CC BY) license (https://creativecommons.org/licenses/by/4.0/).
Share and Cite
Zheng, B.; Wang, Y.-X.; Wu, Z.-Y.; Li, X.-W.; Qin, L.-Q.; Chen, N.-Y.; Su, G.-F.; Su, J.-C.; Pan, C.-X. Design, Synthesis and Bioactive Evaluation of Topo I/c-MYC Dual Inhibitors to Inhibit Oral Cancer via Regulating the PI3K/AKT/NF-κB Signaling Pathway. Molecules 2025, 30, 894. https://doi.org/10.3390/molecules30040894
Zheng B, Wang Y-X, Wu Z-Y, Li X-W, Qin L-Q, Chen N-Y, Su G-F, Su J-C, Pan C-X. Design, Synthesis and Bioactive Evaluation of Topo I/c-MYC Dual Inhibitors to Inhibit Oral Cancer via Regulating the PI3K/AKT/NF-κB Signaling Pathway. Molecules. 2025; 30(4):894. https://doi.org/10.3390/molecules30040894
Chicago/Turabian StyleZheng, Bin, Yi-Xiao Wang, Zi-Yan Wu, Xin-Wei Li, Li-Qing Qin, Nan-Ying Chen, Gui-Fa Su, Jun-Cheng Su, and Cheng-Xue Pan. 2025. "Design, Synthesis and Bioactive Evaluation of Topo I/c-MYC Dual Inhibitors to Inhibit Oral Cancer via Regulating the PI3K/AKT/NF-κB Signaling Pathway" Molecules 30, no. 4: 894. https://doi.org/10.3390/molecules30040894
APA StyleZheng, B., Wang, Y.-X., Wu, Z.-Y., Li, X.-W., Qin, L.-Q., Chen, N.-Y., Su, G.-F., Su, J.-C., & Pan, C.-X. (2025). Design, Synthesis and Bioactive Evaluation of Topo I/c-MYC Dual Inhibitors to Inhibit Oral Cancer via Regulating the PI3K/AKT/NF-κB Signaling Pathway. Molecules, 30(4), 894. https://doi.org/10.3390/molecules30040894

