Investigation of the Frying Fume Composition During Deep Frying of Tempeh Using GC-MS and PTR-MS
Abstract
1. Introduction
2. Results and Discussion
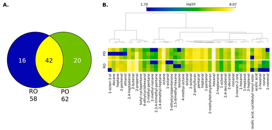
2.1. Volatile Component Profiling of Used Oils via HS-SPME-GC-MS
2.2. Emission of Volatile Compound Using PTR-MS
2.3. Impact of Repeated Use Cycles, Temperature, and Type of Oil on VOC Emission Profile
3. Materials and Methods
3.1. Materials
3.2. Experimental Setup
3.3. PTR-MS
3.4. HS-SPME-GC-MS
3.5. Data Analysis
4. Conclusions
Supplementary Materials
Author Contributions
Funding
Institutional Review Board Statement
Informed Consent Statement
Data Availability Statement
Conflicts of Interest
References
- Liu, Y.; Li, J.; Cheng, Y.; Liu, Y. Effect of Frying Oils’ Fatty Acid Profile on Quality, Free Radical and Volatiles over Deep-Frying Process: A Comparative Study Using Chemometrics. LWT 2019, 101, 331–341. [Google Scholar] [CrossRef]
- Quek, W.P.; Ong, Y.H.; Yap, M.K.K.; Lee, Y.Y.; Karim, N.A.A.; Chan, E.-S. A Comparative Study of the Oxidative Stability and the Formation of Monochloropropanediol Esters (MCPDE) and Glycidyl Esters (GE) between Physically and Chemically Refined Palm Olein during Repeated Deep-Frying. Food Control 2023, 150, 109737. [Google Scholar] [CrossRef]
- Farkas, B.E.; Singh, R.P.; Rumsey, T.R. Modeling Heat and Mass Transfer in Immersion Frying. I, Model Development. J. Food Eng. 1996, 29, 211–226. [Google Scholar] [CrossRef]
- ben Hammouda, I.; Freitas, F.; Ammar, S.; Da Silva, M.D.R.G.; Bouaziz, M. Comparison and Characterization of Volatile Compounds as Markers of Oils Stability during Frying by HS–SPME-GC/MS and Chemometric Analysis. J. Chromatogr. B 2017, 1068–1069, 322–334. [Google Scholar] [CrossRef]
- Xu, L.; Wu, G.; Ji, X.; Zhang, H.; Jin, Q.; Wang, X. Influence of Prolonged Deep-Frying Using Various Oils on Volatile Compounds Formation of French Fries Using GC–MS, GC-O, and Sensory Evaluation. J. Am. Oil Chem. Soc. 2021, 98, 657–671. [Google Scholar] [CrossRef]
- Lloyd, B.J.; Farkas, B.E.; Keener, K.M. Quality Comparison of French Fry Style Potatoes Produced by Oven Heating, Immersion Frying and Controlled Dynamic Radiant Heating. J. Food Process. Preserv. 2004, 28, 460–472. [Google Scholar] [CrossRef]
- Zhang, Q.; Saleh, A.S.M.; Chen, J.; Shen, Q. Chemical Alterations Taken Place during Deep-Fat Frying Based on Certain Reaction Products: A Review. Chem. Phys. Lipids 2012, 165, 662–681. [Google Scholar] [CrossRef]
- Thürer, A.; Granvogl, M. Generation of Desired Aroma-Active as Well as Undesired Toxicologically Relevant Compounds during Deep-Frying of Potatoes with Different Edible Vegetable Fats and Oils. J. Agric. Food Chem. 2016, 64, 9107–9115. [Google Scholar] [CrossRef]
- Blumenthal, M.M.; Stier, R.F. Optimization of Deep-Fat Frying Operations. Trends Food Sci. Technol. 1991, 2, 144–148. [Google Scholar] [CrossRef]
- Manzoor, S.; Masoodi, F.A.; Rashid, R. Influence of Food Type, Oil Type and Frying Frequency on the Formation of Trans-Fatty Acids during Repetitive Deep-Frying. Food Control 2023, 147, 109557. [Google Scholar] [CrossRef]
- Ahnan-Winarno, A.D.; Cordeiro, L.; Winarno, F.G.; Gibbons, J.; Xiao, H. Tempeh: A Semicentennial Review on Its Health Benefits, Fermentation, Safety, Processing, Sustainability, and Affordability. Compr. Rev. Food Sci. Food Saf. 2021, 20, 1717–1767. [Google Scholar] [CrossRef] [PubMed]
- Romulo, A.; Surya, R. Tempe: A Traditional Fermented Food of Indonesia and Its Health Benefits. Int. J. Gastron. Food Sci. 2021, 26, 100413. [Google Scholar] [CrossRef]
- Fidyasari, A.; Raharjo, S.J.; Adhihapsari, W. Optimizing the Role of Tempe Makers in the Development of KAMPUNG TEMPE Potentials as the Pioneer of Food and Climate Sovereignty. Engagem. J. Pengabdi. Kpd. Masy. 2021, 5, 84–92. [Google Scholar] [CrossRef]
- Cao, Z.-H.; Green-Johnson, J.M.; Buckley, N.D.; Lin, Q.-Y. Bioactivity of Soy-Based Fermented Foods: A Review. Biotechnol. Adv. 2019, 37, 223–238. [Google Scholar] [CrossRef] [PubMed]
- Teoh, S.Q.; Chin, N.L.; Chong, C.W.; Ripen, A.M.; How, S.; Lim, J.J.L. A Review on Health Benefits and Processing of Tempeh with Outlines on Its Functional Microbes. Future Foods 2024, 9, 100330. [Google Scholar] [CrossRef]
- Ayuningtyas, A.; Murbawani, E.A.; Nuryanto, N. The Effect of Tempeh Intake on Spatial Memory in Prediabetic Rats. Nutr. Food Sci. 2019, 49, 592–599. [Google Scholar] [CrossRef]
- Hao, X.; Li, J.; Yao, Z. Changes in PAHs Levels in Edible Oils during Deep-Frying Process. Food Control 2016, 66, 233–240. [Google Scholar] [CrossRef]
- Ahn, J.-H.; Szulejko, J.E.; Kim, K.-H.; Kim, Y.-H.; Kim, B.-W. Odor and VOC Emissions from Pan Frying of Mackerel at Three Stages: Raw, Well-Done, and Charred. Int. J. Environ. Res. Public Health 2014, 11, 11753–11771. [Google Scholar] [CrossRef]
- Song, K.; Guo, S.; Gong, Y.; Lv, D.; Wan, Z.; Zhang, Y.; Fu, Z.; Hu, K.; Lu, S. Non-Target Scanning of Organics from Cooking Emissions Using Comprehensive Two-Dimensional Gas Chromatography-Mass Spectrometer (GC×GC-MS). Appl. Geochem. 2023, 151, 105601. [Google Scholar] [CrossRef]
- Majchrzak, T.; Wojnowski, W.; Lubinska-Szczygeł, M.; Różańska, A.; Namieśnik, J.; Dymerski, T. PTR-MS and GC-MS as Complementary Techniques for Analysis of Volatiles: A Tutorial Review. Anal. Chim. Acta 2018, 1035, 1–13. [Google Scholar] [CrossRef]
- Lindinger, W.; Jordan, A. Proton-Transfer-Reaction Mass Spectrometry (PTR–MS): On-Line Monitoring of Volatile Organic Compounds at Pptv Levels. Chem. Soc. Rev. 1998, 27, 347–375. [Google Scholar] [CrossRef]
- Wojnowski, W.; Majchrzak, T.; Szweda, P.; Dymerski, T.; Gębicki, J.; Namieśnik, J. Rapid Evaluation of Poultry Meat Shelf Life Using PTR-MS. Food Anal. Methods 2018, 11, 2085–2092. [Google Scholar] [CrossRef]
- Araghipour, N.; Colineau, J.; Koot, A.; Akkermans, W.; Rojas, J.M.M.; Beauchamp, J.; Wisthaler, A.; Märk, T.D.; Downey, G.; Guillou, C.; et al. Geographical Origin Classification of Olive Oils by PTR-MS. Food Chem. 2008, 108, 374–383. [Google Scholar] [CrossRef]
- Acierno, V.; Liu, N.; Alewijn, M.; Stieger, M.; van Ruth, S.M. Which Cocoa Bean Traits Persist When Eating Chocolate? Real-Time Nosespace Analysis by PTR-QiToF-MS. Talanta 2019, 195, 676–682. [Google Scholar] [CrossRef]
- Majchrzak, T.; Wojnowski, W.; Wasik, A. Revealing Dynamic Changes of the Volatile Profile of Food Samples Using PTR–MS. Food Chem. 2021, 364, 130404. [Google Scholar] [CrossRef] [PubMed]
- Farneti, B.; Khomenko, I.; Grisenti, M.; Ajelli, M.; Betta, E.; Algarra, A.A.; Cappellin, L.; Aprea, E.; Gasperi, F.; Biasioli, F.; et al. Exploring Blueberry Aroma Complexity by Chromatographic and Direct-Injection Spectrometric Techniques. Front. Plant Sci. 2017, 8, 617. [Google Scholar] [CrossRef]
- Aprea, E.; Biasioli, F.; Carlin, S.; Versini, G.; Märk, T.D.; Gasperi, F. Rapid White Truffle Headspace Analysis by Proton Transfer Reaction Mass Spectrometry and Comparison with Solid-Phase Microextraction Coupled with Gas Chromatography/Mass Spectrometry. Rapid Commun. Mass Spectrom. 2007, 21, 2564–2572. [Google Scholar] [CrossRef]
- Chen, L.; Yan, R.; Zhao, Y.; Sun, J.; Zhang, Y.; Li, H.; Zhao, D.; Wang, B.; Ye, X.; Sun, B. Characterization of the Aroma Release from Retronasal Cavity and Flavor Perception during Baijiu Consumption by Vocus-PTR-MS, GC×GC-MS, and TCATA Analysis. LWT 2023, 174, 114430. [Google Scholar] [CrossRef]
- Majchrzak, T.; Marć, M.; Wasik, A. Understanding the Early-Stage Release of Volatile Organic Compounds from Rapeseed Oil during Deep-Frying of Tubers by Targeted and Omics-Inspired Approaches Using PTR-MS and Gas Chromatography. Food Res. Int. 2022, 160, 111716. [Google Scholar] [CrossRef]
- Shahidi, F. Headspace Volatile Aldehydes as Indicators of Lipid Oxidation in Foods. In Headspace Analysis of Foods and Flavors: Theory and Practice; Rouseff, R.L., Cadwallader, K.R., Eds.; Springer: Boston, MA, USA, 2001; pp. 113–123. ISBN 978-1-4615-1247-9. [Google Scholar]
- Zhang, Q.; Qin, W.; Lin, D.; Shen, Q.; Saleh, A.S.M. The Changes in the Volatile Aldehydes Formed during the Deep-Fat Frying Process. J. Food Sci. Technol. 2015, 52, 7683–7696. [Google Scholar] [CrossRef]
- Jiang, K.; Huang, C.; Liu, F.; Zheng, J.; Ou, J.; Zhao, D.; Ou, S. Origin and Fate of Acrolein in Foods. Foods 2022, 11, 1976. [Google Scholar] [CrossRef] [PubMed]
- Sheerin, A.N.; Silwood, C.; Lynch, E.; Grootveld, M. Production of Lipid Peroxidation Products in Culinary Oils and Fats during Episodes of Thermal Stressing: A High Field 1H NMR Investigation. Biochem. Soc. Trans. 1997, 25, 495S. [Google Scholar] [CrossRef] [PubMed]
- Majchrzak, T.; Wasik, A. Release Kinetics Studies of Early-Stage Volatile Secondary Oxidation Products of Rapeseed Oil Emitted during the Deep-Frying Process. Molecules 2021, 26, 1006. [Google Scholar] [CrossRef] [PubMed]
- Atamaleki, A.; Motesaddi Zarandi, S.; Massoudinejad, M.; Samimi, K.; Fakhri, Y.; Ghorbanian, M.; Mousavi Khaneghah, A. The Effect of Frying Process on the Emission of the Volatile Organic Compounds and Monocyclic Aromatic Group (BTEX). Int. J. Environ. Anal. Chem. 2021, 103, 6169–6182. [Google Scholar] [CrossRef]
- Atamaleki, A.; Naimi, N.; Moradpour, Z.; Motesaddi Zarandi, S.; Samimi, K.; Paseban, A.; Teymoorian, N.; Hosseini, N.; Asadi, M.J. Investigating Carbonyls (Acrolein and Acetaldehyde) Produced from the Frying Process; a Systematic Review, Meta-Analysis, and Health Risk Assessment. Int. J. Environ. Anal. Chem. 2024, 1–12. [Google Scholar] [CrossRef]
- Zou, Z.; Yin, Z.; Ou, J.; Zheng, J.; Liu, F.; Huang, C.; Ou, S. Identification of Adducts Formed between Acrolein and Alanine or Serine in Fried Potato Crisps and the Cytotoxicity-Lowering Effect of Acrolein in Three Cell Lines. Food Chem. 2021, 361, 130164. [Google Scholar] [CrossRef]
- Du, M.; Song, M.; Wu, D.; Zhang, Y.; Lv, H.; Zhao, S.; Du, H.; Zhang, R. A Novel Fluorescent Nanoplatform for Detecting Acrolein and Application to On-Site Evaluation of Scavenging Capacity. Microchem. J. 2024, 205, 111308. [Google Scholar] [CrossRef]
- Yaylayan, V.A. Precursors, Formation and Determination of Furan in Food. J. Verbr. Lebensm. 2006, 1, 5–9. [Google Scholar] [CrossRef]
- Fu, Y.; Li, W.; Manheim, J.M.; Milton, J.; Kilaz, G.; Kenttämaa, H.I. Proton Affinities of Alkanes. J. Am. Soc. Mass Spectrom. 2022, 33, 1850–1857. [Google Scholar] [CrossRef]
- Kolboe, S. Proton Affinity Calculations with High Level Methods. J. Chem. Theory Comput. 2014, 10, 3123–3128. [Google Scholar] [CrossRef]
- Wang, Y.; Zhu, M.; Mei, J.; Luo, S.; Leng, T.; Chen, Y.; Nie, S.; Xie, M. Comparison of Furans Formation and Volatile Aldehydes Profiles of Four Different Vegetable Oils During Thermal Oxidation. J. Food Sci. 2019, 84, 1966–1978. [Google Scholar] [CrossRef] [PubMed]
- Adams, A.; Bouckaert, C.; Van Lancker, F.; De Meulenaer, B.; De Kimpe, N. Amino Acid Catalysis of 2-Alkylfuran Formation from Lipid Oxidation-Derived α,β-Unsaturated Aldehydes. J. Agric. Food Chem. 2011, 59, 11058–11062. [Google Scholar] [CrossRef] [PubMed]
- Wichrowska, W.; Majchrzak, T. Monitoring of Acrolein, Acetaldehyde and 1,3-Butadiene in Fumes Emitted during Deep-Frying of Potato Pieces in Rapeseed Oil Using PTR-MS. In Dynamic Flavor: Capturing Aroma Using Real-Time Mass Spectrometry; American Chemical Society: Washington, DC, USA, 2021; pp. 139–150. [Google Scholar]
- Jung, H.J.; Kim, S.H.; Yoo, K.C.; Lee, J.H. Changes in Acetaldehyde and Formaldehyde Contents in Foods Depending on the Typical Home Cooking Methods. J. Hazard. Mater. 2021, 414, 125475. [Google Scholar] [CrossRef] [PubMed]
- Huang, Y.; Ho, S.S.H.; Ho, K.F.; Lee, S.C.; Yu, J.Z.; Louie, P.K.K. Characteristics and Health Impacts of VOCs and Carbonyls Associated with Residential Cooking Activities in Hong Kong. J. Hazard. Mater. 2011, 186, 344–351. [Google Scholar] [CrossRef]
- Fullana, A.; Carbonell-Barrachina, A.A.; Sidhu, S. Comparison of Volatile Aldehydes Present in the Cooking Fumes of Extra Virgin Olive, Olive, and Canola Oils. J. Agric. Food Chem. 2004, 52, 5207–5214. [Google Scholar] [CrossRef]
- Comandini, P.; Cerretani, L.; Blanda, G.; Bendini, A.; Toschi, T.G. Characterization of Potato Flavours: An Overview of Volatile Profiles and Analytical Procedures. Agric. Food Sci. Chem. 2011, 5, 1–14. [Google Scholar]
- Frankel, E.N. Volatile Lipid Oxidation Products. Prog. Lipid Res. 1983, 22, 1–33. [Google Scholar] [CrossRef]
- Choe, E.; Min, D.B. Chemistry of Deep-Fat Frying Oils. J. Food Sci. 2007, 72, 1–10. [Google Scholar] [CrossRef]
- Sadawarte, P.D.; Annapure, U.S. Study of the Behavior and Properties of Frying Oil on Repetitive Deep Frying. J. Food Sci. Technol. 2023, 60, 2549–2556. [Google Scholar] [CrossRef]
- Maszewska, M.; Florowska, A.; Matysiak, K.; Marciniak-Łukasiak, K.; Dłużewska, E. The Study of Palm and Rapeseed Oil Stability during Frying. J. Appl. Bot. Food Qual. 2018, 91, 103–108. [Google Scholar] [CrossRef]
- Emektar, K.; Nur Kantekin-Erdogan, M.; Tekin, A. Furan Formation in Some Vegetable Oils during Heat Treatments. Food Chem. 2022, 386, 132744. [Google Scholar] [CrossRef] [PubMed]
- Hwang, J.; Lee, H.-Y.; Lee, K.-G. Effects of the Frying and Drying Conditions on the Furan Formation in Instant-Noodle Manufacturing. J. Agric. Food Chem. 2022, 70, 10400–10404. [Google Scholar] [CrossRef] [PubMed]
- Juániz, I.; Zocco, C.; Mouro, V.; Cid, C.; De Peña, M.P. Effect of Frying Process on Furan Content in Foods and Assessment of Furan Exposure of Spanish Population. LWT-Food Sci. Technol. 2016, 68, 549–555. [Google Scholar] [CrossRef]
- Demšar, J.; Curk, T.; Erjavec, A.; Hočevar, T.; Milutinovič, M.; Možina, M.; Polajnar, M.; Toplak, M.; Starič, A.; Stajdohar, M.; et al. Orange: Data Mining Toolbox in Python. J. Mach. Learn. Res. 2013, 14, 2349–2353. [Google Scholar]
- Zirak, M.R.; Mehri, S.; Karimani, A.; Zeinali, M.; Hayes, A.W.; Karimi, G. Mechanisms behind the Atherothrombotic Effects of Acrolein, a Review. Food Chem. Toxicol. 2019, 129, 38–53. [Google Scholar] [CrossRef]
- Wojnowski, W.; Yang, A.; Mikoviny, T.; Wisthaler, A.; Thunshelle, K. Exposure to Cooking Emitted Volatile Organic Compounds with Recirculating and Extracting Ventilation Solutions. Build. Environ. 2024, 261, 111743. [Google Scholar] [CrossRef]




| Monitored Ion | Cluster No. | Ion m/z | Molecular Formula | Identification | RT [Min] |
|---|---|---|---|---|---|
| 41 | 3 | 41.04 | C3H5+ | fragment ion | - |
| 43 | 3 | 43.05 | C3H7+ | fragment ion | - |
| 45 | 4 | 45.03 | (C2H4O)H+ | acetaldehyde 1 | 5.07 |
| 47 | 4 | 47.05 | (C2H6O)H+ | ethanol 2 | 5.25 |
| 55 | 5 | 55.05 | C4H7+ | hexanal fragment ion water cluster H7O3+ (55.04 m/z) | - |
| 57 | 2 | 57.03 | (C3H4O)H+ | 2-propenal 2 | 5.42 |
| 59 | 2 | 59.05 | (C3H6O)H+ | propanal 3 [1] | - |
| 67 | 2 | 67.05 | C5H7+ | 2,4-heptadienal ion fragment | - |
| 69 | 3 | 69.03 | (C4H4O)H+ | furan 4 | 5.48 |
| 71 | 2 | 71.05 | (C4H6O)H+ | 2-methyl-2-propenal 4 | 6.01 |
| 71.05 | (C4H6O)H+ | 2-butenal 2 | 7.03 | ||
| 73 | 3 | 73.06 | (C4H8O)H+ | butanal 4 | 6.23 |
| 81 | 2 | 81.07 | C6H9+ | 2,4-heptadienal ion fragment | - |
| 83 | 5 | 83.09 | C6H11+ | hexanal fragment ion | - |
| 85 | 2 | 85.06 | (C5H8O)H+ | 2-pentenal 2 | 7.74 |
| 87 | 3 | 87.08 | (C5H10O)H+ | 2-methyl tetrahydrofuran 2 | 7.23 |
| 87.08 | (C5H10O)H+ | pentanal 2 | 8.98 | ||
| 87.12 | (C6H14)H+ | 2-methyl-pentane 2 | 5.91 | ||
| 95 | 6 | 95.05 | (C6H6O)H+ | unknown/fragment ion | - |
| 97 | 3 | 97.06 | (C6H8O)H+ | ethyl furan [36] | - |
| 99 | 2 | 99.08 | (C6H10O)H+ | 2-hexenal 2 | 11.39 |
| 101 | 5 | 101.10 | (C6H12O)H+ | hexanal 2 | 9.96 |
| 109 | 6 | 109.10 | C9H13+ | unknown/fragment ion | - |
| 111 | 2 | 111.08 | (C7H10O)H+ | 2,4-heptadienal 2 | 15.77 |
| 113 | 6 | 113.10 | (C7H12O)H+ | 3-ethyl-cyclopentanone 2 | 14.41 |
| 113.10 | (C7H12O)H+ | 2-heptenal 2 | 14.20 | ||
| 113.13 | (C8H16)H+ | 1-octene 2 | 9.56 | ||
| 115 | 6 | 115.11 | (C7H14O)H+ | 2-heptanone 2 | 12.22 |
| 115.11 | (C7H14O)H+ | heptanal 2 | 12.59 | ||
| 115.15 | (C8H18)H+ | octane 2 | 9.74 | ||
| 115.15 | (C8H18)H+ | 2,3-dimethyl-hexane 2 | 8.18 | ||
| 115.15 | (C8H18)H+ | 2,3,4-dimethyl-pentane 2 | 8.68 | ||
| 123 | 6 | 123.08 | (C8H10O)H+ | unknown/fragment ion | - |
| 125 | 6 | 125.09 | (C8H12O)H+ | unknown/fragment ion | - |
| 127 | 6 | 127.11 | (C8H14O)H+ | 2-octenal 2 | 16.90 |
| 127.15 | (C9H18)H+ | butyl-cyclopentane 2 | 13.44 | ||
| 129 | 6 | 129.13 | (C8H16O)H+ | 1-octen-3-ol 2 | 14.65 |
| 129.13 | (C8H16O)H+ | octanal 2 | 15.33 | ||
| 129.13 | (C8H16O)H+ | 2,4-dimethyl-heptane 2 | 10.24 | ||
| 129.16 | (C9H20)H+ | 4-methyl-octane 2 | 11.32 | ||
| 129.16 | (C9H20)H+ | 4-ethyl-cyclohexanol 2 | 12.31 | ||
| 129.16 | (C9H20)H+ | nonane 2 | 15.63 | ||
| 139 | 6 | 139.11 | (C9H14O)H+ | 2-pentyl furan 2 | 14.94 |
| 141 | 6 | 141.13 | (C9H16O)H+ | 2-nonenal 2 | 19.51 |
| 141.13 | (C9H16O)H+ | 3-nonen-2-one 2 | 18.92 | ||
| 143 | 6 | 143.14 | (C9H18O)H+ | nonanal 2 | 18.03 |
| 143.18 | (C10H22)H+ | 2-methyl-nonane 2 | 14.03 | ||
| 143.18 | (C10H22)H+ | decane 2 | 15.00 | ||
| 153 | 1 | 153.13 | (C10H16O)H+ | 2,4-decadienal 2 | 23.41 |
| 155 | 1 | 155.14 | (C10H18O)H+ | 2-decenal 2 | 21.99 |
Disclaimer/Publisher’s Note: The statements, opinions and data contained in all publications are solely those of the individual author(s) and contributor(s) and not of MDPI and/or the editor(s). MDPI and/or the editor(s) disclaim responsibility for any injury to people or property resulting from any ideas, methods, instructions or products referred to in the content. |
© 2024 by the authors. Licensee MDPI, Basel, Switzerland. This article is an open access article distributed under the terms and conditions of the Creative Commons Attribution (CC BY) license (https://creativecommons.org/licenses/by/4.0/).
Share and Cite
Fathimah, R.N.; Majchrzak, T. Investigation of the Frying Fume Composition During Deep Frying of Tempeh Using GC-MS and PTR-MS. Molecules 2024, 29, 5046. https://doi.org/10.3390/molecules29215046
Fathimah RN, Majchrzak T. Investigation of the Frying Fume Composition During Deep Frying of Tempeh Using GC-MS and PTR-MS. Molecules. 2024; 29(21):5046. https://doi.org/10.3390/molecules29215046
Chicago/Turabian StyleFathimah, Rohmah Nur, and Tomasz Majchrzak. 2024. "Investigation of the Frying Fume Composition During Deep Frying of Tempeh Using GC-MS and PTR-MS" Molecules 29, no. 21: 5046. https://doi.org/10.3390/molecules29215046
APA StyleFathimah, R. N., & Majchrzak, T. (2024). Investigation of the Frying Fume Composition During Deep Frying of Tempeh Using GC-MS and PTR-MS. Molecules, 29(21), 5046. https://doi.org/10.3390/molecules29215046

