Beneficial Effects of Hordenine on a Model of Ulcerative Colitis
Abstract
1. Introduction
2. Materials and Methods
2.1. Ethics Statement
2.2. Chemicals and Reagents
2.3. Cell Culture
2.4. Cell Counting Kit-8 (CCK-8) Experiment
2.5. DSS-Induced Models and Hordenine Treatment
2.6. Assessment of Disease Activity Index (DAI) Score
2.7. Collection of the Main Organs and Colon Tissues and Preparation of Serum Samples
2.8. H&E Stain
2.9. PAS Stain
2.10. Measurement of Cytokines
2.11. IHC
2.12. Western Blot Assay
2.13. Co-Culture and Scratch Assay
2.14. Statistical Analysis
3. Results
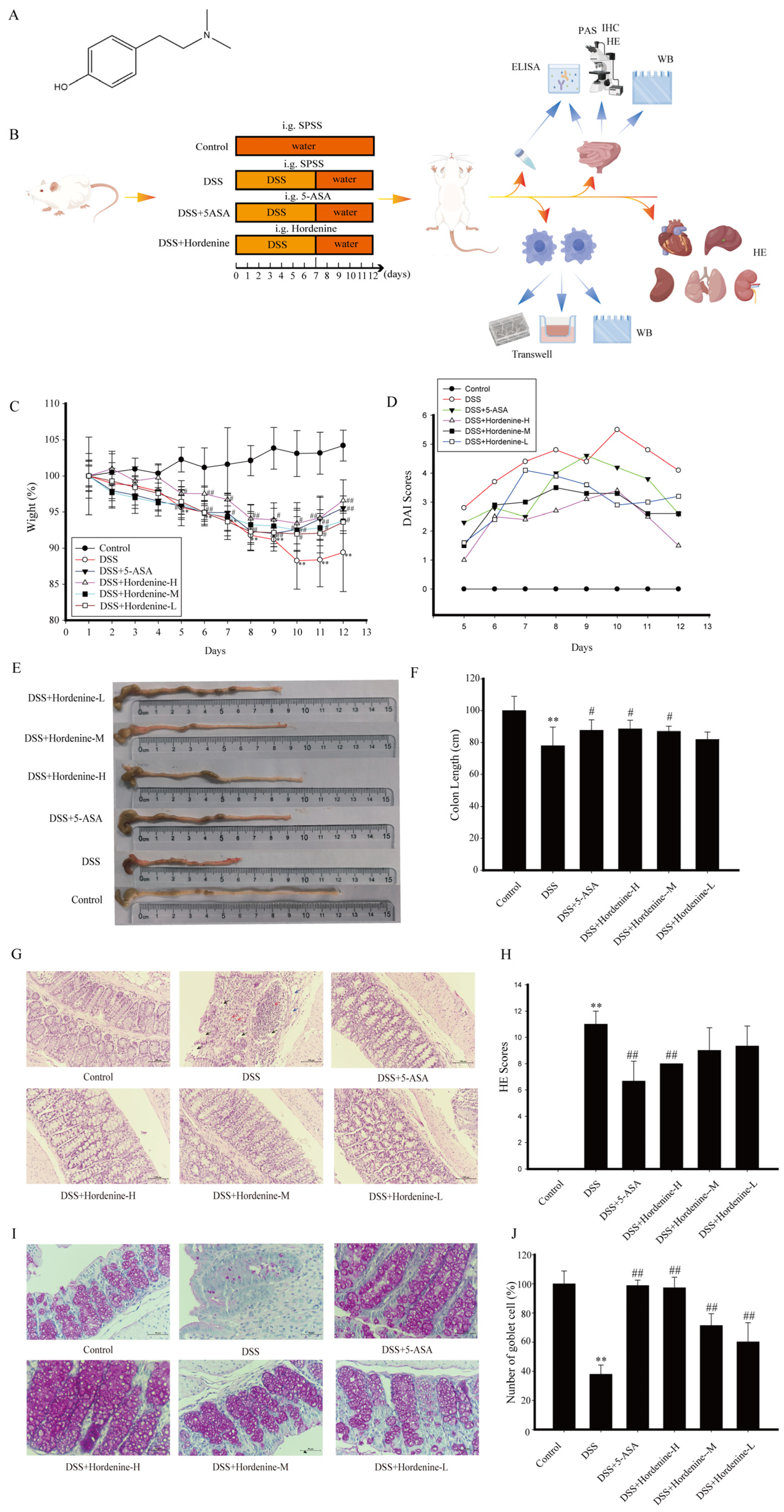
3.1. Hordenine Ameliorates DSS-Induced UC in Mice
3.2. Hordenine Inhibited the Secretion and the Expression of Inflammatory Factors Induced by DSS
3.3. Hordenine Inhibits S1P/S1PR1/STAT3 Signaling Pathway and Expression of Ras-Related C3 Botulinum Toxin Substrate 1 (Rac1) in Colon Tissues
3.4. Hordenine Contributes to Mucosal Healing
4. Discussion
5. Conclusions
Supplementary Materials
Author Contributions
Funding
Institutional Review Board Statement
Informed Consent Statement
Data Availability Statement
Acknowledgments
Conflicts of Interest
References
- Chen, M.; Ding, Y.; Tong, Z. Efficacy and Safety of Sophora flavescens (Kushen) Based Traditional Chinese Medicine in the Treatment of Ulcerative Colitis: Clinical Evidence and Potential Mechanisms. Front. Pharmacol. 2020, 11, 603476. [Google Scholar] [CrossRef]
- He, Z.; Zhou, Q.; Wen, K.; Wu, B.; Sun, X.; Wang, X.; Chen, Y. Huangkui Lianchang Decoction Ameliorates DSS-Induced Ulcerative Colitis in Mice by Inhibiting the NF-kappaB Signaling Pathway. Evid.-Based Complement. Altern. Med. 2019, 2019, 1040847. [Google Scholar] [CrossRef] [PubMed]
- Kucharzik, T.; Koletzko, S.; Kannengiesser, K.; Dignass, A. Ulcerative Colitis-Diagnostic and Therapeutic Algorithms. Dtsch. Ärzteblatt Int. 2020, 117, 564–574. [Google Scholar] [CrossRef] [PubMed]
- Choi, Y.A.; Kang, O.H.; Park, H.J.; Tae, J.; Kim, D.K.; Kang, C.S.; Choi, S.C.; Yun, K.J.; Choi, S.J.; Nah, Y.H.; et al. Effect of processed Scutellaria baicalensis on dextran sulfate sodium-induced colitis in mice. Int. J. Mol. Med. 2005, 16, 667–672. [Google Scholar] [CrossRef] [PubMed]
- Panés, J.; Gisbert, J.P. Efficacy of tofacitinib treatment in ulcerative colitis. Gastroenterol. Hepatol. 2019, 42, 403–412. [Google Scholar] [CrossRef]
- Kaur, A.; Goggolidou, P. Ulcerative colitis: Understanding its cellular pathology could provide insights into novel therapies. J. Inflamm. 2020, 17, 15. [Google Scholar] [CrossRef]
- Wang, W.; Xu, C.; Li, X.; Wang, Z.; Yang, J.; Shen, Y.; Shi, M.; Chen, L.; Zhang, L.; Guo, Y.; et al. Exploration of the potential mechanism of Banxia Xiexin Decoction for the effects on TNBS-induced ulcerative colitis rats with the assistance of network pharmacology analysis. J. Ethnopharmacol. 2021, 277, 114197. [Google Scholar] [CrossRef]
- Wehkamp, J.; Stange, E.F. Recent advances and emerging therapies in the non-surgical management of ulcerative colitis. F1000Research 2018, 7, 1207. [Google Scholar] [CrossRef]
- Ye, Q.; Hu, Z.; Yang, M.; Qin, K.; Zhou, Y. Effects and mechanisms of Chinese herbal medicine for ulcerative colitis: Protocol for a systematic review and meta-analysis. Medicine 2020, 99, e19768. [Google Scholar] [CrossRef]
- Park, S.B.; Choi, B.I.; Lee, B.J.; Kim, N.J.; Jeong, Y.A.; Joo, M.K.; Kim, H.J.; Park, J.J.; Kim, J.S.; Noh, Y.S.; et al. Intestinal Epithelial Deletion of Sphk1 Prevents Colitis-Associated Cancer Development by Inhibition of Epithelial STAT3 Activation. Dig. Dis. Sci. 2020, 65, 2284–2293. [Google Scholar] [CrossRef]
- Zimmer, J.; Takahashi, T.; Duess, J.W.; Hofmann, A.D.; Puri, P. Upregulation of S1P1 and Rac1 receptors in the pulmonary vasculature of nitrofen-induced congenital diaphragmatic hernia. Pediatr. Surg. Int. 2016, 32, 147–154. [Google Scholar] [CrossRef] [PubMed]
- Wu, X.; Xu, J.; Li, X.; Dai, J.; Wang, L. Inhibition of SphK1/S1P Signaling Pathway Alleviates Fibrosis and Inflammation of Rat Myocardium after Myocardial Infarction. Comput. Math. Methods Med. 2022, 2022, 5985375. [Google Scholar] [CrossRef]
- Jin, Z.; Li, H.; Hong, X.; Ying, G.; Lu, X.; Zhuang, L.; Wu, S. TRIM14 promotes colorectal cancer cell migration and invasion through the SPHK1/STAT3 pathway. Cancer Cell Int. 2018, 18, 202. [Google Scholar] [CrossRef]
- Hart, P.C.; Chiyoda, T.; Liu, X.; Weigert, M.; Curtis, M.; Chiang, C.Y.; Loth, R.; Lastra, R.; McGregor, S.M.; Locasale, J.W.; et al. SPHK1 Is a Novel Target of Metformin in Ovarian Cancer. Mol. Cancer Res. 2019, 17, 870–881. [Google Scholar] [CrossRef] [PubMed]
- Chen, L.; Li, L.; Song, Y.; Lv, T. Blocking SphK1/S1P/S1PR1 Signaling Pathway Alleviates Lung Injury Caused by Sepsis in Acute Ethanol Intoxication Mice. Inflammation 2021, 44, 2170–2179. [Google Scholar] [CrossRef]
- Mao, Y.; Kleinjan, M.L.; Jilishitz, I.; Swaminathan, B.; Obinata, H.; Komarova, Y.A.; Bayless, K.J.; Hla, T.; Kitajewski, J.K. CLIC1 and CLIC4 mediate endothelial S1P receptor signaling to facilitate Rac1 and RhoA activity and function. Sci. Signal. 2021, 14, eabc0425. [Google Scholar] [CrossRef] [PubMed]
- Yao, J.; Liu, T.; Chen, R.J.; Liang, J.; Li, J.; Wang, C.G. Sphingosine-1-phosphate signal transducer and activator of transcription 3 signaling pathway contributes to baicalein-mediated inhibition of dextran sulfate sodium-induced experimental colitis in mice. Chin. Med. J. (Engl.) 2020, 133, 292–300. [Google Scholar] [CrossRef]
- Suh, J.H.; Degagné, É.; Gleghorn, E.E.; Setty, M.; Rodriguez, A.; Park, K.T.; Verstraete, S.G.; Heyman, M.B.; Patel, A.S.; Irek, M.; et al. Sphingosine-1-Phosphate Signaling and Metabolism Gene Signature in Pediatric Inflammatory Bowel Disease: A Matched-case Control Pilot Study. Inflamm. Bowel Dis. 2018, 24, 1321–1334. [Google Scholar] [CrossRef]
- Song, S.; Min, H.; Niu, M.; Wang, L.; Wu, Y.; Zhang, B.; Chen, X.; Liang, Q.; Wen, Y.; Wang, Y.; et al. S1PR1 predicts patient survival and promotes chemotherapy drug resistance in gastric cancer cells through STAT3 constitutive activation. EBioMedicine 2018, 37, 168–176. [Google Scholar] [CrossRef]
- Deng, S.; Zhou, X.; Ge, Z.; Song, Y.; Wang, H.; Liu, X.; Zhang, D. Exosomes from adipose-derived mesenchymal stem cells ameliorate cardiac damage after myocardial infarction by activating S1P/SK1/S1PR1 signaling and promoting macrophage M2 polarization. Int. J. Biochem. Cell. Biol. 2019, 114, 105564. [Google Scholar] [CrossRef]
- Sugimoto, K. Role of STAT3 in inflammatory bowel disease. World J. Gastroenterol. 2008, 14, 5110–5114. [Google Scholar] [CrossRef] [PubMed]
- Pang, L.; Huynh, J.; Alorro, M.G.; Li, X.; Ernst, M.; Chand, A.L. STAT3 Signalling via the IL-6ST/gp130 Cytokine Receptor Promotes Epithelial Integrity and Intestinal Barrier Function during DSS-Induced Colitis. Biomedicines 2021, 9, 187. [Google Scholar] [CrossRef] [PubMed]
- Nguyen, P.M.; Putoczki, T.L.; Ernst, M. STAT3-Activating Cytokines: A Therapeutic Opportunity for Inflammatory Bowel Disease? J. Interf. Cytok. Res. 2015, 35, 340–350. [Google Scholar] [CrossRef]
- Mitsuyama, K.; Matsumoto, S.; Masuda, J.; Yamasakii, H.; Kuwaki, K.; Takedatsu, H.; Sata, M. Therapeutic strategies for targeting the IL-6/STAT3 cytokine signaling pathway in inflammatory bowel disease. Anticancer Res. 2007, 27, 3749–3756. [Google Scholar]
- Zhang, X.; Du, L.; Zhang, J.; Li, C.; Zhang, J.; Lv, X. Hordenine Protects Against Lipopolysaccharide-Induced Acute Lung Injury by Inhibiting Inflammation. Front. Pharmacol. 2021, 12, 712232. [Google Scholar] [CrossRef] [PubMed]
- Kim, S.C.; Lee, J.H.; Kim, M.H.; Lee, J.A.; Kim, Y.B.; Jung, E.; Kim, Y.S.; Lee, J.; Park, D. Hordenine, a single compound produced during barley germination, inhibits melanogenesis in human melanocytes. Food Chem. 2013, 141, 174–181. [Google Scholar] [CrossRef]
- Su, Y.; Liu, Y.; He, D.; Hu, G.; Wang, H.; Ye, B.; He, Y.; Gao, X.; Liu, D. Hordenine inhibits neuroinflammation and exerts neuroprotective effects via inhibiting NF-κB and MAPK signaling pathways in vivo and in vitro. Int. Immunopharmacol. 2022, 108, 108694. [Google Scholar] [CrossRef] [PubMed]
- Anwar, S.; Mohammad, T.; Shamsi, A.; Queen, A.; Parveen, S.; Luqman, S.; Hasan, G.M.; Alamry, K.A.; Azum, N.; Asiri, A.M.; et al. Discovery of Hordenine as a Potential Inhibitor of Pyruvate Dehydrogenase Kinase 3: Implication in Lung Cancer Therapy. Biomedicines 2020, 8, 119. [Google Scholar] [CrossRef]
- Hahn, M.; Lindemann, V.; Behrens, M.; Mulac, D.; Langer, K.; Esselen, M.; Humpf, H.U. Permeability of dopamine D2 receptor agonist hordenine across the intestinal and blood-brain barrier in vitro. PLoS ONE 2022, 17, e0269486. [Google Scholar] [CrossRef]
- Su, S.; Cao, M.; Wu, G.; Long, Z.; Cheng, X.; Fan, J.; Xu, Z.; Su, H.; Hao, Y.; Li, G.; et al. Hordenine protects against hyperglycemia-associated renal complications in streptozotocin-induced diabetic mice. Biomed. Pharmacother. 2018, 104, 315–324. [Google Scholar] [CrossRef]
- Hassan, S.T.S. Shedding Light on the Effect of Natural Anti-Herpesvirus Alkaloids on SARS-CoV-2: A Treatment Option for COVID-19. Viruses 2020, 12, 476. [Google Scholar] [CrossRef] [PubMed]
- Rao, G.S. Identity of peyocactin, an antibiotic from peyote (Lophophora williamsii), and hordenine. J. Pharm. Pharmacol. 1970, 22, 544–545. [Google Scholar] [CrossRef] [PubMed]
- Zhang, Q.; Wen, F.; Sun, F.; Xu, Z.; Liu, Y.; Tao, C.; Sun, F.; Jiang, M.; Yang, M.; Yao, J. Efficacy and Mechanism of Quercetin in the Treatment of Experimental Colitis Using Network Pharmacology Analysis. Molecules 2022, 28, 146. [Google Scholar] [CrossRef] [PubMed]
- Chassaing, B.; Aitken, J.D.; Malleshappa, M.; Vijay-Kumar, M. Dextran sulfate sodium (DSS)-induced colitis in mice. Curr. Protoc. Immunol. 2014, 104, 15.25.11–15.25.14. [Google Scholar] [CrossRef] [PubMed]
- Cardiff, R.D.; Miller, C.H.; Munn, R.J. Manual hematoxylin and eosin staining of mouse tissue sections. Cold Spring Harb. Protoc. 2014, 2014, 655–658. [Google Scholar] [CrossRef]
- Ding, F.; Wu, J.; Liu, C.; Bian, Q.; Qiu, W.; Ma, Q.; Li, X.; Long, M.; Zou, X.; Chen, J. Effect of Xiaoyaosan on Colon Morphology and Intestinal Permeability in Rats with Chronic Unpredictable Mild Stress. Front. Pharmacol. 2020, 11, 1069. [Google Scholar] [CrossRef]
- Yao, J.; Pan, D.; Zhao, Y.; Zhao, L.; Sun, J.; Wang, Y.; You, Q.D.; Xi, T.; Guo, Q.L.; Lu, N. Wogonin prevents lipopolysaccharide-induced acute lung injury and inflammation in mice via peroxisome proliferator-activated receptor gamma-mediated attenuation of the nuclear factor-kappaB pathway. Immunology 2014, 143, 241–257. [Google Scholar] [CrossRef]
- Yao, J.; Zhao, L.; Zhao, Q.; Zhao, Y.; Sun, Y.; Zhang, Y.; Miao, H.; You, Q.D.; Hu, R.; Guo, Q.L. NF-κB and Nrf2 signaling pathways contribute to wogonin-mediated inhibition of inflammation-associated colorectal carcinogenesis. Cell Death Dis. 2014, 5, e1283. [Google Scholar] [CrossRef]
- Yu, M.; Wang, Q.; Ma, Y.; Li, L.; Yu, K.; Zhang, Z.; Chen, G.; Li, X.; Xiao, W.; Xu, P.; et al. Aryl Hydrocarbon Receptor Activation Modulates Intestinal Epithelial Barrier Function by Maintaining Tight Junction Integrity. Int. J. Biol. Sci. 2018, 14, 69–77. [Google Scholar] [CrossRef]
- Patel, A.; Vanecha, R.; Patel, J.; Patel, D.; Shah, U.; Bambharoliya, T. Development of Natural Bioactive Alkaloids: Anticancer Perspective. Mini-Rev. Med. Chem. 2022, 22, 200–212. [Google Scholar] [CrossRef]
- Peng, J.; Zheng, T.T.; Li, X.; Liang, Y.; Wang, L.J.; Huang, Y.C.; Xiao, H.T. Plant-Derived Alkaloids: The Promising Disease-Modifying Agents for Inflammatory Bowel Disease. Front. Pharmacol. 2019, 10, 351. [Google Scholar] [CrossRef] [PubMed]
- Souza, C.R.M.; Bezerra, W.P.; Souto, J.T. Marine Alkaloids with Anti-Inflammatory Activity: Current Knowledge and Future Perspectives. Mar Drugs 2020, 18, 147. [Google Scholar] [CrossRef] [PubMed]
- Eichele, D.D.; Kharbanda, K.K. Dextran sodium sulfate colitis murine model: An indispensable tool for advancing our understanding of inflammatory bowel diseases pathogenesis. World. J. Gastroenterol. 2017, 23, 6016–6029. [Google Scholar] [CrossRef] [PubMed]
- Tang, P.; Zha, L.; Ye, C.; Zhou, L. Research progress on the carcinogenesis mechanism of inflammation in ulcerative colitis: A narrative review. Ann. Palliat. Med. 2021, 10, 11994–12002. [Google Scholar] [CrossRef]
- Yu, W.; Cheng, H.; Zhu, B.; Yan, J. Network Pharmacology-Based Validation of the Efficacy of Huiyangjiuji Decoction in the Treatment of Experimental Colitis. Front. Pharmacol. 2021, 12, 666432. [Google Scholar] [CrossRef]
- Sun, J.; Zhao, P.; Ding, X.; Li, F.; Jiang, J.; Huang, H.; Ji, L. Cayratia japonica Prevents Ulcerative Colitis by Promoting M2 Macrophage Polarization through Blocking the TLR4/MAPK/NF-kappaB Pathway. Mediators Inflamm. 2022, 2022, 1108569. [Google Scholar] [CrossRef]
- He, R.; Li, Y.; Han, C.; Lin, R.; Qian, W.; Hou, X. L-Fucose ameliorates DSS-induced acute colitis via inhibiting macrophage M1 polarization and inhibiting NLRP3 inflammasome and NF-kB activation. Int. Immunopharmacol. 2019, 73, 379–388. [Google Scholar] [CrossRef]
- Wu, M.M.; Wang, Q.M.; Huang, B.Y.; Mai, C.T.; Wang, C.L.; Wang, T.T.; Zhang, X.J. Dioscin ameliorates murine ulcerative colitis by regulating macrophage polarization. Pharmacol. Res. 2021, 172, 105796. [Google Scholar] [CrossRef]
- Chen, L.; Li, L.; Han, Y.; Lv, B.; Zou, S.; Yu, Q. Tong-fu-li-fei decoction exerts a protective effect on intestinal barrier of sepsis in rats through upregulating ZO-1/occludin/claudin-1 expression. J. Pharmacol. Sci. 2020, 143, 89–96. [Google Scholar] [CrossRef]
- Liu, X.; Zhu, H. Curcumin Improved Intestinal Epithelial Barrier Integrity by Up-Regulating ZO-1/Occludin/Claudin-1 in Septic Rats. Evid.-Based Complement. Altern. Med. 2022, 2022, 2884522. [Google Scholar] [CrossRef]
- Suh, J.H.; Saba, J.D. Sphingosine-1-phosphate in inflammatory bowel disease and colitis-associated colon cancer: The fat’s in the fire. Transl. Cancer Res. 2015, 4, 469–483. [Google Scholar] [CrossRef]
- Snider, A.J.; Ali, W.H.; Sticca, J.A.; Coant, N.; Ghaleb, A.M.; Kawamori, T.; Yang, V.W.; Hannun, Y.A.; Obeid, L.M. Distinct roles for hematopoietic and extra-hematopoietic sphingosine kinase-1 in inflammatory bowel disease. PLoS ONE 2014, 9, e113998. [Google Scholar] [CrossRef] [PubMed]
- Yuza, K.; Nagahashi, M.; Shimada, Y.; Nakano, M.; Tajima, Y.; Kameyama, H.; Nakajima, M.; Takabe, K.; Wakai, T. Upregulation of phosphorylated sphingosine kinase 1 expression in colitis-associated cancer. J. Surg. Res. 2018, 231, 323–330. [Google Scholar] [CrossRef] [PubMed]
- Zhang, Y.G.; Zhu, X.; Lu, R.; Messer, J.S.; Xia, Y.; Chang, E.B.; Sun, J. Intestinal epithelial HMGB1 inhibits bacterial infection via STAT3 regulation of autophagy. Autophagy 2019, 15, 1935–1953. [Google Scholar] [CrossRef] [PubMed]
- Bao, Y.; Li, K.; Guo, Y.; Wang, Q.; Li, Z.; Yang, Y.; Chen, Z.; Wang, J.; Zhao, W.; Zhang, H.; et al. Tumor suppressor PRSS8 targets Sphk1/S1P/Stat3/Akt signaling in colorectal cancer. Oncotarget 2016, 7, 26780–26792. [Google Scholar] [CrossRef] [PubMed]
- Liang, J.; Nagahashi, M.; Kim, E.Y.; Harikumar, K.B.; Yamada, A.; Huang, W.C.; Hait, N.C.; Allegood, J.C.; Price, M.M.; Avni, D.; et al. Sphingosine-1-phosphate links persistent STAT3 activation, chronic intestinal inflammation, and development of colitis-associated cancer. Cancer Cell 2013, 23, 107–120. [Google Scholar] [CrossRef]
- Degagné, E.; Pandurangan, A.; Bandhuvula, P.; Kumar, A.; Eltanawy, A.; Zhang, M.; Yoshinaga, Y.; Nefedov, M.; de Jong, P.J.; Fong, L.G.; et al. Sphingosine-1-phosphate lyase downregulation promotes colon carcinogenesis through STAT3-activated microRNAs. J. Clin. Investig. 2014, 124, 5368–5384. [Google Scholar] [CrossRef]
- Nguyen, A.V.; Wu, Y.Y.; Lin, E.Y. STAT3 and sphingosine-1-phosphate in inflammation-associated colorectal cancer. World J. Gastroenterol. 2014, 20, 10279–10287. [Google Scholar] [CrossRef]
- Yu, C.; Zhang, S.; Song, L.; Wang, Y.; Hwaiz, R.; Luo, L.; Thorlacius, H. Rac1 signaling regulates neutrophil-dependent tissue damage in experimental colitis. Eur. J. Pharmacol. 2014, 741, 90–96. [Google Scholar] [CrossRef]
- Mouawad, F.; Tsui, H.; Takano, T. Role of Rho-GTPases and their regulatory proteins in glomerular podocyte function. Can. J. Physiol. Pharmacol. 2013, 91, 773–782. [Google Scholar] [CrossRef]
- Jiang, J.X.; Zhang, S.J.; Shen, H.J.; Guan, Y.; Liu, Q.; Zhao, W.; Jia, Y.L.; Shen, J.; Yan, X.F.; Xie, Q.M. Rac1 signaling regulates cigarette smoke-induced inflammation in the lung via the Erk1/2 MAPK and STAT3 pathways. BBA-Mol. Basis Dis. 2017, 1863, 1778–1788. [Google Scholar] [CrossRef] [PubMed]





| Score | Weight Loss (%) | Stool Consistency | Fecal Occult Blood |
|---|---|---|---|
| 0 | 0 | Normal | Feminine |
| 1 | 1–5 | - | Light blue |
| 2 | 5–10 | Loose Stool | Blue |
| 3 | 10–15 | Mucoid stool | Dark blue |
| 4 | >15 | Diarrhea | Gross Blood |
| Score | Number of Ulcers | Epithelial Changes | Lesion Depth |
|---|---|---|---|
| 0 | 0 | Normal | Normal |
| 1 | 1 | Goblet cell loss | Mucous membrane |
| 2 | 2 | Massive goblet cell loss | Submucosa |
| 3 | 3 | crypt deletion | Muscle |
| 4 | 4 | Extensive deletion of crypts | Serosa |
Disclaimer/Publisher’s Note: The statements, opinions and data contained in all publications are solely those of the individual author(s) and contributor(s) and not of MDPI and/or the editor(s). MDPI and/or the editor(s) disclaim responsibility for any injury to people or property resulting from any ideas, methods, instructions or products referred to in the content. |
© 2023 by the authors. Licensee MDPI, Basel, Switzerland. This article is an open access article distributed under the terms and conditions of the Creative Commons Attribution (CC BY) license (https://creativecommons.org/licenses/by/4.0/).
Share and Cite
Xu, Z.; Zhang, Q.; Ding, C.; Wen, F.; Sun, F.; Liu, Y.; Tao, C.; Yao, J. Beneficial Effects of Hordenine on a Model of Ulcerative Colitis. Molecules 2023, 28, 2834. https://doi.org/10.3390/molecules28062834
Xu Z, Zhang Q, Ding C, Wen F, Sun F, Liu Y, Tao C, Yao J. Beneficial Effects of Hordenine on a Model of Ulcerative Colitis. Molecules. 2023; 28(6):2834. https://doi.org/10.3390/molecules28062834
Chicago/Turabian StyleXu, Zhengguang, Qilian Zhang, Ce Ding, Feifei Wen, Fang Sun, Yanzhan Liu, Chunxue Tao, and Jing Yao. 2023. "Beneficial Effects of Hordenine on a Model of Ulcerative Colitis" Molecules 28, no. 6: 2834. https://doi.org/10.3390/molecules28062834
APA StyleXu, Z., Zhang, Q., Ding, C., Wen, F., Sun, F., Liu, Y., Tao, C., & Yao, J. (2023). Beneficial Effects of Hordenine on a Model of Ulcerative Colitis. Molecules, 28(6), 2834. https://doi.org/10.3390/molecules28062834
