rhTPO Ameliorates Radiation-Induced Long-Term Hematopoietic Stem Cell Injury in Mice
Abstract
1. Introduction
2. Result
2.1. rhTPO Increased Survival Rate of Mice Exposed to a Lethal Dose of Total Body Irradiation (TBI)
2.2. rhTPO Promoted Long-Term Peripheral Blood Cell Recovery in Mice after TBI
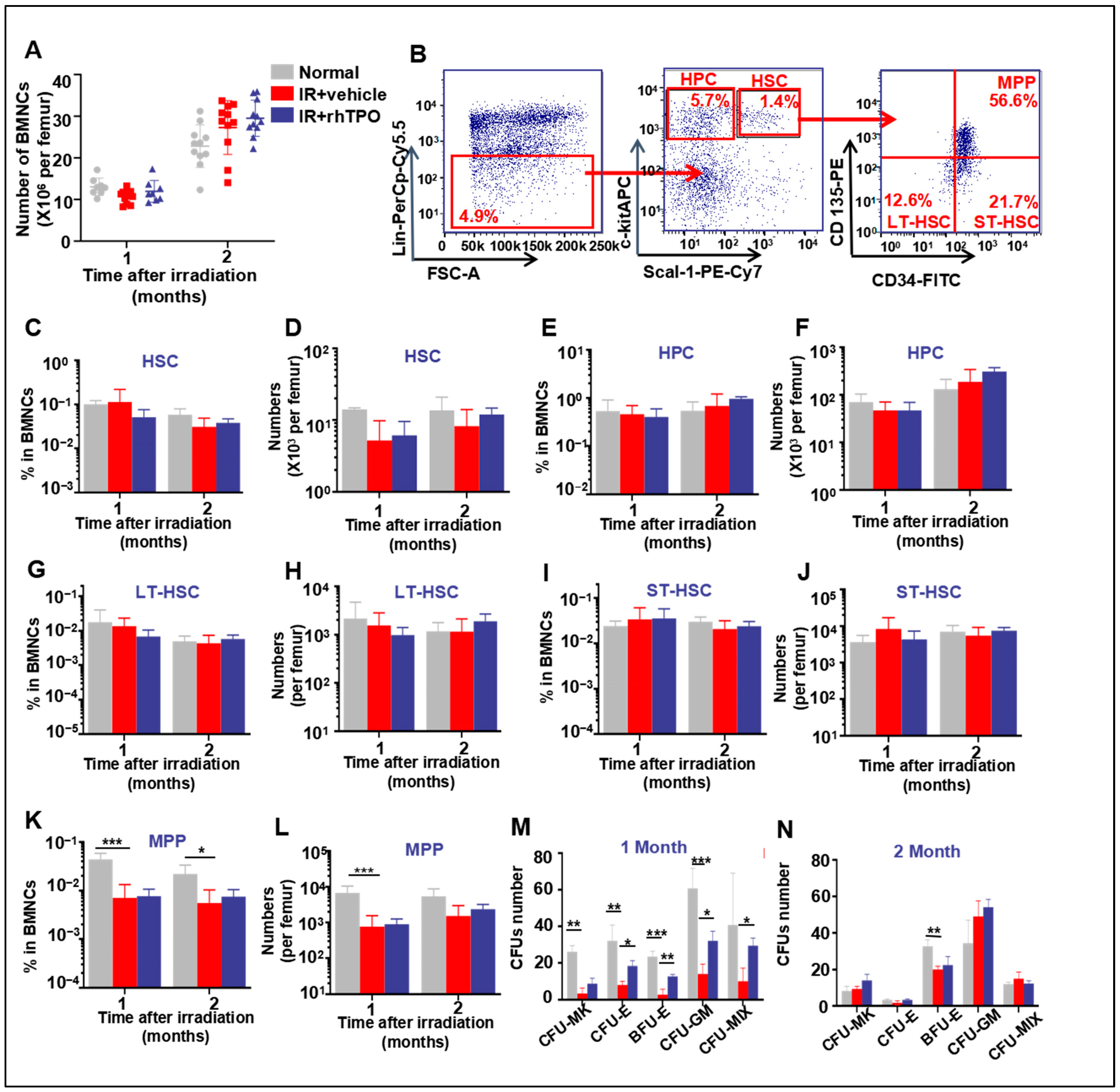
2.3. rhTPO Had No Significant Effect on the Phenotype of BM HSCs Long-Term after Irradiation
2.4. rhTPO Mitigated TBI-Induced Long-Term Suppression of HPC Function
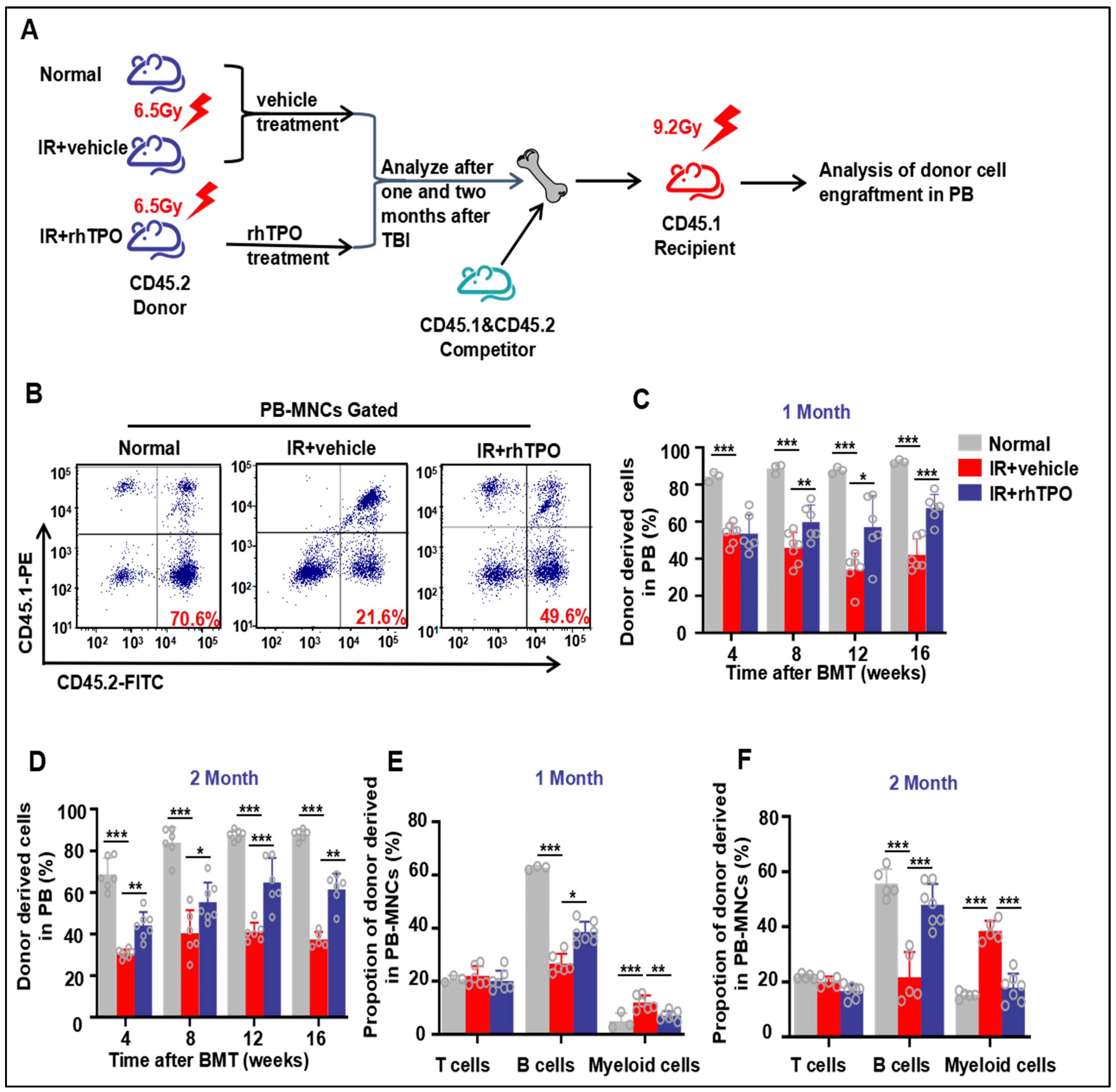
2.5. rhTPO Enhanced Long-Term and Multilineage Engraftment of Irradiated HSCs after BM Transplantation
2.6. rhTPO Attenuated TBI-Induced Long-Term Myelosuppression by Inhibiting HSC Proliferation
2.7. rhTPO Inhibited Chronic Oxidative Stress and DNA Damage in HSCs Induced by IR
2.8. rhTPO Had the Ability to Moderate HSC Senescence Accompanying Long-Term Myelosuppression Induced by TBI
3. Discussion
4. Methods and Materials
4.1. Reagents
4.2. Mice
4.3. Irradiation and rhTPO Administration
4.4. Peripheral Blood Cell and BM Nucleated Cell (BMNCs) Counts
4.5. Hematopoietic Cell Phenotypic Analysis by Flow Cytometry
4.6. BM-Derived Clonogenic Activity Assay
4.7. Competitive Repopulation Assay
4.8. Analysis of the Apoptosis in HSCs
4.9. Analysis of the Proliferation in HSCs
4.10. Analysis of the Levels of ROS in HSCs
4.11. Analysis of γH2AX Staining in HSCs
4.12. Quantitative real-Time Polymerase Chain Reaction (PCR) Assays
4.13. Statistical Analysis
5. Conclusions
Supplementary Materials
Author Contributions
Funding
Institutional Review Board Statement
Data Availability Statement
Conflicts of Interest
Sample Availability
Abbreviations
References
- Mauch, P.; Constine, L.; Greenberger, J.; Knospe, W.; Sullivan, J.; Liesveld, J.L.; Deeg, H.J. Hematopoietic stem cell compartment: Acute and late effects of radiation therapy and chemotherapy. Int. J. Radiat. Oncol. Biol. Phys. 1995, 31, 1319–1339. [Google Scholar] [CrossRef]
- Meng, A.; Wang, Y.; Brown., S.A.; Van-Zant, G.; Zhou, D. Ionizing radiation and busulfan inhibit murine bone marrow cell hematopoietic function via apoptosis-dependent and -independent mechanisms. Exp. Hematol. 2003, 31, 1348–1356. [Google Scholar] [CrossRef]
- Shao, L.; Luo, Y.; Zhou, D. Hematopoietic stem cell injury induced by ionizing radiation. Antioxid. Redox Signal 2014, 20, 1447–1462. [Google Scholar] [CrossRef]
- Testa, N.G.; Hendry, J.H.; Molineux, G. Long-term bone marrow damage in experimental systems and in patients after radiation or chemotherapy. Anticancer. Res. 1985, 5, 101–110. [Google Scholar]
- Mohrin, M.; Bourke, E.; Alexander, D.; Warr, M.R.; Barry-Holson, K.; Le-Beau, M.M.; Morrison, C.G.; Passegué, E. Hematopoietic stem cell quiescence promotes error-prone DNA repair and mutagenesis. Cell Stem Cell 2010, 7, 174–185. [Google Scholar] [CrossRef]
- Singh, V.K.; Seed, T.M. Pharmacological management of ionizing radiation injuries: Current and prospective agents and targeted organ systems. Expert Opin. Pharmacother. 2020, 21, 317–337. [Google Scholar] [CrossRef]
- Chua, H.L.; Plett, P.A.; Fisher, A.; Sampson, C.H.; Vemula, S.; Feng, H.; Sellamuthu, R.; Wu, T.; MacVittie, T.J.; Orschell, C.M. Lifelong Residual bone Marrow Damage in Murine Survivors of the Hematopoietic Acute Radiation Syndrome (H-ARS): A Compilation of Studies Comprising the Indiana University Experience. Health Phys. 2019, 116, 546–557. [Google Scholar] [CrossRef]
- Hellman, S.; Botnick, L.E. Stem cell depletion: An explanation of the late effects of cytotoxins. Int. J. Radiat. Oncol. Biol. Phys. 1977, 2, 181–184. [Google Scholar] [CrossRef]
- Mauch, P.; Rosenblatt, M.; Hellman, S. Permanent loss in stem cell self renewal capacity following stress to the marrow. Blood 1988, 72, 1193–1196. [Google Scholar] [CrossRef]
- Wang, Y.; Schulte, B.A.; LaRue, A.C.; Ogawa, M.; Zhou, D. Total body irradiation selectively induces murine hematopoietic stem cell senescence. Blood 2006, 107, 358–366. [Google Scholar] [CrossRef]
- Li, C.; Lu, L.; Zhang, J.; Huang, S.; Xing, Y.; Zhao, M.; Zhou, D.; Li, D.; Meng, A. Granulocyte colony-stimulating factor exacerbates hematopoietic stem cell injury after irradiation. Cell Biosci. 2015, 5, 65–76. [Google Scholar] [CrossRef]
- Van-Os, R.; Robinson, S.; Sheridan, T.; Mauch, P.M. Granulocyte-colony stimulating factor impedes recovery from damage caused by cytotoxic agents through increased differentiation at the expense of self-renewal. Stem Cells 2000, 18, 120–127. [Google Scholar] [CrossRef]
- Van-Os, R.; Robinson, S.; Sheridan, T.; Mislow, J.M.; Dawes, D.; Mauch, P.M. Granulocyte colony-stimulating factor enhances bone marrow stem cell damage caused by repeated administration of cytotoxic agents. Blood 1998, 92, 1950–1956. [Google Scholar] [CrossRef]
- Zhang, X.; Chuai, Y.; Nie, W.; Wang, A.; Dai, G. Thrombopoietin receptor agonists for prevention and treatment of chemotherapy-induced thrombocytopenia in patients with solid tumours. Cochrane Database Syst. Rev. 2017, 11, Cd012035–Cd012089. [Google Scholar] [CrossRef]
- Li, Y.; Sun, L.; Li, F.; Li, Y.; Hou, Y.; Meng, Y.; Fan, X.; Cheng, Y.; Hua, F. Recombinant Thrombopoietin Effectively Shortens the Time to Response and Increases Platelet Counts in Elderly Patients with Severe Immune Thrombocytopenia. J. Clin. Med. 2022, 11, 5763. [Google Scholar] [CrossRef]
- Wang, W.; Gu, X.; Shao, L.; Shi, Z.; Lou, G.; Song, Z.; Zhang, Y. The Clinical Efficacy and Economic Benefits of Recombinant Human Thrombopoietin for the Treatment of Chemotherapy or Chemoradiotherapy-Induced Thrombocytopenia. Contrast. Media Mol. Imaging 2022, 2022, 2256690–2256697. [Google Scholar] [CrossRef]
- De-Graaf, C.A.; Metcalf, D. Thrombopoietin and hematopoietic stem cells. Cell Cycle 2011, 10, 1582–1589. [Google Scholar] [CrossRef]
- Qian, H.; Buza-Vidas, N.; Hyland, C.D.; Jensen, C.T.; Antonchuk, J.; Månsson, R.; Thoren, L.A.; Ekblom, M.; Alexander, W.S.; Jacobsen, S.E. Critical role of thrombopoietin in maintaining adult quiescent hematopoietic stem cells. Cell Stem Cell 2007, 1, 671–684. [Google Scholar] [CrossRef]
- Yoshihara, H.; Arai, F.; Hosokawa, K.; Hagiwara, T.; Takubo, K.; Nakamura, Y.; Gomei, Y.; Iwasaki, H.; Matsuoka, S.; Miyamoto, K. Thrombopoietin/MPL signaling regulates hematopoietic stem cell quiescence and interaction with the osteoblastic niche. Cell Stem Cell 2007, 1, 685–697. [Google Scholar] [CrossRef]
- De-Laval, B.; Pawlikowska, P.; Petit-Cocault, L.; Bilhou-Nabera, C.; Aubin-Houzelstein, G.; Souyri, M.; Pouzoulet, F.; Gaudry, M.; Porteu, F. Thrombopoietin-increased DNA-PK-dependent DNA repair limits hematopoietic stem and progenitor cell mutagenesis in response to DNA damage. Cell Stem Cell 2013, 12, 37–48. [Google Scholar] [CrossRef]
- De-Laval, B.; Pawlikowska, P.; Barbieri, D.; Besnard-Guerin, C.; Cico, A.; Kumar, R.; Gaudry, M.; Baud, V.; Porteu, F. Thrombopoietin promotes NHEJ DNA repair in hematopoietic stem cells through specific activation of Erk and NF-κB pathways and their target, IEX-1. Blood 2014, 123, 509–519. [Google Scholar] [CrossRef]
- Xing, S.; Shen, X.; Yang, J.K.; Wang, X.R.; Ou, H.L.; Zhang, X.W.; Xiong, G.L.; Shan, Y.J.; Cong, Y.W.; Luo, Q.L. Single-Dose Administration of Recombinant Human Thrombopoietin Mitigates Total Body Irradiation-Induced Hematopoietic System Injury in Mice and Nonhuman Primates. Int. J. Radiat. Oncol. Biol. Phys. 2020, 108, 1357–1367. [Google Scholar] [CrossRef] [PubMed]
- Xu, G.; Wu, H.; Zhang, J.; Li, D.; Wang, Y.; Wang, Y.; Zhang, H.; Lu, L.; Li, C.; Huang, S. Metformin ameliorates ionizing irradiation-induced long-term hematopoietic stem cell injury in mice. Free. Radic. Biol. Med. 2015, 87, 15–25. [Google Scholar] [CrossRef] [PubMed]
- Li, H.; Wang, Y.; Pazhanisamy, S.K.; Shao, L.; Batinic-Haberle, I.; Meng, A.; Zhou, D. Mn(III) meso-tetrakis-(N-ethylpyridinium-2-yl) porphyrin mitigates total body irradiation-induced long-term bone marrow suppression. Free. Radic. Biol. Med. 2011, 51, 30–37. [Google Scholar] [CrossRef]
- Chen, B.; Xuan, J.; Wu, F.; Shi, N.; Dai, J.; Cai, S.; An, S.; Huang, Q.; Huang, X.; Chen, Z. Administration of recombinant human thrombopoietin is associated with alleviated thrombocytopenia in adult intensive care unit patients with pneumonia: A single-center retrospective study. Front. Pharmacol. 2022, 13, 1007719–1007730. [Google Scholar] [CrossRef]
- Nagayama, H.; Misawa, K.; Tanaka, H.; Ooi, J.; Iseki, T.; Tojo, A.; Tani, K.; Yamada, Y.; Kodo, H.; Takahashi, T.A. Transient hematopoietic stem cell rescue using umbilical cord blood for a lethally irradiated nuclear accident victim. Bone Marrow Transplant. 2002, 29, 197–204. [Google Scholar] [CrossRef]
- Wang, C.; Zhang, B.; Wang, S.; Zhang, J.; Liu, Y.; Wang, J.; Fan, Z.; Lv, Y.; Zhang, X.; He, L. Recombinant human thrombopoietin promotes hematopoietic reconstruction after severe whole body irradiation. Sci. Rep. 2015, 5, 12993–13005. [Google Scholar] [CrossRef] [PubMed]
- Shao, L.; Li, H.; Pazhanisamy, S.K.; Meng, A.; Wang, Y.; Zhou, D. Reactive oxygen species and hematopoietic stem cell senescence. Int. J. Hematol. 2011, 94, 24–32. [Google Scholar] [CrossRef]
- Shao, L.; Feng, W.; Li, H.; Gardner, D.; Luo, Y.; Wang, Y.; Liu, L.; Meng, A.; Sharpless, N.E.; Zhou, D. Total body irradiation causes long-term mouse BM injury via induction of HSC premature senescence in an Ink4a- and Arf-independent manner. Blood 2014, 123, 3105–3115. [Google Scholar] [CrossRef]
- Meng, A.; Wang, Y.; Van-Zant, G.; Zhou, D. Ionizing radiation and busulfan induce premature senescence in murine bone marrow hematopoietic cells. Cancer Res. 2003, 63, 5414–5419. [Google Scholar] [PubMed]
- Hilpert, M.; Legrand, C.; Bluteau, D.; Balayn, N.; Betems, A.; Bluteau, O.; Villeval, J.-L.; Louache, F.; Gonin, P.; Debili, N.; et al. p19 INK4d controls hematopoietic stem cells in a cell-autonomous manner during genotoxic stress and through the microenvironment during aging. Stem Cell Rep. 2014, 3, 1085–1102. [Google Scholar] [CrossRef]
- Kirito, K.; Fox, N.; Kaushansky, K. Thrombopoietin stimulates Hoxb4 expression: An explanation for the favorable effects of TPO on hematopoietic stem cells. Blood 2003, 102, 3172–3178. [Google Scholar] [CrossRef]
- Li, N.; Chen, H.; Wang, J. DNA damage and repair in the hematopoietic system. Acta. Biochim. Biophys. Sin. 2022, 54, 847–857. [Google Scholar] [CrossRef] [PubMed]
- Norbury, C.J.; Hickson, I.D. Cellular responses to DNA damage. Annu. Rev. Pharmacol. Toxicol. 2001, 41, 367–401. [Google Scholar] [CrossRef]
- Wang, Y.; Probin, V.; Zhou, D. Cancer therapy-induced residual bone marrow injury-Mechanisms of induction and implication for therapy. Curr. Cancer Ther. Rev. 2006, 2, 271–279. [Google Scholar] [CrossRef] [PubMed]
- Osawa, M.; Hanada, K.; Hamada, H.; Nakauchi, H. Long-term lymphohematopoietic reconstitution by a single CD34-low/negative hematopoietic stem cell. Science 1996, 273, 242–245. [Google Scholar] [CrossRef] [PubMed]
- Cheng, H.; Zheng, Z.; Cheng, T. New paradigms on hematopoietic stem cell differentiation. Protein Cell. 2020, 11, 34–44. [Google Scholar] [CrossRef]
- Wu, W.; Zhong, W.; Lang, B.; Hu, Z.; He, J.; Tang, X. Thrombopoietin could protect cerebral tissue against ischemia-reperfusion injury by suppressing NF-κB and MMP-9 expression in rats. Int. J. Med. Sci. 2018, 15, 1341–1348. [Google Scholar] [CrossRef]
- Soff, G.A.; Ray-Coquard, I.; Rivera, L.J.M.; Fryzek, J.; Mullins, M.; Bylsma, L.C.; Park, J.K. Systematic literature review and meta-analysis on use of Thrombopoietic agents for chemotherapy-induced thrombocytopenia. PLoS One 2022, 17, e0257673–e0257691. [Google Scholar] [CrossRef]





Disclaimer/Publisher’s Note: The statements, opinions and data contained in all publications are solely those of the individual author(s) and contributor(s) and not of MDPI and/or the editor(s). MDPI and/or the editor(s) disclaim responsibility for any injury to people or property resulting from any ideas, methods, instructions or products referred to in the content. |
© 2023 by the authors. Licensee MDPI, Basel, Switzerland. This article is an open access article distributed under the terms and conditions of the Creative Commons Attribution (CC BY) license (https://creativecommons.org/licenses/by/4.0/).
Share and Cite
Luan, H.; Yang, J.; Wang, Y.; Shen, X.; Zhang, X.; Qiao, Z.; Xing, S.; Yu, Z. rhTPO Ameliorates Radiation-Induced Long-Term Hematopoietic Stem Cell Injury in Mice. Molecules 2023, 28, 1953. https://doi.org/10.3390/molecules28041953
Luan H, Yang J, Wang Y, Shen X, Zhang X, Qiao Z, Xing S, Yu Z. rhTPO Ameliorates Radiation-Induced Long-Term Hematopoietic Stem Cell Injury in Mice. Molecules. 2023; 28(4):1953. https://doi.org/10.3390/molecules28041953
Chicago/Turabian StyleLuan, Hao, Jinkun Yang, Yemei Wang, Xing Shen, Xuewen Zhang, Zizhi Qiao, Shuang Xing, and Zuyin Yu. 2023. "rhTPO Ameliorates Radiation-Induced Long-Term Hematopoietic Stem Cell Injury in Mice" Molecules 28, no. 4: 1953. https://doi.org/10.3390/molecules28041953
APA StyleLuan, H., Yang, J., Wang, Y., Shen, X., Zhang, X., Qiao, Z., Xing, S., & Yu, Z. (2023). rhTPO Ameliorates Radiation-Induced Long-Term Hematopoietic Stem Cell Injury in Mice. Molecules, 28(4), 1953. https://doi.org/10.3390/molecules28041953
