Manipulating the Subcellular Localization and Anticancer Effects of Benzophenothiaziniums by Minor Alterations of N-Alkylation
Abstract
1. Introduction
2. Results and Discussion
2.1. Synthesis and Characterizations of NH2NBS, EtNBS, and NMe2NBS
2.2. Photophysical Properties
2.3. ROS Generation Analysis
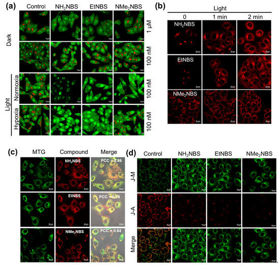
2.4. Cell Uptake Studies
2.5. Intracellular Localization
2.6. Intracellular ROS Generation
2.7. Intracellular Toxicity Studies
2.8. Cytotoxicity Mechanism Studies
2.9. In Vivo Photodynamic Antitumor Studies
3. Materials and Methods
3.1. Synthesis and Characterization
3.2. Photophysical Property Studies
3.3. ROS Detection
3.3.1. Singlet Oxygen Generation
3.3.2. Superoxide Radical Generation
3.4. Cell Culture
3.5. Cellular Uptake
3.6. Intracellular Localization
3.7. Intracellular ROS Detection
3.8. Cell Viability Assay
3.9. Lysosome Disruption Analysis
3.10. Mitochondrial Membrane Potential Assay
3.11. Intracellular NADPH Detection
3.12. Flow Cytometry
3.13. In Vivo Fluorescence Imaging and PDT Evaluation
3.14. In Vivo Histological Assay
4. Conclusions
Supplementary Materials
Author Contributions
Funding
Institutional Review Board Statement
Informed Consent Statement
Data Availability Statement
Acknowledgments
Conflicts of Interest
Sample Availability
References
- Kwiatkowski, S.; Knap, B.; Przystupski, D.; Saczko, J.; Kedzierska, E.; Knap-Czop, K.; Kotlinska, J.; Michel, O.; Kotowski, K.; Kulbacka, J. Photodynamic therapy mechanisms, photosensitizers and combinations. Biomed. Pharmacother. 2018, 106, 1098–1107. [Google Scholar] [CrossRef]
- Zhou, Z.; Song, J.; Nie, L.; Chen, X. Reactive oxygen species generating systems meeting challenges of photodynamic cancer therapy. Chem. Soc. Rev. 2016, 45, 6597–6626. [Google Scholar] [CrossRef] [PubMed]
- Zhao, X.; Liu, J.; Fan, J.; Chao, H.; Peng, X. Recent progress in photosensitizers for overcoming the challenges of photodynamic therapy: From molecular design to application. Chem. Soc. Rev. 2021, 50, 4185–4219. [Google Scholar] [CrossRef] [PubMed]
- Wainwright, M.; McLean, A. Rational design of phenothiazinium derivatives and photoantimicrobial drug discovery. Dyes Pigm. 2017, 136, 590–600. [Google Scholar] [CrossRef]
- Zhang, J.; Tavares de Sousa Júnior, W.; Mello da Silva, V.C.; Rodrigues, M.C.; Morais, J.A.V.; Song, J.; Cheng, Z.; Longo, J.P.F.; Azevedo, R.B.; Jiang, C.; et al. Synthesis and evaluation of new potential benzo[a]phenoxazinium photosensitizers for anticancer photodynamic therapy. Molecules 2018, 23, 1436. [Google Scholar] [CrossRef]
- Wainwright, M.; Mohr, H.; Walker, W.H. Phenothiazinium derivatives for pathogen inactivation in blood products. J. Photochem. Photobiol. B 2007, 86, 45–58. [Google Scholar] [CrossRef]
- Hu, C.; Yu, Y.; Chao, S.; Zhu, H.; Pei, Y.; Chen, L.; Pei, Z. A supramolecular photosensitizer system based on nano-cu/zif-8 capped with water-soluble pillar[6]arene and methylene blue host-guest complexations. Molecules 2021, 26, 3878. [Google Scholar] [CrossRef]
- Cincotta, L.; Foley, J.W.; Cincotta, A.H. Phototoxicity, redox behavior, and pharmacokinetics of benzophenoxazine analogues in EMT-6 Murine sarcoma cells. Cancer Res. 1993, 53, 2571–2580. [Google Scholar] [PubMed]
- Klein, O.J.; Bhayana, B.; Park, Y.J.; Evans, C.L. In vitro optimization of EtNBS-PDT against hypoxic tumor environments with a tiered, high-content, 3D Model optical screening platform. Mol. Pharm. 2012, 9, 3171–3182. [Google Scholar] [CrossRef]
- Evans, C.L.; Abu-Yousif, A.O.; Park, Y.J.; Klein, O.J.; Celli, J.P.; Rizvi, I.; Zheng, X.; Hasan, T. Killing Hypoxic Cell Populations in a 3D Tumor Model with EtNBS-PDT. PLoS ONE 2011, 6, e23434. [Google Scholar] [CrossRef]
- Li, M.; Xia, J.; Tian, R.; Wang, J.; Fan, J.; Du, J.; Long, S.; Song, X.; Foley, J.W.; Peng, X. Near-Infrared light-initiated molecular superoxide radical generator: Rejuvenating photodynamic therapy against hypoxic tumors. J. Am. Chem. Soc. 2018, 140, 14851–14859. [Google Scholar] [CrossRef] [PubMed]
- Li, M.; Xiong, T.; Du, J.; Tian, R.; Xiao, M.; Guo, L.; Long, S.; Fan, J.; Sun, W.; Shao, K.; et al. Superoxide radical photogenerator with amplification effect: Surmounting the Achilles’ Heels of photodynamic oncotherapy. J. Am. Chem. Soc. 2019, 141, 2695–2702. [Google Scholar] [CrossRef] [PubMed]
- Gurram, B.; Li, M.; Li, M.; Gebremedhin, K.H.; Sun, W.; Fan, J.; Wang, J.; Peng, X. NIR-excited superoxide radical procreators to eradicate tumors by targeting the lyso-membrane. J. Mater. Chem. B 2019, 7, 4440–4450. [Google Scholar] [CrossRef]
- Lin, C.W.; Shulok, J.R.; Kirley, S.D.; Cincona, L.; Foley, J.W. Lysosomal localization and mechanism of uptake of Nile blue photosensitizers in tumor cells. Cancer Res. 1991, 51, 2710–2719. [Google Scholar]
- Li, S.; Chen, Y.; Wu, Y.; Yao, S.; Yuan, H.; Tan, Y.; Qi, F.; He, W.; Guo, Z. An Endoplasmic Reticulum Targeting Type I Photosensitizer for Effective Photodynamic Therapy against Hypoxic Tumor Cells. Chem. Eur. J. 2022, 28, e202202680. [Google Scholar] [CrossRef]
- Verma, S.; Sallum, U.W.; Athar, H.; Rosenblum, L.; Foley, J.W.; Hasan, T. Antimicrobial photodynamic efficacy of side-chain functionalized benzo[a]phenothiazinium dyes. Photochem. Photobiol. 2009, 85, 111–118. [Google Scholar] [CrossRef] [PubMed]
- Gomes, A.; Fernandes, E.; Lima, J.L.F.C. Fluorescence probes used for detection of reactive oxygen species. Biochem. Biophys. Methods 2005, 65, 45–80. [Google Scholar] [CrossRef]
- Cincotta, L.; Foley, J.W.; MacEachern, T.; Lampros, E.; Cincotta, A.H. Novel photodynamic effects of a benzophenothiazine on two different murine sarcomas. Cancer Res. 1994, 54, 1249–1258. [Google Scholar]
- Lin, C.W.; Shulok, J.R.; Kirley, S.D.; Cincotta, L.; Foley, J.W. Nile Blue derivatives as lysosomotropic photosensitizers. Opt. Methods Tumor Treat. Early Diagn. Mech. Tech. SPIE 1991, 1426, 216–227. [Google Scholar]
- Chen, L. Mitochondrial membrane potential in living cells. Ann. Rev. Cell Biol. 1988, 4, 155. [Google Scholar] [CrossRef]
- Dąbrowski, J.M. Reactive oxygen species in photodynamic therapy: Mechanisms of their generation and potentiation. Adv. Inorg. Chem. 2017, 70, 343–394. [Google Scholar]
- Xiao, Q.; Lin, H.; Wu, J.; Pang, X.; Zhou, Q.; Jiang, Y.; Wang, P.; Leung, N.; Lee, H.; Jiang, S.; et al. Pyridine-Embedded phenothiazinium dyes as lysosome-targeted photosensitizers for highly efficient photodynamic antitumor therapy. J. Med. Chem. 2020, 63, 4896–4907. [Google Scholar] [CrossRef]
- Denamur, S.; Tyteca, D.; Marchand-Brynaert, J.; Van Bambeke, F.; Tulkens, P.M.; Courtoy, P.J. Mingeot-Leclercq, M.P. Role of oxidative stress in lysosomal membrane permeabilization and apoptosis induced by gentamicin, an aminoglycoside antibiotic. Free Radic. Biol. Med. 2011, 51, 1656–1665. [Google Scholar] [CrossRef]
- Cossarizza, A.; Baccarani-Contri, M.; Kalashnikova, G.; Franceschi, C. A new method for the cytofluorimetric analysis of mitochondrial membrane potential using the J-aggregate forming lipophilic cation 5,5′,6,6′-tetrachloro-1,1′,3,3′-tetraethylbenzimidazolcarbocyanine iodide (JC-1). Biochem. Biophys. Res. Commun. 1993, 197, 40–45. [Google Scholar] [CrossRef] [PubMed]
- Yuan, H.; Han, Z.; Chen, Y.; Qi, F.; Fang, H.; Guo, Z.; Zhang, S.; He, W. Ferroptosis photoinduced by new cyclometalated Iridium (III) complexes and its synergism with apoptosis in tumor cell inhibition. Angew. Chem. Int. Ed. 2021, 60, 8174–8181. [Google Scholar] [CrossRef] [PubMed]
- Huang, C.; Liang, C.; Sadhukhan, T.; Banerjee, S.; Fan, Z.; Li, T.; Zhu, Z.; Zhang, P.; Raghavachari, K.; Huang, H. In-vitro and in-vivo photocatalytic cancer therapy with biocompatible Iridium (III) photocatalysts. Angew. Chem. Int. Ed. 2021, 60, 9474–9479. [Google Scholar] [CrossRef] [PubMed]
- Altenhofer, S.; Radermacher, K.A.; Kleikers, P.W.M.; Wingler, K.; Schmidt, H.H.H.W. Evolution of NADPH oxidase inhibitors: Selectivity and mechanisms for target engagement. Antioxid. Redox. Signal 2015, 23, 406–427. [Google Scholar] [CrossRef] [PubMed]
- Zhang, J.; Jiang, M.; Li, Y.; Yu, J.; Qiu, H.; Gu, M.; Li, Y.; Yin, S. Self-assembled boron dipyrromethene-based nanocarriers with encapsulated doxorubicin for chemo-photodynamic therapy. Dyes Pigm. 2022, 206, 110679. [Google Scholar] [CrossRef]









| Compound | IC50(μM) | PI 1 | ||
|---|---|---|---|---|
| Dark | Light (Normoxia) | Light (Hypoxia) | ||
| NH2NBS | 2.587 ± 0.324 | 0.045 ± 0.002 | 0.068 ± 0.008 | 58 |
| EtNBS | 4.874 ± 0.192 | 0.072 ± 0.010 | 0.104 ± 0.003 | 68 |
| NMe2NBS | 74.557 ± 3.530 | 0.287 ±0.040 | 0.447 ± 0.006 | 260 |
Disclaimer/Publisher’s Note: The statements, opinions and data contained in all publications are solely those of the individual author(s) and contributor(s) and not of MDPI and/or the editor(s). MDPI and/or the editor(s) disclaim responsibility for any injury to people or property resulting from any ideas, methods, instructions or products referred to in the content. |
© 2023 by the authors. Licensee MDPI, Basel, Switzerland. This article is an open access article distributed under the terms and conditions of the Creative Commons Attribution (CC BY) license (https://creativecommons.org/licenses/by/4.0/).
Share and Cite
Wu, Y.; Chen, Y.; Yao, S.; Li, S.; Yuan, H.; Qi, F.; He, W.; Guo, Z. Manipulating the Subcellular Localization and Anticancer Effects of Benzophenothiaziniums by Minor Alterations of N-Alkylation. Molecules 2023, 28, 1714. https://doi.org/10.3390/molecules28041714
Wu Y, Chen Y, Yao S, Li S, Yuan H, Qi F, He W, Guo Z. Manipulating the Subcellular Localization and Anticancer Effects of Benzophenothiaziniums by Minor Alterations of N-Alkylation. Molecules. 2023; 28(4):1714. https://doi.org/10.3390/molecules28041714
Chicago/Turabian StyleWu, Yanping, Yuncong Chen, Shankun Yao, Shumeng Li, Hao Yuan, Fen Qi, Weijiang He, and Zijian Guo. 2023. "Manipulating the Subcellular Localization and Anticancer Effects of Benzophenothiaziniums by Minor Alterations of N-Alkylation" Molecules 28, no. 4: 1714. https://doi.org/10.3390/molecules28041714
APA StyleWu, Y., Chen, Y., Yao, S., Li, S., Yuan, H., Qi, F., He, W., & Guo, Z. (2023). Manipulating the Subcellular Localization and Anticancer Effects of Benzophenothiaziniums by Minor Alterations of N-Alkylation. Molecules, 28(4), 1714. https://doi.org/10.3390/molecules28041714

