Abstract
Several monoterpene glycoside compounds were extracted from Paeonia lactiflora Pall. Among them, paeoniflorin, a water-soluble monoterpene glycoside found in the root of Paeonia lactiflora Pall, exhibits excellent antioxidant pharmacological functions. Initially, Sc(CF3SO3)3 was employed as the catalyst for paeoniflorin’s dehydration and rearrangement reactions with alcohols. Subsequently, structural modifications were performed on paeoniflorin through a series of responses, including acetylation, deacetylation, and debenzoylation, ultimately yielding 46 monoterpene glycoside derivatives. The potential inhibitory effects on the pro-inflammatory mediators interleukin-1 beta (IL-1β) and nitric oxide (NO) were assessed in vitro. The results revealed that compounds 29 and 31 demonstrated notable inhibition of NO production, while eight derivatives (3, 8, 18, 20, 21, 29, 34, and 40) displayed substantial inhibitory effects on the secretion of IL-1β. Computational research was also undertaken to investigate the binding affinity of the ligands with the target proteins. Interactions between the proteins and substrates were elucidated, and corresponding binding energies were calculated accordingly. The findings of this study could provide valuable insights into the design and development of novel anti-inflammatory agents with enhanced pharmacological properties.
1. Introduction
Inflammation is a multifaceted biological response pivotal in the body’s defense mechanisms against diverse pathogens and injuries [1]. Nevertheless, the excessive and persistent inflammatory reaction may lead to various chronic diseases, including rheumatoid arthritis [2], atherosclerosis [3,4], and cancer [5]. Among the key mediators of the inflammatory response are nitric oxide (NO) and interleukin-1 beta (IL-1β) [6,7,8,9]. Their excessive production has been associated with the pathogenesis of several inflammatory diseases. Consequently, developing novel agents capable of modulating the NO and IL-1β signaling pathways has garnered significant therapeutic interest.
Paeonia lactiflora Pall, a traditional Chinese medicine renowned for its anti-inflammatory and immune-regulatory properties [10,11], has demonstrated remarkable efficacy in the treatment of various inflammatory ailments, including rheumatoid arthritis, hepatic fibrosis, and colitis [12,13]. The dried roots of P. lactiflora encompass a spectrum of potent constituents collectively referred to as total glucosides of paeony (TGP). Within the TGP, several compounds are comprised, such as albiflorin, paeonin C, paeonin A, paeonivayin, lactiflorin, and, notably, paeoniflorin (Figure 1) [14]. Paeoniflorin stands out as the preeminent component of TGP, constituting more than 40% of its composition. Meanwhile, paeoniflorin boasts a unique structural characteristic [15], classifying it as a cage-like monoterpenoid glycoside with a pinane skeleton [16]. Its significance is underlined by its diverse pharmacological effects, encompassing anti-inflammatory [11], analgesic [17], immunomodulatory [18], and neuroprotective activities [19]. In the context of paeoniflorin’s physicochemical properties, it exhibits solid hydrophilic properties and limited transmembrane absorption due to its weak lipophilicity [20]. These attributes substantially impede its ability to cross membranes [21,22,23,24]. Pharmaceutical chemists have endeavored to enhance its biological activity by structural modifications. For instance, removing paeoniflorin’s hydrophilic pyranose structure increases its ability to penetrate Caco-2 cells by 48 times [25]. In vitro investigations have also indicated that acetylation augments paeoniflorin’s absorption and lipophilicity of paeoniflorin, subsequently enhancing the bioavailability of benzoyl paeoniflorin sulfonate in mouse models [26].
Figure 1.
Several monoterpene glycoside compounds.
Furthermore, the chemical transformations of paeoniflorin are challenging, mainly because of its complex and unique structure and the limited understanding of its reactivity [27,28]. A mixture of 4-O-methyl(ethyl) and 4-oxo-9-O-methyl(ethyl) ethers was obtained when paeoniflorin was reacted with lower alcohols in the presence of cation exchanger KU-2-8 (H+) [29] or p-toluene sulfonic acid [30]. Herein, six-group derivatives (Groups I–VI) were designed and synthesized by modifying the C-4 groups [31,32], benzoyl, and glucose groups of paeoniflorin, as illustrated in Scheme 1. The obtained derivatives were subjected to cytotoxicity, inflammasome activation, and NO production by macrophages. Additionally, computational studies were conducted to elucidate the binding modes of these derivatives with the designated target proteins.
Scheme 1.
The synthetic routes to compounds 1–46. Reagents and conditions: (1) a: CH3OH, Sc(CF3SO3)3, 65 °C, 30 min; b: EtOH, Sc(CF3SO3)3, 78 °C, 45 min; c: n-propanol, Sc(CF3SO3)3, 97 °C, 40 min; d: isopropyl alcohol, Sc(CF3SO3)3, 82.5 °C, 60 min; e: BuOH, Sc(CF3SO3)3, 117.7 °C, 45 min, f: 2-butyl alcohol, Sc(CF3SO3)3, 99.5 °C, 35 min; g: tert-butanol, Sc(CF3SO3)3, 82.4 °C, 10 h; h: THF/benzyl alcohol (1:1), Sc(CF3SO3)3, 66 °C, 45 min; i: THF/phenylethyl alcohol (1:1), Sc(CF3SO3)3, 66 °C, 1 h. (2) Acetic anhydride/pyridine (1:1), 0 °C, 1 h. (3) CH3OH, Et3N, rt, 24 h.
2. Results and Discussion
2.1. Chemistry
Building upon our prior investigation involving the extraction of paeoniflorin [33,34]. Initially, paeoniflorin, albiflorin, paeonin C, paeonivayin, and paeonin A were extracted from the dried roots of P. lactiflora. Subsequently, after meticulous evaluation, the Lewis acid Sc(CF3SO3)3 was determined as the optimal catalyst for paeoniflorin’s dehydration and rearrangement reactions with alcohols. This catalyst was instrumental in facilitating the intermolecular dehydration of alcohols and the hydroxyl group at the C-4 position of paeoniflorin through a ring-opening rearrangement of the acetal reaction. This cascade led to the formation of two distinct isomers, which then underwent acetylation (Groups I and II), deacetylation (Groups III and IV), and debenzoylation reactions to yield compounds of high purity (Groups V and VI). In total, paeoniflorin’s 46 derivatives were synthesized utilizing the aforementioned reaction conditions. To ensure the unequivocal identification of these derivatives, nuclear magnetic resonance spectroscopy, and mass spectrometry were employed for structural characterization. Furthermore, the X-ray structures of representative compounds are presented in Figure 2.
Figure 2.
Crystal structures of compounds 11, 17, and 18.
2.2. Biological Evaluation
2.2.1. Cytotoxic Effects of Paeoniflorin Derivatives on Macrophages
Prior to delving into the anti-inflammatory aspects, it is imperative to assess the impact of both monoterpene glycoside compounds and paeoniflorin derivatives on cell viability. J774A.1 cells and RAW264.7 cells were separately incubated with a concentration of 5 and 10 μmol/L for 24 h. The ensuing cytotoxic effects were gauged by employing the MTT assay.
The results showed that albiflorin, paeonin C, paeonin A, paeonivayin, and paeoniflorin have no inhibitory effect on the proliferation of J774A.1 cells and RAW264.7 cells (Figure 3). In comparison to the control group, the paeoniflorin derivatives also exhibited no discernible suppressive effects on the proliferation of J774A.1 cells (Figure 4) and RAW264.7 cells (Figure 5). Based on these outcomes, the changes observed in subsequent experiments arguably were not caused by the cytotoxicity. Therefore, compounds at a concentration of 5 and 10 μmol/L were used for further anti-inflammatory experimentation.
Figure 3.
Viability of macrophage cells treated with monoterpene glycoside compounds. (A) Viability of J774A.1 cells treated with monoterpene glycoside compounds. (B) Viability of RAW264.7 cells treated with monoterpene glycoside compounds. Values are expressed as the mean ± standard deviation, and significant differences are represented with * (p < 0.05).
Figure 4.
Viability of J774A.1 cells following treatment with paeoniflorin derivatives. Values are expressed as the mean ± standard deviation, and significant differences are denoted as follows: ** p < 0.01; *** p < 0.001.
Figure 5.
Viability of RAW264.7 cells following treatment with paeoniflorin derivatives. Values are expressed as the mean ± standard deviation, and significant differences are denoted as follows: * p < 0.05; ** p < 0.01; *** p < 0.001.
2.2.2. IL-1β Secretion following NLRP3 Inflammasome Activation
The NLRP3 inflammasome has been implicated in various inflammatory diseases, such as type 2 diabetes [35,36], gout [37,38], and atherosclerosis [39,40]. Activation of NLRP3 inflammatory corpuscles in macrophages would produce IL-1β [41,42,43]. As a key step of inflammatory reaction [44], IL-1β is elevated in various neuropathic pain conditions [45], which recruit innate and adaptive components of inflammation to sites of injury [46]. Therefore, the inhibition of the secretion of IL-1β from NLRP3 inflammasomes is always measured to evaluate anti-inflammatory activity.
In this study, to investigate the effects of monoterpene glycoside compounds and paeoniflorin derivatives on NLRP3 inflammation, IL-1β release was evaluated using ELISA and western blot analysis. J774A.1 cells were primed with LPS and stimulated with Nigericin. The inhibitory potential of paeoniflorin and its derivatives was evaluated by pretreatment of the cells with concentrations of 5 μmol/L of compounds for 30 min prior to incubation with inflammasome stimuli to observe the effect of compounds on IL-1β secretion caused by the activation of NLRP3 inflammatory corpuscle.
The results showed that albiflorin, paeonin C, paeonin A, and paeonivayin had fewer inhibitory effects than paeoniflorin (Figure 6A). Therefore, further studies on the inhibitory effect on IL-1β secretion of paeoniflorin derivatives were carried out. The statistics proved that compounds 8 and 18 had a more obvious inhibitory effect on IL-1β secretion compared with other paeoniflorin derivatives. Compounds 3, 20, 21, 29, 34, and 40 had slightly better inhibitory effects. Other compounds had fewer inhibitory effects than paeoniflorin. The results are shown in Figure 6C. These data suggested that inhibition of NLRP3 inflammasome activation might be involved in the reduction in IL-1β release by paeoniflorin’s derivatives.

Figure 6.
Anti-inflammatory studies in vitro models. (A,C) IL-1β secretion following NLRP3 inflammasome activation. (B,D) The relative release of NO on LPS-induced RAW264.7 macrophages. Values are expressed as the mean ± standard deviation. Statistical significance relative to the LPS group was indicated, # p < 0.05. Statistical significance relative to the VX-765 group was indicated, *** (p < 0.001) and **** (p < 0.0001).
Substitution of paeoniflorin with a methyl ether and an ethyl ether at C-4 (compounds 3 and 8) leads to better inhibitory activity compared to paeoniflorin. Branched-chain alcohols (compounds 18, 20, 21, and 29) exhibit better IL-1β inhibition activity than straight-chain alcohols. Cetyl protection does not enhance the inhibitory activity of alkylated paeoniflorin (compounds 1, 6, 11, 22, etc.). However, when paeoniflorin is substituted at C-4 with an ether containing a phenyl group, the presence of acetyl protection can enhance its inhibitory activity (compounds 34 and 40).
2.2.3. Inhibition of NO Production on LPS-Induced RAW264.7 Macrophage Cells
NO is an important bioactive gas and effector molecule that is widely involved in physiological and pathological processes in immunology [47]. The high amount of NO is one of the causes that lead to tissue damage in many inflammatory disorders, such as rheumatoid arthritis, where a large amount of NO is liberated from the macrophages [48]. When stimulated and activated, macrophages release cytotoxic NO, which induces an inflammatory response [49]. Inhibition of NO production is an important pathway to treat various inflammatory diseases [50]. Therefore, Inhibition of NO production can be selected as an important indicator to evaluate anti-inflammatory activity.
Hence, the target compounds were tested for their ability to decrease NO concentration in LPS-activated RAW 264.7 macrophages. The macrophages were treated with the target compounds and LPS (10 µmol/L) for 24 h. The NO production was indirectly analyzed by measuring the sodium nitrite concentration based on the Griess reaction, and the effects of compounds on the NO production induced by activation of RAW264.7 macrophages were observed. The results showed that several TGP compounds had similar inhibitory activity (Figure 6B). The inhibitory effect of compounds 29 and 31 on the production of NO was superior to that of paeoniflorin. Other compounds had fewer inhibitory effects than paeoniflorin (Figure 6D).
Compounds 29 and 31 are glucose-deacetylated and isomers derived from the isobutyl group, which indicates that isobutyl may be the dominant group for inhibiting the production of NO. However, other alcohols could not improve the inhibitory activity of paeoniflorin. In addition, the protection of the acetyl group against the glycyclic ring could not improve the inhibitory activity of paeoniflorin.
2.2.4. Docking Analysis
A molecular docking study of paeoniflorin or its derivatives was performed based on the model of the IL-1β (PDB ID: 5R8Q) and iNOS (PDB ID: 3HR4) to understand the binding mode of compounds at the active sites. The molecular docking study was carried out using the Glide software (Grid-Based Ligand Docking with Energetics) module incorporated in the Schrodinger molecular modeling package (Schrodinger, version 13.5, LLC, New York, NY, USA). The glide SP mode was used for the docking of the compounds.
Paeoniflorin and its derivatives (8, 18, 29, and 31) were chosen for molecular docking and compared with a natural substrate. Each of the compounds’ docked positions was evaluated, and the pose with the lowest binding free energy was selected. The anticipated binding free energies (kcal/mol) were used to determine the molecular docking scores. The best dock score shows the strongest ligand-protein affinity, which has the lowest binding free energy (Table 1).
Table 1.
Molecular docking results.
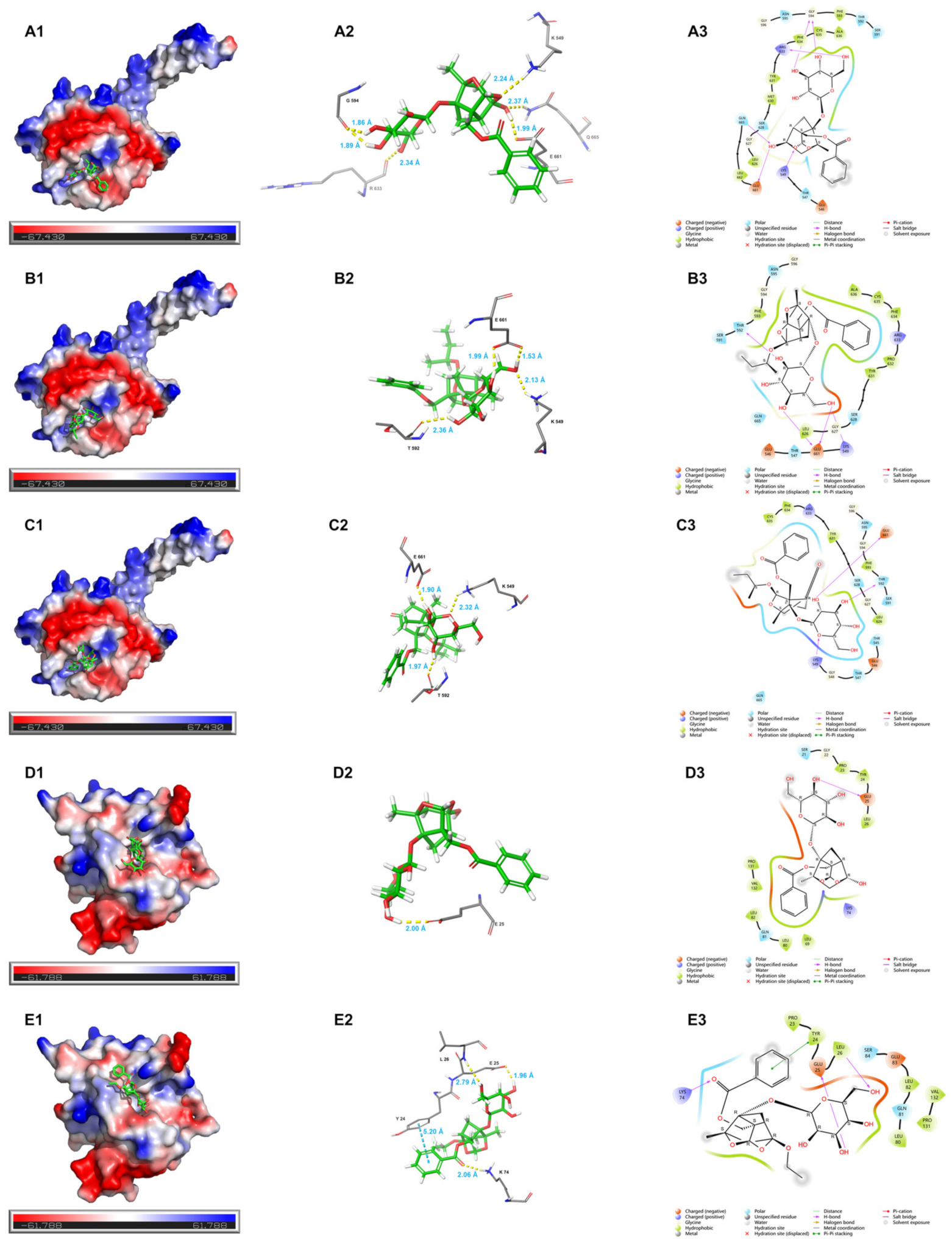
Both the substrate and the protein contain partial charges, and these charges have a considerable influence on how rapidly they connect to one another. The protein electrostatic potential diagram may be used to gain insight into the 3D architecture and topology of substrates. Each value in a protein electrostatic potential diagram represents a distinct color, from blue to red; its positive (blue) and negative (red) regions are linked to nucleophilic and electrophilic reactivity, respectively (Figure 7A1–F1).

Figure 7.
Docking results of protein (PDB code: 3HR4 and 5R8Q) binding with ligands. (A1) The electrostatic potential of docking complex of paeoniflorin against iNOS. (A2) 3D docking poses of paeoniflorin with amino acid residues. (A3) 2D interaction plot showing the interactions of paeoniflorin and amino acid residues. (B1) The electrostatic potential of docking complex of compound 29 against iNOS. (B2) 3D docking poses of compound 29 with amino acid residues. (B3) 2D interaction plot showing the interactions of compound 29 and amino acid residues. (C1) The electrostatic potential of docking complex of compound 31 against iNOS. (C2) 3D docking poses of compound 31 with amino acid residues. (C3) 2D interaction plot showing the interactions of compound 31 and amino acid residues. (D1) The electrostatic potential of docking complex of paeoniflorin against IL-1β. (D2) 3D docking poses of paeoniflorin with amino acid residues. (D3) 2D interaction plot showing the interactions of paeoniflorin and amino acid residues. (E1) The electrostatic potential of docking complex of compound 8 against IL-1β. (E2) 3D docking poses of compound 8 with amino acid residues. (E3) 2D interaction plot showing the interactions of compound 8 and amino acid residues. (F1) The electrostatic potential of docking complex of compound 18 against IL-1β. (F2) 3D docking poses of compound 18 with amino acid residues. (F3) 2D interaction plot showing the interactions of compound 18 and amino acid residues.
The docking studies of compounds 29 and 31 demonstrated a stronger binding affinity to IL-1β when compared to paeoniflorin (−5.74 kcal/mol), which had binding energies of -6.24 and 7.49 kcal/mol with IL-1β, respectively. Compounds 29 and 31 established hydrogen bonds with amino acid residues GLU661, LYS549, and THR592 of IL-1β, as illustrated in Figure 7 and Table 1. These docking studies suggest that compounds 29 and 31 exhibit greater affinity and potency than paeoniflorin.
On the other hand, the binding free energy values for compounds 8 and 18 were −9.15 kcal/mol and −9.54 kcal/mol, respectively, superior to that of paeoniflorin (−5.58 kcal/mol). Compound 8 formed hydrogen bonds with amino acid residues GLU25, LEU26, and LYS74 of iNOS at cumulative hydrogen bond distances of 1.96 Å, 2.79 Å, and 2.06 Å, and pi-pi stacking with the active site residue TYR24 (5.20 Å) of iNOS. Similarly, in addition to forming pi-pi stacking with TYR24 (5.20 Å), compound 18 also formed hydrogen bonds with GLU25 and LYS74. In contrast, paeoniflorin only formed one hydrogen bond with the active site residue GlU25. These results suggest that the synthesized molecules have a higher dock score and more stable conformation with iNOS than paeoniflorin, indicating greater target-ligand affinity when compared to paeoniflorin, as shown in Figure 7 and Table 1.
3. Materials and Methods
3.1. Cell Culture
J774A.1 and RAW264.7 cell lines were purchased from ProteinTech Group Inc. (Wuhan, China) and examined for mycoplasma contamination by short tandem repeat profiling. Both J774A.1 cells and RAW264.7 cells were cultured in DMEM complete medium with high glucose containing 10% fetal bovine serum (FBS), 100 U/mL penicillin, and 100 U/mL streptomycin in a humidified 5% CO2 incubator at 37 °C.
3.2. Cell Viability Assay
Cell viability was measured using the MTT assay. Cells at a density of 2 × 104 cells per well were plated in 24-well culture plates. After 24 h, the medium was removed, and 500 μL fresh medium containing 0.1% DMSO or different concentrations of the test compounds, as indicated, were added to the 24-well culture plates and incubated for 48 h. MTT was added at a final concentration of 1 mg/mL and incubated for 3 h. The absorbance was determined at 570 nm, and the viability (%) was calculated. For each compound, the experiment was conducted in triplicate.
3.3. NLRP3 Inflammasome Corpuscle Stimulation
The supernatant of J774A.1 cells was discarded and washed with PBS once or twice. Then 10 mL of PBS containing 1% EDTAD was added for digestion for 1 min, the J774A.1 cells were blown and transferred to a 50 mL centrifuge tube at 1500 rpm for 10 min. The supernatant was discarded, and the retained substance was resuspended with 10 mL medium and then was counted to 5 × 105/mL (divided into 12-well plates, 1 mL per well). The control, paeoniflorin, and paeoniflorin derivatives groups were set up with two multiple holes in each group. Opti-MEM (500 μL per well) was added, and J774A.1 cells were then pre-stimulated with 1% FBS and 50 ng/mL LPS for 3 h. Subsequently, five natural compounds and paeoniflorin derivatives were added for 30-minute intervention. J774A.1 cells were stimulated by MSU (150 µg/mL, 4 h), Nigericin (10 µg/mL, 30 min), ATP (2.5 mg/mL, 30 min), and poly-A: T (0.5 µg/mL, 4 h), respectively. After 30 min of J774A.1 cells were infected with Salmonella were then stimulated by gentamicin (50 µg/mL, 4 h). The supernatant was collected into a 1.5 mL EP tube, and 100 µL sample buffer was added to lyse the cells. The macrophage was bathed in a 101 °C metal for 10 min. Finally, the supernatant was centrifuged, and ELISA directly detected the cytokine.
3.4. Nitrite Assay
RAW264.7 cells were pretreated with the target compounds at the concentrations mentioned above for 2 h and treated with LPS (1 μg/mL) for 24 h. To measure the NO production, 50 μL of Griess reagent I (1% sulfanilamide containing 5% phosphoric acid) and Griess Reagent II (0.1% N-1-naphthyl ethylenediamine dihydrochloride) were successively added to the culture medium and incubated at room temperature for 10 min. The optical density was examined with the ELISA reader at 540 nm. Sodium nitrite at 0–100 μM was used as a standard to assess nitrite concentrations.
3.5. Statistical Analysis
For statistical analysis, data were expressed as mean ± SD from three independent experiments. Student’s paired t-test was used for statistical analyses, which were conducted using Prism 8 (GraphPad Software) and OriginPro 8 software package. Only p values < 0.05 were reported as significant.
3.6. Chemistry
All commercially sourced reagents were used as supplied unless otherwise stated. The 1H NMR and 13C NMR spectra were recorded on a Bruker Avance 400 spectrometer (400 MHz or 100 MHz, respectively). 1H NMR chemical shifts were reported in ppm (δ) relative to tetramethylsilane (TMS) with the solvent resonance employed as the internal standard (CDCl3, δ 7.26 ppm). 13C NMR chemical shifts were determined relative to the solvent: CDCl3 at δ 77.16 ppm. High-resolution mass spectroscopy data of the products were collected on a BioTOF Q instrument. Single-crystal (X-ray) diffraction measurements were conducted on Oxford Xcalibur E CCD X. Visualization on TLC was achieved by UV light (254 nm). Flash chromatography was performed on silica gel 200–300 mesh.
3.6.1. Extraction of Natural Compounds
The dried roots (10 kg) of P. lactiflora were extracted with ethanol at room temperature. The concentrated syrup was suspended in H2O and then extracted successively with petroleum ether and ethyl acetate. The ethyl acetate extract (560 g) was chromatographed over a silica gel column and purified on an ODS silica gel column and preparative silica gel TLC to give natural compounds. Paeoniflorin, albiflorin, paeonin C, paeonivayin, and paeonin A were confirmed by comparing with standard samples and samples previously identified [33].
3.6.2. General Procedure for the Synthesis of Paeoniflorin Derivatives
A solution of paeoniflorin (0.5 mmol) in alcohol (12 mL) was treated with Sc(CF3SO3)3 (0.5 mmol) and refluxed for 45 min. After completely consuming the substrates (monitored by TLC), the mixture was diluted with ethyl acetate and washed with saturated NaCl solution (×3). The organic layer was dried over Na2SO4 and concentrated under a vacuum. Then, the obtained mixture was acetylated for 1 h using an Ac2O-Py combination (1:1, 6 mL) at 0 °C. The reaction solution was diluted with ethyl acetate and washed with 5% H2SO4 solution, followed by water and saturated NaHCO3. The organic layer was dried over Na2SO4 and concentrated under a vacuum. The residue was purified by column chromatography to obtain Group I and Group II. Group I and Group II (0.09 mmol) were dissolved in CH3OH (3 mL), and Et3N (0.30 mL, 2.3 mmol) was added. After 24 h of reaction at room temperature and total consumption of substrates (monitored by TLC), the resulting mixture was diluted with CH2Cl2 and washed with saturated NaCl solution (×3). The organic layer was dried over Na2SO4 and concentrated under a vacuum. The residue was purified by column chromatography to obtain Group III, Group IV, Group V, and Group VI. Several compounds (compounds 1, 2, 3, 4, 6, 7, 8, and 10), which had been previously reported [29,33,34], were confirmed using only 1H NMR spectra and compared with previous data. Detailed physicochemical properties of paeoniflorin derivatives (see the Supplementary Materials for details):
2,3,4,6-Tetra-O-acetyl-4-O-methylpaeoniflorin (1): white solid, 127.2 mg (42.4%, petroleum: ethyl acetate, 4:1), Rf 0.38 (petroleum: ethyl acetate, 1:1), mp 119.0 °C, 1H NMR (400 MHz, Chloroform-d) δ 8.03 (d, J = 6.9 Hz 2H, H-2″, H-6″), 7.60 (t, J = 7.5 Hz, 1H, H-4″), 7.47 (t, J = 7.7 Hz, 2H, H-3″, H-5″), 5.46 (s, 1H, H-9), 5.13–4.96 (m, 3H, H-2′, H-3′, H-4′), 4.75 (d, J = 7.8 Hz, 1H, H-1′), 4.59 (d, J = 12.0 Hz, 1H, H-8), 4.47 (d, J = 12.0 Hz, 1H, H-8), 4.18 (dd, J = 12.2, 2.5 Hz, 1H, H-6′), 4.11 (dd, J = 12.2, 5.4 Hz, 1H, H-6′), 3.64–3.58 (m, 1H, H-5′), 3.41 (s, 3H, H-11), 2.77 (d, J = 6.9 Hz, 1H, H-5), 2.32 (dd, J = 10.7, 6.9 Hz, 1H, H-6), 2.10–1.93 (m, 14H, 4COCH3, H-3), 1.79 (d, J = 10.6 Hz, 1H, H-6), 1.36 (s, 3H, H-10). ESI-HRMS: m/z calcd for C32H38O15Na [M + Na]+ 685.2103, found 685.2111.
2,3,4,6-Tetra-O-acetyl-4-oxo-9-O-methylpaeoniflorin (2): white solid, 86.4 mg (28.8%, petroleum: ethyl acetate, 3:1), Rf 0.30 (petroleum: ethyl acetate, 1:1), mp 177.8 °C, 1H NMR (400 MHz, Chloroform-d) δ 8.01 (d, J = 7.0 Hz, 2H, H-2″, H-6″), 7.63–7.57 (m, 1H, H-4″), 7.46 (t, J = 7.7 Hz, 2H, H-3″, H-5″), 5.16 (t, J = 9.4 Hz, 1H, H-3′), 5.08–5.02 (m, 2H, H-2′, H-4′), 5.01 (s, 1H, H-9), 4.78 (d, J = 7.9 Hz, 1H, H-1′), 4.51 (d, J = 1.6 Hz, 2H, H-8), 4.19 (dd, J = 12.2, 2.6 Hz, 1H, H-6′), 4.14 (d, J = 5.5 Hz, 1H, H-6′), 3.68–3.62 (m, 1H, H-5′), 3.35 (s, 3H, H-11), 3.04 (d, J = 7.3 Hz, 1H, H-5), 2.71 (t, J = 9.3 Hz, 1H, H-6), 2.65 (d, J = 6.0 Hz, 2H, H-6, H-3), 2.09–1.96 (m, 13H, 4COCH3, H-3), 1.40 (s, 3H, H-10). ESI-HRMS: m/z calcd for C32H38O15Na [M + Na]+ 685.2103, found 685.2150.
4-O-methylpaeoniflorin (3): colorless syrup, 22.3 mg (44.5%, CH2Cl2: CH3OH, 22:1), Rf 0.36 (CH2Cl2: CH3OH, 7:1), 1H NMR (400 MHz, Chloroform-d) δ 7.93 (d, J = 7.2 Hz, 2H, H-2″, H-6″), 7.49 (t, J = 7.4 Hz, 1H, H-4″), 7.35 (t, J = 7.7 Hz, 2H, H-3″, H-5″), 5.49 (s, 1H, H-9), 4.70–4.61 (m, 2H, H-8, H-1′), 4.50 (d, J = 7.7 Hz, 1H, H-1′), 3.80 (s, 2H, H-6′), 3.59 (s, 2H, H-3′, H-4′), 3.42 (s, 1H, H-2′), 3.34 (s, 4H, H-5′, H-11), 2.68 (d, J = 6.6 Hz, 1H, H-6), 2.39 (d, J = 10.0 Hz, 1H, H-5), 1.95 (s, 2H, H-3), 1.78 (d, J = 10.7 Hz, 1H, H-6), 1.34 (s, 3H, H-10). ESI-HRMS: m/z calcd for C24H30O11Na [M + Na]+ 517.1681, found 517.1663.
4-Oxo-9-O-methylpaeoniflorin (4): colorless syrup, 29.7 mg (48%, CH2Cl2: CH3OH, 21:1), Rf 0.35 (CH2Cl2: CH3OH, 7:1), 1H NMR (400 MHz, Chloroform-d) δ 7.90 (d, J = 7.7 Hz, 2H, H-2″, H-6″), 7.51 (t, J = 7.4 Hz, 1H, H-4″), 7.35 (t, J = 7.7 Hz, 2H, H-3″, H-5″), 5.02 (s, 1H, H-9), 4.73 (d, J = 11.7 Hz, 1H, H-8), 4.56 (d, J = 12.8 Hz, 2H, H-8, H-1′), 3.84 (s, 2H, H-6′), 3.64 (s, 2H, H-3′, H-4′), 3.48 (s, 1H, H-2′), 3.35 (s, 1H, H-5′), 3.27 (s, 3H, H-11), 2.96 (d, J = 7.0 Hz, 1H, H-6), 2.80 (d, J = 10.6 Hz, 1H, H-5), 2.60 (q, J = 18.3 Hz, 2H, H-3), 2.00 (d, J = 10.9 Hz, 1H, H-6), 1.40 (s, 3H, H-10). ESI-HRMS: m/z calcd for C24H30O11Na [M + Na]+ 517.1681, found 517.1700.
4-Oxo-9-O-methyldebenzoylpaeoniflorin (5): white solid, 15.4 mg (31.5%, CH2Cl2: CH3OH, 16:1), Rf 0.08 (CH2Cl2:CH3OH, 7:1), mp 162.9 °C, 1H NMR (400 MHz, Acetone-d6) δ 5.10 (s, 1H, H-9), 4.76 (d, J = 7.7 Hz, 1H, H-8), 4.02 (d, J = 12.6 Hz, 1H, H-6′), 3.81 (dd, J = 11.7, 2.6 Hz, 1H, H-6′), 3.72 (d, J = 12.5 Hz, 1H, H-2′), 3.62 (dd, J = 10.2, 4.2 Hz, 2H, H-4′, H-5′), 3.48 (t, J = 8.6 Hz, 1H, H-3′), 3.39–3.31 (m, 2H, H-8, H-1′), 3.26 (s, 3H, H-11), 2.90 (dd, J = 11.1, 7.3 Hz, 1H, H-5), 2.75 (d, J = 17.9 Hz, 1H, H-6), 2.48 (d, J = 7.5 Hz, 1H, H-3), 2.36 (d, J = 17.3 Hz, 1H, H-3), 2.07 (d, J = 4.2 Hz, 1H, H-6), 1.35 (s, 3H, H-10). 13C NMR (101 MHz, Acetone-d6) δ 205.27 (C-4), 105.31 (C-9), 98.93 (C-1′), 88.26 (C-1), 87.13 (C-2), 78.22 (C-3′), 77.54 (C-5′), 74.59 (C-2′), 71.77 (C-11), 65.21 (C-7), 62.97 (C-6′), 60.19 (C-8), 55.48 (C-4′), 47.17 (C-3), 46.66 (C-5), 26.67 (C-6), 20.75 (C-10). ESI-HRMS: m/z calcd for C17H26O10Na [M + Na]+ 413.1419, found 413.1402.
2,3,4,6-Tetra-O-acetyl-4-O-ethylpaeoniflorin (6): white solid, 103.7 mg (35.5%, petroleum: ethyl acetate, 5:1), Rf 0.40 (petroleum: ethyl acetate, 1:1), mp 145.1 °C, 1H NMR (400 MHz, Chloroform-d) δ 8.03 (d, J = 7.1 Hz, 2H, H-2″, H-6″), 7.60 (t, J = 7.4 Hz, 1H, H-4″), 7.48 (t, J = 7.7 Hz, 2H, H-3″, H-5″), 5.44 (s, 1H, H-9), 5.12–4.95 (m, 3H, H-2′, H-3′, H-4′), 4.75 (d, J = 7.8 Hz, 1H, H-1′), 4.59 (d, J = 12.0 Hz, 1H, H-8), 4.47 (d, J = 12.0 Hz, 1H, H-8), 4.18 (dd, J = 12.2, 2.6 Hz, 1H, H-6′), 4.13–4.08 (m, 1H, H-6′), 3.69 (qd, J = 7.0, 2.7 Hz, 2H, H-11), 3.60 (ddd, J = 9.6, 5.3, 2.6 Hz, 1H, H-5′), 2.76 (d, J = 6.0 Hz, 1H, H-5), 2.32 (dd, J = 10.7, 6.9 Hz, 1H, H-6), 2.02 (dd, J = 21.9, 16.2 Hz, 14H, 4COCH3, H-3), 1.80 (d, J = 10.6 Hz, 1H, H-6), 1.35 (s, 3H, H-10), 1.21 (t, J = 7.0 Hz, 3H, H-12). ESI-HRMS: m/z calcd for C33H40O15Na [M + Na]+ 699.2260, found 699.2263.
2,3,4,6-Tetra-O-acetyl-4-oxo-9-O-ethylpaeoniflorin (7): white solid, 97.3 mg (33.4%, petroleum: ethyl acetate, 4:1), Rf 0.32 (petroleum: ethyl acetate, 1:1), mp 161.8 °C, 1H NMR (400 MHz, Chloroform-d) δ 8.01 (d, J = 6.9 Hz, 2H, H-2″, H-6″), 7.59 (t, J = 7.4 Hz, 1H, H-4″), 7.45 (t, J = 7.8 Hz, 2H, H-3″, H-5″), 5.17 (t, J = 9.4 Hz, 1H, H-3′), 5.11 (s, 1H, H-9), 5.08–5.00 (m, 2H, H-2′, H-4′), 4.78 (d, J = 7.8 Hz, 1H, H-1′), 4.57–4.47 (m, 2H, H-8), 4.19 (dd, J = 12.3, 2.6 Hz, 1H, H-6′), 4.12 (dd, J = 12.2, 5.5 Hz, 1H, H-6′), 3.73 (dd, J = 9.6, 7.1 Hz, 1H, H-11), 3.68–3.62 (m, 1H, H-5′), 3.51–3.41 (m, 1H, H-11), 3.04 (d, J = 7.3 Hz, 1H, H-5), 2.70 (dd, J = 11.1, 7.4 Hz, 1H, H-6), 2.65 (d, J = 4.1 Hz, 2H, H-3), 2.09–1.96 (m, 13H, 4COCH3, H-6), 1.39 (s, 3H, H-10), 1.10 (t, J = 7.0 Hz, 3H, H-12). ESI-HRMS: m/z calcd for C33H40O15Na [M + Na]+ 699.2260, found 699.2271.
4-O-ethylpaeoniflorin (8): white solid, 14.5 mg (30.6%, CH2Cl2: CH3OH, 23:1), Rf 0.35 (CH2Cl2: CH3OH, 7:1), mp 123.6 °C, 1H NMR (400 MHz, Chloroform-d) δ 7.94 (d, J = 7.8 Hz, 2H, H-2″, H-6″), 7.50 (t, J = 7.4 Hz, 1H, H-4″), 7.36 (t, J = 7.6 Hz, 2H, H-3″, H-5″), 5.48 (s, 1H, H-9), 4.66 (q, J = 12.1 Hz, 2H, H-8, H-1′), 4.49 (d, J = 7.5 Hz, 1H, H-8), 3.81 (d, J = 15.0 Hz, 2H, H-6′), 3.60 (dt, J = 19.5, 9.5 Hz, 4H, H-3′, H-4′, H-11), 3.43–3.36 (m, 1H, H-2′), 3.28 (d, J = 8.6 Hz, 1H, H-5′), 2.67 (d, J = 6.5 Hz, 1H, H-6), 2.37 (dd, J = 11.0, 6.9 Hz, 1H, H-5), 1.97 (s, 2H, H-3), 1.79 (d, J = 10.7 Hz, 1H, H-6), 1.33 (s, 3H, H-10), 1.17 (t, J = 7.0 Hz, 3H, H-12). ESI-HRMS: m/z calcd for C25H32O11Na [M + Na]+ 531.1837, found 531.1871.
4-O-ethyldebenzoylpaeoniflorin (9): colorless syrup, 26 mg (61.5%, CH2Cl2: CH3OH, 15:1), Rf 0.07 (CH2Cl2: CH3OH, 7:1), 1H NMR (400 MHz, Acetone-d6) δ 5.21 (s, 1H, H-9), 4.65 (d, J = 7.7 Hz, 1H, H-8), 4.00 (d, J = 12.4 Hz, 1H, H-8), 3.90 (d, J = 12.3 Hz, 1H, H-1′), 3.81 (d, J = 11.5 Hz, 1H, H-6′), 3.67–3.58 (m, 3H, H-6′, H-11), 3.46 (t, J = 8.7 Hz, 1H, H-5′), 3.35–3.30 (m, 2H, H-3′, H-4′), 3.27–3.21 (m, 1H, H-2′), 2.49 (d, J = 8.6 Hz, 1H, H-6), 2.41 (dd, J = 10.6, 6.9 Hz, 1H, H-5), 1.98 (d, J = 17.3 Hz, 1H, H-3), 1.88–1.79 (m, 2H, H-6, H-3), 1.29 (s, 3H, H-10), 1.12 (t, J = 7.1 Hz, 3H, H-12). 13C NMR (101 MHz, Acetone-d6) δ 108.41 (C-4), 101.98 (C-9), 99.48 (C-1′), 88.96 (C-1), 86.10 (C-2), 78.14 (C-3′), 77.43 (C-5′), 74.77 (C-2′), 72.68 (C-11), 71.77 (C-4′), 62.99 (C-7), 59.51 (C-6′), 59.09 (C-8), 42.57 (C-3), 41.16 (C-5), 23.20 (C-12), 19.66 (C-6), 15.92 (C-10). ESI-HRMS: m/z calcd for C18H28O10Na [M + Na]+ 427.1575, found 427.1602.
4-Oxo-9-O-ethylpaeoniflorin (10): colorless syrup, 30 mg (26.8%, CH2Cl2: CH3OH, 22:1), Rf 0.34 (CH2Cl2: CH3OH, 7:1), 1H NMR (400 MHz, Chloroform-d) δ 7.90 (d, J = 7.4 Hz, 2H, H-2″, H-6″), 7.50 (t, J = 7.5 Hz, 1H, H-4″), 7.34 (t, J = 7.7 Hz, 2H, H-3″, H-5″), 5.12 (s, 1H, H-9), 4.74 (d, J = 11.3 Hz, 1H, H-8), 4.55 (d, J = 7.2 Hz, 2H, H-8, H-1′), 3.83 (s, 2H, H-6′), 3.64 (p, J = 9.7, 8.4 Hz, 3H, H-2′, H-3′, H-4′), 3.48 (s, 1H, H-5′), 3.39–3.31 (m, 2H, H-11), 2.96 (d, J = 7.1 Hz, 1H, H-6), 2.80 (d, J = 10.2 Hz, 1H, H-5), 2.60 (q, J = 18.2 Hz, 2H, H-3), 2.00 (d, J = 10.8 Hz, 1H, H-6), 1.39 (s, 3H, H-10), 1.02 (t, J = 7.0 Hz, 3H, H-12). ESI-HRMS: m/z calcd for C18H28O10Na [M + Na]+ 531.1837, found 531.1852.
4-Oxo-9-O-ethyldebenzoylpaeoniflorin (11): white solid, 60 mg (67.5%, CH2Cl2: CH3OH, 16:1), mp 105.6 °C, Rf 0.06 (CH2Cl2: CH3OH, 7:1), 1H NMR (400 MHz, Acetone-d6) δ 5.20 (s, 1H, H-9), 4.76 (d, J = 7.7 Hz, 1H, H-8), 4.02 (dd, J = 12.5, 3.6 Hz, 1H, H-6′), 3.85–3.78 (m, 1H, H-11), 3.76–3.58 (m, 3H, H-6′, H-11, H-5′), 3.52–3.41 (m, 2H, H-3′, H-4′), 3.37–3.25 (m, 3H, H-2′, H-8, H-1′), 2.88 (d, J = 6.5 Hz, 1H, H-5), 2.74 (d, J = 17.9 Hz, 1H, H-6), 2.49 (d, J = 7.5 Hz, 1H, H-3), 2.38 (d, J = 17.9 Hz, 1H, H-3), 2.06 (d, J = 3.1 Hz, 1H, H-6), 1.34 (s, 3H, H-10), 1.06 (t, J = 7.1 Hz, 3H, H-12). 13C NMR (101 MHz, Acetone-d6) δ 205.35 (C-4), 103.66 (C-9), 98.89 (C-1′), 88.18 (C-1), 86.98 (C-2), 78.25 (C-3′), 77.50 (C-5′), 74.58 (C-2′), 71.79 (C-11), 65.24 (C-4′), 63.91 (C-7), 63.00 (C-8), 60.23 (C-6′), 49.48 (C-3), 47.23 (C-5), 26.63 (C-6), 20.77 (C-10), 15.09 (C-12). ESI-HRMS: m/z calcd for C18H28O10Na [M + Na]+ 427.1575, found 427.1612.
2,3,4,6-Tetra-O-acetyl-4-O-propylpaeoniflorin (12): white solid, 57.2 mg (30.7%, petroleum: ethyl acetate, 4:1), mp 143.1 °C, Rf 0.42 (petroleum: ethyl acetate, 1:1), 1H NMR (400 MHz, Chloroform-d) δ 8.03 (d, J = 7.0 Hz, 2H, H-2″, H-6″), 7.60 (t, J = 7.4 Hz, 1H, H-4″), 7.48 (t, J = 7.7 Hz, 2H, H-3″, H-5″), 5.44 (s, 1H, H-9), 5.11–4.95 (m, 3H, H-2′, H-3′, H-4′), 4.75 (d, J = 7.8 Hz, 1H, H-1′), 4.59 (d, J = 12.0 Hz, 1H, H-8), 4.48 (d, J = 12.0 Hz, 1H, H-8), 4.18 (dd, J = 12.2, 2.6 Hz, 1H, H-6′), 4.11 (dd, J = 12.2, 5.3 Hz, 1H, H-6′), 3.63–3.53 (m, 3H, H-11, H-5′), 2.77 (d, J = 6.8 Hz, 1H, H-5), 2.32 (dd, J = 10.7, 7.0 Hz, 1H, H-6), 2.02 (dd, J = 21.4, 16.8 Hz, 14H, 4COCH3, H-3), 1.80 (d, J = 10.7 Hz, 1H, H-6), 1.59 (q, J = 7.1 Hz, 2H, H-12), 1.35 (s, 3H, H-10), 0.90 (t, J = 7.4 Hz, 3H, H-13).13C NMR (101 MHz, Chloroform-d) δ 170.53, 170.31, 169.49, 169.40 (4CH3CO), 166.48 (C-7″), 133.54 (C-4″), 129.72 (C-2″, C-6″), 129.65 (C-1″), 128.73 (C-3″, C-5″), 107.62 (C-4), 101.16 (C-9), 96.41 (C-1′), 88.43 (C-1), 85.64 (C-2), 73.04 (C-3′), 71.81 (C-5′), 71.36 (C-2′), 69.83 (C-11), 68.47 (C-4′), 65.80 (C-7), 62.06 (C-6′), 60.25 (C-8), 41.60 (C-3), 40.90 (C-5), 23.21 (C-12), 22.31 (C-6), 20.82, 20.67, 20.65×2 (4CH3CO), 19.22 (C-10), 10.47 (C-13). ESI-HRMS: m/z calcd for C34H42O15Na [M + Na]+ 713.2416, found 713.2493.
2,3,4,6-Tetra-O-acetyl-4-oxo-9-O-propylpaeoniflorin (13): colorless syrup, 73.4 mg (39.4%, petroleum: ethyl acetate, 2:1), Rf 0.34 (petroleum: ethyl acetate, 1:1), 1H NMR (400 MHz, Chloroform-d) δ 8.01 (d, J = 7.0 Hz, 2H, H-2″, H-6″), 7.59 (t, J = 7.5 Hz, 1H, H-4″), 7.45 (t, J = 7.8 Hz, 2H, H-3″, H-5″), 5.17 (t, J = 9.4 Hz, 1H, H-3′), 5.11 (s, 1H, H-9), 5.04 (dd, J = 16.9, 9.2 Hz, 2H, H-2′′, H-4′′), 4.78 (d, J = 7.9 Hz, 1H, H-1′), 4.56–4.47 (m, 2H, H-8), 4.19 (dd, J = 12.2, 2.5 Hz, 1H, H-6′), 4.13 (dd, J = 12.2, 5.5 Hz, 1H, H-6′), 3.64 (dt, J = 9.6, 6.7 Hz, 2H, H-11, H-5′), 3.35 (dt, J = 9.3, 6.4 Hz, 1H, H-11), 3.05 (d, J = 7.4 Hz, 1H, H-5), 2.73–2.67 (m, 1H, H-6), 2.65 (d, J = 4.4 Hz, 2H, H-3), 2.10–1.97 (m, 13H, 4COCH3, H-6), 1.49 (q, J = 6.9 Hz, 2H, H-12), 1.39 (s, 3H, H-10), 0.83 (t, J = 7.4 Hz, 3H, H-13).13C NMR (101 MHz, Chloroform-d) δ 204.89 (C-4), 170.48, 170.32, 169.51, 169.42 (4CH3CO), 166.46 (C-7″), 133.58 (C-4″), 129.78 (C-2″, C-6″), 129.51 (C-1″), 128.66 (C-3″, C-5″), 104.88 (C-9), 96.29 (C-1′), 87.93 (C-1), 85.78 (C-2), 72.98 (C-3′), 72.04 (C-5′), 71.51 (C-2′), 70.53 (C-11), 68.40 (C-4′), 63.16 (C-7), 62.41 (C-8), 62.08 (C-6′), 48.91 (C-3), 46.91 (C-5), 26.28 (C-6), 22.69 (C-12), 20.81, 20.73, 20.68×2 (4CH3CO), 20.47 (C-10), 10.72 (C-13). ESI-HRMS: m/z calcd for C34H42O15Na [M + Na]+ 713.2416, found 713.2420.
4-O-propylpaeoniflorin (14): colorless syrup, 25.3 mg (44.1%, CH2Cl2: CH3OH, 22:1), Rf 0.32 (CH2Cl2: CH3OH, 8:1), 1H NMR (400 MHz, Chloroform-d) δ 7.93 (d, J = 7.4 Hz, 2H, H-2″, H-6″), 7.49 (t, J = 7.4 Hz, 1H, H-4″), 7.34 (t, J = 7.7 Hz, 2H, H-3″, H-5″), 5.45 (s, 1H, H-9), 4.65 (q, J = 12.2 Hz, 2H, H-8, H-1′), 4.49 (d, J = 7.6 Hz, 1H, H-8), 3.78 (q, J = 11.8 Hz, 2H, H-6′), 3.57 (s, 2H, H-3′, H-4′), 3.50 (t, J = 5.5 Hz, 2H, H-11), 3.39 (s, 1H, H-2′), 3.27 (s, 1H, H-5′), 2.66 (d, J = 6.4 Hz, 1H, H-6), 2.36 (s, 1H, H-5), 1.95 (s, 2H, H-3), 1.78 (d, J = 10.6 Hz, 1H, H-6), 1.54 (q, J = 7.2 Hz, 2H, H-12), 1.32 (s, 3H, H-10), 0.86 (t, J = 7.4 Hz, 3H, H-13). 13C NMR (101 MHz, Chloroform-d) δ 167.13 (C-7″), 133.47 (C-4″), 129.85 (C-2″, C-6″), 129.61 (C-1″), 128.64 (C-3″, C-5″), 107.70 (C-4), 101.25 (C-9), 98.82 (C-1′), 88.41 (C-1), 85.72 (C-2), 76.22 (C-3′), 75.72 (C-5′), 73.61 (C-2′), 70.12 (C-11), 69.70 (C-4′), 65.55 (C-7), 61.61 (C-6′), 60.93 (C-8), 41.78 (C-3), 40.33 (C-5), 23.23 (C-12), 19.53 (C-6), 19.53 (C-10), 10.49 (C-13). ESI-HRMS: m/z calcd for C26H34O11Na [M + Na]+ 545.1994, found 545.2017.
4-Oxo-9-O-propylpaeoniflorin (15): white solid, 35.3 mg (30.7%, CH2Cl2: CH3OH = 22:1), mp 105.1 °C, Rf 0.36 (CH2Cl2: CH3OH, 7:1), 1H NMR (400 MHz, Chloroform-d) δ 7.90 (d, J = 7.1 Hz, 2H, H-2″, H-6″), 7.50 (t, J = 7.4 Hz, 1H, H-4″), 7.33 (t, J = 7.7 Hz, 2H, H-3″, H-5″), 5.10 (s, 1H, H-9), 4.75 (d, J = 11.7 Hz, 1H, H-8), 4.60–4.52 (m, 2H, H-8, H-1′), 3.84 (s, 2H, H-6′), 3.66 (s, 2H, H-3′, H-4′), 3.53 (m, 2H, H-11), 3.36 (d, J = 8.1 Hz, 1H, H-2′), 3.27–3.20 (m, 1H, H-5′), 2.97 (d, J = 7.1 Hz, 1H, H-6), 2.83–2.75 (m, 1H, H-5), 2.59 (q, J = 18.2 Hz, 2H, H-3), 1.99 (d, J = 10.9 Hz, 1H, H-6), 1.41 (d, J = 10.2 Hz, 5H, H-10, H-12), 0.77 (t, J = 7.4 Hz, 3H, H-13). 13C NMR (101 MHz, Chloroform-d) δ 205.24 (C-4), 167.28 (C-7″), 133.70 (C-4″), 129.81 (C-2″, C-6″), 129.33 (C-1″), 128.62 (C-3″, C-5″), 105.30 (C-9), 98.73 (C-1′), 87.97 (C-1), 85.82 (C-2),76.53 (C-3′), 75.89 (C-5′), 73.63 (C-2′), 70.42 (C-11), 69.52 (C-4′), 63.48 (C-7), 63.30 (C-8), 61.61 (C-6′), 48.85 (C-3), 46.98 (C-5), 26.59 (C-6), 22.69 (C-12), 20.72 (C-10), 10.73 (C-13). ESI-HRMS: m/z calcd for C26H34O11Na [M + Na]+ 545.1994, found 545.2075.
4-Oxo-9-O-propyldebenzoylpaeoniflorin (16): white solid, 46.7 mg (40.6%, CH2Cl2: CH3OH = 15:1), mp 133.3 °C, Rf 0.05 (CH2Cl2: CH3OH, 7:1), 1H NMR (400 MHz, Acetone-d6) δ 5.19 (s, 1H, H-9), 4.76 (d, J = 7.7 Hz, 1H, H-8), 4.02 (d, J = 12.6 Hz, 1H, H-6′), 3.81 (dd, J = 11.8, 2.6 Hz, 1H, H-11), 3.71 (d, J = 12.6 Hz, 1H, H-6′), 3.64–3.55 (m, 2H, H-5′, H-11), 3.48 (t, J = 8.7 Hz, 1H, H-3′), 3.40–3.32 (m, 3H, H-2′, H-4′, H-8), 3.27 (d, J = 9.0 Hz, 1H, H-1′), 2.90 (dd, J = 12.3, 7.6 Hz, 1H, H-5), 2.75 (d, J = 17.9 Hz, 1H, H-6), 2.49 (d, J = 7.4 Hz, 1H, H-3), 2.38 (d, J = 16.9 Hz, 1H, H-3), 2.09 (s, 1H, H-6), 1.47 (q, J = 6.9 Hz, 2H, H-12), 1.35 (s, 3H, H-10), 0.84 (t, J = 7.4 Hz, 3H, H-13). 13C NMR (101 MHz, Acetone-d6) δ 205.32 (C-4), 104.10 (C-9), 98.89 (C-1′), 88.21 (C-1), 86.96 (C-2), 78.17 (C-3′), 77.50 (C-5′), 74.53 (C-2′), 71.71 (C-11), 70.62 (C-4′), 65.34 (C-7), 62.92 (C-6′), 60.17 (C-8), 49.52 (C-3), 47.20 (C-5), 26.63 (C-6), 23.46 (C-12), 20.78 (C-10), 11.01 (C-13). ESI-HRMS: m/z calcd for C19H30O10Na [M + Na]+ 441,1732, found 441.1733.
2,3,4,6-Tetra-O-acetyl-4-O-iso-propylpaeoniflorin (17): white solid, 61mg (37.5%, petroleum: ethyl acetate = 4:1), mp 117.8 °C, Rf 0.40 (petroleum: ethyl acetate, 1:1), mp 113–115 °C, 1H NMR (400 MHz, Chloroform-d) δ 8.03 (d, J = 7.0 Hz, 2H, H-2″, H-6″), 7.60 (t, J = 7.4 Hz, 1H, H-4″), 7.48 (t, J = 7.7 Hz, 2H, H-3″, H-5″), 5.42 (s, 1H, H-9), 5.08–4.96 (m, 3H, H-2′, H-3′, H-4′), 4.74 (d, J = 7.7 Hz, 1H, H-1′), 4.59 (d, J = 11.9 Hz, 1H, H-8), 4.49 (d, J = 12.0 Hz, 1H, H-8), 4.17 (dd, J = 12.3, 2.7 Hz, 1H, H-6′), 4.11 (dd, J = 12.2, 5.6 Hz, 2H, H-6′, H-11), 3.62–3.56 (m, 1H, H-5′), 2.73 (d, J = 6.7 Hz, 1H, H-5), 2.32 (dd, J = 10.7, 7.0 Hz, 1H, H-6), 2.17 (d, J = 3.3 Hz, 1H, H-3), 2.07, 2.01, 1.97 (13H, 4COCH3, H-3), 1.80 (d, J = 10.6 Hz, 1H, H-6), 1.34 (s, 3H, H-10), 1.18 (dd, J = 6.2, 2.7 Hz, 6H, H-12, H-13). 13C NMR (101 MHz, Chloroform-d) δ 170.54, 170.32, 169.50, 169.40 (4CH3CO), 166.50 (C-7″), 133.55 (C-4″), 129.73 (C-2″, C-6″, C-1″), 128.76 (C-3″, C-5″), 107.81 (C-4), 101.15 (C-9), 96.44 (C-1′), 88.39 (C-1), 85.70 (C-2), 73.09 (C-3′), 71.83 (C-5′), 71.39 (C-2′), 69.57 (C-11), 68.51 (C-4′), 67.44 (C-7), 62.08 (C-6′), 60.34 (C-8), 42.14 (C-3), 41.88 (C-5), 24.26 (C-12), 24.13 (C-13), 22.40 (C-6), 20.83, 20.70, 20.68, 20.66 (4CH3CO), 19.26 (C-10). ESI-HRMS: m/z calcd for C34H42O15Na [M + Na]+ 713.2416, found 713.2490.
2,3,4,6-Tetra-O-acetyl-4-oxo-9-O-iso-propylpaeoniflorin (18): colorless syrup, 62 mg (38.1%, petroleum: ethyl acetate = 3:1), Rf 0.36 (petroleum: ethyl acetate, 1:1), mp 147–149 °C, 1H NMR (400 MHz, Chloroform-d) δ 8.01 (d, J = 7.0 Hz, 2H, H-2″, H-6″), 7.58 (t, J = 7.5 Hz, 1H, H-4″), 7.44 (t, J = 7.6 Hz, 2H, H-3″, H-5″), 5.20 (s, 1H, H-9), 5.15 (d, J = 9.4 Hz, 1H, H-2′), 5.07–4.99 (m, 2H, H-3′, H-4′), 4.77 (d, J = 7.9 Hz, 1H, H-1′), 4.51 (q, J = 11.8 Hz, 2H, H-8), 4.18 (dd, J = 12.2, 2.4 Hz, 1H, H-6′), 4.12 (dd, J = 12.2, 5.3 Hz, 1H, H-6′), 3.91 (p, J = 6.2 Hz, 1H, H-11), 3.68–3.62 (m, 1H, H-5′), 3.03 (d, J = 7.3 Hz, 1H, H-5), 2.67 (m, 3H, H-6, H-3), 2.08, 2.05, 2.02, 1.99 (13H, 4COCH3, H-3), 1.37 (s, 3H, H-10), 1.11 (d, J = 6.2 Hz, 3H, H-12), 1.00 (d, J = 6.1 Hz, 3H, H-13). 13C NMR (101 MHz, Chloroform-d) δ 13C NMR (101 MHz, Chloroform-d) δ 205.05 (C-4), 170.48, 170.33, 169.51, 169.43 (4CH3CO), 166.48 (C-7″), 133.58 (C-4″), 129.82 (C-2″, C-6″), 129.50 (C-1″), 128.65 (C-3″, C-5″), 102.42 (C-9), 96.29 (C-1′), 87.91 (C-1), 85.61 (C-2), 73.00 (C-3′), 72.04 (C-5′), 71.53 (C-2′), 70.13 (C-11), 68.42 (C-4′), 62.90 (C-7), 62.40 (C-8), 62.10 (C-6′), 49.01 (C-3), 46.97 (C-5), 26.26 (C-6), 22.54 (C-12), 21.32 (C-13), 20.82, 20.75, 20.69×2 (4CH3CO), 20.54 (C-10). ESI-HRMS: m/z calcd for C34H42O15Na [M + Na]+ 713.2416, found 713.2419.
4-O-iso-propylpaeoniflorin (19): colorless syrup, 24.7 mg (52.5%, CH2Cl2: CH3OH, 23:1), Rf 0.39 (CH2Cl2: CH3OH, 7:1), 1H NMR (400 MHz, Chloroform-d) δ 7.94 (d, J = 6.9 Hz, 2H, H-2″, H-6″), 7.50 (t, J = 7.4 Hz, 1H, H-4″), 7.36 (t, J = 7.6 Hz, 2H, H-3″, H-5″), 5.46 (s, 1H, H-9), 4.70–4.60 (m, 2H, H-8, H-1′), 4.49 (d, J = 7.4 Hz, 1H, H-8), 4.05 (p, J = 6.1, 5.6 Hz, 1H, H-11), 3.79 (d, J = 9.3 Hz, 2H, H-6′), 3.54 (d, J = 10.6 Hz, 2H, H-3′, H-4′), 3.39 (s, 1H, H-2′), 3.26 (d, J = 8.6 Hz, 1H, H-5′), 2.64 (d, J = 6.6 Hz, 1H, H-6), 2.37 (dd, J = 10.9, 6.9 Hz, 1H, H-5), 1.96 (s, 2H, H-3), 1.79 (d, J = 10.7 Hz, 1H, H-6), 1.32 (s, 3H, H-10), 1.14 (d, J = 6.1 Hz, 6H, H-12, H-13). 13C NMR (101 MHz, Chloroform-d) δ 167.11 (C-7″), 133.45 (C-4″), 129.84 (C-2″, C-6″), 129.68 (C-1″), 128.63 (C-3″, C-5″), 107.87 (C-4), 101.19 (C-9), 98.91 (C-1′), 88.41 (C-1), 85.76 (C-2), 76.39 (C-3′), 75.73 (C-5′), 73.51 (C-2′), 69.84 (C-11), 69.53 (C-4′), 67.19 (C-7), 61.69 (C-6′), 60.92 (C-8), 42.34 (C-3), 41.21 (C-5), 24.25 (C-12), 24.13 (C-13), 22.80 (C-6), 19.55 (C-10). ESI-HRMS: m/z calcd for C26H34O11Na [M + Na]+ 545.1994, found 545.2083.
4-O-iso-propyldebenzoylpaeoniflorin (20): colorless syrup, 12.2 mg (32.4%, CH2Cl2: CH3OH, 16:1), Rf 0.08 (CH2Cl2: CH3OH, 7:1), 1H NMR (400 MHz, Acetone-d6) δ 5.20 (s, 1H, H-9), 4.65 (d, J = 7.7 Hz, 1H, H-8), 3.99 (d, J = 12.3 Hz, 1H, H-8), 3.88 (d, J = 12.4 Hz, 1H, H-1′), 3.81 (dd, J = 11.6, 2.1 Hz, 1H, H-6′), 3.61 (dd, J = 11.6, 5.3 Hz, 1H, H-11), 3.43 (t, J = 8.3 Hz, 1H, H-5′), 3.37–3.30 (m, 3H, H-3′, H-4′, H-6′), 3.25–3.20 (m, 1H, H-2′), 2.46–2.37 (m, 2H, H-5, H-6), 2.02 (d, J = 12.3 Hz, 1H, H-3), 1.87–1.79 (m, 2H, H-3, H-6), 1.28 (s, 3H, H-10), 1.11 (dd, J = 6.1, 1.6 Hz, 6H, H-12, H-13). 13C NMR (101 MHz, Acetone-d6) δ 108.58 (C-4), 101.96 (C-9), 99.47 (C-1′), 88.88 (C-1), 86.07 (C-2), 78.27 (C-3′), 77.46 (C-5′), 74.81 (C-2′), 72.43 (C-11), 71.82 (C-4′), 66.91 (C-7), 63.04 (C-6′), 59.12 (C-8), 43.07 (C-3), 41.91 (C-5), 24.55 (C-12), 24.39 (C-13), 23.16 (C-6), 19.65 (C-10). ESI-HRMS: m/z calcd for C19H30O10Na [M + Na]+ 441.1732, found 441.1787.
4-Oxo-9-O-iso-propylpaeoniflorin (21): colorless syrup, 18.3 mg (38.9%, CH2Cl2: CH3OH, 22:1), Rf 0.34 (CH2Cl2: CH3OH, 7:1), 1H NMR (400 MHz, Chloroform-d) δ 7.92 (d, J = 7.3 Hz, 2H, H-2″, H-6″), 7.50 (t, J = 7.5 Hz, 1H, H-4″), 7.34 (t, J = 7.7 Hz, 2H, H-3″, H-5″), 5.21 (s, 1H, H-9), 4.78 (d, J = 11.7 Hz, 1H, H-8), 4.58–4.51 (m, 2H, H-8, H-1′), 3.81 (dd, J = 11.2, 5.1 Hz, 3H, H-6′, H-11), 3.68–3.61 (m, 2H, H-3′, H-4′), 3.49 (s, 1H, H-2′), 3.35 (s, 1H, H-5′), 2.95 (d, J = 7.0 Hz, 1H, H-6), 2.78 (t, J = 9.3 Hz, 1H, H-5), 2.67–2.53 (m, 2H, H-3), 1.98 (d, J = 10.8 Hz, 1H, H-6), 1.38 (s, 3H, H-10), 1.05 (d, J = 6.2 Hz, 3H, H-12), 0.90 (d, J = 6.1 Hz, 3H, H-13).13C NMR (101 MHz, Chloroform-d) δ 205.42 (C-4), 167.31 (C-7″), 133.85 (C-4″), 129.89 (C-2″,C-6″), 129.33 (C-1″), 128.64 (C-3″, C-5″), 102.97 (C-9), 98.73 (C-1′), 87.86 (C-1), 85.67 (C-2),76.47 (C-3′), 75.93 (C-5′), 73.69 (C-2′), 70.22 (C-11), 69.72 (C-4′), 63.45 (C-7), 63.12(C-8), 61.67 (C-6′), 49.01 (C-3), 45.80 (C-5), 26.76 (C-6), 22.58 (C-12), 21.39 (C-13), 20.78 (C-10). ESI-HRMS: m/z calcd for C26H34O11Na [M + Na]+ 545.1994, found 545.2084.
4-Oxo-9-O-iso-propyldebenzoylpaeoniflorin (22): colorless syrup, 14.5 mg (38.5%, CH2Cl2: CH3OH, 15:1), Rf 0.04 (CH2Cl2: CH3OH, 7:1), 1H NMR (400 MHz, Acetone-d6) δ 5.32 (s, 1H, H-9), 4.76 (d, J = 7.7 Hz, 1H, H-8), 4.01 (d, J = 12.5 Hz, 1H, H-6′), 3.81 (dd, J = 11.7, 2.6 Hz, 1H, H-11), 3.70 (d, J = 12.5 Hz, 1H, H-6′), 3.62 (dd, J = 11.7, 5.6 Hz, 1H, H-5′), 3.48 (t, J = 8.6 Hz, 1H, H-3), 3.40–3.34 (m, 2H, H-2′, H-4′), 3.33–3.25 (m, 2H, H-8, H-1′), 2.89 (dd, J = 11.2, 7.4 Hz, 1H, H-5), 2.74 (d, J = 18.2 Hz, 1H, H-6), 2.47–2.38 (m, 2H, H-3), 2.06 (s, 1H, H-6), 1.34 (s, 3H, H-10), 1.05 (dd, J = 7.8, 6.2 Hz, 6H, H-12, H-13). 13C NMR (101 MHz, Acetone-d6) δ 205.48 (C-4), 101.61 (C-9), 98.87 (C-1′), 87.72 (C-1), 86.89 (C-2), 78.16 (C-3′), 77.48 (C-5′), 74.52 (C-2′), 71.70 (C-11), 69.93 (C-4′), 65.09 (C-7), 62.91 (C-6′), 60.07 (C-8), 49.59 (C-3), 47.24 (C-5), 26.69 (C-6), 22.91 (C-12), 21.64 (C-13), 20.83 (C-10). ESI-HRMS: m/z calcd for C19H30O10Na [M + Na]+ 441,1732, found 441.1783.
2,3,4,6-Tetra-O-acetyl-4-O-butylpaeoniflorin (23): white solid, 31.4 mg (17.7%, petroleum: ethyl acetate, 4:1), mp 108.4 °C, Rf 0.39 (petroleum: ethyl acetate, 1:1), 1H NMR (400 MHz, Chloroform-d) δ 8.03 (d, J = 7.1 Hz, 2H, H-2″, H-6″), 7.60 (d, J = 14.9 Hz, 1H, H-4″), 7.47 (t, J = 7.7 Hz, 2H, H-3″, H-5″), 5.44 (s, 1H, H-9), 5.12–4.96 (m, 3H, H-2′, H-3′, H-4′), 4.75 (d, J = 7.8 Hz, 1H, H-1′), 4.59 (d, J = 12.0 Hz, 1H, H-8), 4.48 (d, J = 12.0 Hz, 1H, H-8), 4.18 (dd, J = 12.2, 2.6 Hz, 1H, H-6′), 4.11 (dd, J = 12.2, 5.3 Hz, 1H, H-6′), 3.61 (tt, J = 5.3, 2.8 Hz, 3H, H-11, H-5′), 2.77 (d, J = 8.5 Hz, 1H, H-5), 2.32 (dd, J = 10.7, 6.9 Hz, 1H, H-6), 2.07, 2.03, 2.02, 1.98 (m, 14H, 4COCH3, H-3), 1.79 (d, J = 10.7 Hz, 1H, H-6), 1.58–1.50 (m, 2H, H-13), 1.35 (m, 3H, H-12, H-10), 0.90 (t, J = 7.4 Hz, 3H, H-14). 13C NMR (101 MHz, Chloroform-d) δ 170.58, 170.36, 169.53, 169.43 (4CH3CO), 166.52 (C-7″), 133.58 (C-4″), 129.75 (C-2″, C-6″), 129.67 (C-1″), 128.76 (C-3″, C-5″), 107.65 (C-4), 101.20 (C-9), 96.44 (C-1′), 88.45 (C-1), 85.67 (C-2), 73.08 (C-3′), 71.84 (C-5′), 71.39 (C-2′), 69.86 (C-11), 68.49 (C-4′), 64.03 (C-7), 62.09 (C-6′), 60.27 (C-8), 41.63 (C-3), 40.92 (C-5), 32.01 (C-12), 22.34 (C-6), 20.86×2, 20.72×2 (4CH3CO), 20.69 (C-10), 19.28 (C-13), 13.94 (C-14). ESI-HRMS: m/z calcd for C35H44O15Na [M + Na]+ 727.2573, found 727.2635.
2,3,4,6-Tetra-O-acetyl-4-oxo-9-O-butylpaeoniflorin (24): white solid, 72.6 mg (40.9%, petroleum: ethyl acetate, 3:1). Rf 0.35 (petroleum: ethyl acetate, 1:1), mp 119.7 °C, 1H NMR (400 MHz, Chloroform-d) δ 8.01 (d, J = 8.5 Hz, 2H, H-2″, H-6″), 7.59 (t, J = 7.4 Hz, 1H, H-4″), 7.45 (t, J = 7.7 Hz, 2H, H-3″, H-5″), 5.17 (t, J = 9.4 Hz, 1H, H-2′), 5.10 (s, 1H, H-9), 5.08–5.00 (m, 2H, H-3′, H-4′), 4.78 (d, J = 7.9 Hz, 1H, H-1′), 4.56–4.47 (m, 2H, H-8), 4.19 (dd, J = 12.2, 2.5 Hz, 1H, H-6′), 4.13 (dd, J = 12.2, 5.4 Hz, 1H, H-6′), 3.72–3.62 (m, 2H, H-11, H-5′), 3.37 (dt, J = 9.5, 6.4 Hz, 1H, H-11), 3.04 (d, J = 7.3 Hz, 1H, H-5), 2.73–2.67 (m, 1H, H-6), 2.65 (d, J = 5.7 Hz, 2H, H-3,H-6), 2.08, 2.05, 2.03, 2.00 (m, 13H, 4COCH3, H-3), 1.44 (dt, J = 8.8, 6.2 Hz, 2H, H-13), 1.39 (s, 3H, H-10), 1.26 (d, J = 7.8 Hz, 2H, H-12), 0.83 (t, J = 7.3 Hz, 3H, H-14).13C NMR (101 MHz, Chloroform-d) δ 204.90 (C-4), 170.52, 170.37, 169.54, 169.46 (4CH3CO), 166.50 (C-7″), 133.61(C-4″), 129.83 (C-2″, C-6″), 129.53 (C-1″), 128.68 (C-3″, C-5″), 104.94 (C-9), 96.32 (C-1′), 87.96 (C-1), 85.77 (C-2), 73.01 (C-3′), 72.08 (C-5′), 71.54 (C-2′), 68.64 (C-11), 68.41 (C-4′), 63.15 (C-7), 62.43 (C-8), 62.11 (C-6′), 48.94 (C-3), 46.92 (C-5), 31.48 (C-12), 26.31 (C-6), 20.85, 20.77, 20.72×2 (4CH3CO), 20.51 (C-10), 19.32 (C-13), 13.92 (C-14). ESI-HRMS: m/z calcd for C35H44O15Na [M + Na]+ 727.2573, found 727.2633.
4-O-butylpaeoniflorin (25): colorless syrup, 21.7 mg (44.9%, CH2Cl2: CH3OH, 22:1), Rf 0.34 (CH2Cl2: CH3OH, 7:1). 1H NMR (400 MHz, Chloroform-d) δ 7.92 (d, J = 7.2 Hz, 2H, H-2″, H-6″), 7.48 (t, J = 7.5 Hz, 1H, H-4″), 7.34 (t, J = 7.6 Hz, 2H, H-3″, H-5″), 5.46 (s, 1H, H-9), 4.66 (t, J = 8.5 Hz, 2H, H-8, H-1′), 4.50 (d, J = 7.2 Hz, 1H, H-8), 3.79 (d, J = 10.4 Hz, 2H, H-6′), 3.62–3.47 (m, 4H, H-3′, H-4′, H-11), 3.41 (s, 1H, H-2′), 3.29 (s, 1H, H-5′), 2.66 (d, J = 6.3 Hz, 1H, H-6), 2.38 (d, J = 10.0 Hz, 1H, H-5), 1.94 (s, 2H, H-3), 1.78 (d, J = 10.4 Hz, 1H, H-6), 1.50 (p, J = 6.9 Hz, 2H, H-12), 1.36–1.27 (m, 5H, H-10, H-13), 0.87 (t, J = 7.3 Hz, 3H, H-14). 13C NMR (101 MHz, Chloroform-d) δ 167.12 (C-7″), 133.45 (C-4″), 129.85 (C-2″, C-6″), 129.64 (C-1″), 128.62 (C-3″, C-5″), 107.72 (C-4), 101.25 (C-9), 98.90 (C-1′), 88.48 (C-1), 85.73 (C-2), 76.38 (C-3′), 75.75 (C-5′), 73.57 (C-2′), 70.10 (C-11), 69.53 (C-4′), 63.74 (C-7), 61.67 (C-6′), 60.94 (C-8), 41.81 (C-3), 40.27 (C-5), 32.01 (C-12), 29.84 (C-6), 19.55 (C-10), 19.26 (C-13), 13.94 (C-14). ESI-HRMS: m/z calcd for C27H36O11Na [M + Na]+ 559.2150, found 559.2115.
4-Oxo-9-O-butylpaeoniflorin (26): colorless syrup, 25.1 mg (42.5%, CH2Cl2: CH3OH, 23:1), Rf 0.35 (CH2Cl2: CH3OH, 7:1), 1H NMR (400 MHz, Chloroform-d) δ 7.90 (d, J = 7.2 Hz, 2H, H-2″, H-6″), 7.50 (t, J = 7.5 Hz, 1H, H-4″), 7.33 (t, J = 7.7 Hz, 2H, H-3″, H-5″), 5.09 (s, 1H, H-9), 4.75 (d, J = 11.7 Hz, 1H, H-8), 4.59–4.51 (m, 2H, H-8, H-1′), 3.84 (s, 2H, H-6′), 3.66 (d, J = 6.9 Hz, 2H, H-11), 3.58 (t, J = 7.9 Hz, 1H, H-3′), 3.50 (s, 1H, H-4′), 3.38–3.34 (m, 1H, H-2′), 3.25 (q, J = 7.3, 6.5 Hz, 1H, H-5′), 2.97 (d, J = 7.1 Hz, 1H, H-6), 2.79 (d, J = 9.6 Hz, 1H, H-5), 2.67–2.49 (m, 2H, H-3), 1.99 (d, J = 10.8 Hz, 1H, H-6), 1.36 (d, J = 20.3 Hz, 5H, H-10, H-12), 1.18 (q, J = 7.5 Hz, 2H, H-13), 0.77 (t, J = 7.3 Hz, 3H, H-14). 13C NMR (101 MHz, Chloroform-d) δ 205.17 (C-4), 167.30 (C-7″), 133.71 (C-4″), 129.85 (C-2″, C-6″), 129.37 (C-1″), 128.63 (C-3″, C-5″), 105.35 (C-9), 98.74 (C-1′), 87.98 (C-1), 85.82 (C-2), 76.55 (C-3′), 75.92 (C-5′), 73.69 (C-2′), 69.62 (C-11), 68.52 (C-4′), 63.49 (C-7), 63.30 (C-8), 61.64 (C-6′), 48.87 (C-3), 46.99 (C-5), 31.48 (C-12), 26.62 (C-6), 20.74 (C-10), 19.29 (C-13), 13.90 (C-14). ESI-HRMS: m/z calcd for C27H36O11Na [M + Na]+ 559.2150, found 559.2146.
4-Oxo-9-O-butyldebenzoylpaeoniflorin (27): white solid, 17.8 mg (37.4%, CH2Cl2: CH3OH, 15:1), Rf 0.06 (CH2Cl2: CH3OH, 7:1), mp 125.9 °C, 1H NMR (400 MHz, Acetone-d6) δ 5.18 (s, 1H, H-9), 4.76 (d, J = 7.7 Hz, 1H, H-8), 4.02 (d, J = 12.5 Hz, 1H, H-6′), 3.81 (dd, J = 11.7, 2.6 Hz, 1H, H-11), 3.72 (d, J = 12.6 Hz, 1H, H-6′), 3.66–3.59 (m, 2H, H-11, H-5′), 3.49–3.44 (m, 1H, H-3′), 3.39–3.33 (m, 2H, H-2′, H-4′), 3.32–3.25 (m, 2H, H-8,H-1′), 2.89 (dd, J = 11.1, 7.6 Hz, 1H, H-5), 2.74 (d, J = 16.7 Hz, 1H, H-6), 2.49 (d, J = 7.4 Hz, 1H, H-3), 2.38 (d, J = 17.9 Hz, 1H, H-3), 2.09 (s, 1H, H-6), 1.47–1.39 (m, 2H, H-12), 1.34 (s, 3H, H-10), 1.33–1.28 (m, 2H, H-13), 0.87 (t, J = 7.3 Hz, 3H, H-14). 13C NMR (101 MHz, Acetone-d6) δ 205.30 (C-4), 104.11 (C-9), 98.88 (C-1′), 88.19 (C-1), 86.95 (C-2), 78.17 (C-3′), 77.49 (C-5′), 74.50 (C-2′), 71.72 (C-11), 68.59 (C-4′), 65.33 (C-7), 62.93 (C-6′), 60.19 (C-8), 49.52 (C-3), 47.19 (C-5), 32.32 (C-12), 26.65 (C-6), 20.77 (C-10), 19.82 (C-13), 14.10 (C-14). ESI-HRMS: m/z calcd for C20H32O10Na [M + Na]+ 455.1888, found 455.1990.
2,3,4,6-Tetra-O-acetyl-4-O-sec-butylpaeoniflorin (28): white solid, 68 mg (37.0%, petroleum: ethyl acetate, 4:1), mp 110.9 °C, Rf 0.40 (petroleum: ethyl acetate, 1:1), 1H NMR (400 MHz, Chloroform-d) δ 8.03 (d, J = 8.1 Hz, 2H, H-2″, H-6″), 7.60 (t, J = 7.4 Hz, 1H, H-4″), 7.48 (t, J = 7.7 Hz, 2H, H-3″, H-5″), 5.42 (s, 1H, H-9), 5.11–4.95 (m, 3H, H-2′, H-3′, H-4′), 4.74 (d, J = 7.7 Hz, 1H, H-1′), 4.59 (d, J = 11.9 Hz, 1H, H-8), 4.49 (d, J = 11.9 Hz, 1H, H-8), 4.19–4.08 (m, 2H, H-6′), 3.85 (dq, J = 12.1, 6.1 Hz, 1H, H-11), 3.59 (dq, J = 8.1, 5.2, 4.2 Hz, 1H, H-5′), 2.73 (t, J = 5.9 Hz, 1H, H-5), 2.32 (dt, J = 12.0, 6.4 Hz, 1H, H-6), 2.07, 2.02, 2.01, 1.97 (14H, 4COCH3, H-3), 1.80 (dd, J = 10.6, 4.0 Hz, 1H, H-6), 1.57–1.48 (m, 1H, H-12), 1.43 (dt, J = 14.4, 7.3 Hz, 1H, H-12), 1.34 (s, 3H, H-10), 1.19–1.14 (m, 3H, H-13), 0.86 (q, J = 7.1 Hz, 3H, H-14). 13C NMR (101 MHz, Chloroform-d) δ 170.56, 170.34, 169.52, 169.42 (4CH3CO), 166.51 (C-7″), 133.57 (C-4″), 129.74 (C-2″, C-6″), 128.77 (C-1″, C-3″, C-5″), 107.91, 107.82 (C-4), 101.24, 101.08 (C-9), 96.48 (C-1′), 88.42 (C-1), 85.71 (C-2), 73.11 (C-3′), 72.42, 72.27 (C-11), 71.86 (C-5′), 71.43, 71.41 (C-2′), 69.67, 69.50 (C-7), 68.55 (C-4′), 62.14 (C-6′), 60.37 (C-8), 42.14 (C-3), 41.48 (C-5), 30.70, 30.65 (C-12), 22.42 (C-6), 21.84, 21.67 (C-13), 20.83, 20.72, 20.69, 20.68 (4CH3CO), 19.29 (C-10), 10.23, 10.04 (C-14). ESI-HRMS: m/z calcd for C35H44O15Na [M + Na]+ 727.2573, found 727.2539.
2,3,4,6-Tetra-O-acetyl-4-oxo-9-O-sec-butylpaeoniflorin (29): white solid, 50.7 mg (27.6%, petroleum: ethyl acetate = 3:1). mp 123.7 °C, Rf 0.37 (petroleum: ethyl acetate, 1:1), 1H NMR (400 MHz, Chloroform-d) δ 8.01 (d, J = 8.0 Hz, 2H, H-2″, H-6″), 7.58 (t, J = 7.4 Hz, 1H, H-4″), 7.44 (t, J = 7.6 Hz, 2H, H-3″, H-5″), 5.21 (d, J = 10.7 Hz, 1H, H-9), 5.16 (dt, J = 9.4, 4.7 Hz, 1H, H-2′), 5.03 (qd, J = 9.4, 2.1 Hz, 2H, H-3′, H-4′), 4.77 (d, J = 7.8 Hz, 1H, H-1′), 4.55–4.46 (m, 2H, H-8), 4.20–4.09 (m, 2H, H-6′), 3.69 (dq, J = 23.0, 7.1, 6.6 Hz, 2H, H-11, H-5′), 3.03 (d, J = 7.0 Hz, 1H, H-5), 2.68 (d, J = 12.3 Hz, 3H, H-3, H-6), 2.08, 2.07, 2.05, 2.02, 1.99 (m, 13H, 4COCH3, H-3), 1.56–1.40 (m, 2H, H-12), 1.37 (s, 3H, H-10), 1.11 (d, J = 6.2 Hz, 1H, H-13), 0.97 (d, J = 6.1 Hz, 2H, H-13), 0.83 (t, J = 7.5 Hz, 2H, H-14), 0.72 (t, J = 7.4 Hz, 1H, H-14). 13C NMR (101 MHz, Chloroform-d) δ 205.16, 205.08 (C-4), 170.50, 170.34, 169.52, 169.45 (4CH3CO), 166.53, 166.49 (C-7″), 133.60 (C-4″), 129.84 (C-2″, C-6″), 129.50 (C-1″), 128.66 (C-3″, C-5″), 103.70, 102.24 (C-9), 96.31 (C-1′), 88.06, 87.94 (C-1), 85.64, 85.59 (C-2), 76.19, 74.89 (C-11), 73.03 (C-2′), 72.06 (C-5′), 71.55 (C-3′), 68.45 (C-4′), 63.00, 62.93 (C-7), 62.47, 62.45 (C-8), 62.13(C-6′), 49.06, 49.03 (C-6), 46.93 (C-5), 29.38, 28.58 (C-12), 26.41, 26.31 (C-3), 20.83, 20.76, 20.74, 20.69 (4CH3CO), 20.58 (C-10), 19.77, 18.04 (C-13), 9.52, 9.34 (C-14). ESI-HRMS: m/z calcd for C35H44O15Na [M + Na]+ 727.2573, found 727.2544.
4-O-sec-butylpaeoniflorin (30): white solid, 31.8 mg (49.4%, CH2Cl2: CH3OH, 23:1), Rf 0.36 (CH2Cl2: CH3OH, 7:1), mp 117.2 °C, 1H NMR (400 MHz, Chloroform-d) δ 7.93 (d, J = 8.5 Hz, 2H, H-2″, H-6″), 7.48 (t, J = 7.5 Hz, 1H, H-4″), 7.34 (t, J = 6.9 Hz, 2H, H-3″, H-5″), 5.45 (s, 1H, H-9), 4.65 (q, J = 12.1 Hz, 2H, H-8, H-1′), 4.49 (d, J = 7.5 Hz, 1H, H-8), 3.85–3.73 (m, 3H, H-6′, H-11), 3.61 (m, 2H, H-3′, H-4′), 3.46–3.38 (m, 1H, H-2′), 3.28 (d, J = 8.2 Hz, 1H, H-5′), 2.63 (d, J = 6.4 Hz, 1H, H-6), 2.35 (t, J = 7.9 Hz, 1H, H-5), 2.01–1.88 (m, 2H, H-3), 1.76 (d, J = 10.7 Hz, 1H, H-6), 1.53–1.37 (m, 2H, H-12), 1.31 (s, 3H, H-10), 1.11 (d, J = 6.1 Hz, 3H, H-13), 0.82 (q, J = 5.7 Hz, 3H, H-14). 13C NMR (101 MHz, Chloroform-d) δ 167.07 (C-7″), 133.42 (C-4″), 129.82 (C-2″, C-6″), 129.69 (C-1″), 128.61 (C-3″, C-5″), 107.92, 107.88 (C-4), 101.23, 101.14 (C-9), 98.89 (C-1′), 88.40, 88.37 (C-1), 85.78, 85.74 (C-2), 76.33 (C-3′), 75.73 (C-5′), 73.58 (C-2′), 72.09, 72.03 (C-11), 69.96, 69.80 (C-7), 69.65 (C-4′), 61.68 (C-6′), 60.93 (C-8), 42.64, 42.31 (C-3), 41.33, 40.89 (C-5), 30.67, 30.63 (C-12), 22.75 (C-6), 21.83, 21.57 (C-13), 19.53 (C-10), 10.19, 10.03 (C-14). ESI-HRMS: m/z calcd for C27H36O11Na [M + Na]+ 559.2150, found 559.2239.
4-O-sec-butyldebenzoylpaeoniflorin (31): colorless syrup, 20.4 mg (47.2%, CH2Cl2: CH3OH, 16:1), Rf 0.06 (CH2Cl2: CH3OH, 7:1), 1H NMR (400 MHz, Acetone-d6) δ 5.20 (d, J = 3.1 Hz, 1H, H-9), 4.66 (d, J = 7.7 Hz, 1H, H-8), 3.99 (d, J = 12.4 Hz, 1H, H-8), 3.89 (d, J = 8.3 Hz, 1H,H-1′), 3.80 (d, J = 11.5 Hz, 1H, H-6′), 3.62 (dd, J = 12.1, 4.3 Hz, 1H, H-6′), 3.52 (d, J = 7.2 Hz, 1H, H-11), 3.45 (d, J = 8.4 Hz, 1H, H-5′), 3.33 (d, J = 5.3 Hz, 2H, H-3′, H-4′), 3.24 (t, J = 8.3 Hz, 1H, H-2′), 2.51–2.37 (m, 2H, H-6, H-5), 2.08 (d, J = 5.0 Hz, 2H, H-3), 1.82 (d, J = 10.3 Hz, 1H, H-6), 1.43 (m, 2H, H-12), 1.29 (s, 3H, H-10), 1.10 (dd, J = 6.1, 2.9 Hz, 3H, H-13), 0.85 (td, J = 7.5, 3.2 Hz, 3H, H-14). 13C NMR (101 MHz, Acetone-d6) δ 128.71, 108.66 (C-4), 102.05, 101.80 (C-9), 99.49 (C-1′), 88.94 (C-1), 86.08 (C-2), 78.08 (C-3′), 77.44 (C-5′), 74.71 (C-2′), 72.41, 72.33 (C-11), 71.80, 71.72, 71.63 (C-7), 62.95 (C-4′), 59.15 (C-6′), 59.04 (C-8), 43.46, 43.05 (C-3), 42.29, 41.48 (C-5), 31.33, 31.25 (C-12), 23.18 (C-6), 22.19, 22.02 (C-13), 19.69 (C-10), 10.29, 10.14 (C-14). ESI-HRMS: m/z calcd for C20H32O10Na [M + Na]+ 455.47, found 455.19.
4-oxo-9-O-sec-butylpaeoniflorin (32): colorless syrup, 27.5 mg (46.6%, CH2Cl2: CH3OH, 22:1), Rf 0.37 (CH2Cl2: CH3OH, 7:1), 1H NMR (400 MHz, Chloroform-d) δ 7.92 (d, J = 8.0 Hz, 2H, H-2″, H-6″), 7.50 (t, J = 7.5 Hz, 1H, H-4″), 7.34 (t, J = 7.7 Hz, 2H, H-3″, H-5″), 5.22 (d, J = 13.5 Hz, 1H, H-9), 4.77 (t, J = 12.3 Hz, 1H, H-8), 4.56 (d, J = 8.0 Hz, 2H, H-8, H-1′), 3.85 (t, J = 13.4 Hz, 2H, H-6′), 3.64 (m, 3H, H-3′, H-4′, H-11), 3.49 (s, 1H, H-2′), 3.36 (s, 1H, H-5′), 2.96 (d, J = 7.1 Hz, 1H, H-6), 2.79 (t,J = 9.4 Hz, 1H, H-5), 2.68–2.55 (m, 2H, H-3), 1.99 (d, J = 11.8 Hz, 1H, H-6), 1.47–1.32 (m, 5H, H-10, H-12), 1.06 (d, J = 6.2 Hz, 1H, H-13), 0.86 (d, J = 6.1 Hz, 2H, H-13), 0.78 (t, J = 7.4 Hz, 2H, H-14), 0.63 (t, J = 7.4 Hz, 1H, H-14). 13C NMR (101 MHz, Chloroform-d) δ 205.47 (C-4), 167.39 (C-7″), 133.74 (C-4″), 129.91 (C-2″, C-6″), 129.31 (C-1″), 128.63 (C-3″, C-5″), 104.19, 102.66 (C-9), 98.72 (C-1′), 88.01, 87.94 (C-1), 85.66, 85.57 (C-2), 76.50, 76.17 (C-11), 75.93 (C-3′), 74.75 (C-5′), 73.67 (C-2′), 69.70 (C-4′), 63.15(C-7), 63.11 (C-8), 61.68 (C-6′), 48.97 (C-6), 46.99 (C-5), 29.83, 29.33 (C-12), 28.59 (C-3), 20.80 (C-10), 19.74, 17.95 (C-13), 9.43, 9.23 (C-14). ESI-HRMS: m/z calcd for C27H36O11Na [M + Na]+ 558.2150, found 559.2246.
4-oxo-9-O-sec-butyldebenzoylpaeoniflorin (33): white solid, 17.5 mg (36.8%, CH2Cl2: CH3OH, 15:1), mp 98.2 °C, Rf 0.05 (CH2Cl2: CH3OH, 7:1), 1H NMR (400 MHz, Acetone-d6) δ 5.33 (d, J = 16.3 Hz, 1H, H-9), 4.76 (d, J = 9.5 Hz, 1H, H-8), 4.02 (dd, J = 12.5, 5.9 Hz, 1H, H-6′), 3.81 (d, J = 9.3 Hz, 1H, H-11), 3.73–3.59 (m, 3H, H-6′, H-5′, H-4′), 3.46 (t, J = 8.8 Hz, 1H, H-3′), 3.32 (m, 3H, H-2′, H-1′, H-8), 2.89 (t, J = 11.0 Hz, 1H, H-5), 2.74 (dd, J = 17.7, 3.2 Hz, 1H, H-6), 2.43 (dd, J = 17.4, 4.3 Hz, 2H, H-3), 2.08 (d, J = 3.9 Hz, 1H, H-6), 1.41 (m, 2H, H-12), 1.34 (s, 3H, H-10), 1.05 (dd, J = 21.8, 6.2 Hz, 3H, H-13), 0.83 (q, J = 7.7 Hz, 3H, H-14). 13C NMR (101 MHz, Acetone-d6) δ 205.62, 205.44 (C-4), 103.33, 101.47 (C-9), 98.88 (C-1′), 88.20, 87.95 (C-1), 86.89 (C-2), 78.22, 77.50 (C-11), 76.37 (C-3′), 75.06 (C-5′), 74.53 (C-2′), 71.74 (C-4′), 65.32, 65.15 (C-7), 62.96 (C-6′), 60.23, 60.04 (C-8), 59.64 (C-3), 49.68, 49.62 (C-5), 47.34, 47.23 (C-12), 26.81, 26.71 (C-6), 20.87 (C-10), 20.56, 18.80 (C-13), 10.01, 9.64 (C-14). ESI-HRMS: m/z calcd for C20H32O10Na [M + Na]+ 455.1888, found 455.1910.
2,3,4,6-Tetra-O-acetyl-4-O-benzylpaeoniflorin (34): white solid, 25.2 mg (22.9%, petroleum: ethyl acetate, 6:1) Rf 0.40 (petroleum: ethyl acetate, 1.5:1), mp 172.4 °C, 1H NMR (400 MHz, Chloroform-d) δ 8.04 (d, J = 7.0 Hz, 2H, H-2″, H-6″), 7.61 (t, J = 7.4 Hz, 1H, H-4″), 7.49 (d, J = 7.9 Hz, 2H, H-3″, H-5″), 7.34–7.26 (m, 5H, H-2″′, H-3″′, H-4″′, H-5′″, H-6″′), 5.50 (s, 1H, H-9), 5.12–4.97 (m, 3H, H-2′, H-3′, H-4′), 4.75 (d, J = 7.8 Hz, 1H, H-1′), 4.71 (s, 2H, H-11), 4.61 (d, J = 12.0 Hz, 1H, H-8), 4.50 (d, J = 11.9 Hz, 1H, H-8), 4.18 (dd, J = 12.2, 2.6 Hz, 1H, H-6′), 4.11 (dd, J = 12.2, 5.4 Hz, 1H, H-6′), 3.64–3.58 (m, 1H, H-5′), 2.85 (d, J = 6.8 Hz, 1H, H-5), 2.33 (dd, J = 10.8, 6.9 Hz, 1H, H-6), 2.16 (d, J = 10.6 Hz, 1H, H-3), 2.08–1.97 (m, 13H, 4COCH3, H-3), 1.82 (d, J = 10.6 Hz, 1H, H-6), 1.37 (s, 3H, H-10). 13C NMR (101 MHz, Chloroform-d) δ 170.56, 170.35, 169.53, 169.44 (4CH3CO), 166.53 (C-7″), 137.81 (C-1″′), 133.61 (C-4″), 129.77 (C-2″, C-6″), 129.67 (C-1″), 128.80 (C-3″, C-5″), 128.61 (C-3″′, C-5″′), 127.93 (C-4″′), 127.73 (C-2″′, C-6″′), 107.83 (C-4), 101.31 (C-9), 96.49 (C-1′), 88.46 (C-1), 85.77 (C-2), 73.09 (C-3′), 71.90 (C-5′), 71.43 (C-2′), 70.01 (C-7), 68.53 (C-4′), 66.20 (C-11), 62.12 (C-6′), 60.22 (C-8), 41.93 (C-3), 40.98 (C-5), 22.36 (C-6), 20.87, 20.72, 20.70×2 (4CH3CO), 19.26 (C-10). ESI-HRMS: m/z calcd for C38H42O15Na [M + Na]+ 761.2416, found 761.2439.
2,3,4,6-Tetra-O-acetyl-4-oxo-9-O-benzylpaeoniflorin (35): white solid, 55.7 mg (53.4%, petroleum: ethyl acetate, 4:1). Rf 0.30 (petroleum: ethyl acetate, 1.5:1), mp 140.4 °C, 1H NMR (400 MHz, Chloroform-d) δ 7.94 (d, J = 7.8 Hz, 2H, H-2″, H-6″), 7.58 (t, J = 7.5 Hz, 1H, H-4″), 7.38 (t, J = 7.7 Hz, 2H, H-3″, H-5″), 7.23 (m, 5H, H-2″′, H-3″′, H-4″′, H-5′″, H-6″′), 5.25–5.16 (m, 2H, H-9, H-2′), 5.06 (q, J = 9.0, 8.2 Hz, 2H, H-3′, H-4′), 4.83–4.75 (m, 2H, H-1′, H-8), 4.56–4.45 (m, 3H, H-8, H-11), 4.23–4.12 (m, 2H, H-6′), 3.71–3.64 (m, 1H, H-5′), 3.11 (d, J = 7.4 Hz, 1H, H-5), 2.72 (s, 2H, H-6, H-3), 2.10–1.97 (m, 14H, 4COCH3, H-6, H-3), 1.44 (s, 3H, H-10). 13C NMR (101 MHz, Chloroform-d) δ 204.87 (C-4), 170.52, 170.36, 169.54, 169.48 (4CH3CO), 166.50 (C-7″), 137.04 (C-1″′), 133.56 (C-4″), 129.86 (C-1″, C-2″, C-6″), 128.66 (C-3″, C-5″), 128.43 (C-3″′, C-5″′), 127.77 (C-2″′, C-4″′, C-6″′), 104.13 (C-9), 96.33 (C-1′), 88.06 (C-1), 86.22 (C-2), 73.01 (C-2′), 72.11 (C-5′), 71.54 (C-3′), 70.26 (C-8), 68.44 (C-4′), 63.14 (C-7), 62.38 (C-11), 62.12 (C-6′), 48.97 (C-5), 46.96 (C-3), 26.31 (C-6), 20.83, 20.76, 20.71×2 (4CH3CO), 20.53 (C-10). ESI-HRMS: m/z calcd for C38H42O15Na [M + Na]+ 761.2416, found 761.2444.
4-O-benzyldebenzoylpaeoniflorin (36): white solid, 15.3 mg (32.8%, CH2Cl2: CH3OH, 22:1), Rf 0.08 (CH2Cl2: CH3OH, 7:1), mp 214.7 °C, 1H NMR (400 MHz, Acetone-d6) δ 7.39–7.23 (m, 5H, H-2″′, H-3″′, H-4″′, H-5″′, H-6″′), 5.28 (s, 1H, H-9), 4.73–4.64 (m, 3H, H-8, H-1′), 4.03 (d, J = 12.3 Hz, 1H, H-11), 3.93 (d, J = 12.3 Hz, 1H, H-11), 3.82 (d, J = 11.7 Hz, 1H, H-6′), 3.63 (dd, J = 12.0, 4.2 Hz, 1H, H-6′), 3.46 (t, J = 8.4 Hz, 1H, H-3′), 3.34 (d, J = 4.7 Hz, 2H, H-4′, H-5′), 3.24 (t, J = 9.2 Hz, 1H, H-2′), 2.61 (d, J = 8.6 Hz, 1H, H-6), 2.44 (dd, J = 10.7, 6.9 Hz, 1H, H-5), 2.13 (d, J = 12.2 Hz, 1H, H-3), 1.95 (d, J = 12.2 Hz, 1H, H-3), 1.87 (d, J = 10.7 Hz, 1H, H-6), 1.32 (s, 3H, H-10). 13C NMR (101 MHz, Acetone-d6) δ 139.66 (C-1″′), 129.03 (C-3″′, C-5″′), 128.23 (C-2″′, C-6″′), 128.13 (C-4″′), 108.66 (C-4), 102.08 (C-9), 99.47 (C-1′), 88.96 (C-1), 86.21 (C-2), 78.18 (C-3′), 77.44 (C-5′), 74.80 (C-2′), 72.84 (C-7), 71.78 (C-4′), 66.02 (C-11), 62.99 (C-6′), 59.07 (C-8), 42.82 (C-3), 41.07 (C-5), 23.25 (C-6), 19.64 (C-10). ESI-HRMS: m/z calcd for C23H30O10Na [M + Na]+ 489.1732, found 489.1752.
4-Oxo-9-O-benzylpaeoniflorin (37): colorless syrup, 29.0 mg (46.2%, CH2Cl2: CH3OH, 23:1), Rf 0.35 (CH2Cl2: CH3OH, 7:1), 1H NMR (400 MHz, Chloroform-d) δ 7.76 (d, J = 7.7 Hz, 2H, H-2″, H-6″), 7.40 (t, J = 7.5 Hz, 1H, H-4″), 7.13 (m, 7H, H-3″, H-5″, H-2″′, H-3″′, H-4″′, H-5″′, H-6″′), 5.20 (s, 1H, H-9), 4.69 (dd, J = 12.1, 6.8 Hz, 2H, H-11), 4.55 (d, J = 11.2 Hz, 2H, H-8, H-1′), 4.33 (d, J = 12.1 Hz, 1H, H-8), 3.83 (s, 2H, H-6′), 3.66 (s, 2H, H-3′, H-4′), 3.49 (s, 1H, H-2′), 3.38 (s, 1H, H-5′), 3.00 (d, J = 6.8 Hz, 1H, H-6), 2.81 (s, 1H, H-5), 2.72–2.55 (q, J = 22.3 Hz, 2H, H-3), 2.02 (d, J = 10.6 Hz, 1H, H-6), 1.41 (s, 3H, H-10). 13C NMR (101 MHz, Chloroform-d) δ 205.40 (C-4), 167.35 (C-7′′), 137.17 (C-1″′), 133.62 (C-4″), 129.84 (C-2″′, C-6″′), 129.16 (C-4″′), 128.59 (C-3″′, C-5″′), 128.32 (C-3″, C-5″), 127.56 (C-1″), 127.42 (C-2″, 6″), 104.95 (C-9), 98.69 (C-1′), 87.98 (C-1), 86.33 (C-2), 76.49 (C-2′), 75.92 (C-5′), 73.72 (C-3′), 70.34 (C-8), 69.71 (C-4′), 63.57 (C-7), 63.27 (C-11), 61.59 (C-6′), 48.90 (C-5), 47.06 (C-3), 26.62 (C-6), 20.72 (C-10). ESI-HRMS: m/z calcd for C30H34O11Na [M + Na]+ 593.1994, found 593.2039.
4-Oxo-9-O-benzyldebenzoylpaeoniflorin (38): white solid, 18.8 mg (36.6%, CH2Cl2: CH3OH, 16:1), Rf 0.08 (CH2Cl2: CH3OH, 7:1), mp 169.4 °C, 1H NMR (400 MHz, Acetone-d6) δ 7.51–7.37 (m, 5H, H-2″′, H-3″′, H-4″′, H-5″′, H-6″′), 5.50 (s, 1H, H-9), 4.64 (d, J = 12.2 Hz, 1H, H-8), 4.20 (d, J = 12.5 Hz, 1H, H-6′), 3.99 (dd, J = 11.7, 2.6 Hz, 1H, H-11), 3.91 (d, J = 12.5 Hz, 1H, H-6′), 3.79 (dd, J = 11.7, 5.6 Hz, 1H, H-11), 3.70–3.62 (m, 2H, H-4′, H-5′), 3.50 (m, 4H, H-2′, H-3′, H-8, H-1′), 3.10 (dd, J = 11.1, 7.5 Hz, 1H, H-5), 2.97 (d, J = 18.0 Hz, 1H, H-6), 2.73 (d, J = 7.4 Hz, 1H, H-3), 2.64 (d, J = 18.0 Hz, 1H, H-6), 2.27 (d, J = 11.0 Hz, 1H, H-3), 1.55 (s, 3H, H-10). 13C NMR (101 MHz, Acetone-d6) δ 205.58 (C-4), 139.16 (C-1″′), 128.92 (C-3″′, C-5″′), 128.25 (C-2″′, C-6″′), 128.02 (C-4″′), 103.88 (C-9), 98.94 (C-1′), 88.32 (C-1), 87.42 (C-2), 78.24 (C-2′), 77.53 (C-5′), 74.58 (C-3′), 71.80 (C-8), 70.63 (C-4′), 65.46 (C-7), 63.01 (C-11), 60.18 (C-6′), 49.59 (C-5), 47.29 (C-3), 26.74 (C-6), 20.78 (C-10). ESI-HRMS: m/z calcd for C23H30O10Na [M + Na]+ 489.1732, found 489.1763.
2,3,4,6-Tetra-O-acetyl-4-O-ethylbenzenepaeoniflorin (39): white solid, 32.8 mg (30.7%, petroleum: ethyl acetate, 6:1), Rf 0.42 (petroleum: ethyl acetate, 1.5:1), mp 192.3 °C, 1H NMR (400 MHz, Chloroform-d) δ 8.02 (d, J = 8.5 Hz, 2H, H-2″, H-6″), 7.60 (t, J = 7.5 Hz, 1H, H-4″), 7.46 (t, J = 7.8 Hz, 2H, H-3″, H-5″), 7.26–7.16 (m, 5H, H-2″′, H-3″′, H-4″′, H-5′″, H-6″′), 5.43 (s, 1H, H-9), 5.11–4.96 (m, 3H, H-2′, H-3′, H-4′), 4.73 (d, J = 7.8 Hz, 1H, H-1′), 4.58 (d, J = 12.0 Hz, 1H, H-8), 4.47 (d, J = 12.0 Hz, 1H, H-8), 4.16 (d, J = 2.6 Hz, 1H, H-6′), 4.11 (dd, J = 12.2, 5.3 Hz, 1H, H-6′), 3.83 (t, J = 6.8 Hz, 2H, H-11), 3.63–3.57 (m, 1H, H-5′), 2.88 (t, J = 7.7 Hz, 2H, H-12), 2.72 (d, J = 8.6 Hz, 1H, H-5), 2.28 (dd, J = 10.8, 7.0 Hz, 1H, H-6), 2.06, 2.03, 2.02, 1.98 (m, 13H, 4COCH3, H-3), 1.93 (d, J = 12.5 Hz, 1H, H-3), 1.75 (d, J = 10.7 Hz, 1H, H-6), 1.33 (s, 3H, H-10). 13C NMR (101 MHz, Chloroform-d) δ 170.54, 170.33, 169.51, 169.41 (4CH3CO), 166.49 (C-7″), 138.50 (C-1″′), 133.57 (C-4″), 129.74 (C-2″, C-6″), 129.66 (C-1″), 129.06 (C-3″, C-5″), 128.76 (C-3″′, C-5″′), 128.48 (C-2″′, C-6″′), 126.45 (C-4″′), 107.67 (C-4), 101.21 (C-9), 96.45 (C-1′), 88.44 (C-1), 85.65 (C-2), 73.07 (C-3′), 71.87 (C-5′), 71.41 (C-2′), 69.87 (C-7), 68.52 (C-4′), 64.97 (C-11), 62.10 (C-6′), 60.22 (C-8), 41.66 (C-3), 40.75 (C-5), 36.58 (C-12), 22.31 (C-6), 20.85, 20.70, 20.68×2 (4CH3CO), 19.21 (C-10). ESI-HRMS: m/z calcd for C39H44O15Na [M + Na]+ 775.2573, found 775.2615.
2,3,4,6-Tetra-O-acetyl-4-oxo-9-O-ethylbenzenepaeoniflorin (40): colorless syrup, 50.8 mg (47.6%, petroleum: ethyl acetate, 4:1), Rf 0.34 (petroleum: ethyl acetate, 1.5:1), 1H NMR (400 MHz, Chloroform-d) δ 7.96 (d, J = 6.9 Hz, 2H, H-2″, H-6″), 7.62–7.55 (m, 1H, H-4″), 7.43 (t, J = 7.8 Hz, 2H, H-3″, H-5″), 7.25–7.18 (m, 2H, H-2″′, H-3″′), 7.18–7.10 (m, 3H, H-4″′, H-5′″, H-6″′), 5.16 (t, J = 9.4 Hz, 1H, H-2′), 5.10 (s, 1H, H-9), 5.07–4.99 (m, 2H, H-3′, H-4′), 4.77 (d, J = 7.8 Hz, 1H, H-1′), 4.53–4.44 (m, 2H, H-8), 4.19 (dd, J = 12.2, 2.6 Hz, 1H, H-6′), 4.12 (dd, J = 12.3, 5.5 Hz, 1H, H-6′), 3.89 (t, J = 7.2 Hz, 1H, H-11), 3.67–3.57 (m, 2H, H-11, H-5′), 3.06 (d, J = 7.4 Hz, 1H, H-5), 2.78 (t, J = 7.4 Hz, 2H, H-12), 2.71 (dd, J = 10.8, 7.5 Hz, 1H, H-6), 2.63 (d, J = 14.7 Hz, 1H, H-3), 2.05, 2.02, 1.99 (m, 14H, 4COCH3, H-6, H-3), 1.38 (s, 3H, H-10). 13C NMR (101 MHz, Chloroform-d) δ 204.94 (C-4), 170.49, 170.33, 169.52, 169.44 (4CH3CO), 166.47 (C-7″), 138.50 (C-1″′), 133.60 (C-4″), 129.78 (C-2″, C-6″), 129.49 (C-1″), 129.03 (C-3″, C-5″), 128.75 (C-3″′, C-5″′), 128.43(C-2″′, C-6″′), 126.36 (C-4″′), 104.77 (C-9), 96.32 (C-1′), 87.96 (C-1), 86.02 (C-2), 73.01 (C-2′), 72.08 (C-5′), 71.53 (C-3′), 69.58 (C-8), 68.43 (C-4′), 63.07 (C-7), 62.34 (C-11), 62.10 (C-6′), 48.86 (C-5), 46.98 (C-3), 35.89 (C-12), 26.34 (C-6), 20.82, 20.72, 20.69×2 (4CH3CO), 20.48 (C-10). ESI-HRMS: m/z calcd for C39H44O15Na [M + Na]+ 775.2573, found 775.2655.
4-O-ethylbenzenepaeoniflorin (41): colorless syrup, 23.6 mg (44.9%, CH2Cl2: CH3OH, 23:1), Rf 0.36 (CH2Cl2: CH3OH, 7:1), 1H NMR (400 MHz, Chloroform-d) δ 7.89 (d, J = 7.7 Hz, 2H, H-2″, H-6″), 7.44 (t, J = 7.5 Hz, 1H, H-4″), 7.29 (d, J = 7.7 Hz, 2H, H-3″, H-5″), 7.25–7.11 (m, 5H, H-2″′, H-3″′, H-4″′, H-5″′, H-6″′), 5.46 (s, 1H, H-9), 4.63 (q, J = 12.1 Hz, 2H, H-8, H-1′), 4.48 (d, J = 7.3 Hz, 1H, H-8), 3.83–3.71 (m, 4H, H-6′, H-11), 3.57 (s, 2H, H-3′, H-4′), 3.39 (s, 1H, H-2′), 3.28 (s, 1H, H-5′), 2.84 (t, J = 7.4 Hz, 2H, H-12), 2.64 (d, J = 6.5 Hz, 1H, H-6), 2.38–2.30 (t, J = 11.5 Hz 1H, H-5), 1.92 (s, 2H, H-3), 1.75 (d, J = 10.6 Hz, 1H, H-6), 1.31 (s, 3H, H-10). 13C NMR (101 MHz, Chloroform-d) δ 167.10 (C-7′′), 138.50 (C-1″′), 133.48 (C-4″), 129.81 (C-2″, C-6″), 129.58 (C-1″), 129.05 (C-3″, C-5″), 128.64 (C-3″′, C-5″′), 128.49 (C-2″′, C-6″′), 126.43 (C-4″′), 107.75 (C-4), 101.28 (C-9), 98.92 (C-1′), 88.48 (C-1), 85.71 (C-2), 76.41 (C-3′), 75.72 (C-5′), 73.52 (C-2′), 70.08 (C-7), 69.52 (C-4′), 64.80 (C-11), 61.65 (C-6′), 60.84 (C-8), 41.79 (C-3), 40.24 (C-5), 36.57 (C-12), 22.76 (C-6), 19.51 (C-10). ESI-HRMS: m/z calcd for C31H36O11Na [M + Na]+ 607.2150, found 607.2206.
4-O-ethylbenzenedebenzoylpaeoniflorin (42): white solid, 14.7 mg (34.0%, CH2Cl2: CH3OH, 16:1), Rf 0.07 (CH2Cl2: CH3OH, 7:1), mp 168.7 °C, 1H NMR (400 MHz, Acetone-d6) δ 7.30–7.16 (m, 5H, H-2″′, H-3″′, H-4″′, H-5″′, H-6″′), 5.22 (s, 1H, H-9), 4.65 (d, J = 7.7 Hz, 1H, H-8), 3.99 (dd, J = 12.4, 4.0 Hz, 1H, H-11), 3.89 (dd, J = 12.3, 6.4 Hz, 1H, H-11), 3.84–3.76 (m, 3H, H-8, H-1′, H-6′), 3.62 (d, J = 10.9 Hz, 1H, H-6′), 3.46–3.42 (m, 1H, H-3′), 3.35–3.30 (m, 2H, H-4′, H-5′), 3.23 (t, J = 7.4 Hz, 1H, H-2′), 2.83 (t, J = 7.2 Hz, 2H, H-12), 2.50 (d, J = 8.7 Hz, 1H, H-6), 2.39 (dd, J = 10.7, 6.9 Hz, 1H, H-5), 2.01 (d, J = 12.2 Hz, 1H, H-3), 1.85 (dd, J = 12.3, 1.9 Hz, 1H, H-3), 1.79 (d, J = 10.6 Hz, 1H, H-6), 1.28 (s, 3H, H-10). 13C NMR (101 MHz, Acetone-d6) δ 139.88 (C-1″′), 129.79 (C-3″′, C-5″′), 129.07 (C-2″′, C-6″′), 126.94 (C-4″′), 108.45 (C-4), 101.98 (C-9), 99.44 (C-1′), 88.90 (C-1), 86.09 (C-2), 78.16 (C-3′), 77.43 (C-5′), 74.41 (C-2′), 72.69 (C-7), 71.76 (C-4′), 64.97 (C-11), 62.98 (C-6′), 58.46 (C-8), 42.56 (C-3), 40.93 (C-5), 37.17 (C-12), 23.18 (C-6), 19.61 (C-10). ESI-HRMS: m/z calcd for C24H32O10Na [M + Na]+ 503.51, found 503.19.
4-Oxo-9-O-ethylbenzenepaeoniflorin (43): white solid, 30.5 mg (47.4%, CH2Cl2: CH3OH, 22:1), Rf 0.37 (CH2Cl2: CH3OH, 7:1), mp 171.8 °C, 1H NMR (400 MHz, Chloroform-d) δ 7.82 (d, J = 7.8 Hz, 2H, H-2″, H-6″), 7.45 (t, J = 7.5 Hz, 1H, H-4″), 7.27 (d, J = 15.3 Hz, 2H, H-3″, H-5″), 7.20–7.02 (m, 5H, H-2″′, H-3″′, H-4″′, H-5″′, H-6″′), 5.10 (s, 1H, H-9), 4.71 (d, J = 11.7 Hz, 1H, H-8), 4.52 (d, J = 11.0 Hz, 2H, H-8, H-1′), 3.86–3.75 (m, 3H, H-6′, H-11), 3.65 (s, 2H, H-3′, H-4′), 3.50–3.43 (m, 2H, H-2′, H-11), 3.35 (s, 1H, H-5′), 2.97 (d, J = 6.9 Hz, 1H, H-6), 2.78 (t, J = 9.0 Hz, 1H, H-5), 2.69 (t, J = 7.4 Hz, 2H H-12), 2.66–2.46 (q, J = 27.9 Hz, 2H, H-3), 1.97 (d, J = 10.9 Hz, 1H, H-6), 1.36 (s, 3H, H-10). 13C NMR (101 MHz, Chloroform-d) δ 205.36 (C-4), 167.30 (C-7′′), 138.48 (C-1″′), 133.67 (C-4″), 129.78 (C-2″, C-6″), 129.29 (C-1″), 129.00 (C-3″, C-5″), 128.70 (C-3″′, C-5″′), 128.41 (C-2″′, C-6″′), 126.34 (C-4″′), 105.11 (C-9), 98.71 (C-1′), 88.00 (C-1), 86.00 (C-2), 76.51 (C-2′), 75.91 (C-5′), 73.65 (C-3′), 69.58 (C-8), 69.47 (C-4′), 63.45 (C-7), 63.13 (C-11), 61.58 (C-6′), 48.80 (C-5), 47.01 (C-3), 46.12, 35.84 (C-12), 26.60 (C-6), 20.68 (C-10). ESI-HRMS: m/z calcd for C31H36O11Na [M + Na]+ 607.2150, found 607.2201.
4-Oxo-9-O-ethylbenzenedebenzoylpaeoniflorin (44): colorless syrup, 17.4 mg (32.9%, CH2Cl2: CH3OH, 16:1), Rf 0.06 (CH2Cl2: CH3OH, 7:1), 1H NMR (400 MHz, Acetone-d6) δ 7.36–7.12 (m, 5H, H-2″′, H-3″′, H-4″′, H-5″′, H-6″′), 5.22 (s, 1H, H-9), 4.78 (d, J = 7.7 Hz, 1H, H-8), 4.01 (d, J = 12.5 Hz, 1H, H-6′), 3.89–3.81 (m, 2H, H-11, H-6′), 3.71–3.57 (m, 3H, H-11, H-4′, H-5′), 3.50–3.46 (m, 1H, H-3′), 3.40–3.27 (m, 3H, H-8, H-1′, H-2′), 2.92 (dd, J = 11.1, 7.6 Hz, 1H, H-5), 2.78 (q, J = 7.4 Hz, 3H, H-6, H-12), 2.53 (d, J = 7.5 Hz, 1H, H-3), 2.42 (d, J = 17.9 Hz, 1H, H-3), 2.09 (d, J = 9.6 Hz, 1H, H-6), 1.36 (s, 3H, H-10). 13C NMR (101 MHz, Acetone-d6) δ 205.45 (C-4), 140.02 (C-1″′), 129.89 (C-3″′, C-5″′), 129.01 (C-2″′, C-6″′), 126.86 (C-4″′), 103.96 (C-9), 98.89 (C-1′), 88.17 (C-1), 87.16 (C-2), 78.27 (C-2′), 77.53 (C-5′), 74.56 (C-3′), 71.78 (C-8), 69.85 (C-4′), 65.30 (C-7), 63.00 (C-11), 60.16 (C-6′), 49.46 (C-5), 47.30 (C-3), 36.48 (C-12), 26.65 (C-6), 20.75 (C-10). ESI-HRMS: m/z calcd for C24H32O10Na [M + Na]+ 503.1888, found 503.1914.
4-O-t-butylbenzenepaeoniflorin (45): white solid, 24.1 mg (14.5%, CH2Cl2: CH3OH, 25:1), Rf 0.46 (CH2Cl2: CH3OH, 7:1), mp 81.2 °C, 1H NMR (400 MHz, Chloroform-d) δ 7.97 (d, J = 7.1 Hz, 2H, H-2″, H-6″), 7.51 (t, J = 7.6 Hz, 1H, H-4″), 7.37 (t, J = 7.7 Hz, 2H, H-3″, H-5″), 5.51 (s, 1H, H-9), 4.73 (d, J = 12.0 Hz, 1H, H-8), 4.61 (d, J = 12.3 Hz, 1H, H-8), 4.43 (d, J = 7.5 Hz, 1H, H-1′), 3.62–3.31 (m, 6H, H-6′, H-5′, H-4′, H-3′, H-2′), 2.59 (d, J = 6.3 Hz, 1H, H-6), 2.38–2.31 (m, 1H, H-5), 2.09 (d, J = 12.4 Hz, 1H, H-3), 1.88 (dd, J = 22.4, 11.5 Hz, 2H, H-3, H-6), 1.33 (s, 3H, H-12), 1.25 (s, 3H, H-14), 1.14 (d, J = 9.9 Hz, 6H, H-10, H-13). 13C NMR (101 MHz, Chloroform-d) δ 167.14 (C-7″), 133.60 (C-4″), 129.90 (C-2″, C-6″), 129.54 (C-1″), 128.70 (C-3″, C-5″), 105.27 (C-4), 100.90 (C-9), 98.52 (C-1′), 88.38 (C-1), 86.00 (C-2), 76.45 (C-3′), 74.11 (C-5′), 73.65 (C-2′), 73.39 (C-4′), 72.33 (C-8), 70.43 (C-11), 62.85 (C-7), 60.45 (C-6′), 42.95 (C-6), 29.71 (C-12, C-3), 27.43 (C-10, C-13), 22.70 (C-5), 19.27 (C-14). ESI-HRMS: m/z calcd for C27H36O11Na [M + Na]+ 559.2150, found 559.2203.
4-Oxo-9-O-t-butylpaeoniflorin (46): colorless syrup, 21.3 mg (12.8%, CH2Cl2: CH3OH, 21:1), Rf 0.26 (CH2Cl2: CH3OH, 7:1), 1H NMR (400 MHz, Chloroform-d) δ 7.93 (d, J = 7.3 Hz, 2H, H-2″, H-6″), 7.51 (t, J = 7.4 Hz, 1H, H-4″), 7.36 (t, J = 7.7 Hz, 2H, H-3″, H-5″), 5.39 (s, 1H, H-9), 4.80 (d, J = 11.8 Hz, 1H, H-8), 4.59–4.49 (m, 2H, H-8, H-1′), 3.84 (s, 2H, H-6′), 3.65 (s, 2H, H-3′, H-4′), 3.48 (s, 1H, H-2′), 3.36 (s, 1H, H-5′), 2.95 (d, J = 7.1 Hz, 1H, H-6), 2.81–2.74 (m, 1H, H-5), 2.63 (s, 2H, H-3), 1.98 (d, J = 10.9 Hz, 1H, H-6), 1.38 (s, 3H, H-14), 1.25 (s, 2H, H-12), 1.07 (s, 7H, H-10, H-13, H-12). 13C NMR (101 MHz, Chloroform-d) δ 205.88 (C-4), 167.23 (C-7″), 133.71 (C-4″), 129.87 (C-2″, C-6″), 129.36 (C-1″), 128.67 (C-3″, C-5″), 99.98 (C-9),98.67 (C-1′), 87.58 (C-1), 85.43 (C-2), 76.50 (C-2′), 75.91 (C-5′), 73.72 (C-3′), 69.70 (C-4′), 63.50 (C-8), 63.44 (C-7), 61.63 (C-6′), 49.11 (C-3), 46.86 (C-6), 29.84 (C-12), 28.77 (C-10, C-13), 28.56 (C-5), 20.92 (C-14). ESI-HRMS: m/z calcd for C27H36O11Na [M + Na]+ 559.2150, found 559.2217.
4. Conclusions
In summary, Sc(CF3SO3)3 served as the catalyst to initiate the dehydration and rearrangement reactions of paeoniflorin with alcohols. Following this, a sequence of chemical modifications was applied to paeoniflorin, encompassing acetylation, deacetylation, and debenzoylation processes. This comprehensive approach led to the synthesis of 46 paeoniflorin derivatives, and their activities were evaluated. Notably, compounds 3, 8, 18, 20, 21, 29, 34, and 40 showed more significant inhibitory effects than paeoniflorin on the activated secretion of IL-1β. Moreover, compounds 29 and 31 showed superior inhibitory effects on the production of NO in macrophages compared to paeoniflorin, indicating that isobutyl may be the dominant group in inhibiting NO production. Computational research revealed potential binding interactions between the synthesized compounds and target proteins. Overall, the results of this study suggest that paeoniflorin derivatives have potential as anti-inflammatory agents.
Supplementary Materials
The following supporting information can be downloaded at https://www.mdpi.com/article/10.3390/molecules28196922/s1. Figure S1–S90: 1H NMR and 13C NMR spectra of the synthesized paeoniflorin derivatives (compounds 1–46); Table S1–S2: Lewis acid and molar ratio screening results; Table S3–S5: single crystal structure and data.
Author Contributions
Conceptualization, W.J.; methodology, Y.C. and G.Z.; validation, W.J. and G.Z.; formal analysis, Y.C. and D.C.; investigation, F.W., F.Z. and H.S.; writing—original draft preparation, G.Z.; writing—review and editing, G.Z. and W.J.; supervision, W.J.; project administration, W.J.; funding acquisition, W.J. and F.W. All authors have read and agreed to the published version of the manuscript.
Funding
This work was funded by the Key Research and Development Program of Sichuan Province (No. 2022YFS0001), the National Natural Science Foundation of China (No. 21672205 and 22177110), and the Western Light Talent Culture Project of CAS (No. 2017XBZG_XBQNXZ_A1_006).
Institutional Review Board Statement
Not applicable.
Informed Consent Statement
Not applicable.
Data Availability Statement
The details of the data supporting the report results in this research, were included in the paper and Supplementary Materials.
Conflicts of Interest
The authors declare no conflict of interest.
Sample Availability
Samples of the compounds are available from the authors.
References
- Chen, L.; Deng, H.; Cui, H.; Fang, J.; Zuo, Z.; Deng, J.; Li, Y.; Wang, X.; Zhao, L.; Chen, L.; et al. Inflammatory Responses and Inflammation-Associated Diseases in Organs. Oncotarget 2017, 9, 7204–7218. [Google Scholar] [CrossRef]
- Buch, M.H.; Eyre, S.; McGonagle, D. Persistent Inflammatory and Non-Inflammatory Mechanisms in Refractory Rheumatoid Arthritis. Nat. Rev. Rheumatol. 2020, 17, 17–33. [Google Scholar] [CrossRef] [PubMed]
- Geovanini, G.R.; Libby, P. Atherosclerosis and Inflammation: Overview and Updates. Clin. Sci. 2018, 132, 1243–1252. [Google Scholar] [CrossRef] [PubMed]
- Soehnlein, O.; Libby, P. Targeting Inflammation in Atherosclerosis—From Experimental Insights to the Clinic. Nat. Rev. Drug Discov. 2021, 20, 589–610. [Google Scholar] [CrossRef] [PubMed]
- Allavena, P.; Garlanda, C.; Borrello, M.G.; Sica, A.; Mantovani, A. Pathways Connecting Inflammation and Cancer. Curr. Opin. Genet. Dev. 2008, 18, 3–10. [Google Scholar] [CrossRef] [PubMed]
- Sharma, J.N.; Al-Omran, A.; Parvathy, S.S. Role of Nitric Oxide in Inflammatory Diseases. Inflammopharmacology 2007, 15, 252–259. [Google Scholar] [CrossRef]
- Weber, A.; Wasiliew, P.; Kracht, M. Interleukin-1β (IL-1β) Processing Pathway. Sci. Signal. 2010, 3, cm2. [Google Scholar] [CrossRef]
- Labus, J.; Häckel, S.; Lucka, L.; Danker, K. Interleukin-1β Induces an Inflammatory Response and the Breakdown of the Endothelial Cell Layer in an Improved Human THBMEC-Based in Vitro Blood–Brain Barrier Model. J. Neurosci. Methods 2014, 228, 35–45. [Google Scholar] [CrossRef]
- Coleman, J.W. Nitric Oxide in Immunity and Inflammation. Int. Immunopharmacol. 2001, 1, 1397–1406. [Google Scholar] [CrossRef]
- Yu, F.; Xu, N.; Zhou, Y.; Li, B.; Li, M.; Wang, Q.; Yang, X.; Ge, X.; Zhang, F.; Ren, X. Anti-Inflammatory Effect of Paeoniflorin Combined with Baicalin in Oral Inflammatory Diseases. Oral Dis. 2019, 25, 1945–1953. [Google Scholar] [CrossRef]
- Zhang, L.; Wei, W. Anti-Inflammatory and Immunoregulatory Effects of Paeoniflorin and Total Glucosides of Paeony. Pharmacol. Ther. 2020, 207, 107452. [Google Scholar] [CrossRef] [PubMed]
- Mao, X.; Li, W.; Chen, W.; Li, Y.; Wang, Q.; Wang, X.; Pi, Z.; Wang, D.; Xu, H.; Guo, Q.; et al. Exploring and Characterizing a Novel Combination of Paeoniflorin and Talatizidine for the Treatment of Rheumatoid Arthritis. Pharmacol. Res. 2020, 153, 104658. [Google Scholar] [CrossRef] [PubMed]
- Chen, J.Y.; Wu, H.X.; Chen, Y.; Zhang, L.L.; Wang, Q.T.; Sun, W.Y.; Wei, W. Paeoniflorin Inhibits Proliferation of Fibroblast-Like Synoviocytes through Suppressing G-Protein-Coupled Receptor Kinase 2. Planta Med. 2012, 78, 665–671. [Google Scholar] [CrossRef] [PubMed]
- Kaneda, M.; Iitaka, Y.; Shibata, S. Chemical Studies on the Oriental Plant Drugs—XXXIII: The Absolute Structures of Paeoniflorin, Albiflorin, Oxypaeoniflorin and Benzoylpaeoniflorin Isolated from Chinese Paeony Root. Tetrahedron 1972, 28, 4309–4317. [Google Scholar] [CrossRef]
- Shi, D.; Li, X.; Li, D.; Zhao, Q.; Shen, Y.; Yan, H.; Fu, H.; Zheng, H.; Lu, G.; Qiu, Y.; et al. Oral Administration of Paeoniflorin Attenuates Allergic Contact Dermatitis by Inhibiting Dendritic Cell Migration and Th1 and Th17 Differentiation in a Mouse Model. Int. Immunopharmacol. 2015, 25, 432–439. [Google Scholar] [CrossRef] [PubMed]
- Zhang, X.; Zhai, Y.; Yuan, J.; Hu, Y. New Insights into Paeoniaceae Used as Medicinal Plants in China. Sci. Rep. 2019, 9, 18469. [Google Scholar] [CrossRef] [PubMed]
- Yin, D.; Liu, Y.Y.; Wang, T.X.; Hu, Z.Z.; Qu, W.M.; Chen, J.F.; Cheng, N.N.; Huang, Z.L. Paeoniflorin Exerts Analgesic and Hypnotic Effects via Adenosine A1 Receptors in a Mouse Neuropathic Pain Model. Psychopharmacology 2016, 233, 281–293. [Google Scholar] [CrossRef]
- Zhang, Z.; Zhang, Y.; Zhao, Z.; Li, P.; Chen, D.; Wang, W.; Han, Y.; Zou, S.; Jin, X.; Zhao, J.; et al. Paeoniflorin Drives the Immunomodulatory Effects of Mesenchymal Stem Cells by Regulating Th1/Th2 Cytokines in Oral Lichen Planus. Sci. Rep. 2022, 12, 18678. [Google Scholar] [CrossRef]
- Zheng, M.; Liu, C.; Fan, Y.; Yan, P.; Shi, D.; Zhang, Y. Neuroprotection by Paeoniflorin in the MPTP Mouse Model of Parkinson’s Disease. Neuropharmacology 2017, 116, 412–420. [Google Scholar] [CrossRef]
- Takeda, S.; Isono, T.; Wakui, Y.; Matsuzaki, Y.; Sasaki, H.; Amagaya, S.; Maruno, M. Absorption and Excretion of Paeoniflorin in Rats. J. Pharm. Pharmacol. 2011, 47, 1036–1040. [Google Scholar] [CrossRef]
- Chan, K.; Liu, Z.Q.; Jiang, Z.H.; Zhou, H.; Wong, Y.F.; Xu, H.X.; Liu, L. The Effects of Sinomenine on Intestinal Absorption of Paeoniflorin by the Everted Rat Gut Sac Model. J. Ethnopharmacol. 2006, 103, 425–432. [Google Scholar] [CrossRef] [PubMed]
- Liu, Z.Q.; Jiang, Z.H.; Liu, L.; Hu, M. Mechanisms Responsible for Poor Oral Bioavailability of Paeoniflorin: Role of Intestinal Disposition and Interactions with Sinomenine. Pharm. Res. 2006, 23, 2768–2780. [Google Scholar] [CrossRef] [PubMed]
- Hsiu, S.L.; Lin, Y.T.; Wen, K.C.; Hou, Y.C.; Chao, P.D.L. A Deglucosylated Metabolite of Paeoniflorin of the Root of Paeonia Lactiflora and Its Pharmacokinetics in Rats. Planta Med. 2003, 69, 1113–1118. [Google Scholar] [CrossRef] [PubMed]
- He, J.-X.; Akao, T.; Tani, T. Influence of Co-Administered Antibiotics on the Pharmacokinetic Fate in Rats of Paeoniflorin and Its Active Metabolite Paeonimetabolin-I from Shaoyao-Gancao-Tang. J. Pharm. Pharmacol. 2003, 55, 313–321. [Google Scholar] [CrossRef] [PubMed]
- Wu, H.; Zhu, Z.; Zhang, G.; Zhao, L.; Zhang, H.; Zhu, D.; Chai, Y. Comparative Pharmacokinetic Study of Paeoniflorin after Oral Administration of Pure Paeoniflorin, Extract of Cortex Moutan and Shuang-Dan Prescription to Rats. J. Ethnopharmacol. 2009, 125, 444–449. [Google Scholar] [CrossRef] [PubMed]
- Cheng, Y.; Peng, C.; Wen, F.; Zhang, H. Pharmacokinetic Comparisons of Typical Constituents in White Peony Root and Sulfur Fumigated White Peony Root after Oral Administration to Mice. J. Ethnopharmacol. 2010, 129, 167–173. [Google Scholar] [CrossRef]
- Hatakeyama, S.; Kawamura, M.; Takano, S. Total Synthesis of (-)-Paeoniflorin. J. Am. Chem. Soc. 1994, 116, 4081–4082. [Google Scholar] [CrossRef]
- Hatakeyarna, S.; Kawamura, M.; Shimanuki, E.; Saijo, K.; Takano, S. Synthetic Studies toward Paenoiflorin: Preparation of the Highly Functionalized Pinane Skeleton Utilizing Intramolecular Hosomi-Sakurai Reaction. Synlett 1992, 1992, 114–116. [Google Scholar] [CrossRef]
- Aimi, N.; Inaba, M.; Watanabe, M.; Shibata, S. Chemical Studies on the Oriental Plant Drugs-XXIII. Paeoniflorin, a Glucoside of Chinese Paeony Root. Tetrahedron 1969, 25, 1825–1838. [Google Scholar] [CrossRef]
- Baltina, L.A.; Shabieva, E.R.; Kondratenko, R.M.; Spirikhin, L.V.; Baltina, L.A. Reaction of Paeoniflorin with Lower Alcohols in the Presence of Cation Exchanger. Chem. Nat. Compd. 2017, 53, 887–890. [Google Scholar] [CrossRef]
- Shi, Y.H.; Zhu, S.; Ge, Y.W.; He, Y.M.; Kazuma, K.; Wang, Z.; Yoshimatsu, K.; Komatsu, K. Monoterpene Derivatives with Anti-Allergic Activity from Red Peony Root, the Root of Paeonia Lactiflora. Fitoterapia 2016, 108, 55–61. [Google Scholar] [CrossRef] [PubMed]
- Song, W.H.; Cheng, Z.H.; Chen, D.F. Anticomplement Monoterpenoid Glucosides from the Root Bark of Paeonia Suffruticosa. J. Nat. Prod. 2014, 77, 42–48. [Google Scholar] [CrossRef] [PubMed]
- Wu, S.H.; Chen, Y.W.; Yang, L.Y.; Li, S.L.; Li, Z.Y. Monoterpene Glycosides from Paeonia Delavayi. Fitoterapia 2007, 78, 76–78. [Google Scholar] [CrossRef] [PubMed]
- Wang, X.L.; Jiao, W.; Liao, X.; Peng, S.L.; Ding, L.S. Monoterpene Glycosides from the Roots of Paeonia Lactiflora. Chin. Chem. Lett. 2006, 17, 916–918. [Google Scholar] [CrossRef]
- Chen, X.; Zhang, D.; Li, Y.; Wang, W.; Bei, W.; Guo, J. NLRP3 Inflammasome and IL-1β Pathway in Type 2 Diabetes and Atherosclerosis: Friend or Foe? Pharmacol. Res. 2021, 173, 105885. [Google Scholar] [CrossRef]
- Gora, I.M.; Ciechanowska, A.; Ladyzynski, P. NLRP3 Inflammasome at the Interface of Inflammation, Endothelial Dysfunction, and Type 2 Diabetes. Cells 2021, 10, 314. [Google Scholar] [CrossRef] [PubMed]
- Tang, T.; Gong, T.; Jiang, W.; Zhou, R. GPCRs in NLRP3 Inflammasome Activation, Regulation, and Therapeutics. Trends Pharmacol. Sci. 2018, 39, 798–811. [Google Scholar] [CrossRef]
- Lee, H.E.; Yang, G.; Kim, N.D.; Jeong, S.; Jung, Y.; Choi, J.Y.; Park, H.H.; Lee, J.Y. Targeting ASC in NLRP3 Inflammasome by Caffeic Acid Phenethyl Ester: A Novel Strategy to Treat Acute Gout. Sci. Rep. 2016, 6, 38622. [Google Scholar] [CrossRef]
- Grebe, A.; Hoss, F.; Latz, E. NLRP3 Inflammasome and the IL-1 Pathway in Atherosclerosis. Circ. Res. 2018, 122, 1722–1740. [Google Scholar] [CrossRef]
- Baldrighi, M.; Mallat, Z.; Li, X. NLRP3 Inflammasome Pathways in Atherosclerosis. Atherosclerosis 2017, 267, 127–138. [Google Scholar] [CrossRef]
- Gaidt, M.M.; Hornung, V. Alternative Inflammasome Activation Enables IL-1β Release from Living Cells. Curr. Opin. Immunol. 2017, 44, 7–13. [Google Scholar] [CrossRef] [PubMed]
- Pan, Y.; Chen, X.Y.; Zhang, Q.Y.; Kong, L.D. Microglial NLRP3 Inflammasome Activation Mediates IL-1β-Related Inflammation in Prefrontal Cortex of Depressive Rats. Brain. Behav. Immun. 2014, 41, 90–100. [Google Scholar] [CrossRef] [PubMed]
- Kepp, O.; Galluzzi, L.; Kroemer, G. Mitochondrial Control of the NLRP3 Inflammasome. Nat. Immunol. 2011, 12, 199–200. [Google Scholar] [CrossRef] [PubMed]
- Zhang, P.; Cao, L.; Zhou, R.; Yang, X.; Wu, M. The LncRNA Neat1 Promotes Activation of Inflammasomes in Macrophages. Nat. Commun. 2019, 10, 1495. [Google Scholar] [CrossRef] [PubMed]
- Dinarello, C.A.; Simon, A.; Van Der Meer, J.W.M. Treating Inflammation by Blocking Interleukin-1 in a Broad Spectrum of Diseases. Nat. Rev. Drug Discov. 2012, 11, 633–652. [Google Scholar] [CrossRef] [PubMed]
- Wang, J.; Wang, H.; Zhu, R.; Liu, Q.; Fei, J.; Wang, S. Anti-Inflammatory Activity of Curcumin-Loaded Solid Lipid Nanoparticles in IL-1β Transgenic Mice Subjected to the Lipopolysaccharide-Induced Sepsis. Biomaterials 2015, 53, 475–483. [Google Scholar] [CrossRef] [PubMed]
- Chen, T.; Wang, J.; Li, Y.; Shen, J.; Zhao, T.; Zhang, H. Sulfated Modification and Cytotoxicity of Portulaca oleracea L. Polysaccharides. Glycoconj. J. 2010, 27, 635–642. [Google Scholar] [CrossRef] [PubMed]
- Yeo, J.; Lee, Y.M.; Lee, J.; Park, D.; Kim, K.; Kim, J.; Park, J.; Kim, W.J. Nitric Oxide-Scavenging Nanogel for Treating Rheumatoid Arthritis. Nano Lett. 2019, 19, 6716–6724. [Google Scholar] [CrossRef]
- Weitoft, T.; Lind, A.; Larsson, A.; Rönnelid, J.; Högman, M. Exhaled Nitric Oxide in Early Rheumatoid Arthritis and Effects of Methotrexate Treatment. Sci. Rep. 2022, 12, 6489. [Google Scholar] [CrossRef]
- Zamora, R.; Vodovotz, Y.; Billiar, T.R. Inducible Nitric Oxide Synthase and Inflammatory Diseases. Mol. Med. 2000, 6, 347–373. [Google Scholar] [CrossRef]
Disclaimer/Publisher’s Note: The statements, opinions and data contained in all publications are solely those of the individual author(s) and contributor(s) and not of MDPI and/or the editor(s). MDPI and/or the editor(s) disclaim responsibility for any injury to people or property resulting from any ideas, methods, instructions or products referred to in the content. |
© 2023 by the authors. Licensee MDPI, Basel, Switzerland. This article is an open access article distributed under the terms and conditions of the Creative Commons Attribution (CC BY) license (https://creativecommons.org/licenses/by/4.0/).















