Metabolomic Strategy to Characterize the Profile of Secondary Metabolites in Aspergillus aculeatus DL1011 Regulated by Chemical Epigenetic Agents
Abstract
1. Introduction
2. Results
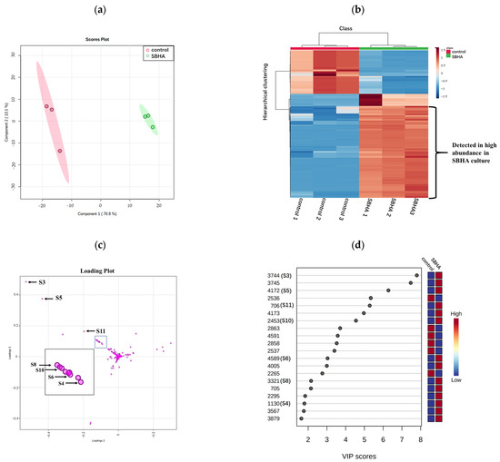
2.1. Effects of CER on Changes in the Metabolite Profile of Aspergillus Aculeatus DL1011
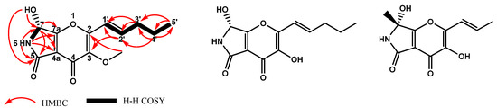
2.2. Newly Biosynthesized Metabolites Induced by Adding SBHA into A. aculeatus DL1011
2.3. Biological Activity Assay
3. Discussion
4. Materials and Methods
4.1. General Experimental Procedures
4.2. Fungal Material and Fermentation
4.3. HPLC/HRMS Analysis
4.4. Procedure for the Analysis and Identification of Compounds
4.5. Extraction, Isolation and Purification of the Secondary Metabolites
4.6. Computational Details
4.7. Bioactivity Evaluation
4.8. Statistical Method
5. Conclusions
Supplementary Materials
Author Contributions
Funding
Institutional Review Board Statement
Informed Consent Statement
Data Availability Statement
Conflicts of Interest
Sample Availability
References
- Carroll, A.R.; Copp, B.R.; Davis, R.A.; Keyzers, R.A.; Prinsep, M.R. Marine natural products. Nat. Prod. Rep. 2019, 36, 122–173. [Google Scholar] [CrossRef] [PubMed]
- Deshmukh, S.K.; Prakash, V.; Ranjan, N. Marine fungi: A source of potential anticancer compounds. Front. Microbiol. 2017, 8, 2536. [Google Scholar] [CrossRef] [PubMed]
- Saleem, M.; Ali, M.S.; Hussain, S.; Jabbar, A.; Ashraf, M.; Lee, Y.S. Marine natural products of fungal origin. Nat. Prod. Rep. 2007, 24, 1142–1152. [Google Scholar] [CrossRef] [PubMed]
- Lanen, S.; Shen, B. Microbial genomics for the improvement of natural product discovery. Curr. Opin. Microbiol. 2006, 9, 252–260. [Google Scholar] [CrossRef]
- Nielsen, K.F.; Mogensen, J.M.; Johansen, M.; Larsen, T.O.; Frisvad, J.C. Review of secondary metabolites and mycotoxins from the Aspergillus niger group. Anal. Bioanal. Chem. 2009, 395, 1225–1242. [Google Scholar] [CrossRef]
- Satoi, S.; Yagi, A.; Asano, K.; Mizuno, K.; Watanabe, T. Studies on aculeacin. II. Isolation and characterization of aculeacins B, C, D, E, F and G. J. Antibiot. 1977, 30, 303–307. [Google Scholar] [CrossRef]
- Watanabe, S.; Hirai, H.; Ishiguro, M.; Kambara, T.; Kojima, Y.; Matsunaga, T.; Nishida, H.; Suzuki, Y.; Sugiura, A.; Harwood, J.; et al. CJ-15,183, a new inhibitor of squalene synthase produced by a fungus, Aspergillus aculeatus. J. Antibiot. 2001, 54, 904–910. [Google Scholar] [CrossRef]
- Ingavat, N.; Dobereiner, J.; Wiyakrutta, S.; Mahidol, C.; Ruchirawat, S.; Kittakoop, P. Aspergillusol A, an r-glucosidase inhibitor from the marine-derived fungus Aspergillus aculeatus. J. Nat. Prod. 2009, 72, 2049–2052. [Google Scholar] [CrossRef]
- Guzman-Chavez, F.; Salo, O.; Samol, M.; Ries, M.; Kuipers, J.; Bovenberg, R.A.L.; Vreeken, R.J.; Driessen, A.J.M. Deregulation of secondary metabolism in a histone deacetylase mutant of Penicillium chrysogenum. Microbiologyopen 2018, 7, e00598. [Google Scholar] [CrossRef]
- Liu, W.C.; Wang, Y.Y.; Liu, J.H.; Ke, A.B.; Zheng, Z.H.; Lu, X.H.; Luan, Y.S.; Xiu, Z.L.; Dong, Y.S. Wortmannilactones I-L, new NADH-fumarate reductase inhibitors, induced by adding suberoylanilide hydroxamic acid to the culture medium of Talaromyces wortmannii. Bioorg. Med. Chem. Lett. 2016, 26, 5328–5333. [Google Scholar] [CrossRef]
- El-Elimat, T.; Figueroa, M.; Ehrmann, B.M.; Cech, N.B.; Pearce, C.J.; Oberlies, N.H. High-resolution MS, MS/MS, and UV database of fungal secondary metabolites as a dereplication protocol for bioactive natural products. J. Nat. Prod. 2013, 76, 1709–1716. [Google Scholar] [CrossRef]
- Sun, Y.; Liu, W.C.; Shi, X.; Zheng, H.Z.; Zheng, Z.H.; Lu, X.H.; Xing, Y.; Ji, K.; Liu, M.; Dong, Y.S. Inducing secondary metabolite production of Aspergillus sydowii through microbial co-culture with Bacillus subtilis. Microb. Cell Fact. 2021, 20, 42. [Google Scholar] [CrossRef] [PubMed]
- Duhrkop, K.; Fleischauer, M.; Ludwig, M.; Aksenov, A.A.; Melnik, A.V.; Meusel, M.; Dorrestein, P.C.; Rousu, J.; Bocker, S. SIRIUS 4: A rapid tool for turning tandem mass spectra into metabolite structure information. Nat. Methods 2019, 16, 299–302. [Google Scholar] [CrossRef] [PubMed]
- Duhrkop, K.; Shen, H.; Meusel, M.; Rousu, J.; Bocker, S. Searching molecular structure databases with tandem mass spectra using CSI:FingerID. Proc. Natl. Acad. Sci. USA 2015, 112, 12580–12585. [Google Scholar] [CrossRef] [PubMed]
- Fisch, K.M.; Gillaspy, A.F.; Gipson, M.; Henrikson, J.C.; Hoover, A.R.; Jackson, L.; Najar, F.Z.; Wagele, H.; Cichewicz, R.H. Chemical induction of silent biosynthetic pathway transcription in Aspergillus niger. J. Ind. Microbiol. Biotechnol. 2009, 36, 1199–1213. [Google Scholar] [CrossRef]
- Sun, Y.; Shi, X.; Xing, Y.; Ren, X.X.; Zhang, D.Y.; Li, X.; Xiu, Z.L.; Dong, Y.S. Co-culture of Aspergillus sydowii and Bacillus subtilis induces the production of antibacterial metabolites. Fungal Biol. 2022, 126, 320–332. [Google Scholar] [CrossRef]
- Tsugawa, H.; Nakabayashi, R.; Mori, T.; Yamada, Y.; Takahashi, M.; Rai, A.; Sugiyama, R.; Yamamoto, H.; Nakaya, T.; Yamazaki, M.; et al. A cheminformatics approach to characterize metabolomes in stable-isotope-labeled organisms. Nat. Methods 2019, 16, 295–298. [Google Scholar] [CrossRef]
- Shang, Z.; Khalil, Z.; Li, L.; Salim, A.A.; Quezada, M.; Kalansuriya, P.; Capon, R.J. Roseopurpurins: Chemical diversity enhanced by convergent biosynthesis and forward and reverse michael additions. Org. Lett. 2016, 18, 4340–4343. [Google Scholar] [CrossRef]
- Jackson, M.; Karwowski, J.; Humphrey, P.; Kohl, W.; Barlow, G.; Tanaka, S. Calbistrins, novel antifungal agents produced by Penicillium restrictum. I. Production, taxonomy of the producing organism and biological activity. J. Antibiot. 1993, 46, 34–38. [Google Scholar] [CrossRef]
- Stewart, M.; Capon, R.J.; Lacey, E.; Tennant, S.; Gill, J.H. Calbistrin E and two other new metabolites from an Australian isolate of Penicillium striatisporum. J. Nat. Prod. 2005, 68, 581. [Google Scholar] [CrossRef]
- Meng, L.H.; Li, X.M.; Liu, Y.; Wang, B.G. Polyoxygenated dihydropyrano[2,3-c]pyrrole-4,5-dione derivatives from the marine mangrove-derived endophytic fungus Penicillium brocae MA-231 and their antimicrobial activity. Chin. Chem. Lett. 2015, 26, 610–612. [Google Scholar] [CrossRef]
- Schlingmann, G.; Taniguchi, T.; He, H.; Bigelis, R.; Yang, H.Y.; Koehn, F.E.; Carter, G.T.; Berova, N. Reassessing the structure of pyranonigrin. J. Nat. Prod. 2007, 70, 1180–1187. [Google Scholar] [CrossRef]
- Kjaerbolling, I.; Mortensen, U.H.; Vesth, T.; Andersen, M.R. Strategies to establish the link between biosynthetic gene clusters and secondary metabolites. Fungal Genet. Biol. 2019, 130, 107–121. [Google Scholar] [CrossRef] [PubMed]
- Kjaerbolling, I.; Vesth, T.; Frisvad, J.C.; Nybo, J.L.; Theobald, S.; Kildgaard, S.; Petersen, T.I.; Kuo, A.; Sato, A.; Lyhne, E.K.; et al. A comparative genomics study of 23 Aspergillus species from section Flavi. Nat. Commun. 2020, 11, 1106. [Google Scholar] [CrossRef]
- Shwab, E.K.; Bok, J.W.; Tribus, M.; Galehr, J.; Graessle, S.; Keller, N.P. Histone deacetylase activity regulates chemical diversity in Aspergillus. Eukaryot. Cell 2007, 6, 1656–1664. [Google Scholar] [CrossRef] [PubMed]
- Du, L.; King, J.B.; Cichewicz, R.H. Chlorinated polyketide obtained from a Daldinia sp. treated with the epigenetic modifier suberoylanilide hydroxamic acid. J. Nat. Prod. 2014, 77, 2454–2458. [Google Scholar] [CrossRef] [PubMed]
- Riko, R.; Nakamura, H.; Shindo, K. Studies on pyranonigrins-isolation of pyranonigrin E and biosynthetic studies on pyranonigrin A. J. Antibiot. 2014, 67, 179–181. [Google Scholar] [CrossRef]
- Gan, M.; Liu, Y.; Bai, Y.; Guan, Y.; Li, L.; Gao, R.; He, W.; You, X.; Li, Y.; Yu, L.; et al. Polyketides with New Delhi metallo-beta-lactamase 1 inhibitory activity from Penicillium sp. J. Nat. Prod. 2013, 76, 1535–1540. [Google Scholar] [CrossRef]
- Bringmann, G.; Lang, G.; Gulder, T.A.M.; Tsuruta, H.; Mühlbacher, J.; Maksimenka, K.; Steffens, S.; Schaumann, K.; Stöhr, R.; Wiese, J.; et al. The first sorbicillinoid alkaloids, the antileukemic sorbicillactones A and B, from a sponge-derived Penicillium chrysogenum strain. Tetrahedron 2005, 61, 7252–7265. [Google Scholar] [CrossRef]
- Cheng, Z.; Li, Y.; Xu, W.; Liu, W.; Liu, L.; Zhu, D.; Kang, Y.; Luo, Z.; Li, Q. Three new cyclopiane-type diterpenes from a deep-sea derived fungus Penicillium sp. YPGA11 and their effects against human esophageal carcinoma cells. Bioorg. Chem. 2019, 91, 103129. [Google Scholar] [CrossRef]
- Zheng, C.J.; Sohn, M.J.; Lee, S.; Kim, W.G. Meleagrin, a new FabI inhibitor from Penicillium chryosogenum with at least one additional mode of action. PLoS ONE 2013, 8, e78922. [Google Scholar] [CrossRef]
- Polonsky, J.; Merrien, M.A.; Prange, T.; Pasca, C. Isolation and structure (X-ray analysis) of marcfortine A, a new alkaloid from Penicillium roqueforti. JCS Chem. Commun. 1980, 13, 601–602. [Google Scholar] [CrossRef]
- Cohen, H.; Charrier, C.; Ricard, L.; Perreau, M. Isolation and characterization of a secondary metabolite produced by Fusarium graminearum. J. Nat. Prod. 1992, 55, 326–332. [Google Scholar] [CrossRef]
- Ding, H.; Zhang, D.; Zhou, B.; Ma, Z. Inhibitors of BRD4 protein from a marine-derived fungus Alternaria sp. NH-F6. Mar. Drugs 2017, 15, 76. [Google Scholar] [CrossRef]
- Hayashi, H.; NishimotoI, Y.; Akiyama, K.; Nozaki, H. New paralytic alkaloids, asperparalines A, B and C, from Aspergillus japonicus JV-23. Biosci. Biotechnol. Biochem. 2000, 64, 111–115. [Google Scholar] [CrossRef]
- Asai, T.; Luo, D.; Yamashita, K.; Oshima, Y. Structures and biomimetic synthesis of novel r-pyrone polyketides of an endophytic Penicillium sp. in Catharanthus roseus. Org. Lett. 2013, 5, 1020–1023. [Google Scholar] [CrossRef] [PubMed]
- Nielsen, K.F.; Mansson, M.; Rank, C.; Frisvad, J.C.; Larsen, T.O. Dereplication of microbial natural products by LC-DAD-TOFMS. J. Nat. Prod. 2011, 74, 2338–2348. [Google Scholar] [CrossRef]
- Hou, Y.; Braun, D.R.; Michel, C.R.; Klassen, J.L.; Adnani, N.; Wyche, T.P.; Bugni, T.S. Microbial strain prioritization using metabolomics tools for the discovery of natural products. Anal. Chem. 2012, 84, 4277–4283. [Google Scholar] [CrossRef]
- Santiago, J.C.C.; Albuquerque, C.A.B.; Muribeca, A.J.B.; Sa, P.R.C.; Pamplona, S.; Silva, C.; Ribera, P.C.; Fontes-Junior, E.A.; da Silva, M.N. Margaritaria nobilis L.F. (Phyllanthaceae): Ethnopharmacology and application of computational tools in the annotation of bioactive molecules. Metabolites 2022, 12, 681. [Google Scholar] [CrossRef]
- Wang, M.; Yao, C.; Li, J.; Wei, X.; Xu, M.; Huang, Y.; Mei, Q.; Guo, D.A. Software assisted multi-tiered mass spectrometry identification of compounds in traditional chinese medicine: Dalbergia odorifera as an example. Molecules 2022, 27, 2333. [Google Scholar] [CrossRef]
- Tkalec, Z.; Codling, G.; Klanova, J.; Horvat, M.; Kosjek, T. LC-HRMS based method for suspect/non-targeted screening for biomarkers of chemical exposure in human urine. Chemosphere 2022, 300, 134550. [Google Scholar] [CrossRef] [PubMed]
- Sun, W.; Zhuang, C.; Li, X.; Zhang, B.; Lu, X.; Zheng, Z.; Dong, Y. Varic acid analogues from fungus as PTP1B inhibitors: Biological evaluation and structure-activity relationships. Bioorg. Med. Chem. Lett. 2017, 27, 3382–3385. [Google Scholar] [CrossRef] [PubMed]
- Principe, P.; Maroille, J.M.; Paubert Braquet, M. Evaluation of the chemosensitivity of tumour cells by means of a tetrazolium based assay (MTT). Point Vet. 1993, 25, 83–85. [Google Scholar]
- Dong, Y.S.; Yu, N.; Li, X.; Zhang, B.; Xing, Y.; Zhuang, C.; Xiu, Z.L. Dietary 5,6,7-trihydroxy-flavonoid aglycones and 1-deoxynojirimycin synergistically inhibit the recombinant maltase-glucoamylase subunit of alpha-glucosidase and lower postprandial blood glucose. J. Agric. Food Chem. 2020, 68, 8774–8787. [Google Scholar] [CrossRef]







| No. | tR [min]/Observed [m/z] | UVmax (MeOH) | Adduction | Molecular Formula | Error (ppm) | Identification | First Reported in A. aculeatus | Identification Method |
|---|---|---|---|---|---|---|---|---|
| S1 | 8.93/141.0545 | 287 | [M+H]+ | C7H8O3 | 0.861 | Gentisyl alcohol | Y | Level 2 |
| S2 | 7.87/237.1848 | 223,346 | [M-H2O+H]+ | C15H26O3 | −0.433 | 5-hydroxyculmorin | Y | Level 1 |
| S3 | 7.77/235.1177 | 298 | [M+H]+ | C11H14N4O2 | −2.568 | Pre-aurantiamine | N | Level 2, 4 |
| S4 | 18.59/263.1637 | 246,280 | [M+H]+ | C16H22O3 | −1.212 | Versiol | N | Level 2, 4 |
| S5 | 14.34/266.1016 | 250,294 | [M+H]+ | C13H15NO5 | −0.411 | Pyranonigrin G | Y | Level 4 |
| S6 | 13.98/323.1480 | 263 | [M+H]+ | C17H22O6 | 0.209 | Aculeatusquinone C | N | Level 2, 4 |
| S7 | 13.96/268.1039 | 205,260 | [M+H]+ | C10H13N5O4 | −0.058 | Adenosine | Y | Level 2 |
| S8 | 18.94/349.1273 | 283 | [M+H]+ | C18H20O7 | −2.153 | Roseopurpurin C | N | Level 3, 4 |
| S9 | 9.56/360.2277 | 224,275 | [M+H]+ | C20H29N3O3 | −1.260 | Aspergillimide | Y | Level 2 |
| S10 | 10.76/367.1376 | 290 | [M+H]+ | C18H22O8 | −3.458 | Roseopurpurin A | Y | Level 3, 4 |
| S11 | 14.97/381.1536 | 288 | [M+H]+ | C19H24O8 | 0.928 | Roseopurpurin B | Y | Level 3, 4 |
| S12 | 16.98/390.1927 | 236,304 | [M+H]+ | C22H23N5O2 | −1.273 | Roquefortine C | Y | Level 2 |
| S13 | 14.24/420.1660 | 223,332 | [M+H]+ | C22H21N5O4 | 0.610 | Glandicoline B | Y | Level 1 |
| S14 | 15.25/434.1827 | 284,328 | [M+H]+ | C23H23N5O4 | −0.419 | Meleagrine | Y | Level 1 |
| S15 | 14.92/478.2681 | 226,268 | [M+H]+ | C28H35N3O4 | −3.549 | Marcfortine A | Y | Level 1 |
| S16 | 24.33/545.2680 | 234,346 | [M+Na]+ | C31H38O7 | 2.445 | Calbistrin E | Y | Level 3 |
| S17 | 25.04/563.2624 | 234,346 | [M+Na]+ | C31H40O8 | −2.216 | Calbistrin A | N | Level 2, 4 |
| S18 | 25.54/565.2774 | 234,346 | [M+Na]+ | C31H42O8 | 2.623 | Calbistrin C | N | Level 2, 4 |
| S5 | Pyranonigrin F | Pyranonigrin A | ||||
|---|---|---|---|---|---|---|
| Pos | δC | δH (Mult., J in Hz) | δC | δH (Mult., J in Hz) | δC | δH (Mult., J in Hz) |
| 2 | 143.71 | 145.8 | 146.0 | |||
| 3 | 154.07 | 142.3 | 142.2 | |||
| 3-OMe | 60.27 | 3.77 (s) | - | - | - | - |
| 4 | 169.86 | 168.9 | 169.1 | |||
| 4a | 113.91 | 111.6 | 111.7 | |||
| 5 | 174.8 | 174.1 | 165 | |||
| 6-NH | 8.63 (d, 1.3) | 8.61 (s) | 8.61 (d) | |||
| 7 | 74.88 | 5.74 (dd, 8.9, 1.3) | 75 | 5.74 (d, 6.0) | 75.2 | 5.72 (d, 9.3) |
| 7a | 164.61 | 164.9 | 174.2 | |||
| 1′ | 117.22 | 6.63 (d, 15.9) | 117.8 | 6.55 (d, 16.0) | 118.9 | 6.57 (d, d) |
| 2′ | 139.71 | 6.59 (m) | 136.0 | 6.45 (m) | 131.7 | 6.46 (d) |
| 3′ | 34.48 | 2.28 (m) | 34.6 | 2.25(q, 7.0) | 18.7 | 1.92 (d, d) |
| 4′ | 21.37 | 1.48 (tq, 7.4, 7.3) | 21.5 | 1.47 (tq, 7.0, 7.4) | - | - |
| 5′ | 13.52 | 0.87 (t, 7.4) | 13.5 | 0.91 (t, 7.4) | - | - |
| 7-OH | 6.81 (d, 9.1) | 6.78 (d, 6.0) | 6.81 (d, 9.3) | |||
Disclaimer/Publisher’s Note: The statements, opinions and data contained in all publications are solely those of the individual author(s) and contributor(s) and not of MDPI and/or the editor(s). MDPI and/or the editor(s) disclaim responsibility for any injury to people or property resulting from any ideas, methods, instructions or products referred to in the content. |
© 2022 by the authors. Licensee MDPI, Basel, Switzerland. This article is an open access article distributed under the terms and conditions of the Creative Commons Attribution (CC BY) license (https://creativecommons.org/licenses/by/4.0/).
Share and Cite
Shi, X.; Sun, Y.; Liu, J.; Liu, W.; Xing, Y.; Xiu, Z.; Dong, Y. Metabolomic Strategy to Characterize the Profile of Secondary Metabolites in Aspergillus aculeatus DL1011 Regulated by Chemical Epigenetic Agents. Molecules 2023, 28, 218. https://doi.org/10.3390/molecules28010218
Shi X, Sun Y, Liu J, Liu W, Xing Y, Xiu Z, Dong Y. Metabolomic Strategy to Characterize the Profile of Secondary Metabolites in Aspergillus aculeatus DL1011 Regulated by Chemical Epigenetic Agents. Molecules. 2023; 28(1):218. https://doi.org/10.3390/molecules28010218
Chicago/Turabian StyleShi, Xuan, Yu Sun, Junhui Liu, Wencai Liu, Yan Xing, Zhilong Xiu, and Yuesheng Dong. 2023. "Metabolomic Strategy to Characterize the Profile of Secondary Metabolites in Aspergillus aculeatus DL1011 Regulated by Chemical Epigenetic Agents" Molecules 28, no. 1: 218. https://doi.org/10.3390/molecules28010218
APA StyleShi, X., Sun, Y., Liu, J., Liu, W., Xing, Y., Xiu, Z., & Dong, Y. (2023). Metabolomic Strategy to Characterize the Profile of Secondary Metabolites in Aspergillus aculeatus DL1011 Regulated by Chemical Epigenetic Agents. Molecules, 28(1), 218. https://doi.org/10.3390/molecules28010218

