Site-Directed Mutants of Parasporin PS2Aa1 with Enhanced Cytotoxic Activity in Colorectal Cancer Cell Lines
Abstract
1. Introduction
2. Results
2.1. Cloning and Obtention of PS2Aa1 Mutants
2.2. Description of Parasporins Obtained from PS2Aa1 Using Site-Directed Mutagenesis
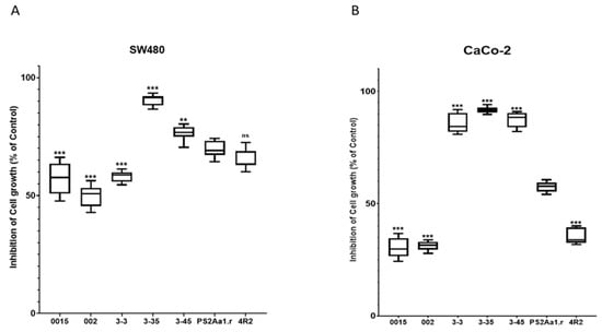
2.3. Cytocidal Activities of PS2Aa1 Variants in Human Colorectal Cancer Cells
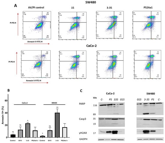
2.4. Variants of PS2Aa1 Induce Apoptosis in Human Colorectal Cancer Cells
2.5. Cytotoxic Activity of PS2Aa1 Variants Is Affected by APN Receptor Inhibition
2.6. Molecular Docking and Molecular Dynamics Analysis Highlight Residues 256 and 257 of Domain I of PS2Aa1
3. Discussion
4. Materials and Methods
4.1. Bacterial Strains and Culture Conditions
4.2. Parasporin Site-Directed Mutagenesis
4.3. Library Verification
4.4. Preparation of Activated Parasporin Proteins
4.5. Colon Cancer Cell Lines
4.6. Cytotoxicity Assays of PS2Aa1 Mutants in Colon Cancer Cells
4.7. APN Detection and Blocking Assay
4.8. Molecular Docking and Molecular Dynamics Analysis
4.9. Statistical Analysis
Supplementary Materials
Author Contributions
Funding
Institutional Review Board Statement
Informed Consent Statement
Data Availability Statement
Conflicts of Interest
Sample Availability
References
- Laliani, G.; Ghasemian Sorboni, S.; Lari, R.; Yaghoubi, A.; Soleimanpour, S.; Khazaei, M.; Hasanian, S.M.; Avan, A. Bacteria and cancer: Different sides of the same coin. Life Sci. 2020, 246, 11739. [Google Scholar] [CrossRef] [PubMed]
- Desbats, M.A.; Giacomini, I.; Prayer-Galetti, T.; Montopoli, M. Metabolic Plasticity in Chemotherapy Resistance. Front. Oncol. 2020, 10, 281. [Google Scholar] [CrossRef]
- Shriwas, O.; Mohapatra, P.; Mohanty, S.; Dash, R. The Impact of m6A RNA Modification in Therapy Resistance of Cancer: Implication in Chemotherapy, Radiotherapy, and Immunotherapy. Front. Oncol. 2021, 10, 3220. [Google Scholar] [CrossRef]
- Baindara, P.; Mandal, S.M. Bacteria and bacterial anticancer agents as a promising alternative for cancer therapeutics. Biochimie 2020, 177, 164–189. [Google Scholar] [CrossRef]
- Mizuki, E.; Park, Y.S.; Saitoh, H.; Yamashita, S.; Akao, T.; Higuchi, K.; Ohba, M. Parasporin, a Human Leukemic Cell-Recognizing Parasporal Protein of Bacillus thuringiensis. Clin. Vaccine Immunol. 2000, 7, 625–634. [Google Scholar] [CrossRef] [PubMed]
- Cruz, J.; Suárez-Barrera, M.O.; Rondón-Villarreal, P.; Olarte-Diaz, A.; Guzmán, F.; Visser, L.; Rueda-Forero, N.J. Computational study, synthesis and evaluation of active peptides derived from Parasporin-2 and spike protein from Alphacoronavirus against colorectal cancer cells. Biosci. Rep. 2021, 41, 1964. [Google Scholar] [CrossRef]
- Periyasamy, A.; Kkani, P.; Chandrasekaran, B.; Ponnusamy, S.; Viswanathan, S.; Selvanayagam, P.; Rajaiah, S. Screening and characterization of a non-insecticidal Bacillus thuringiensis strain producing parasporal protein with selective toxicity against human colon cancer cell lines. Ann. Microbiol. 2016, 66, 1167–1178. [Google Scholar] [CrossRef]
- Abe, Y.; Shimada, H.; Kitada, S. Raft-targeting and oligomerization of parasporin-2, a Bacillus thuringiensis crystal protein with anti-tumour activity. J. Biochem. 2008, 143, 269–275. [Google Scholar] [CrossRef]
- Ito, A.; Sasaguri, Y.; Kitada, S.; Kusaka, Y.; Kuwano, K.; Masutomi, K.; Mizuki, E.; Akao, T.; Ohba, M. A Bacillus thuringiensis crystal protein with selective cytocidal action to human cells. J. Biol. Chem. 2004, 279, 21282–21286. [Google Scholar] [CrossRef] [PubMed]
- Mendoza-Almanza, G.; Esparza-Ibarra, E.L.; Ayala-Luján, J.L.; Mercado-Reyes, M.; Godina-González, S.; Hernández-Barrales, M.; Olmos-Soto, J. The cytocidal spectrum of Bacillus thuringiensis toxins: From insects to human cancer cells. Toxins 2020, 12, 301. [Google Scholar] [CrossRef] [PubMed]
- Akiba, T.; Okumura, S. Parasporins 1 and 2: Their structure and activity. J. Invertebr. Pathol. 2017, 142, 1–6. [Google Scholar] [CrossRef]
- Abe, Y.; Inoue, H.; Ashida, H.; Maeda, Y.; Kinoshita, T.; Kitada, S. Glycan region of GPI anchored-protein is required for cytocidal oligomerization of an anticancer parasporin-2, Cry46Aa1 protein, from Bacillus thuringiensis strain A1547. J. Invertebr. Pathol. 2017, 142, 71–81. [Google Scholar] [CrossRef]
- Soberón, M.; Portugal, L.; Garcia-Gómez, B.I.; Sánchez, J.; Onofre, J.; Gómez, I.; Pacheco, S.; Bravo, A. Cell lines as models for the study of Cry toxins from Bacillus thuringiensis. Insect Biochem. Mol. Biol. 2018, 93, 66–78. [Google Scholar] [CrossRef] [PubMed]
- Al-Baidani, S.J.; Al-Faisal, A.H.M.; Ali, N.A. Study of some cytogenetic effects of Aerolysin Produced by Aeromonas hydrophila on normal and tumor cells in vitro. J. Biotechnol. Res. Cent. 2010, 4, 11–16. [Google Scholar] [CrossRef]
- Ohba, M.; Mizuki, E.; Uemori, A. Parasporin, a new anticancer protein group from Bacillus thuringiensis. Anticancer Res. 2009, 29, 427–433. [Google Scholar]
- Katayama, H.; Kusaka, Y.; Yokota, H.; Akao, T.; Kojima, M.; Nakamura, O.; Mekada, E.; Mizuki, E. Parasporin-1, a novel cytotoxic protein from Bacillus thuringiensis, induces Ca2+ influx and a sustained elevation of the cytoplasmic Ca2+ concentration in toxin-sensitive cells. J. Biol. Chem. 2007, 282, 7742–7752. [Google Scholar] [CrossRef] [PubMed]
- Borin, D.B.; Castrejón-Arroyo, K.; Cruz-Nolasco, A.; Peña-Rico, M.; Rorato, M.S.; Santos, R.C.V.; de Baco, L.S.; Pérez-Picaso, L.; Camacho, L.; Navarro-Mtz, A.K. Parasporin a13-2 of Bacillus thuringiensis isolates from the papaloapan region (Mexico) induce a cytotoxic effect by late apoptosis against breast cancer cells. Toxins 2021, 13, 476. [Google Scholar] [CrossRef]
- Akiba, T.; Abe, Y.; Kitada, S.; Kusaka, Y.; Ito, A.; Ichimatsu, T.; Katayama, H.; Akao, T.; Higuchi, K.; Mizuki, E.; et al. Crystal structure of the parasporin-2 Bacillus thuringiensis toxin that recognizes cancer cells. J. Mol. Biol. 2009, 386, 121–133. [Google Scholar] [CrossRef] [PubMed]
- Brasseur, K.; Auger, P.; Asselin, E.; Parent, S.; Cote, J.C.; Sirois, M. Parasporin-2 from a New Bacillus thuringiensis 4R2 Strain Induces Caspases Activation and Apoptosis in Human Cancer Cells. PLoS ONE 2015, 10, e0135106. [Google Scholar] [CrossRef]
- Inagaki, Y.; Tang, W.; Zhang, L.; Du, G.; Xu, W.; Kokudo, N. Invasion of Hepatocellular Carcinoma Cells as Well as Angiogenesis. Biosci. Trends 2010, 4, 56–60. [Google Scholar] [PubMed]
- Liao, C.; Jin, M.; Cheng, Y.; Yang, Y.; Soberón, M.; Bravo, A.; Liu, K.; Xiao, Y. Bacillus thuringiensis Cry1Ac Protoxin and Activated Toxin Exert Differential Toxicity Due to a Synergistic Interplay of Cadherin with ABCC Transporters in the Cotton Bollworm. Appl. Environ. Microbiol. 2022, 88, e02505-21. [Google Scholar] [CrossRef]
- Karlova, R.; Weemen-Hendriks, M.; Naimov, S.; Ceron, J.; Dukiandjiev, S.; de Maagd, R.A. Bacillus thuringiensis delta-endotoxin Cry1Ac domain III enhances activity against Heliothis virescens in some, but not all Cry1-Cry1Ac hybrids. J. Invertebr. Pathol. 2005, 88, 169–172. [Google Scholar] [CrossRef] [PubMed]
- Okumura, S.; Ohba, M.; Mizuki, E.; Crickmore, N.; Côté, J.-C.; Nagamatsu, Y.; Kitada, S.; Sakai, H.; Harata, K.; Shin, T. Parasporin Classification and Nomenclature. Available online: https://www.fitc.pref.fukuoka.jp/parasporin/intro.html (accessed on 15 October 2022).
- Melo, A.L.D.A.; Soccol, V.T.; Soccol, C.R. Bacillus thuringiensis: Mechanism of action, resistance, and new applications: A review. Crit. Rev. Biotechnol. 2016, 36, 317–326. [Google Scholar] [CrossRef] [PubMed]
- Kitada, S.; Abe, Y.; Maeda, T.; Shimada, H. Parasporin-2 requires GPI-anchored proteins for the efficient cytocidal action to human hepatoma cells. Toxicology 2009, 264, 80–88. [Google Scholar] [CrossRef] [PubMed]
- Hall, T.A. BIOEDIT: A user-friendly biological sequence alignment editor and analysis program for Windows 95/98/NT. Nucleic Acids Symp. Ser. 1999, 41, 95–98. [Google Scholar]
- Ehrlich, L.P.; Wade, R.C. Protein-protein docking. Rev. Comput. Chem. 2001, 17, 61–97. [Google Scholar] [CrossRef]
- Lewis, S.; Stranges, P.B.; Jared, A.-B. InterfaceAnalyzer. Available online: https://www.rosettacommons.org/docs/latest/application_documentation/analysis/interface-analyzer (accessed on 15 October 2022).







| ID (Library) | Type/Site of the Mutation | Mutant Name | Amino Acid Sequencing |
|---|---|---|---|
| Wt. | PS2Aa1 (PDB 2ZTB) | - | 251-KRVGPGGHYF-260 |
| 02 | SUS/256 | G256D | 251-KRVGPDGHYF-260 |
| 015 | SUS/256 | G256A | 251-KRVGPAGHYF-260 |
| 3-3 | SUS/257 | G257A | 251-KRVGPGAHYF-260 |
| 3-35 | SUS/257 | G257V | 251-KRVGPGVHYF-260 |
| 3-45 | SUS/257 | G257E | 251-KRVGPGEHYF-260 |
| Parasporin | IC50 Parasporin µg·mL−1 (95% CI) | ||
|---|---|---|---|
| SW480 | SW620 | CaCo-2 | |
| 0015 | 2.42 (1.59–4.70) | ND | ND |
| 002 | 4.68 (2.57–17.74) | ND | ND |
| 3-3 | 2.02 (1.51–2.96) | ND | 0.98 (0.83–1.16) |
| 3-35 | 0.32 (0.22–0.43) | 2.46 (2.07–3.00) | 0.88 (0.81–0.95) |
| 3-45 | 0.78 (0.65–0.92) | ND | 0.96 (0.84–1.09) |
| P2SAa1 | 1.00 (0.65–1.55) | 5.70 (4.10–9.50) | 2.57 (1.84–4.15) |
| 4R2 | 0.62 (0.41–0.86) | ND | ND |
| Top | Model | Number of Hydrogen Bonds in the Interface |
|---|---|---|
| 1 | 560 | 9 |
| 2 | 3413 | 9 |
| 3 | 105 | 9 |
| 4 | 819 | 8 |
| 5 | 994 | 8 |
| 6 | 2079 | 8 |
| 7 | 3521 | 8 |
| 8 | 1015 | 8 |
| 9 | 1742 | 8 |
| 10 | 708 | 8 |
| MD | Contact Residues (>80%) * |
|---|---|
| Replicate 1 | PRO255, GLY256 |
| Replicate 2 | ARG76, PRO238, ILE239, THR240, VAL241, ARG266, GLY256, GLY257, THR272, SER273, GLY274 |
| Replicate 3 | ARG76, PRO238, ILE239, THR240, VAL241, ASP242, PRO255, GLY256, GLY257, ARG266, ASP267, ASN270, THR272, SER273, GLY274, THR275 |
| MD | PS2Aa1 Residues |
|---|---|
| Replicate 3 | GLY256 |
| Replicate 2 | ARG76 *, PRO238, ILE239, THR240, VAL241, PRO255, GLY257, ARG266 *, THR272, SER273 *, GLY274 |
| Replicate 1 | ASP267, ASN270, THR275 |
| Comparison | Mean | SD |
|---|---|---|
| GLY256 | 4.44 | 0.21 |
| THR272 | 5.53 | 0.61 |
| SER273 | 5.58 | 0.09 |
| PRO255 | 5.77 | 0.26 |
| THR240 | 6.04 | 0.27 |
| ARG266 | 6.29 | 0.70 |
| PRO238 | 6.30 | 0.58 |
| GLY274 | 6.33 | 0.23 |
| ASP267 | 6.49 | 0.44 |
| ARG76 | 6.58 | 0.55 |
| GLY257 | 6.64 | 0.69 |
| ASN270 | 7.04 | 0.79 |
| THR275 | 7.59 | 0.45 |
| VAL241 | 7.64 | 0.75 |
| ILE239 | 7.74 | 0.25 |
| Primer Id. | Sequence |
|---|---|
| -Pet100Ps2a_994_FW -Pet100Ps2a_994_RV | 5′-TTC CCA AAA GAG TAG NGC CAG GTG GGC ATT A-3′ 5′-TAA TGC CCA CCT GGC NCT ACT CTT TTG GGA A-3′ |
| -Pet100Ps2a_997_FW -Pet100Ps2a_997_RV | 5′-CCA AAA GAG TAG GGC NAG GTG GGC ATT ATT T-3′ 5′-AAA TAA TGC CCA CCT NGC CCT ACT CTT TTG G-3′ |
| -Pet100Ps2a_1000_FW -Pet100Ps2a_1000_RV | 5′-AAA GAG TAG GGC CAG NTG GGC ATT ATT TTT G-3′ 5′-CAA AAA TAA TGC CCA NCT GGC CCT ACT CTT T-3′ |
| -Pet100Ps2a_1003_FW -Pet100Ps2a_1003_RV | 5′-GAG TAG GGC CAG GTG NGC ATT ATT GGT T-3′ 5′-AAC CAA AAA TAA TGC NCA CCT GGC CCT ACT C-3′ |
Publisher’s Note: MDPI stays neutral with regard to jurisdictional claims in published maps and institutional affiliations. |
© 2022 by the authors. Licensee MDPI, Basel, Switzerland. This article is an open access article distributed under the terms and conditions of the Creative Commons Attribution (CC BY) license (https://creativecommons.org/licenses/by/4.0/).
Share and Cite
Suárez-Barrera, M.O.; Visser, L.; Pinzón-Reyes, E.H.; Rondón Villarreal, P.; Alarcón-Aldana, J.S.; Rueda-Forero, N.J. Site-Directed Mutants of Parasporin PS2Aa1 with Enhanced Cytotoxic Activity in Colorectal Cancer Cell Lines. Molecules 2022, 27, 7262. https://doi.org/10.3390/molecules27217262
Suárez-Barrera MO, Visser L, Pinzón-Reyes EH, Rondón Villarreal P, Alarcón-Aldana JS, Rueda-Forero NJ. Site-Directed Mutants of Parasporin PS2Aa1 with Enhanced Cytotoxic Activity in Colorectal Cancer Cell Lines. Molecules. 2022; 27(21):7262. https://doi.org/10.3390/molecules27217262
Chicago/Turabian StyleSuárez-Barrera, Miguel O., Lydia Visser, Efraín H. Pinzón-Reyes, Paola Rondón Villarreal, Juan S. Alarcón-Aldana, and Nohora Juliana Rueda-Forero. 2022. "Site-Directed Mutants of Parasporin PS2Aa1 with Enhanced Cytotoxic Activity in Colorectal Cancer Cell Lines" Molecules 27, no. 21: 7262. https://doi.org/10.3390/molecules27217262
APA StyleSuárez-Barrera, M. O., Visser, L., Pinzón-Reyes, E. H., Rondón Villarreal, P., Alarcón-Aldana, J. S., & Rueda-Forero, N. J. (2022). Site-Directed Mutants of Parasporin PS2Aa1 with Enhanced Cytotoxic Activity in Colorectal Cancer Cell Lines. Molecules, 27(21), 7262. https://doi.org/10.3390/molecules27217262

