Metabolic and Transcriptomic Analyses Reveal the Effects of Ethephon on Taraxacum kok-saghyz Rodin
Abstract
:1. Introduction
2. Results
2.1. Overview of the Metabolites and Quality Control Analysis of the TKS Samples
2.2. Analysis of the Differential Metabolites
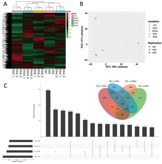
2.3. TKS Transcriptomic Analysis Overview
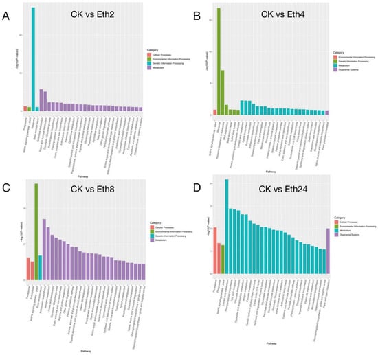
2.4. TKS Differentially Expressed Genes Analysis
3. Discussion
4. Materials and Methods
4.1. Plant Materials and Elicitor Treatments
4.2. Metabolite Extraction and UPLC–MS Sample Preparation
4.3. Metabolome Data Analysis
4.4. RNA Extraction and RNA-Seq
4.5. Sequence Data Processing
4.6. Data Analysis
Supplementary Materials
Author Contributions
Funding
Institutional Review Board Statement
Informed Consent Statement
Data Availability Statement
Conflicts of Interest
References
- Yang, Y.S.; Qin, B.; Chen, Q.H.; Zhang, J.C.; Zhang, L.Q.; Nie, Q.H.; Liu, S.Z. Comparative full-length transcriptome analysis provides novel insights into the regulatory mechanism of natural rubber biosynthesis in Taraxacum kok-saghyz Rodin roots. Ind. Crop. Prod. 2022, 175, 114278. [Google Scholar] [CrossRef]
- Van Deenen, N.; Bachmann, A.L.; Schmidt, T.; Schaller, H.; Sand, J.; Prufer, D.; Gronover, C.S. Molecular cloning of mevalonate pathway genes from Taraxacum brevicorniculatum and functional characterisation of the key enzyme 3-hydroxy-3-methylglutaryl-coenzyme A reductase. Mol. Biol. Rep. 2012, 39, 4337–4349. [Google Scholar] [CrossRef] [PubMed]
- Kirschner, J.; Stepanek, J.; Cerny, T.; De Heer, P.; van Dijk, P.J. Available ex situ germplasm of the potential rubber crop Taraxacum koksaghyz belongs to a poor rubber producer, T-brevicorniculatum (Compositae-Crepidinae). Genet. Resour. Crop. Evol. 2013, 60, 455–471. [Google Scholar] [CrossRef]
- Demir, S.; Celikel, F.G. Effects of plant growth regulators on the plant height and quantitative properties of Narcissus tazetta. Turk. J. Agric. For. 2019, 43, 105–114. [Google Scholar] [CrossRef]
- Ahmad, I.; Kamran, M.; Meng, X.P.; Ali, S.; Bilegjargal, B.; Cai, T.; Liu, T.N.; Han, Q.F. Effects of Plant Growth Regulators on Seed Filling, Endogenous Hormone Contents and Maize Production in Semiarid Regions. J. Plant. Growth Regul. 2019, 38, 1467–1480. [Google Scholar] [CrossRef]
- Liptay, A.; Jaworski, C.; Phatak, S. Effect of tomato transplant stem diameter and ethephon treatment on tomato yield, fruit size and number. Can. J. Plant Sci. 1981, 61, 413–415. [Google Scholar] [CrossRef]
- Byers, R.E. Controlling growth of bearing apple trees with ethephon. HortScience 1993, 28, 1103–1105. [Google Scholar] [CrossRef] [Green Version]
- Tan, Q.L.P.; Truong, A.H.T.; Le Thanh, L.; Hong, L.L.T.; Tuyet, S.N.T. The effects of ethephon on the ripening of Vietnamese Latundan bananas (Musa sapientum). Emir. J. Food Agric. 2014, 26, 229–237. [Google Scholar] [CrossRef] [Green Version]
- Maduwanthi, S.; Marapana, R. Comparison of pigments and some physicochemical properties of banana as affected by ethephon and acetylene induced ripening. Biocatal. Agric. Biotechnol. 2021, 33, 101997. [Google Scholar] [CrossRef]
- Jensen, F.L.; Kissler, J.J.; Peacock, W.L.; Leavitt, G.M. Effect of ethephon on color and fruit characteristics of ‘Tokay’and ‘Emperor’ table grapes. Am. J. Enol. Vitic. 1975, 26, 79–81. [Google Scholar]
- Goldschmidt, E.E. Ripening of citrus and other non-climacteric fruits: A role for ethylene. Acta Hortic. 1998, 463, 335–340. [Google Scholar] [CrossRef]
- Huang, X.; Zheng, L.; Xie, R. Effect of pre-harvest application of ethephon on colouration and expression of ripening related genes in citrus fruit. J. Hortic. Sci. Biotechnol. 2021, 96, 514–526. [Google Scholar] [CrossRef]
- Li, Y.; Qi, H.; Liu, Y.; Guan, X.; Liu, Y. Effects of ethephon and 1-methylcyclopropene on fruit ripening and the biosynthesis of volatiles in oriental sweet melon (Cucumis melo var. makuwa Makino). J. Hortic. Sci. Biotechnol. 2011, 86, 517–526. [Google Scholar] [CrossRef]
- Jiang, Y.; Joyce, D.C. ABA effects on ethylene production, PAL activity, anthocyanin and phenolic contents of strawberry fruit. Plant Growth Regul. 2003, 39, 171–174. [Google Scholar] [CrossRef]
- Heredia, J.B.; Cisneros-Zevallos, L. The effect of exogenous ethylene and methyl jasmonate on pal activity, phenolic profiles and antioxidant capacity of carrots (Daucus carota) under different wounding intensities. Postharvest Biol. Technol. 2009, 51, 242–249. [Google Scholar] [CrossRef]
- Liang, Z.S.; Ma, Y.N.; Xu, T.; Cui, B.M.; Liu, Y.; Guo, Z.X.; Yang, D.F. Effects of Abscisic Acid, Gibberellin, Ethylene and Their Interactions on Production of Phenolic Acids in Salvia miltiorrhiza Bunge Hairy Roots. PLoS ONE 2013, 8, e72806. [Google Scholar] [CrossRef] [Green Version]
- Kong, J.Q.; Chen, J.Y.; Yue, Y.D.; Ma, Q.; Dong, Y.Y.; Zhang, J.C. Ultrasonic/microwave-assisted extraction and rapid quantitative determination of active ingredients in Taraxacum kok-saghyz Rodin by ultra-high-performance liquid chromatography tandem mass spectrometry. Int. J. Mass Spectrom. 2021, 470, 116700. [Google Scholar] [CrossRef]
- Benninghaus, V.A.; van Deenen, N.; Muller, B.; Roelfs, K.U.; Lassowskat, I.; Finkemeier, I.; Prufer, D.; Gronover, C.S. Comparative proteome and metabolome analyses of latex-exuding and non-exuding Taraxacum koksaghyz roots provide insights into laticifer biology. J. Exp. Bot. 2020, 71, 1278–1293. [Google Scholar] [CrossRef] [PubMed]
- Jurka, J. Repbase update: A database and an electronic journal of repetitive elements. Trends Genet. 2000, 16, 418–420. [Google Scholar] [CrossRef]






| Variables | Parameters |
|---|---|
| Column | ACQUITY UPLC® HSS T3 (150 mm × 2.1 mm, 1.8 μm, Waters) |
| Solvent system | Mobile phase A (5 mM ammonium formate in water) |
| Mobile phase B (5 mM ammonium formate in acetonitrile) | |
| Gradient program | 0~1 min, 2% B 1~9 min, 2~50% B 9~12 min, 50~98% B 12~13.5 min, 98% B 13.5~14 min, 98~2% B 14~17 min, 2% (B negative model) |
| Flow rate | 0.25 mL/min |
| Column temperature | 40 °C |
| Injection volume | 2 μL |
Publisher’s Note: MDPI stays neutral with regard to jurisdictional claims in published maps and institutional affiliations. |
© 2022 by the authors. Licensee MDPI, Basel, Switzerland. This article is an open access article distributed under the terms and conditions of the Creative Commons Attribution (CC BY) license (https://creativecommons.org/licenses/by/4.0/).
Share and Cite
Zhang, Z.; Shen, G.; Yang, Y.; Li, C.; Chen, X.; Yang, X.; Guo, X.; Miao, J.; Li, L.; Lei, M. Metabolic and Transcriptomic Analyses Reveal the Effects of Ethephon on Taraxacum kok-saghyz Rodin. Molecules 2022, 27, 3548. https://doi.org/10.3390/molecules27113548
Zhang Z, Shen G, Yang Y, Li C, Chen X, Yang X, Guo X, Miao J, Li L, Lei M. Metabolic and Transcriptomic Analyses Reveal the Effects of Ethephon on Taraxacum kok-saghyz Rodin. Molecules. 2022; 27(11):3548. https://doi.org/10.3390/molecules27113548
Chicago/Turabian StyleZhang, Zhanjiang, Guang Shen, Yihua Yang, Cui Li, Xiaoying Chen, Xiaonan Yang, Xiaoyun Guo, Jianhua Miao, Li Li, and Ming Lei. 2022. "Metabolic and Transcriptomic Analyses Reveal the Effects of Ethephon on Taraxacum kok-saghyz Rodin" Molecules 27, no. 11: 3548. https://doi.org/10.3390/molecules27113548
APA StyleZhang, Z., Shen, G., Yang, Y., Li, C., Chen, X., Yang, X., Guo, X., Miao, J., Li, L., & Lei, M. (2022). Metabolic and Transcriptomic Analyses Reveal the Effects of Ethephon on Taraxacum kok-saghyz Rodin. Molecules, 27(11), 3548. https://doi.org/10.3390/molecules27113548
