Chemical Modification of Biomarkers through Accelerated Degradation: Implications for Ancient Plant Identification in Archaeo-Organic Residues
Abstract
:1. Introduction
| Activation energy: | Refers to the minimal quantity of energy required for the reactants to start a chemical reaction. |
| Aromatization: | A chemical reaction in which an aromatic system is formed from a single nonaromatic precursor. Typically, aromatization is achieved by dehydrogenation of existing cyclic compounds. |
| Catalyst: | A substance that increases the rate of a reaction because it lowers the activation energy of the reactants. Catalytic specificity refers to the particular ability of a substance or closely related group of substances to catalyze a given type of chemical transformation. |
| Functional group: | A structural unit of an atom or group of atoms within an organic compound that has its own characteristic property, regardless of the other atoms in the molecule. |
| Redox: | A chemical reaction where oxidation and reduction occur simultaneously. An atom is oxidized when it loses electrons and reduced when it gains electrons. Rust is the classic example of oxidation where the reduced iron metal (oxidation state 0) is oxidized to brown iron (oxidation state III) and oxides in the presence of catalysts, such as water, air, or an acid. |
| Temperature: | An increase in temperature will raise the average kinetic energy of the reactant molecules. As more molecules move faster, the number of molecules moving fast enough to react increases, which results in faster formation of products. |
2. Experimental Design
3. Results and Discussion
3.1. GC-MS Results and Multivariate Analyses
3.2. Compound Identification
4. Materials and Methods
4.1. Materials
4.2. Sample Preparation, Extraction and Analysis
4.3. Data Pretreatment and Statistical Analysis
5. Conclusions
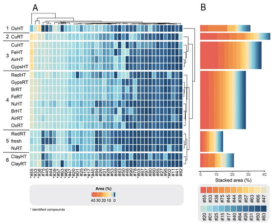
- G1 compounds disappeared or were decreased after seven days of incubation. If such stark declines were evident after only seven days, albeit under conditions that accelerate degradation, it can be assumed that they are very unlikely to remain in ancient residues, deposited for centuries or millennia. These compounds should, therefore, not be considered as diagnostic biomarkers for ancient plants and plant products under most conditions. Perhaps as importantly, their absence in archaeological samples cannot be considered as useful evidence for the absence of certain plants or for the identification of certain plants over other possible candidates.
- G2 compounds remained relatively stable or increased over time, particularly oxidized and dehydrogenated compounds that have lost even numbers of hydrogen atoms to form double bonds, which generally makes them more stable and conceivably likely to remain in archaeological samples. These compounds might therefore be considered as more valid biomarkers aiding in the identification of archaeological residues.
- G3 compounds were not present in fresh cedar oil but formed during specific experiments and are indicative of certain catalysts/storage materials. These compounds could, therefore, also be possible biomarkers for identifying plant materials in archaeological samples provided that these compounds can be identified. In our study, we were only able to securely identify one of the 42 G3 compounds. However, unknown compounds can still provide information regarding the processes involved in the preparation of plant-based products in the past. For example, compound #76 was relatively high in RT treatments in combination with Cu, Fe, and Br, showing that a high abundance of this compound could be indicative for the contact of cedar residues with metal vessels. Concomitantly, compound #79 appeared in high abundance in both reduction treatments, indicating a reduction process.
Supplementary Materials
Author Contributions
Funding
Institutional Review Board Statement
Informed Consent Statement
Data Availability Statement
Acknowledgments
Conflicts of Interest
References
- Zimmermann, M.; Brownstein, K.J.; Pantoja Díaz, L.; Ancona Aragón, I.; Hutson, S.; Kidder, B.; Tushingham, S.; Gang, D.R. Metabolomics-Based Analysis of Miniature Flask Contents Identifies Tobacco Mixture Use among the Ancient Maya. Sci. Rep. 2021, 11, 1590. [Google Scholar] [CrossRef] [PubMed]
- Brockbals, L.; Habicht, M.; Hajdas, I.; Galassi, F.M.; Rühli, F.J.; Kraemer, T. Untargeted Metabolomics-like Screening Approach for Chemical Characterization and Differentiation of Canopic Jar and Mummy Samples from Ancient Egypt Using GC-High Resolution MS. Analyst 2018, 143, 4503–4512. [Google Scholar] [CrossRef] [PubMed]
- Dunne, J.; Mercuri, A.M.; Evershed, R.P.; Bruni, S.; di Lernia, S. Earliest Direct Evidence of Plant Processing in Prehistoric Saharan Pottery. Nat. Plants 2016, 3, 16194. [Google Scholar] [CrossRef] [PubMed] [Green Version]
- Hendy, J.; Colonese, A.C.; Franz, I.; Fernandes, R.; Fischer, R.; Orton, D.; Lucquin, A.; Spindler, L.; Anvari, J.; Stroud, E.; et al. Ancient Proteins from Ceramic Vessels at Çatalhöyük West Reveal the Hidden Cuisine of Early Farmers. Nat. Commun. 2018, 9, 4064. [Google Scholar] [CrossRef] [PubMed]
- Scott, A.; Power, R.C.; Altmann-Wendling, V.; Artzy, M.; Martin, M.A.S.; Eisenmann, S.; Hagan, R.; Salazar-García, D.C.; Salmon, Y.; Yegorov, D.; et al. Exotic Foods Reveal Contact between South Asia and the Near East during the Second Millennium BCE. Proc. Natl. Acad. Sci. USA 2020, 202014956. [Google Scholar] [CrossRef] [PubMed]
- Riesmeier, M.; Keute, J.; Veall, M.-A.; Borschneck, D.; Stevenson, A.; Garnett, A.; Williams, A.; Ragan, M.; Devièse, T. Recipes of Ancient Egyptian Kohls More Diverse than Previously Thought. Sci. Rep. 2022, 12, 5932. [Google Scholar] [CrossRef] [PubMed]
- Miller, M.J.; Whelton, H.L.; Swift, J.A.; Maline, S.; Hammann, S.; Cramp, L.J.E.; McCleary, A.; Taylor, G.; Vacca, K.; Becks, F.; et al. Interpreting Ancient Food Practices: Stable Isotope and Molecular Analyses of Visible and Absorbed Residues from a Year-Long Cooking Experiment. Sci. Rep. 2020, 10, 13704. [Google Scholar] [CrossRef] [PubMed]
- Huber, B.; Larsen, T.; Spengler, R.N.; Boivin, N. How to Use Modern Science to Reconstruct Ancient Scents. Nature Human Behaviour 2022. [Google Scholar] [CrossRef]
- Evershed, R.P. Organic Residue Analysis in Archaeology: The Archaeological Biomarker Revolution. Archaeometry 2008, 50, 895–924. [Google Scholar] [CrossRef]
- Evershed, R.P. Biomolecular Archaeology and Lipids. World Archaeol. 1993, 25, 74–93. [Google Scholar] [CrossRef]
- Arimura, G.; Maffei, M. (Eds.) Plant. Specialized Metabolism: Genomics, Biochemistry, and Biological Functions; Life Science; First Issued in Paperback: Boca Raton, FL, USA; CRC Press: London, UK; Taylor & Francis Group: New York, NY, USA, 2021; ISBN 978-1-03-209753-4. [Google Scholar]
- Paul, M.; Brüning, G.; Bergmann, J.; Jauch, J. A Thin-Layer Chromatography Method for the Identification of Three Different Olibanum Resins (Boswellia Serrata, Boswellia Papyrifera and Boswellia Carterii, Respectively, Boswellia Sacra): Thin-Layer Chromatography Identification Of Olibanum. Phytochem. Anal. 2012, 23, 184–189. [Google Scholar] [CrossRef] [PubMed]
- Ribechini, E.; Raffaelli, M.; Colombini, M.P. Botanical and Chemical Characterization of Frankincense Resin from Dhofar. In A port in Arabia between Rome and the Indian Ocean (3rd C. BC–5th C. AD); Avanzini, A., Ed.; Khor Rori Report; “L’Erma” di Bretschneider: Roma, Italy, 2008; pp. 681–686. ISBN 978-88-8265-469-6. [Google Scholar]
- Salomé-Abarca, L.F.; van der Pas, J.; Kim, H.K.; van Uffelen, G.A.; Klinkhamer, P.G.L.; Choi, Y.H. Metabolic Discrimination of Pine Resins Using Multiple Analytical Platforms. Phytochemistry 2018, 155, 37–44. [Google Scholar] [CrossRef] [PubMed]
- Degano, I.; Soriano, S.; Villa, P.; Pollarolo, L.; Lucejko, J.J.; Jacobs, Z.; Douka, K.; Vitagliano, S.; Tozzi, C. Hafting of Middle Paleolithic Tools in Latium (Central Italy): New Data from Fossellone and Sant’Agostino Caves. PLoS ONE 2019, 14, e0213473. [Google Scholar] [CrossRef] [PubMed] [Green Version]
- Orengo, H.A.; Palet, J.M.; Ejarque, A.; Miras, Y.; Riera, S. Pitch Production during the Roman Period: An Intensive Mountain Industry for a Globalised Economy? Antiquity 2013, 87, 802–814. [Google Scholar] [CrossRef] [Green Version]
- Buckley, S.A.; Clark, K.A.; Evershed, R.P. Complex Organic Chemical Balms of Pharaonic Animal Mummies. Nature 2004, 431, 294–299. [Google Scholar] [CrossRef]
- Fulcher, K.; Serpico, M.; Taylor, J.H.; Stacey, R. Molecular Analysis of Black Coatings and Anointing Fluids from Ancient Egyptian Coffins, Mummy Cases, and Funerary Objects. Proc. Natl. Acad. Sci. USA 2021, 118, e2100885118. [Google Scholar] [CrossRef]
- Whelton, H.L.; Hammann, S.; Cramp, L.J.E.; Dunne, J.; Roffet-Salque, M.; Evershed, R.P. A Call for Caution in the Analysis of Lipids and Other Small Biomolecules from Archaeological Contexts. J. Archaeol. Sci. 2021, 132, 105397. [Google Scholar] [CrossRef]
- Capetti, F.; Rubiolo, P.; Bicchi, C.; Marengo, A.; Sgorbini, B.; Cagliero, C. Exploiting the Versatility of Vacuum-assisted Headspace Solid-phase Microextraction in Combination with the Selectivity of Ionic Liquid-based GC Stationary Phases to Discriminate Boswellia Spp. Resins through Their Volatile and Semivolatile Fractions. J. Sep. Sci. 2020, 43, 1879–1889. [Google Scholar] [CrossRef]
- Gelbrich, J.; Mai, C.; Militz, H. Chemical Changes in Wood Degraded by Bacteria. Int. Biodeterior. Biodegrad. 2008, 61, 24–32. [Google Scholar] [CrossRef]
- Malainey, M.E.; Przybylski, R.; Sherriff, B.L. The Effects of Thermal and Oxidative Degradation on the Fatty Acid Composition of Food Plants and Animals of Western Canada: Implications for the Identification of Archaeological Vessel Residues. J. Archaeol. Sci. 1999, 26, 95–103. [Google Scholar] [CrossRef]
- Tamburini, D.; Łucejko, J.; Ribechini, E.; Colombini, M.P. New Markers of Natural and Anthropogenic Chemical Alteration of Archaeological Lignin Revealed by in Situ Pyrolysis/Silylation-Gas Chromatography mass Spectrometry. J. Anal. Appl. Pyrolysis 2016, 118, 249–258. [Google Scholar] [CrossRef]
- Brunschwig, C.; Collard, F.X.; Bianchini, J.-P.; Raharivelomanana, P. Evaluation of Chemical Variability of Cured Vanilla Beans (Vanilla tahitensis and Vanilla planifolia). Nat. Prod. Commun. 2009, 4, 1393–1400. [Google Scholar] [CrossRef] [PubMed] [Green Version]
- Linares, V.; Adams, M.J.; Cradic, M.S.; Finkelstein, I.; Lipschits, O.; Martin, M.A.S.; Neumann, R.; Stockhammer, P.W.; Gadot, Y. First Evidence for Vanillin in the Old World: Its Use as Mortuary Offering in Middle Bronze Canaan. J. Archaeol. Sci. Rep. 2019, 25, 77–84. [Google Scholar] [CrossRef]
- Lesage-Meessen, L.; Delattre, M.; Haon, M.; Thibault, J.-F.; Ceccaldi, B.C.; Brunerie, P.; Asther, M. A Two-Step Bioconversion Process for Vanillin Production from Ferulic Acid Combining Aspergillus Niger and Pycnoporus Cinnabarinus. J. Biotechnol. 1996, 50, 107–113. [Google Scholar] [CrossRef]
- Duce, C.; Orsini, S.; Spepi, A.; Colombini, M.P.; Tiné, M.R.; Ribechini, E. Thermal Degradation Chemistry of Archaeological Pine Pitch Containing Beeswax as an Additive. J. Anal. Appl. Pyrolysis 2015, 111, 254–264. [Google Scholar] [CrossRef]
- Dudd, S.N.; Regert, M.; Evershed, R.P. Assessing Microbial Lipid Contributions during Laboratory Degradations of Fats and Oils and Pure Triacylglycerols Absorbed in Ceramic Potsherds. Org. Geochem. 1998, 29, 1345–1354. [Google Scholar] [CrossRef]
- Evershed, R.P.; Dudd, S.N.; Copley, M.S.; Berstan, R.; Stott, A.W.; Mottram, H.; Buckley, S.A.; Crossman, Z. Chemistry of Archaeological Animal Fats. Acc. Chem. Res. 2002, 35, 660–668. [Google Scholar] [CrossRef] [PubMed]
- Hammann, S.; Cramp, L.J.E.; Whittle, M.; Evershed, R.P. Cholesterol Degradation in Archaeological Pottery Mediated by Fired Clay and Fatty Acid Pro-Oxidants. Tetrahedron Lett. 2018, 59, 4401–4404. [Google Scholar] [CrossRef] [Green Version]
- Blanchette, R.A. A Review of Microbial Deterioration Found in Archaeological Wood from Different Environments. Int. Biodeterior. Biodegrad. 2000, 46, 189–204. [Google Scholar] [CrossRef]
- Colombini, M.P.; Lucejko, J.J.; Modugno, F.; Orlandi, M.; Tolppa, E.-L.; Zoia, L. A Multi-Analytical Study of Degradation of Lignin in Archaeological Waterlogged Wood. Talanta 2009, 80, 61–70. [Google Scholar] [CrossRef]
- Gjelstrup Björdal, C. Microbial Degradation of Waterlogged Archaeological Wood. J. Cult. Herit. 2012, 13, S118–S122. [Google Scholar] [CrossRef]
- Huisman, D.J.; Manders, M.R.; Kretschmar, E.I.; Klaassen, R.K.W.M.; Lamersdorf, N. Burial Conditions and Wood Degradation at Archaeological Sites in the Netherlands. Int. Biodeterior. Biodegrad. 2008, 61, 33–44. [Google Scholar] [CrossRef]
- Łucejko, J.J.; Modugno, F.; Ribechini, E.; Tamburini, D.; Colombini, M.P. Analytical Instrumental Techniques to Study Archaeological Wood Degradation. Appl. Spectrosc. Rev. 2015, 50, 584–625. [Google Scholar] [CrossRef]
- Devièse, T.; Ribechini, E.; Castex, D.; Stuart, B.; Regert, M.; Colombini, M.P. A Multi-Analytical Approach Using FTIR, GC/MS and Py-GC/MS Revealed Early Evidence of Embalming Practices in Roman Catacombs. Microchem. J. 2017, 133, 49–59. [Google Scholar] [CrossRef]
- Brettell, R.C.; Stern, B.; Reifarth, N.; Heron, C. The ‘Semblance of Immortality’? Resinous Materials and Mortuary Rites in Roman Britain. Archaeometry 2014, 56, 444–459. [Google Scholar] [CrossRef]
- Giachi, G.; Pallecchi, P.; Romualdi, A.; Ribechini, E.; Lucejko, J.J.; Colombini, M.P.; Mariotti Lippi, M. Ingredients of a 2,000-y-Old Medicine Revealed by Chemical, Mineralogical, and Botanical Investigations. Proc. Natl. Acad. Sci. USA 2013, 110, 1193–1196. [Google Scholar] [CrossRef] [Green Version]
- Regert, M.; Devièse, T.; Le Hô, A.-S.; Rougeulle, A. Reconstructing Ancient Yemeni Commercial Routes during the Middle Ages Using Structural Characterization of Terpenoid Resins. Archaeometry 2008, 50, 668–695. [Google Scholar] [CrossRef]
- Ren, M.; Tang, Z.; Wu, X.; Spengler, R.; Jiang, H.; Yang, Y.; Boivin, N. The Origins of Cannabis Smoking: Chemical Residue Evidence from the First Millennium BCE in the Pamirs. Sci. Adv. 2019, 5, eaaw1391. [Google Scholar] [CrossRef] [Green Version]
- Sarret, M.; Adam, P.; Schaeffer, P.; Ebert, Q.; Perthuison, J.; Pierrat-Bonnefois, G. Organic Substances from Egyptian Jars of the Early Dynastic Period (3100–2700 BCE): Mode of Preparation, Alteration Processes and Botanical (Re)Assessment of “Cedrium”. J. Archaeol. Sci. Rep. 2017, 14, 420–431. [Google Scholar] [CrossRef]
- Serpico, M.; White, R. The Botanical Identity and Transport of Incense during the Egyptian New Kingdom. Antiquity 2000, 74, 884–897. [Google Scholar] [CrossRef]
- Stern, B.; Heron, C.; Corr, L.; Serpico, M.; Bourriau, J. Compositional Variations in Aged and Heated Pistacia Resin Found in Late Bronze Age Canaanite Amphorae and Bowls from Amarna, Egypt. Archaeometry 2003, 45, 457–469. [Google Scholar] [CrossRef]
- Tushingham, S.; Snyder, C.M.; Brownstein, K.J.; Damitio, W.J.; Gang, D.R. Biomolecular Archaeology Reveals Ancient Origins of Indigenous Tobacco Smoking in North American Plateau. Proc. Natl. Acad. Sci. USA 2018, 115, 11742–11747. [Google Scholar] [CrossRef] [PubMed] [Green Version]
- Bailly, L.; Adam, P.; Charrié, A.; Connan, J. Identification of Alkyl Guaiacyl Dehydroabietates as Novel Markers of Wood Tar from Pinaceae in Archaeological Samples. Org. Geochem. 2016, 100, 80–88. [Google Scholar] [CrossRef]
- Charrié-Duhaut, A.; Connan, J.; Rouquette, N.; Adam, P.; Barbotin, C.; de Rozières, M.-F.; Tchapla, A.; Albrecht, P. The Canopic Jars of Rameses II: Real Use Revealed by Molecular Study of Organic Residues. J. Archaeol. Sci. 2007, 34, 957–967. [Google Scholar] [CrossRef]
- Colombini, M.P.; Modugno, F.; Silvano, F.; Onor, M. Characterization of the Balm of an Egyptian Mummy from the Seventh Century B.C. Stud. Conserv. 2000, 45, 19–29. [Google Scholar] [CrossRef]
- Jones, J.; Higham, T.F.G.; Oldfield, R.; O’Connor, T.P.; Buckley, S.A. Evidence for Prehistoric Origins of Egyptian Mummification in Late Neolithic Burials. PLoS ONE 2014, 9, e103608. [Google Scholar] [CrossRef] [Green Version]
- Łucejko, J.; Connan, J.; Orsini, S.; Ribechini, E.; Modugno, F. Chemical Analyses of Egyptian Mummification Balms and Organic Residues from Storage Jars Dated from the Old Kingdom to the Copto-Byzantine Period. J. Archaeol. Sci. 2017, 85, 1–12. [Google Scholar] [CrossRef]
- Saab, A.M.; Harb, F.Y.; Koenig, W.A. Essential Oil Components in Heart Wood of Cedrus Libani and Cedrus Atlantica from Lebanon. Minerva Biotecnol. 2005, 17, 159–161. [Google Scholar]
- Ainane, T. Chemical Characterization on the Aromatic Composition of Cedrus Atlantica from Morocco in Two Geographical Areas Will Break. AOICS 2018, 2, 001–004. [Google Scholar] [CrossRef] [Green Version]
- Chaudhary, A.; Kaur, P.; Singh, B.; Pathania, V. Chemical Composition of Hydrodistilled and Solvent Volatiles Extracted from Woodchips of Himalayan Cedrus: Cedrus Deodara (Roxb.) Loud. Nat. Prod. Commun. 2009, 4, 1257–1260. [Google Scholar] [CrossRef]
- Oukhrib, A.; Zaki, M.; Benharref, A. The Chemistry of the Himachalenes and Atlantones from Cedrus. Arkivoc 2018, 2018, 134–178. [Google Scholar] [CrossRef] [Green Version]
- Singh, D.; Agarwal, S.K. Himachalol and?-Himachalene: Insecticidal Principles of Himalayan Cedarwood Oil. J. Chem. Ecol. 1988, 14, 1145–1151. [Google Scholar] [CrossRef] [PubMed]
- Ottensmann, M.; Stoffel, M.A.; Nichols, H.J.; Hoffman, J.I. GCalignR: An R Package for Aligning Gas-Chromatography Data for Ecological and Evolutionary Studies. PLoS ONE 2018, 13, e0198311. [Google Scholar] [CrossRef] [PubMed] [Green Version]
- R Core Team. R: A Language and Environment for Statistical Computing; R Foundation for Statistical Computing: Vienna, Austria; Available online: https://www.R-project (accessed on 21 May 2022).





| Catalyst | Simulated Archaeological Material or Natural Reactions | Sample Code for Room RT and HT Treatments |
|---|---|---|
| Montmorillonite KSF clay (SiO2, Al2O3, H2SO, Fe2O3, CaO, MgO) | Clay | ClayRT, ClayHT |
| Calcium sulfate dihydrate (CaSO4 2H2O) | Gypsum (alabaster) | GypsRT, GypsHT |
| Bronze powder (Cu:Sn, 90:10) | Bronze | BrRT, BrHT |
| Copper powder (Cu, 106 μm) | Copper | CuRT, CuHT |
| Iron powder (Fe, <212 μm) | Iron | FeRT, FeHT |
| Sodium borohydride (NaBH4) | Reduction | RedRT, RedHT |
| Flushing with N2 | Non-oxidizing atmosphere | N2RT, N2HT |
| Ammoniumperoxodisulfat ((NH4)2S2O8) | Oxidation | OxRT, OxHT |
| Air | Oxidation | AirRT, AirHT |
| ID | tr | Compound Identification |
|---|---|---|
| #01 | 8.28 | 4-Acetyl-1-methylcyclohexene |
| #02 | 8.46 | 3-Cyclohexene-1-methanol, α,4-dimethyl- |
| #03 | 8.94 | Ethanone, 1-(4-methylphenyl)- |
| #04 | 8.99 | α-Terpineol |
| #07 | 11.48 | α-Longipinene |
| #10 | 11.90 | Isolongifolene, 4,5-dehydro- |
| #17 | 12.52 | Longifolene |
| #20 | 12.80 | Vestitenone |
| #23 | 13.07 | Himachala-2,4-diene |
| #24 | 13.24 | α-Himachalene |
| #29 | 13.70 | γ-Himachalene |
| #30 | 13.77 | Himachala-1,4-diene |
| #32 | 14.09 | β-Himachalene |
| #33 | 14.25 | α-Dehydro-ar-himachalene |
| #34 | 14.31 | δ-Cadinene |
| #35 | 14.39 | Calamene (cis/trans?) |
| #37 | 14.49 | α-Bisabolene |
| #38 | 14.58 | γ-Dehydro-ar-himachalene |
| #39 | 14.72 | ar-Himachalene |
| #40 | 14.80 | Calacorene (α/β?) |
| #47 | 15.47 | Oxidohimachalene |
| #55 | 16.32 | β-Himachalene oxide |
| #57 | 16.51 | Epicubenol |
| #63 | 17.03 | Himachalol |
| #66 | 17.26 | Allohimachalol |
| #70 | 17.48 | γ-Atlantone (E/Z?) |
| #73 | 17.70 | 2,2,6-Trimethyl-6-(4-methylcyclohex-3-en-1-yl)dihydro-2H-pyran-4(3H)-one |
| #74 | 17.80 | α-Atlantone |
| #87 | 18.79 | Atlantone |
Publisher’s Note: MDPI stays neutral with regard to jurisdictional claims in published maps and institutional affiliations. |
© 2022 by the authors. Licensee MDPI, Basel, Switzerland. This article is an open access article distributed under the terms and conditions of the Creative Commons Attribution (CC BY) license (https://creativecommons.org/licenses/by/4.0/).
Share and Cite
Huber, B.; Vassão, D.G.; Roberts, P.; Wang, Y.V.; Larsen, T. Chemical Modification of Biomarkers through Accelerated Degradation: Implications for Ancient Plant Identification in Archaeo-Organic Residues. Molecules 2022, 27, 3331. https://doi.org/10.3390/molecules27103331
Huber B, Vassão DG, Roberts P, Wang YV, Larsen T. Chemical Modification of Biomarkers through Accelerated Degradation: Implications for Ancient Plant Identification in Archaeo-Organic Residues. Molecules. 2022; 27(10):3331. https://doi.org/10.3390/molecules27103331
Chicago/Turabian StyleHuber, Barbara, Daniel Giddings Vassão, Patrick Roberts, Yiming V. Wang, and Thomas Larsen. 2022. "Chemical Modification of Biomarkers through Accelerated Degradation: Implications for Ancient Plant Identification in Archaeo-Organic Residues" Molecules 27, no. 10: 3331. https://doi.org/10.3390/molecules27103331
APA StyleHuber, B., Vassão, D. G., Roberts, P., Wang, Y. V., & Larsen, T. (2022). Chemical Modification of Biomarkers through Accelerated Degradation: Implications for Ancient Plant Identification in Archaeo-Organic Residues. Molecules, 27(10), 3331. https://doi.org/10.3390/molecules27103331

