Anti-Obesity Effect of Dyglomera® Is Associated with Activation of the AMPK Signaling Pathway in 3T3-L1 Adipocytes and Mice with High-Fat Diet-Induced Obesity
Abstract
:1. Introduction
2. Results
2.1. Composition of Dyglomera®
2.2. Effects of Dyglomera® on Body Weight and Food Intake in Mice with High-fat Diet-induced Obesity
2.3. Effects of Dyglomera® on Plasma Biochemical Levels in Mice with High-Fat Diet-Induced Obesity
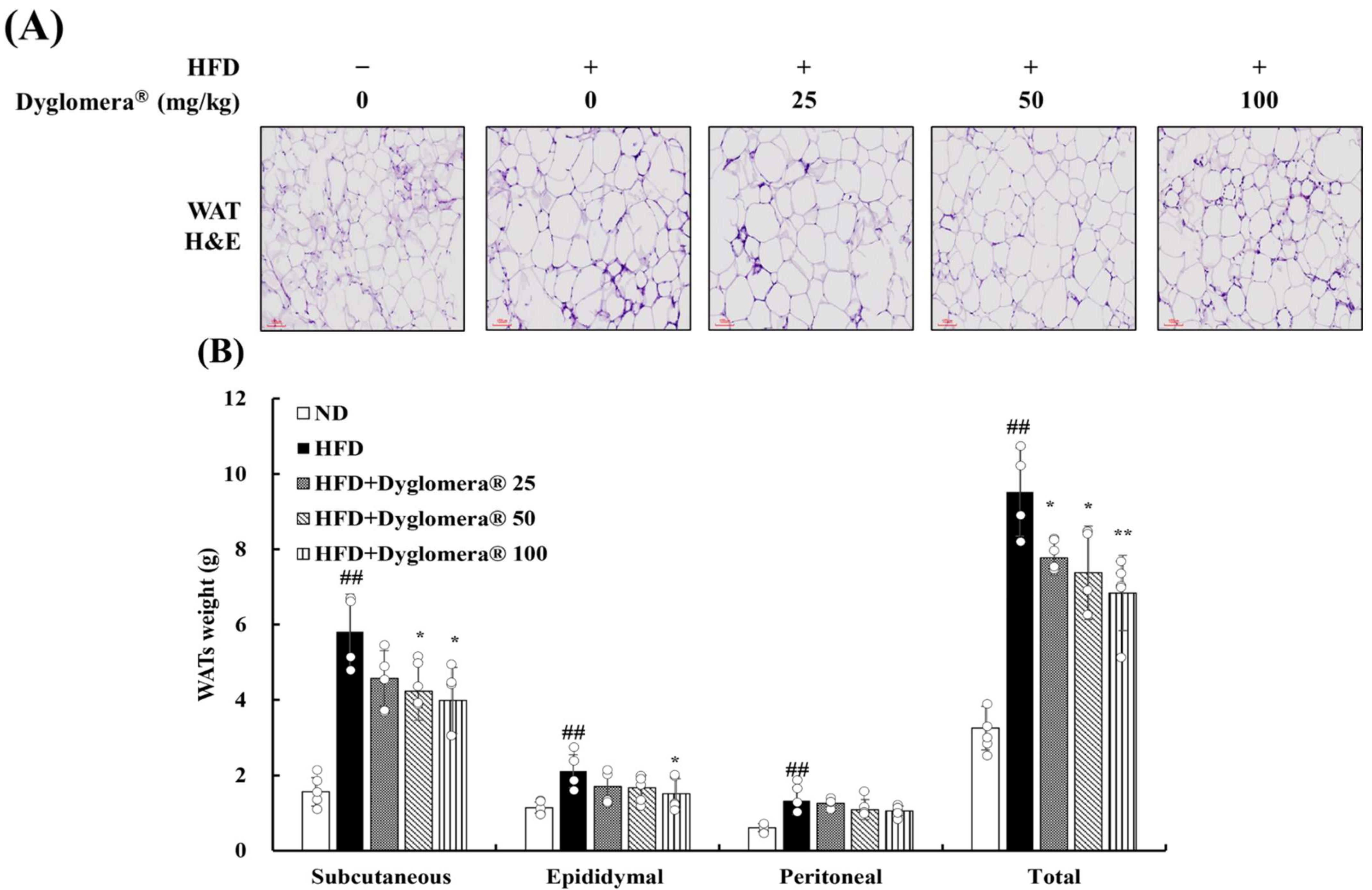
2.4. Effects of Dyglomera® on WATs in Mice with High-Fat Diet-Induced Obesity
2.5. Effects of Dyglomera® on Expression of Adipogenesis and Lipogenesis Related Proteins in Epididymal WATs
2.6. Effects of Dyglomera® on Lipolysis Related Proteins in Epididymal WATs
2.7. Cytotoxic Effects of Dyglomera® on Viability of 3T3-L1 Preadipocytes
2.8. Effects of Dyglomera® on Lipid Accumulation in 3T3-L1 Preadipocytes
2.9. Effects of Dyglomera® on Expression of Adipogenesis and Lipogenesis Related Proteins in 3T3-L1 Adipocytes
2.10. Effects of Dyglomera® on Lipolysis Related Proteins in 3T3-L1 Adipocytes
3. Discussion
4. Materials and Methods
4.1. Chemicals and Reagents
4.2. Sample Preparation
4.3. 3T3-L1 Preadipocytes Culture and Differentiation
4.4. Oil-Red O Staining
4.5. Cell Cytotoxicity Activity
4.6. Animals and Diet
4.7. Biochemical Analysis
4.8. Histological Analysis
4.9. Protein Extraction and Western Blot Analysis
4.10. Statistical Analysis
Author Contributions
Funding
Institutional Review Board Statement
Informed Consent Statement
Data Availability Statement
Acknowledgments
Conflicts of Interest
Sample Availability
References
- Bray, G.A. Medical consequences of obesity. J. Clin. Endocrinol. Metab. 2004, 89, 2583–2589. [Google Scholar] [CrossRef] [Green Version]
- Banerji, M.A.; Buckley, M.C.; Chaiken, R.L.; Gordon, D.; Lebovitz, H.E.; Kral, J.G. Liver fat, serum triglycerides and visceral adipose tissue in insulin-sensitive and insulin resistant black men with NIDDM. Int. J. Obes. Relat. Metab. Disord. 1995, 19, 846–850. [Google Scholar] [PubMed]
- Kabir, M.; Catalano, K.J.; Ananthnarayan, S.; Kim, S.P.; Van Citters, G.W.; Dea, M.K.; Bergman, R.N. Molecular evidence supporting the portal theory: A causative link between visceral adiposity and hepatic insulin resistance. Am. J. Physiol. Endocrinol. Metab. 2005, 288, E454–E461. [Google Scholar] [CrossRef] [PubMed] [Green Version]
- Klop, B.; Elte, J.W.; Cabezas, M.C. Dyslipidemia in obesity: Mechanisms and potential targets. Nutrients 2013, 5, 1218–1240. [Google Scholar] [CrossRef] [PubMed] [Green Version]
- Kersten, S. Mechanisms of nutritional and hormonal regulation of lipogenesis. EMBO Rep. 2001, 2, 282–286. [Google Scholar] [CrossRef] [PubMed] [Green Version]
- Teusink, B.; Voshol, P.J.; Dahlmans, V.E.; Rensen, P.C.; Pijl, H.; Romijn, J.A.; Havekes, L.M. Contribution of fatty acids released from lipolysis of plasma triglycerides to total plasma fatty acid flux and tissue-specific fatty acid uptake. Diabetes 2003, 52, 614–620. [Google Scholar] [CrossRef] [PubMed] [Green Version]
- Tchiégang, C.; Mbougueng, P.D. Chemical composition of spices used in the cooking of nah poh and nkui of western Cameroon. Tropicultura 2005, 23, 193–200. [Google Scholar]
- Djuissi, N.M.; Ngoula, F.; Kouamo, J.; Vemo, N.B.; Nono, M.F.S.; Lontio, A.F.; Tchoffo, H.; Dongmo, A.N. Reproductive Characteristics, Serum Metabolites, and Oxidative Status in Female Guinea Pigs (Cavia porcellus) Fed with Ethanolic Extract of Dichrostachys glomerata Fruit. World 2021, 11, 66–72. [Google Scholar] [CrossRef]
- Etoundi, C.B.; Kuaté, D.; Ngondi, J.L.; Oben, J. Anti-amylase, anti-lipase and antioxidant effects of aqueous extracts of some Cameroonian spices. J. Nat. Prod. 2010, 3, 17. [Google Scholar]
- Kuate, D.; Etoundi, B.C.O.; Soukontoua, Y.B.; Ngondi, J.L.; Oben, J.E. Antioxidant characteristics of Dichrostachys glomerata spice extracts. CYTA J. Food 2010, 8, 23–37. [Google Scholar] [CrossRef] [Green Version]
- Kuate, D. Effects of Some Spices on Glucose and Lipid Metabolism and Oxidative Stress. Ph.D. Thesis, University of Yaounde, Yaounde, Cameroon, 2010. [Google Scholar]
- Dieudonne, K.; Anne, P.N.K.; William, D.; Blanche, C.O.; Etoundi-Ghislain, D.P. Effectiveness of Dichrostachys glomerata spice phenolics in reduction of oxidative stress associated with obesity and type 2 diabetes; a randomized, double-blind placebo-controlled clinical trial. J. Food Res. 2013, 2, 887–895. [Google Scholar]
- Kuate, D.; Etoundi, B.C.; Ngondi, J.L.; Oben, J.E. Effects of Dichrostachys glomerata spice on cardiovascular diseases risk factors in normoglycemic and type 2 diabetic obese volunteers. Food Res. Int. 2011, 44, 1197–1202. [Google Scholar] [CrossRef]
- Azantsa, B.; Kuate, D.; Chakokam, R.; Paka, G.; Bartholomew, B.; Nash, R. The effect of extracts of Irvingia gabonensis (IGOB131) and Dichrostachys glomerata (Dyglomera™) on body weight and lipid parameters of healthy overweight participants. Funct. Foods Health Dis. 2015, 5, 200–208. [Google Scholar] [CrossRef]
- Kuate, D.; Etoundi, B.C.; Ngondi, J.L.; Manan, W.A.; Muda, B.W.; Oben, J.E. Anti-inflammatory, anthropometric and lipomodulatory effects Dyglomera®(hydroethanolic extract of Dichrostachys glomerata) in obese patients with metabolic syndrome. Funct. Foods Health Dis. 2013, 3, 416–427. [Google Scholar] [CrossRef] [Green Version]
- Kothari, S.C.; Shivarudraiah, P.; Venkataramaiah, S.B.; Gavara, S.; Arumugam, S.N.; Soni, M.G. Toxicologic evaluation of Dichrostachys glomerata extract: Subchronic study in rats and genotoxicity tests. Food Chem. Toxicol. 2014, 69, 120–131. [Google Scholar] [CrossRef]
- Tung, Y.C.; Hsieh, P.H.; Pan, M.H.; Ho, C.T. Cellular models for the evaluation of the antiobesity effect of selected phytochemicals from food and herbs. J. Food Drug Anal. 2017, 25, 100–110. [Google Scholar] [CrossRef]
- Wang, C.Y.; Liao, J.K. A mouse model of diet-induced obesity and insulin resistance. Methods Mol. Biol. 2012, 821, 421–433. [Google Scholar]
- Morrison, S.; McGee, S.L. 3T3-L1 adipocytes display phenotypic characteristics of multiple adipocyte lineages. Adipocyte 2015, 4, 295–302. [Google Scholar] [CrossRef] [Green Version]
- Green, H.; Meuth, M. An established pre-adipose cell line and its differentiation in culture. Cell 1974, 3, 127–133. [Google Scholar] [CrossRef]
- Bastías-Pérez, M.; Serra, D.; Herrero, L. Dietary Options for Rodents in the Study of Obesity. Nutrients 2020, 12, 3234. [Google Scholar] [CrossRef]
- Kim, J.W.; Lee, Y.S.; Seol, D.J.; Cho, I.J.; Ku, S.K.; Choi, J.S.; Lee, H.J. Anti-obesity and fatty liver-preventing activities of Lonicera caerulea in high-fat diet-fed mice. Int. J. Mol. Med. 2018, 42, 3047–3064. [Google Scholar]
- Hadizadeh, F.; Faghihimani, E.; Adibi, P. Nonalcoholic fatty liver disease: Diagnostic biomarkers. World J. Gastrointest. Pathophysiol. 2017, 8, 11–26. [Google Scholar] [CrossRef] [PubMed]
- Lin, S.; Wang, Z.; Lin, Y.; Ge, S.; Hamzah, S.S.; Hu, J. Bound phenolics from fresh lotus seeds exert anti-obesity effects in 3T3-L1 adipocytes and high-fat diet-fed mice by activation of AMPK. J. Funct. Foods. 2019, 58, 74–84. [Google Scholar] [CrossRef]
- Wedellová, Z.; Dietrich, J.; Siklová-Vítková, M.; Kološtová, K.; Kováčiková, M.; Dušková, M.; Brož, J.; Vedral, T.; Stich, V.; Polák, J. Adiponectin inhibits spontaneous and catecholamine-induced lipolysis in human adipocytes of non-obese subjects through AMPK-dependent mechanisms. Physiol. Res. 2011, 60, 139–148. [Google Scholar] [CrossRef] [PubMed]
- Qiao, L.; Kinney, B.; Schaack, J.; Shao, J. Adiponectin inhibits lipolysis in mouse adipocytes. Diabetes 2011, 60, 1519–1527. [Google Scholar] [CrossRef] [Green Version]
- Arch, J.R. Central regulation of energy balance: Inputs, outputs and leptin resistance. Proc. Nutr. Soc. 2005, 64, 39–46. [Google Scholar] [CrossRef] [Green Version]
- Jung, H.A.; Jung, H.J.; Jeong, H.Y.; Kwon, H.J.; Ali, M.Y.; Choi, J.S. Phlorotannins isolated from the edible brown alga Ecklonia stolonifera exert anti-adipogenic activity on 3T3-L1 adipocytes by downregulating C/EBPα and PPARγ. Fitoterapia 2014, 92, 260–269. [Google Scholar] [CrossRef]
- Hardie, D.G. The AMP-activated protein kinase pathway–New players upstream and downstream. J. Cell Sci. 2004, 117, 5479–5487. [Google Scholar] [CrossRef] [Green Version]
- Vingtdeux, V.; Chandakkar, P.; Zhao, H.; Davies, P.; Marambaud, P. Small-molecule activators of AMP-activated protein kinase (AMPK), RSVA314 and RSVA405, inhibit adipogenesis. Mol. Med. 2011, 17, 1022–1030. [Google Scholar] [CrossRef]
- Hardie, D.G. AMPK: A key regulator of energy balance in the single cell and the whole organism. Int. J. Obes. 2008, 32, S7–S12. [Google Scholar] [CrossRef] [Green Version]
- Gu, M.; Luo, L.; Fang, K. Crocin inhibits obesity via AMPK-dependent inhibition of adipocyte differentiation and promotion of lipolysis. Biosci. Trends 2018, 12, 587–594. [Google Scholar] [CrossRef] [PubMed] [Green Version]
- Bezaire, V.; Mairal, A.; Ribet, C.; Lefort, C.; Girousse, A.; Jocken, J.; Laurencikiene, J.; Anesia, R.; Rodriguez, A.M.; Ryden, M.; et al. Contribution of adipose triglyceride lipase and hormone-sensitive lipase to lipolysis in hMADS adipocytes. J. Biol. Chem. 2009, 284, 18282–18291. [Google Scholar] [CrossRef] [PubMed] [Green Version]
- Trites, M.J.; Clugston, R.D. The role of adipose triglyceride lipase in lipid and glucose homeostasis: Lessons from transgenic mice. Lipids Health Dis. 2019, 18, 204. [Google Scholar] [CrossRef] [PubMed] [Green Version]
- Brasaemle, D.L. Thematic review series: Adipocyte biology. The perilipin family of structural lipid droplet proteins: Stabilization of lipid droplets and control of lipolysis. J. Lipid Res. 2007, 48, 2547–2559. [Google Scholar] [CrossRef] [Green Version]
- Zawawi, N.; Ismail, M. Strobilanthes crispus extract reduces respiratory exchange ratio in obese mice fed high fat and low fat diets. Malays. J. Med. Sci. 2018, 25, 46–58. [Google Scholar] [PubMed]
- Reagan-Shaw, S.; Nihal, M.; Ahmad, N. Dose translation from animal to human studies revisited. FASEB J. 2008, 22, 659–661. [Google Scholar] [CrossRef] [PubMed] [Green Version]










| Indexes | ND | HFD | HFD | ||
|---|---|---|---|---|---|
| Dyglomera® 25 | Dyglomera® 50 | Dyglomera® 100 | |||
| Glucose (mg/dL) | 278.31 ± 93.32 | 549.21 ± 199.22 ## | 345.09 ± 127.80 * | 335.02 ± 132.27 * | 305.61 ± 43.53 ** |
| T-CHO (mg/dL) | 130.77 ± 9.06 | 209.04 ± 29.60 ## | 162.89 ± 38.35 * | 168.04 ± 19.71 * | 144.31 ± 35.13 ** |
| TG (mg/dL) | 50.89 ± 9.17 | 46.79 ± 14.06 | 27.95 ± 5.81 ** | 28.15 ± 5.87 ** | 25.65 ± 2.72 ** |
| FFA (nmol/μL) | 0.88 ± 0.03 | 1.48 ± 0.00 ## | 1.14 ± 0.01 ** | 1.02 ± 0.02 ** | 0.87 ± 0.05 ** |
| LDL-c (mg/dL) | 4.64 ± 0.55 | 15.35 ± 3.52 ## | 10.63 ± 3.06 * | 10.04 ± 2.97 * | 6.01 ± 1.78 * |
| HDL-c (mg/dL) | 95.05 ± 15.01 | 82.19 ± 18.07 | 98.22 ± 8.11 | 98.76 ± 5.50 | 99.48 ± 9.64 |
| HDL-c/LDL-c | 20.47 ± 1.63 | 5.39 ± 0.58 ## | 11.03 ± 2.27 ** | 11.11 ± 2.42 ** | 14.83 ± 1.97 ** |
| ALT (U/L) | 27.02 ± 2.22 | 296.38 ± 116.48 ## | 164.97 ± 87.61 * | 166.09 ± 78.63 * | 71.09 ± 36.92 ** |
| AST (U/L) | 102.68 ± 13.11 | 262.21 ± 102.73 ## | 157.32 ± 19.98 * | 155.13 ± 55.68 * | 132.33 ± 25.99 ** |
| Adiponectin (ng/mL) | 42.27 ± 0.77 | 33.01 ± 0.95 ## | 35.85 ± 1.78 ** | 38.34 ± 0.28 ** | 38.84 ± 1.28 ** |
| Leptin (ng/mL) | 7.52 ± 1.21 | 65.38 ± 6.04 ## | 55.54 ± 1.67 * | 50.77 ± 9.02 * | 44.31 ± 9.03 ** |
| BUN (mg/dL) | 28.17 ± 2.90 | 32.24 ± 2.72 # | 23.46 ± 4.12 ** | 23.31 ± 2.84 ** | 21.02 ± 5.17 ** |
Publisher’s Note: MDPI stays neutral with regard to jurisdictional claims in published maps and institutional affiliations. |
© 2022 by the authors. Licensee MDPI, Basel, Switzerland. This article is an open access article distributed under the terms and conditions of the Creative Commons Attribution (CC BY) license (https://creativecommons.org/licenses/by/4.0/).
Share and Cite
Kim, H.-L.; Lee, S.-K.; Min, D.-E.; Choi, B.-K.; Lee, D.-R. Anti-Obesity Effect of Dyglomera® Is Associated with Activation of the AMPK Signaling Pathway in 3T3-L1 Adipocytes and Mice with High-Fat Diet-Induced Obesity. Molecules 2022, 27, 3288. https://doi.org/10.3390/molecules27103288
Kim H-L, Lee S-K, Min D-E, Choi B-K, Lee D-R. Anti-Obesity Effect of Dyglomera® Is Associated with Activation of the AMPK Signaling Pathway in 3T3-L1 Adipocytes and Mice with High-Fat Diet-Induced Obesity. Molecules. 2022; 27(10):3288. https://doi.org/10.3390/molecules27103288
Chicago/Turabian StyleKim, Hae-Lim, Sung-Kwon Lee, Da-Eun Min, Bong-Keun Choi, and Dong-Ryung Lee. 2022. "Anti-Obesity Effect of Dyglomera® Is Associated with Activation of the AMPK Signaling Pathway in 3T3-L1 Adipocytes and Mice with High-Fat Diet-Induced Obesity" Molecules 27, no. 10: 3288. https://doi.org/10.3390/molecules27103288
APA StyleKim, H.-L., Lee, S.-K., Min, D.-E., Choi, B.-K., & Lee, D.-R. (2022). Anti-Obesity Effect of Dyglomera® Is Associated with Activation of the AMPK Signaling Pathway in 3T3-L1 Adipocytes and Mice with High-Fat Diet-Induced Obesity. Molecules, 27(10), 3288. https://doi.org/10.3390/molecules27103288

