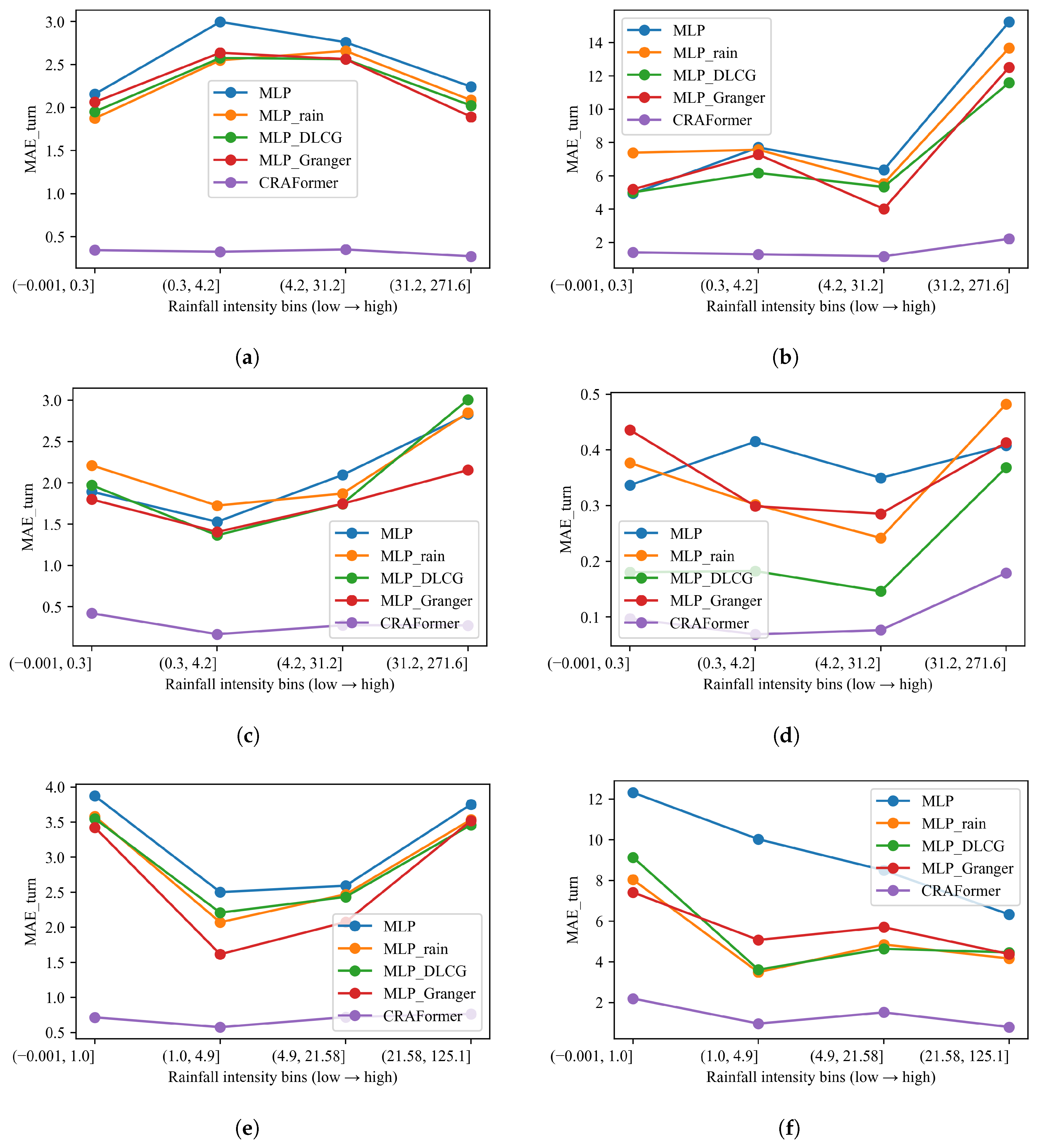
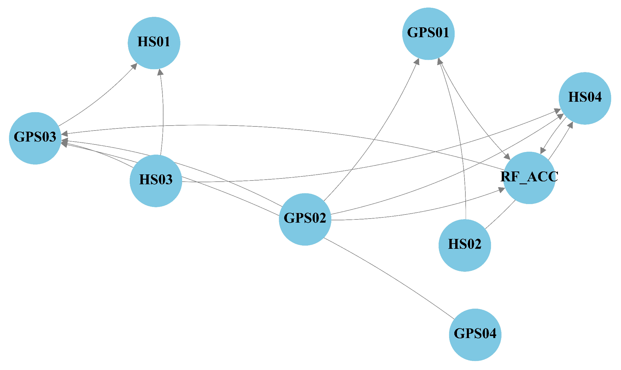
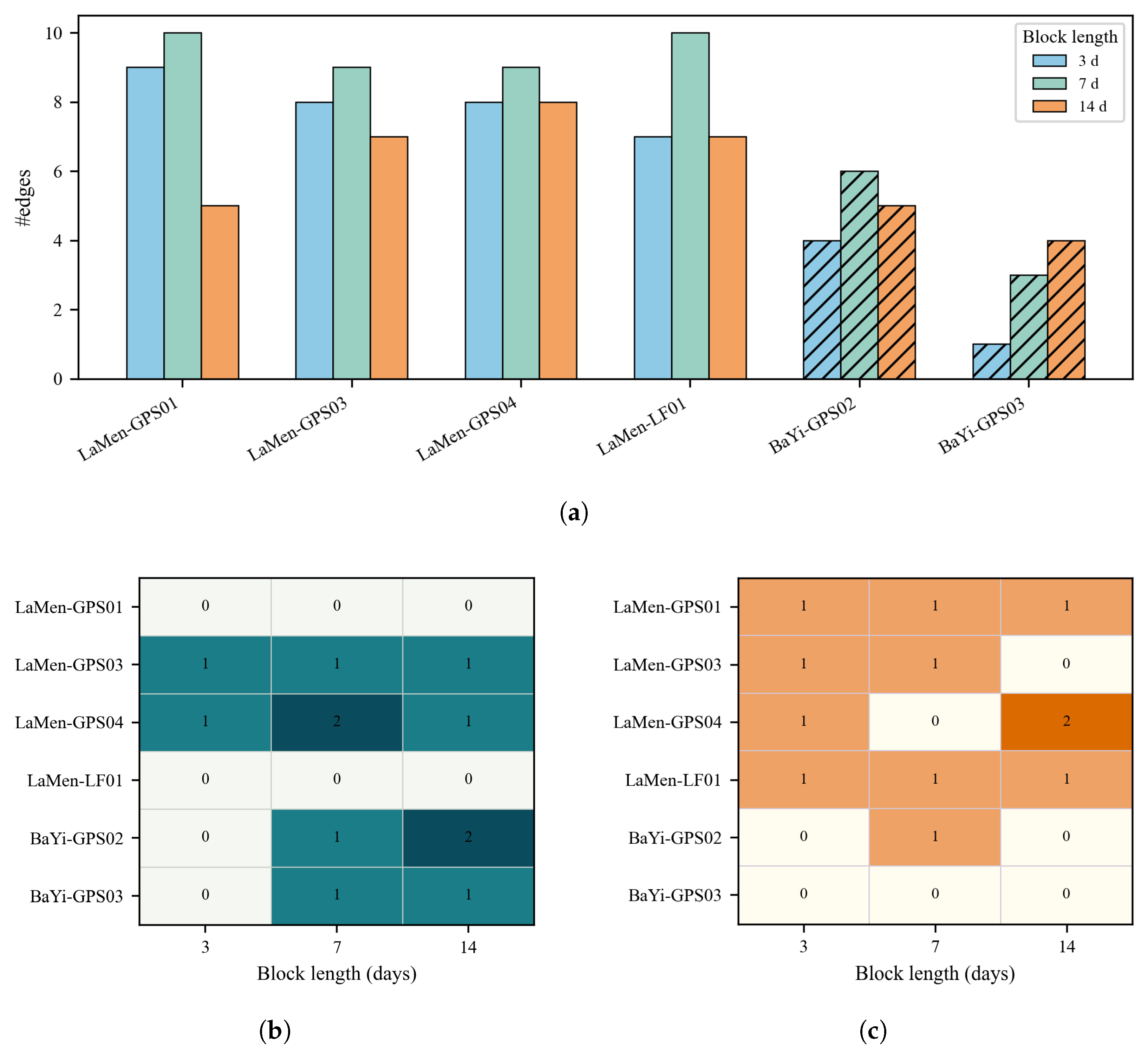
Bayesian-Inspired Dynamic-Lag Causal Graphs and Role-Aware Transformers for Landslide Displacement Forecasting
Abstract
Share and Cite
Zhang, F.; Ji, Y.; Liu, X.; Liu, S.; Lu, Z.; Sun, X.; Ren, S.; Jia, X. Bayesian-Inspired Dynamic-Lag Causal Graphs and Role-Aware Transformers for Landslide Displacement Forecasting. Entropy 2026, 28, 7. https://doi.org/10.3390/e28010007
Zhang F, Ji Y, Liu X, Liu S, Lu Z, Sun X, Ren S, Jia X. Bayesian-Inspired Dynamic-Lag Causal Graphs and Role-Aware Transformers for Landslide Displacement Forecasting. Entropy. 2026; 28(1):7. https://doi.org/10.3390/e28010007
Chicago/Turabian StyleZhang, Fan, Yuanfa Ji, Xiaoming Liu, Siyuan Liu, Zhang Lu, Xiyan Sun, Shuai Ren, and Xizi Jia. 2026. "Bayesian-Inspired Dynamic-Lag Causal Graphs and Role-Aware Transformers for Landslide Displacement Forecasting" Entropy 28, no. 1: 7. https://doi.org/10.3390/e28010007
APA StyleZhang, F., Ji, Y., Liu, X., Liu, S., Lu, Z., Sun, X., Ren, S., & Jia, X. (2026). Bayesian-Inspired Dynamic-Lag Causal Graphs and Role-Aware Transformers for Landslide Displacement Forecasting. Entropy, 28(1), 7. https://doi.org/10.3390/e28010007

