One-Dimensional Relativistic Self-Gravitating Systems †
Abstract
1. Introduction
2. Non-Relativistic Self-Gravitating Systems
3. Relativistic Gravity Coupled to Point Particles
- The stress–energy of the particles generates a space–time curvature in as simple a manner as possible.
- The curvature of space–time guides the motion of each particle in accordance with the equivalence principle, in the absence of any extraneous forces.
- The dynamics of the system is self-consistent.
4. Canonical Formalism for Particle Dynamics
4.1. Neutral Particles
4.2. Charged Particles
5. The Two-Body Problem
5.1. Solution for Two Charged Particles
5.2. Test Particle Limit
5.3. Exact Equal Mass Two-Body Motion for
5.4. Exact Two-Body Motion with Equal Masses and Arbitrary Charges
5.4.1. Neutral Particle Motion
- As , where is finite. In this case, the particle never becomes light-like.
- As , . In this case, the particle becomes light-like, but this happens in an infinite amount of proper time (and coordinate time). The standard example is , the constant acceleration example.
- The function as , where is finite. In this case, the particle asymptotes to a light-like trajectory in a finite amount of proper time, but an infinite amount of coordinate time; an example is . The acceleration increases as a function of proper time, diverging at . This last situation is realized by the exact solutions (123) with .
5.4.2. Charged Particle Motion with
The attractive case:
- The non-relativistic motion described by the Hamiltonian
- The linear approximation in , whose Hamiltonian is
- The limit, which is special-relativistic electrodynamics in (1 + 1)-dimensional flat space–time; its Hamiltonian is
The repulsive case: ,
The repulsive case: ,
5.4.3. Charged Particle Motion with
5.5. Exact Two-Body Motion with Unequal Masses
5.6. Static Balance
6. The Three-Body Problem
6.1. Three-Body Constraint Equations
6.2. Effective Potential
6.3. Relativistic Equal Mass Three-Body Trajectories
6.3.1. General Features of the Motion
6.3.2. Annulus Orbits
6.3.3. Pretzel Orbits
6.3.4. Chaotic Orbits
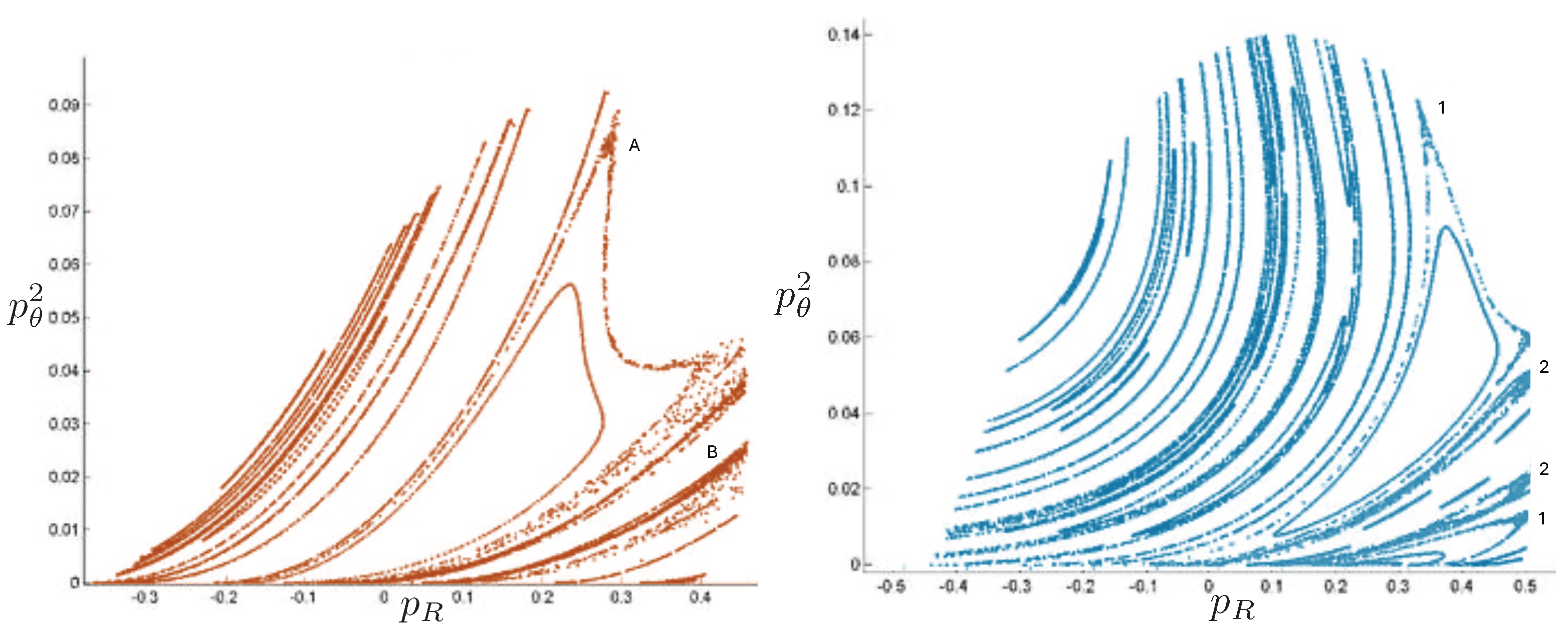
6.4. Poincaré Plots
6.5. Unequal Masses
6.5.1. Trajectories
6.5.2. Poincaré Plots
6.6. Charge and Cosmological Constant
6.6.1. Neutral Configurations with
6.6.2. Charged Configurations
7. The Four-Body Problem
7.1. Four-Body Potential
7.2. Motion Classification
7.3. Equal Mass Trajectories
7.4. Poincaré Plots
8. The N-Body Problem
8.1. Motion Classification
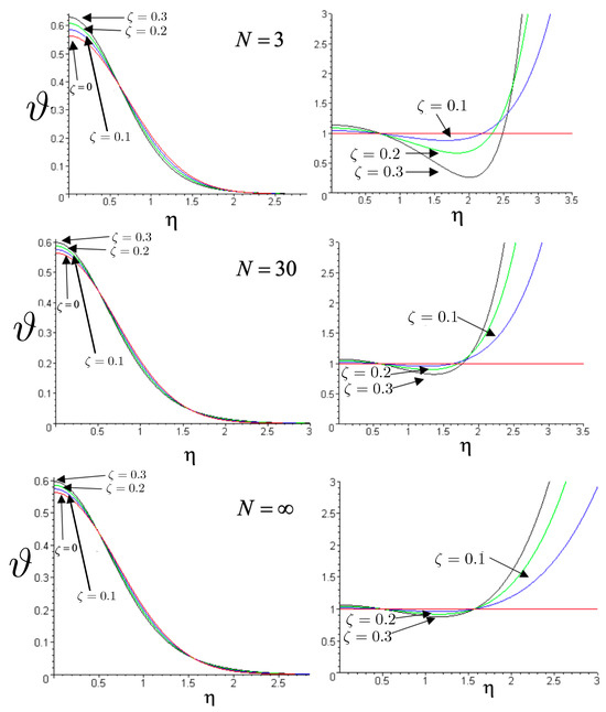
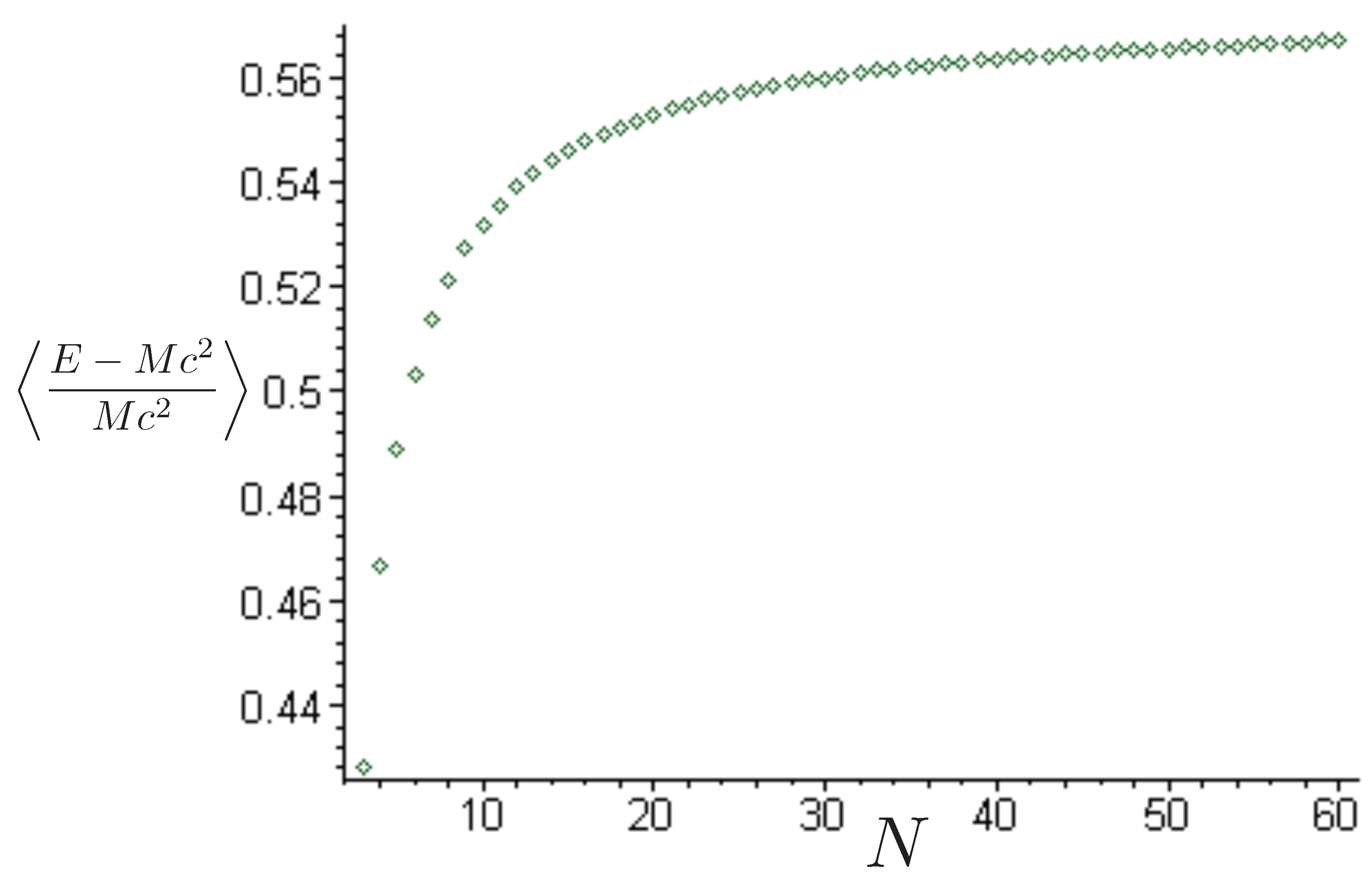
8.2. Post-Newtonian Canonical Ensemble
8.3. Other Statistical Features
9. The Circular N-Body Problem
10. Conclusions
- Relativistic Chaos at High EnergyAll studies of relativistic three-body chaos have been at energies below the cross-sectional maximum of the potential in (177). The regions of chaos in the R system are distortions of their N system counterparts, but do not increase. It would be of great interest to know what the chaotic behaviour is for energies larger than the cross-sectional maximum, where very strong relativistic effects are present. Will the chaotic regions in the Poincaré plots grow or shrink? Such studies would provide further insights into the effects of strong gravity on chaotic systems.
- Four-Body ChaosThe largest value of N in the N-body problem for which equipotential surfaces can be visualized is . As noted in Section 7, only the N system has been investigated for its motions and chaotic behaviour. The R system has yet to be investigated along these lines. It is conceivable that qualitatively new features will be observed in this case.
- Fully Relativistic Statistical MechanicsThe scope for exploration here is very broad. Only the statistical properties of the neutral pN system have been studied. The effects of charge and cosmological expansion are not known, and a full study of the statistical properties of the R system remain to be carried out. This latter problem will be quite technically challenging, since the distribution functions cannot be analytically integrated. Some novel blend of analytic and numerical methods will need to be employed.
- Circular N-Body DynamicsA novel feature of the N-body ROGS is that it admits two distinct spatial topologies: linear and circular. In the latter case, there are no dynamical solutions for . These will likely need to be found numerically. It would be particularly interesting to investigate three-body chaos in this setting to see what effects circular topology has on chaotic phenomena.
- The two-dimensional N-body problemSince there is no gravitational radiation in two spatial dimensions, the N-body problem in this setting is of considerable interest, all the more so since general relativity will provide the foundation for the field equations. This problem has been considered from a topological perspective [131], from which an implicit solution for the metric and the motion of N particles was obtained [132]. The solution becomes explicit for . However, the relationship between this approach and the canonical approach has only been explored to a limited extent [133,134]. A thorough analysis should be carried out, particularly since particle collisions can form black holes [135] and quite possibly lead to other interesting space–time effects.
- Extensions to dilaton gravityThe theory (10) has provided the context for exploring the relativistic N-body problem since it is the limit of general relativity [28]. However, a broad class of two-dimensional theories of gravity exist [72] and are of physical interest for a variety of reasons. Exploring the N-body problem in this broader context could lead to new physical insights into chaos, relativity, and quantum gravity.
- The Quantum N-body ProblemThe Hamiltonian (76) is the exact energy functional of all degrees of freedom in the relativistic charged two-body system. Consequently, its quantization will be tantamount to the full quantization of gravity coupled to charged matter in one spatial dimension. The N system can be fully quantized, with energy eigenfunctions given in terms of airy functions, and the associated eigenvalues in terms of their zeroes. Perturbative solutions to the quantum pN system were obtained [136], but a full analysis of the quantum R system has yet to be carried out. This problem is of considerable interest, since there is experimental evidence that the energy states of neutrons are given by the eigenstates of the N system [137], confirming the test-mass limit of the quantum N-system. A better understanding of the quantum R-system could conceivably lead to the experimental tests of relativistic quantum gravity.
Funding
Data Availability Statement
Acknowledgments
Conflicts of Interest
References
- Barrow-Green, J. The Princeton Companion to Mathematics; Princeton University Press: Princeton, NJ, USA, 2010; pp. 726–728. [Google Scholar] [CrossRef]
- Šuvakov, M.; Dmitrašinović, V. Three Classes of Newtonian Three-Body Planar Periodic Orbits. Phys. Rev. Lett. 2013, 110, 114301. [Google Scholar] [CrossRef] [PubMed]
- Lehtihet, H.; Miller, B. Numerical study of a billiard in a gravitational field. Phys. D Nonlinear Phenom. 1986, 21, 93–104. [Google Scholar] [CrossRef]
- Rybicki, G.B. Exact Statistical Mechanics of a One-Dimensional Self-Gravitating System. Astrophys. Space Sci. 1971, 14, 56–72. [Google Scholar] [CrossRef]
- Yawn, K.R.; Miller, B.N. Equipartition and Mass Segregation in a One-Dimensional Self-Gravitating System. Phys. Rev. Lett. 1997, 79, 3561–3564. [Google Scholar] [CrossRef]
- Wright, H.L.; Miller, B.N.; Stein, W.E. The Relaxation Time of a One-Dimensional Self-Gravitating System. Astrophys. Space Sci. 1982, 84, 421–429. [Google Scholar] [CrossRef]
- Rouet, J.; Feix, M.; Navet, M. One-dimensional numerical simulation and homogeneity of the expanding universe. Vistas Astron. 1990, 33, 357–370. [Google Scholar] [CrossRef]
- Shiozawa, Y.; Miller, B.N. Cosmology in one dimension: A two-component model. Chaos Solitons Fractals 2016, 91, 86–91. [Google Scholar] [CrossRef][Green Version]
- Oort, J.H. The force exerted by the stellar system in the direction perpendicular to the galactic plane and some related problems. Bull. Astron. Inst. Neth. 1932, 6, 249. [Google Scholar]
- Hénon, M. Intial Collapse and Dynamical Mixing of a Spherical Cluster. Mem. Soc. Roy. Sci. Liege 1967, 15, 243–248. [Google Scholar]
- Miller, B.; Manfredi, G.; Pirjol, D.; Rouet, J.L. From chaos to cosmology: Insights gained from 1D gravity. Class. Quantum Gravity 2023, 40, 073001. [Google Scholar] [CrossRef]
- Valageas, P. Thermodynamics and dynamics of a 1d gravitational system. Astron. Astrophys. 2006, 450, 445. [Google Scholar] [CrossRef]
- Koyama, H.; Konishi, T. Emergence of power-law correlation in 1-dimensional self-gravitating system. Phys. Lett. A 2001, 279, 226–230. [Google Scholar] [CrossRef]
- Whelan, N.D.; Goodings, D.A.; Cannizzo, J.K. Two balls in one dimension with gravity. Phys. Rev. A 1990, 42, 742–754. [Google Scholar] [CrossRef] [PubMed]
- Bukta, D.; Karl, G.; Nickel, B.G. The linear baryon. Can. J. Phys. 2000, 78, 449–459. [Google Scholar] [CrossRef]
- Valageas, P. Relaxation of a 1D gravitational system. Phys. Rev. E 2006, 74, 016606. [Google Scholar] [CrossRef] [PubMed]
- Anderson, K.; Villet, C. Computational Study of the Dynamics of an Asymmetric Wedge Billiard. Int. J. Bifurc. Chaos 2021, 31, 2130006. [Google Scholar] [CrossRef]
- Wojtkowski, M.P. A system of one-dimensional balls with gravity. Commun. Math. Phys. 1990, 126, 507–533. [Google Scholar] [CrossRef]
- Miller, B.N.; Youngkins, V.P. Dynamics of a pair of spherical gravitating shells. Chaos 1997, 7, 187–197. [Google Scholar] [CrossRef] [PubMed]
- Gabrielli, A.; Joyce, M.; Sicard, F. One-dimensional gravity in infinite point distributions. Phys. Rev. E 2009, 80, 041108. [Google Scholar] [CrossRef]
- Gabrielli, A.; Joyce, M. Gravitational force in an infinite one-dimensional Poisson distribution. Phys. Rev. E 2010, 81, 021102. [Google Scholar] [CrossRef]
- Manfredi, G.; Rouet, J.L.; Miller, B.; Shiozawa, Y. Cosmology in One Dimension: Vlasov Dynamics. Phys. Rev. E 2016, 93, 042211. [Google Scholar] [CrossRef] [PubMed]
- Teitelboim, C. Gravitation and Hamiltonian Structure in Two Space-Time Dimensions. Phys. Lett. B 1983, 126, 41–45. [Google Scholar] [CrossRef]
- Jackiw, R. Lower Dimensional Gravity. Nucl. Phys. B 1985, 252, 343–356. [Google Scholar] [CrossRef]
- Brown, J.D.; Henneaux, M.; Teitelboim, C. Black Holes in Two Space-time Dimensions. Phys. Rev. D 1986, 33, 319–323. [Google Scholar] [CrossRef] [PubMed]
- Penington, G.; Shenker, S.H.; Stanford, D.; Yang, Z. Replica wormholes and the black hole interior. J. High Energ. Phys. 2022, 03, 205. [Google Scholar] [CrossRef]
- Harvey, J.A.; Strominger, A. Quantum aspects of black holes. arXiv 1993, arXiv:hep-th/9209055. [Google Scholar]
- Mann, R.B.; Ross, S.F. The D —> 2 limit of general relativity. Class. Quant. Grav. 1993, 10, 1405–1408. [Google Scholar] [CrossRef]
- Burnell, F.J.; Mann, R.B.; Ohta, T. Chaos in a relativistic three-body selfgravitating system. Phys. Rev. Lett. 2003, 90, 134101. [Google Scholar] [CrossRef]
- Burnell, F.J.; Malecki, J.J.; Mann, R.B.; Ohta, T. Chaos in an exact relativistic three-body selfgravitating system. Phys. Rev. E 2004, 69, 016214. [Google Scholar] [CrossRef]
- Weinberg, S. Gravitation and Cosmology: Principles and Applications of the General Theory of Relativity; John Wiley and Sons: New York, NY, USA, 1972. [Google Scholar]
- Mann, R.B.; Shiekh, A.; Tarasov, L. Classical and Quantum Properties of Two-dimensional Black Holes. Nucl. Phys. B 1990, 341, 134–154. [Google Scholar] [CrossRef]
- Mann, R.B. Lower dimensional black holes. Gen. Rel. Grav. 1992, 24, 433–449. [Google Scholar] [CrossRef]
- Mann, R.B. Lowest dimensional gravity. In Proceedings of the 4th Canadian Conference on General Relativity and Relativistic Astrophysics, Winnipeg, MB, Canada, 16–18 May 1991; Volume 10. [Google Scholar]
- Sikkema, A.E.; Mann, R.B. Gravitation and Cosmology in Two-dimensions. Class. Quant. Grav. 1991, 8, 219–236. [Google Scholar] [CrossRef]
- Mann, R.B.; Steele, T.G. Thermodynamics and quantum aspects of black holes in (1 + 1)-dimensions. Class. Quant. Grav. 1992, 9, 475–492. [Google Scholar] [CrossRef]
- Mann, R.B.; Morsink, S.M.; Sikkema, A.E.; Steele, T.G. Semiclassical gravity in (1 + 1)-dimensions. Phys. Rev. D 1991, 43, 3948–3957. [Google Scholar] [CrossRef] [PubMed]
- Lemos, J.P.S.; Sa, P.M. Nonsingular constant curvature two-dimensional black hole. Mod. Phys. Lett. A 1994, 9, 771–774. [Google Scholar] [CrossRef]
- Lemos, J.P.S.; Sa, P.M. The Two-dimensional analog of general relativity. Class. Quant. Grav. 1994, 11, L11–L14. [Google Scholar] [CrossRef]
- Verbin, Y. Lower dimensional gravity. Phys. Rev. D 1994, 50, 7318–7322. [Google Scholar] [CrossRef]
- Stoetzel, B. Two-dimensional gravitation and Sine-Gordon solitons. Phys. Rev. D 1995, 52, 2192–2201. [Google Scholar] [CrossRef]
- Creighton, J.D.E.; Mann, R.B. Quasilocal thermodynamics of two-dimensional black holes. Phys. Rev. D 1996, 54, 7476–7482. [Google Scholar] [CrossRef]
- Ivanov, B.V. Electrically induced gravity in two-dimensions. Phys. Lett. A 1996, 210, 255–257. [Google Scholar] [CrossRef]
- Landsberg, P.T.; Mann, R.B. Thermodynamic classifications and dilatonic black holes. Gen. Rel. Grav. 1997, 29, 1269–1281. [Google Scholar] [CrossRef]
- Yan, J.; Qiu, X.M. Sinh-Gordon matter field and a solvable model in two-dimensional gravity. Gen. Rel. Grav. 1998, 30, 1319–1329. [Google Scholar] [CrossRef]
- Moayedi, S.K.; Darabi, F. Families of exact solutions of a 2-D gravity model minimally coupled to electrodynamics. J. Math. Phys. 2001, 42, 1229–1235. [Google Scholar] [CrossRef]
- Yan, J.; Wang, S.J.; Tao, B.Y. A solvable model in two-dimensional gravity coupled to a nonlinear matter field. Commun. Theor. Phys. 2001, 35, 19–21. [Google Scholar]
- Alves, M.; Barcelos-Neto, J.; Novello, M.; Salim, J.M. Time dependent cosmological constant in the Jackiw-Teitelboim cosmology. EPL 2003, 61, 715–720. [Google Scholar] [CrossRef][Green Version]
- Djama, T. 2D(1 + 1) quantum gravity: Gravitational quantum stationary Hamilton–Jacobi equation. arXiv 2004, arXiv:hep-th/0406255. [Google Scholar]
- Boozer, A.D. Nordstrom gravity coupled to point particles in (1 + 1) dimensions. Phys. Rev. D 2010, 81, 064022. [Google Scholar] [CrossRef]
- Boozer, A.D. Nordstrom gravity in (1 + 1) dimensions coupled to matter. Phys. Rev. D 2011, 84, 024035. [Google Scholar] [CrossRef]
- Estrada-Jiménez, S.; Gómez-Díaz, J.R.; López-Ortega, A. Quasinormal modes of a two-dimensional black hole. Gen. Rel. Grav. 2013, 45, 2239–2250. [Google Scholar] [CrossRef][Green Version]
- Laurent, G. Locally Inertial Approximations of Balance Laws Arising in (1 + 1)-Dimensional General Relativity. SIAM J. Appl. Math. 2015, 75, 1301–1328. [Google Scholar] [CrossRef]
- Frassino, A.M.; Mann, R.B.; Mureika, J.R. Lower-Dimensional Black Hole Chemistry. Phys. Rev. D 2015, 92, 124069. [Google Scholar] [CrossRef]
- Takahashi, K.; Kobayashi, T. Generalized 2D dilaton gravity and kinetic gravity braiding. Class. Quant. Grav. 2019, 36, 095003. [Google Scholar] [CrossRef]
- Alonso Izquierdo, A.; García Fuertes, W.; Mateos Guilarte, J. Self-gravitating kinks in two-dimensional pseudo-Riemannian universes. Phys. Rev. D 2020, 101, 036020. [Google Scholar] [CrossRef]
- Ai, W.Y. A note on the novel 4D Einstein–Gauss–Bonnet gravity. Commun. Theor. Phys. 2020, 72, 095402. [Google Scholar] [CrossRef]
- Fernandes, P.G.S.; Carrilho, P.; Clifton, T.; Mulryne, D.J. Derivation of Regularized Field Equations for the Einstein–Gauss–Bonnet Theory in Four Dimensions. Phys. Rev. D 2020, 102, 024025. [Google Scholar] [CrossRef]
- Hennigar, R.A.; Kubizňák, D.; Mann, R.B.; Pollack, C. On taking the D → 4 limit of Gauss–Bonnet gravity: Theory and solutions. JHEP 2020, 07, 027. [Google Scholar] [CrossRef]
- Casadio, R.; Micu, O.; Mureika, J. Compact sources and cosmological horizons in lower dimensional bootstrapped Newtonian gravity. Class. Quant. Grav. 2021, 38, 065020. [Google Scholar] [CrossRef]
- Zhong, Y. Revisit on two-dimensional self-gravitating kinks: Superpotential formalism and linear stability. J. High Energ. Phys. 2021, 04, 118. [Google Scholar] [CrossRef]
- Zhong, Y.; Li, F.Y.; Liu, X.D. K-field kinks in two-dimensional dilaton gravity. Phys. Lett. B 2021, 822, 136716. [Google Scholar] [CrossRef]
- Yan, J. The phonon mass and the Hawking temperature in the two-dimensional acoustic black hole model. Phys. Lett. B 2021, 818, 136359. [Google Scholar] [CrossRef]
- Gera, S.; Sengupta, S. Two-dimensional gravity from vanishing metrical dimensions. Phys. Rev. D 2021, 104, 124050. [Google Scholar] [CrossRef]
- Zhong, Y. Normal modes for two-dimensional gravitating kinks. Phys. Lett. B 2022, 827, 136947. [Google Scholar] [CrossRef]
- Lima, F.C.E.; Almeida, C.A.S. Aspects of Kink-Like Structures in 2D Dilaton Gravity. Fortsch. Phys. 2023, 71, 2300051. [Google Scholar] [CrossRef]
- Feng, J.; Zhong, Y. Scalar perturbation of gravitating double-kink solutions. EPL 2022, 137, 49001. [Google Scholar] [CrossRef]
- Andrade, I.; Bazeia, D.; Lobão, A.S., Jr.; Menezes, R. Generalized Jackiw-Teitelboim gravity in presence of Block brane-like models*. Chin. Phys. C 2022, 46, 125102. [Google Scholar] [CrossRef]
- Zhong, Y.; Guo, H.; Liu, Y.X. Kink solutions in generalized 2D dilaton gravity. Phys. Lett. B 2024, 849, 138471. [Google Scholar] [CrossRef]
- Christensen, D.; Mann, R.B. The Causal structure of two-dimensional space-times. Class. Quant. Grav. 1992, 9, 1769–1786. [Google Scholar] [CrossRef]
- Chan, K.C.K.; Mann, R.B. Cosmological models in two space-time dimensions. Class. Quant. Grav. 1993, 10, 913–930. [Google Scholar] [CrossRef]
- Grumiller, D.; Kummer, W.; Vassilevich, D.V. Dilaton gravity in two-dimensions. Phys. Rept. 2002, 369, 327–430. [Google Scholar] [CrossRef]
- Morsink, S.M.; Mann, R.B. Black hole radiation of Dirac particles in (1 + 1)-dimensions. Class. Quant. Grav. 1991, 8, 2257–2268. [Google Scholar] [CrossRef]
- Mann, R.B. Quantum evaporation of Liouville black holes. In Proceedings of the Cornelius Lanczos Centenary Conference; Brown, J.D., Chu, M.T., Ellison, D.C., Plemmons, R.J., Eds.; S.I.A.M. Press: Philadelphia, PA, USA, 1994; pp. 545–547. [Google Scholar]
- Mann, R.B. Liouville black holes. Nucl. Phys. B 1994, 418, 231–256. [Google Scholar] [CrossRef][Green Version]
- Klosch, T.; Strobl, T. Classical and quantum gravity in (1 + 1)-Dimensions. Part 1: A Unifying approach. Class. Quant. Grav. 1996, 13, 965–984, Erratum in Class. Quant. Grav. 1997, 14, 825. [Google Scholar] [CrossRef]
- Darabi, F.; Moayedi, S.K.; Ahmadi, A.R. Exact solutions of Dirac equation on (1 + 1)-dimensional spacetime coupled to a static scalar field. Int. J. Theor. Phys. 2010, 49, 1232–1235. [Google Scholar] [CrossRef][Green Version]
- Farrugia, P.S.; Mann, R.B.; Scott, T.C. N-body Gravity and the Schroedinger Equation. Class. Quant. Grav. 2007, 24, 4647–4660. [Google Scholar] [CrossRef][Green Version]
- Mann, R.B.; Mureika, J.R. (1 + 1)-Dimensional Entropic Gravity. Phys. Lett. B 2011, 703, 167–171. [Google Scholar] [CrossRef]
- Mureika, J.R.; Nicolini, P. Aspects of noncommutative (1 + 1)-dimensional black holes. Phys. Rev. D 2011, 84, 044020. [Google Scholar] [CrossRef]
- Bilal, K.; El Boukili, A.; Nach, M.; Sedra, M.B. Liouville Black Hole In A Noncommutative Space. arXiv 2011, arXiv:1109.3206. [Google Scholar]
- Mureika, J.; Nicolini, P. Self-completeness and spontaneous dimensional reduction. Eur. Phys. J. Plus 2013, 128, 78. [Google Scholar] [CrossRef]
- Cruz, M.; Gonzalez-Espinoza, M.; Saavedra, J.; Vargas-Arancibia, D. Scalar perturbations of two-dimensional Horava–Lifshitz black holes. Eur. Phys. J. C 2016, 76, 75. [Google Scholar] [CrossRef][Green Version]
- Pedernales, J.S.; Beau, M.; Pittman, S.M.; Egusquiza, I.L.; Lamata, L.; Solano, E.; del Campo, A. Dirac Equation in (1+1)-Dimensional Curved Spacetime and the Multiphoton Quantum Rabi Model. Phys. Rev. Lett. 2018, 120, 160403. [Google Scholar] [CrossRef]
- Casadio, R.; Giusti, A.; Mureika, J. Lower dimensional corpuscular gravity and the end of black hole evaporation. Mod. Phys. Lett. A 2019, 34, 1950174. [Google Scholar] [CrossRef]
- Collas, P.; Klein, D. The Dirac Equation in Curved Spacetime: A Guide for Calculations; SpringerBriefs in Physics; Springer: Cham, Switzerland, 2019. [Google Scholar] [CrossRef]
- Ghosh, S. Duality Between Dirac Fermions in Curved Spacetime and Optical solitons in Non-Linear Schrodinger Model: Magic of 1+1-Dimensional Bosonization. Eur. Phys. J. C 2019, 79, 980. [Google Scholar] [CrossRef]
- Yang, R.Q.; Liu, H.; Zhu, S.; Luo, L.; Cai, R.G. Simulating quantum field theory in curved spacetime with quantum many-body systems. Phys. Rev. Res. 2020, 2, 023107. [Google Scholar] [CrossRef]
- Deger, A.; Horner, M.D.; Pachos, J.K. AdS/CFT correspondence with a three-dimensional black hole simulator. Phys. Rev. B 2023, 108, 155124. [Google Scholar] [CrossRef]
- Knutt-Wehlau, M.E.; Mann, R.B. Supergravity from a massive superparticle and the simplest super black hole. Nucl. Phys. B 1998, 514, 355–378. [Google Scholar] [CrossRef][Green Version]
- Knutt-Wehlau, M.E.; Mann, R.B. Super black hole from cosmological supergravity with a massive superparticle. Phys. Lett. B 1998, 435, 25–30. [Google Scholar] [CrossRef][Green Version]
- Knutt-Wehlau, M.E.; Mann, R.B. Cosmological supergravity from a massive superparticle and supercosmological black holes. Class. Quant. Grav. 1999, 16, 937–952. [Google Scholar] [CrossRef]
- Kamnitzer, J.; Mann, R.B. SuperLiouville black holes. Nucl. Phys. B 2001, 609, 429–441. [Google Scholar] [CrossRef]
- Chen, Q.; Chu, Y.; Cai, J. Simulating superluminal propagation of Dirac particles using trapped ions. Phys. Rev. A 2022, 105, 042609. [Google Scholar] [CrossRef]
- Shi, Y.H.; Yang, P.Q.; Xiang, Z.; Ge, Z.Y.; Li, H.; Wang, Y.Y.; Huang, K.; Tian, Y.; Song, X.; Zheng, D.; et al. Quantum simulation of Hawking radiation and curved spacetime with a superconducting on-chip black hole. Nat. Commun. 2023, 14, 3263. [Google Scholar] [CrossRef]
- Deser, S.; Arnowitt, R.; Misner, C.W. Consistency of Canonical Reduction of General Relativity. J. Math. Phys. 1960, 1, 434. [Google Scholar] [CrossRef]
- Arnowitt, R.L.; Deser, S.; Misner, C.W. Canonical variables for general relativity. Phys. Rev. 1960, 117, 1595–1602. [Google Scholar] [CrossRef]
- Arnowitt, R.L.; Deser, S.; Misner, C.W. The Dynamics of general relativity. Gen. Rel. Grav. 2008, 40, 1997–2027. [Google Scholar] [CrossRef]
- Ohta, T.; Mann, R.B. Canonical reduction of two-dimensional gravity for particle dynamics. Class. Quant. Grav. 1996, 13, 2585–2602. [Google Scholar] [CrossRef]
- Ohta, T.; Okamura, H.; Kimura, T.; Hiida, K. Coordinate Condition and Higher Order Gravitational Potential in Canonical Formalism. Prog. Theor. Phys. 1974, 51, 1598. [Google Scholar] [CrossRef][Green Version]
- Ohta, T.; Kimura, T. The Theory of Classical and Quantum Gravity (ch. 6); McGraw-Hill: New York, NY, USA, 1989; p. ch. 6. (In Japanese) [Google Scholar]
- Mann, R.B.; Potvin, G.; Raiteri, M. Energy for N body motion in two-dimensional gravity. Class. Quant. Grav. 2000, 17, 4941–4958. [Google Scholar] [CrossRef][Green Version]
- Mann, R.B.; Robbins, D.; Ohta, T. Exact relativistic two-body motion in lineal gravity. Phys. Rev. Lett. 1999, 82, 3738–3741. [Google Scholar] [CrossRef]
- Mann, R.B.; Robbins, D.; Ohta, T. Exact solutions of relativistic two-body motion in lineal gravity. Phys. Rev. D 1999, 60, 104048. [Google Scholar] [CrossRef]
- Mann, R.B.; Robbins, D.; Ohta, T.; Trott, M.R. Exact solutions to the motion of two charged particles in lineal gravity. Nucl. Phys. B 2000, 590, 367–426. [Google Scholar] [CrossRef][Green Version]
- Damour, T. The problem of motion in newtonian and einsteinian gravity. In Proceedings of the 300 Years of Gravity: A Conference to Mark the 300th Anniversary of the Publication of Newton’s Principia, Cambridge, UK, 29 June–4 July 1987; Volume 6. [Google Scholar]
- Mann, R.B.; Ohta, T. Exact solution for the metric and the motion of two bodies in (1 + 1)-dimensional gravity. Phys. Rev. D 1997, 55, 4723–4747. [Google Scholar] [CrossRef]
- Mann, R.B.; Ohta, T. Exact solution for relativistic two-body motion in dilaton gravity. Class. Quant. Grav. 1997, 14, 1259–1266. [Google Scholar] [CrossRef]
- Mann, R.B.; Ohta, T. Exact charged two-body motion and the static balance condition in lineal gravity. Class. Quant. Grav. 2000, 17, 4059. [Google Scholar] [CrossRef]
- Aurilia, A.; Kissack, R.S.; Mann, R.B.; Spallucci, E. Relativistic Bubble Dynamics: From Cosmic Inflation to Hadronic Bags. Phys. Rev. D 1987, 35, 2961. [Google Scholar] [CrossRef]
- Corless, R.M.; Gonnet, G.H.; Hare, D.E.G.; Jeffrey, D.J.; Knuth, D.E. On the Lambert W function 1996. Adv. Comput. Math. 1996, 5, 329–359. [Google Scholar] [CrossRef]
- Majumdar, S.D. A Class of Exact Solutions of Einstein’s Field Equations. Phys. Rev. 1947, 72, 390–398. [Google Scholar] [CrossRef]
- Papaetrou, A. A Static solution of the equations of the gravitational field for an arbitrary charge distribution. Proc. Roy. Ir. Acad. A 1947, 51, 191–204. [Google Scholar]
- Gautreau, R.; Hoffmann, R.; Armenti, A. Static multiparticle systems in general relativity. Nuovo C. 7B 1972, 7, 71–98. [Google Scholar] [CrossRef]
- Milner, V.; Hanssen, J.L.; Campbell, W.C.; Raizen, M.G. Optical Billiards for Atoms. Phys. Rev. Lett. 2001, 86, 1514–1517. [Google Scholar] [CrossRef] [PubMed]
- Malecki, J.J.; Mann, R.B. Three body dynamics in a (1 + 1)-dimensional relativistic selfgravitating system. Phys. Rev. E 2004, 69, 066208. [Google Scholar] [CrossRef]
- Koop, M.J.; Mann, R.B.; Bachmann, S. Chaos in a 3-body Self-Gravitating Cosmological Spacetime. Phys. Rev. D 2007, 76, 104051. [Google Scholar] [CrossRef]
- Koop, M.J.; Mann, R.B.; Rohanizadegan, M. Chaotic behavior in a charged three-body self-gravitating system. J. Math. Phys. 2009, 50, 082703. [Google Scholar] [CrossRef]
- Kolmogorov, A. On conservation of conditionally periodic motions for a small change in Hamilton’s function. Dokl. Akad. Nauk. SSSR 1954, 98, 525. [Google Scholar]
- Arnol’d, V.I.V.I.; Avez, A.A. Ergodic Problems of Classical Mechanics; Arnold, V.I., Avez, A., Eds.; The Mathematical Physics Monograph Series; Benjamin: New York, NY, USA, 1968. [Google Scholar]
- Arnold, V.I. Small Denominators and Problems of Stability of Motion in Classical and Celestial Mechanics. Russ. Math. Surv. 1963, 18, 85. [Google Scholar] [CrossRef]
- Moser, J. On Invariant Curves of Area-Preserving Mappings of an Annulus. Nachr. Akad. Wiss. Goettingen Math. Phys. 1962, K1, 1. [Google Scholar]
- Reichl, L.E.; Zheng, W.M. Nonlinear Resonance and Chaos in Conservative Systems. In Directions in Chaos—Volume 1; World Scientific Publishing Co Pte Ltd.: Hackensack, NJ, USA, 1987; pp. 17–90. [Google Scholar] [CrossRef]
- Laurtizen, A.; Gustainis, P.; Mann, R.B. The 4-Body Problem in a (1 + 1)-Dimensional Self-Gravitating System. arXiv 2013, arXiv:1306.3594. [Google Scholar] [CrossRef]
- Birman, J.S. Recent Developments in Braid and Link Theory. In Mathematical Conversations: Selections from The Mathematical Intelligencer; Springer: New York, NY, USA, 2001; pp. 381–392. [Google Scholar] [CrossRef]
- Mann, R.B.; Chak, P. Statistical mechanics of relativistic one-dimensional selfgravitating systems. Phys. Rev. E 2002, 65, 026128. [Google Scholar] [CrossRef] [PubMed]
- Mann, R.B. Particles on a circle in canonical lineal gravity. Class. Quant. Grav. 2001, 18, 3427–3462. [Google Scholar] [CrossRef]
- Kerner, R.; Mann, R.B. Dynamical N body equilibrium in circular dilaton gravity. Class. Quant. Grav. 2003, 20, L133–L138. [Google Scholar] [CrossRef]
- Kerner, R.; Mann, R.B. Dynamical charged N-body equilibrium in circular dilaton gravity. Class. Quant. Grav. 2004, 21, 5789–5818. [Google Scholar] [CrossRef][Green Version]
- Moncrief, V. Reduction of the Einstein equations in (2+1)-dimensions to a Hamiltonian system over Teichmuller space. J. Math. Phys. 1989, 30, 2907–2914. [Google Scholar] [CrossRef]
- Bellini, A.; Valtancoli, P. Exact quasistatic particle scattering in (2+1) gravity. Phys. Lett. B 1995, 348, 44–50. [Google Scholar] [CrossRef]
- Bellini, A.; Ciafaloni, M.; Valtancoli, P. Solving the n body problem in (2+1) gravity. Nucl. Phys. B 1996, 462, 453–492. [Google Scholar] [CrossRef][Green Version]
- Yale, A.; Mann, R.B.; Ohta, T. Analysis of Two-Particle Systems in 2 + 1 Gravity Through Hamiltonian Dynamics. Class. Quant. Grav. 2010, 27, 245005. [Google Scholar] [CrossRef]
- Ciafaloni, M.; Munier, S. Hamiltonian solutions of the 3-body problem in (2+1)-gravity. Class. Quant. Grav. 2011, 28, 195018. [Google Scholar] [CrossRef]
- Matschull, H.J. Black hole creation in (2+1)-dimensions. Class. Quant. Grav. 1999, 16, 1069–1095. [Google Scholar] [CrossRef][Green Version]
- Mann, R.B.; Young, M.B. Perturbative quantum gravity coupled to particles in (1 + 1)-dimensions. Class. Quant. Grav. 2007, 24, 951–964. [Google Scholar] [CrossRef]
- Nesvizhevsky, V.V.; Petukhov, A.K.; Börner, H.G.; Baranova, T.A.; Gagarski, A.M.; Petrov, G.A.; Protasov, K.V.; Voronin, A.Y.; Baeßler, S.; Abele, H.; et al. Study of the neutron quantum states in the gravity field. Eur. Phys. J. C 2005, 40, 479–491. [Google Scholar] [CrossRef]


























































Disclaimer/Publisher’s Note: The statements, opinions and data contained in all publications are solely those of the individual author(s) and contributor(s) and not of MDPI and/or the editor(s). MDPI and/or the editor(s) disclaim responsibility for any injury to people or property resulting from any ideas, methods, instructions or products referred to in the content. |
© 2024 by the author. Licensee MDPI, Basel, Switzerland. This article is an open access article distributed under the terms and conditions of the Creative Commons Attribution (CC BY) license (https://creativecommons.org/licenses/by/4.0/).
Share and Cite
Mann, R.B. One-Dimensional Relativistic Self-Gravitating Systems. Entropy 2024, 26, 612. https://doi.org/10.3390/e26070612
Mann RB. One-Dimensional Relativistic Self-Gravitating Systems. Entropy. 2024; 26(7):612. https://doi.org/10.3390/e26070612
Chicago/Turabian StyleMann, Robert B. 2024. "One-Dimensional Relativistic Self-Gravitating Systems" Entropy 26, no. 7: 612. https://doi.org/10.3390/e26070612
APA StyleMann, R. B. (2024). One-Dimensional Relativistic Self-Gravitating Systems. Entropy, 26(7), 612. https://doi.org/10.3390/e26070612

