The Intricacies of Sprott-B System with Fractional-Order Derivatives: Dynamical Analysis, Synchronization, and Circuit Implementation
Abstract
:1. Introduction
2. Model
3. Results
3.1. Stability Analysis
3.2. Dynamical Analysis
3.3. Synchronization
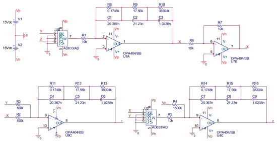
3.4. Circuit Implementation
4. Conclusions
Author Contributions
Funding
Institutional Review Board Statement
Data Availability Statement
Conflicts of Interest
References
- Sprott, J.C. Elegant Chaos: Algebraically Simple Chaotic Flows; World Scientific: Singapore, 2010. [Google Scholar]
- Shukla, J. Predictability in the midst of chaos: A scientific basis for climate forecasting. Science 1998, 282, 728–731. [Google Scholar] [CrossRef]
- Dumitrescu, C. Contributions to modeling the behavior of chaotic systems with applicability in economic systems. Intern. Audit. Risk Manag. 2019, 56, 98–107. [Google Scholar]
- Wilder, J. Effect of initial condition sensitivity and chaotic transients on predicting future outbreaks of gypsy moths. Ecol. Modell. 2001, 136, 49–66. [Google Scholar] [CrossRef]
- Hsieh, D.A. Chaos and nonlinear dynamics: Application to financial markets. J. Financ. 1991, 46, 1839–1877. [Google Scholar] [CrossRef]
- Buizza, R. Chaos and weather prediction-A review of recent advances in Numerical Weather Prediction: Ensemble forecasting and adaptive observation targeting. Il Nuovo C. C 2001, 24, 273–302. [Google Scholar]
- Amigo, J.; Kocarev, L.; Szczepanski, J. Theory and practice of chaotic cryptography. Phys. Lett. A 2007, 366, 211–216. [Google Scholar] [CrossRef]
- Volos, C.; Akgul, A.; Pham, V.-T.; Stouboulos, I.; Kyprianidis, I. A simple chaotic circuit with a hyperbolic sine function and its use in a sound encryption scheme. Nonlinear Dyn. 2017, 89, 1047–1061. [Google Scholar] [CrossRef]
- Wu, H.; Zhang, Y.; Bao, H.; Zhang, Z.; Chen, M.; Xu, Q. Initial-offset boosted dynamics in memristor-sine-modulation-based system and its image encryption application. AEU-Int. J. Electron. Commun. 2022, 157, 154440. [Google Scholar] [CrossRef]
- Ma, X.; Wang, C. Hyper-chaotic image encryption system based on N+ 2 ring Joseph algorithm and reversible cellular automata. Multimed. Tools Appl. 2023, 1–26. [Google Scholar] [CrossRef]
- Ma, X.; Wang, C.; Qiu, W.; Yu, F. A fast hyperchaotic image encryption scheme. Int. J. Bifurc. Chaos 2023, 33, 2350061. [Google Scholar] [CrossRef]
- Sprott, J.C. Simple chaotic systems and circuits. Am. J. Phys. 2000, 68, 758–763. [Google Scholar] [CrossRef]
- Lin, H.; Wang, C.; Sun, Y. A Universal Variable Extension Method for Designing Multiscroll/Wing Chaotic Systems. IEEE Trans. Indust. Electron. 2023, 68, 12708–12719. [Google Scholar] [CrossRef]
- Yu, F.; Zhang, W.; Xiao, X.; Yao, W.; Cai, S.; Zhang, J.; Wang, C.; Li, Y. Dynamic analysis and FPGA implementation of a new, simple 5D memristive hyperchaotic Sprott-C system. Mathematics 2023, 11, 701. [Google Scholar] [CrossRef]
- Lin, H.; Wang, C.; Du, S.; Yao, W.; Sun, Y. A family of memristive multibutterfly chaotic systems with multidirectional initial-based offset boosting. Chaos Solitons Fractals 2023, 172, 113518. [Google Scholar] [CrossRef]
- Fiori, S.; Di Filippo, R. An improved chaotic optimization algorithm applied to a DC electrical motor modeling. Entropy 2017, 19, 665. [Google Scholar] [CrossRef]
- Sabatier, J.; Agrawal, O.P.; Machado, J.T. Advances in Fractional Calculus; Springer: Berlin/Heidelberg, Germany, 2007; Volume 4. [Google Scholar]
- Khennaoui, A.-A.; Ouannas, A.; Bendoukha, S.; Grassi, G.; Lozi, R.P.; Pham, V.-T. On fractional–order discrete–time systems: Chaos, stabilization and synchronization. Chaos Solitons Fractals 2019, 119, 150–162. [Google Scholar] [CrossRef]
- Kumar, D.; Baleanu, D. Fractional Calculus and Its Applications in Physics; Frontiers Media SA: Lausanne, Switzerland, 2019; Volume 7, p. 81. [Google Scholar]
- Gutierrez, R.E.; Rosário, J.M.; Tenreiro Machado, J. Fractional order calculus: Basic concepts and engineering applications. Math. Prob. Engin. 2010, 2010, 375858. [Google Scholar] [CrossRef]
- Zhang, L.; Sun, K.; He, S.; Wang, H.; Xu, Y. Solution and dynamics of a fractional-order 5-D hyperchaotic system with four wings. Euro. Phys. J. Plus 2017, 132, 31. [Google Scholar] [CrossRef]
- Gu, S.; He, S.; Wang, H.; Du, B. Analysis of three types of initial offset-boosting behavior for a new fractional-order dynamical system. Chaos Solitons Fractals 2021, 143, 110613. [Google Scholar] [CrossRef]
- Birs, I.; Muresan, C.; Nascu, I.; Ionescu, C. A survey of recent advances in fractional order control for time delay systems. IEEE Access 2019, 7, 30951–30965. [Google Scholar] [CrossRef]
- Azar, A.T.; Vaidyanathan, S.; Ouannas, A. Fractional Order Control and Synchronization of Chaotic Systems; Springer: Berlin/Heidelberg, Germany, 2017; Volume 688. [Google Scholar]
- Yan, B.; Parastesh, F.; He, S.; Rajagopal, K.; Jafari, S.; Perc, M. Interlayer and intralayer synchronization in multiplex fractional-order neuronal networks. Fractals 2022, 30, 2240194. [Google Scholar] [CrossRef]
- Zhao, J.; Wang, S.; Chang, Y.; Li, X. A novel image encryption scheme based on an improper fractional-order chaotic system. Nonlinear Dyn. 2015, 80, 1721–1729. [Google Scholar] [CrossRef]
- Yao, Z.; Sun, K.; He, S. Firing patterns in a fractional-order FithzHugh–Nagumo neuron model. Nonlinear Dyn. 2022, 110, 1807–1822. [Google Scholar] [CrossRef]
- Rajagopal, K.; Karthikeyan, A.; Jafari, S.; Parastesh, F.; Volos, C.; Hussain, I. Wave propagation and spiral wave formation in a Hindmarsh–Rose neuron model with fractional-order threshold memristor synaps. Int. J. Mod. Phys. B 2020, 34, 2050157. [Google Scholar] [CrossRef]
- Nosrati, K.; Shafiee, M. Fractional-order singular logistic map: Stability, bifurcation and chaos analysis. Chaos Solitons Fractals 2018, 115, 224–238. [Google Scholar] [CrossRef]
- Nosrati, K.; Belikov, J.; Tepljakov, A.; Petlenkov, E. Image Encryption Using Fractional Singular Chaotic Systems: An Extended Kalman Filtering Approach. In Proceedings of the 2022 International Conference on Electrical, Computer and Energy Technologies (ICECET), Prague, Czech Republic, 20–22 July 2022; pp. 1–6. [Google Scholar]
- Nosrati, K.; Belikov, J.; Tepljakov, A.; Petlenkov, E. Extended fractional singular kalman filter. Appl. Math. Comput. 2023, 448, 127950. [Google Scholar] [CrossRef]
- Wei, Y.-Q.; Liu, D.-Y.; Boutat, D.; Chen, Y.-M. An improved pseudo-state estimator for a class of commensurate fractional order linear systems based on fractional order modulating functions. Syst. Control Lett. 2018, 118, 29–34. [Google Scholar] [CrossRef]
- Sprott, J.C.; Thio, W.J.-C. Elegant Circuits: Simple Chaotic Oscillators; World Scientific: Singapore, 2022. [Google Scholar]
- Petrzela, J. Chaos in analog electronic circuits: Comprehensive review, solved problems, open topics and small example. Mathematics 2022, 10, 4108. [Google Scholar] [CrossRef]
- Bao, B.; Xu, L.; Wang, N.; Bao, H.; Xu, Q.; Chen, M. Third-order RLCM-four-elements-based chaotic circuit and its coexisting bubbles. AEU-Int. J. Electron. Commun. 2018, 94, 26–35. [Google Scholar] [CrossRef]
- Bao, B.; Wang, N.; Chen, M.; Xu, Q.; Wang, J. Inductor-free simplified Chua’s circuit only using two-op-amp-based realization. Nonlinear Dyn. 2016, 84, 511–525. [Google Scholar] [CrossRef]
- Ogorzalek, M.J. Chaos and Complexity in Nonlinear Electronic Circuits; World Scientific: Singapore, 1997; Volume 22. [Google Scholar]
- Gokyildirim, A. Circuit Realization of the Fractional-Order Sprott K Chaotic System with Standard Components. Fractal Fract. 2023, 7, 470. [Google Scholar] [CrossRef]
- Ahmad, W.M.; Sprott, J.C. Chaos in fractional-order autonomous nonlinear systems. Chaos Solitons Fractals 2003, 16, 339–351. [Google Scholar] [CrossRef]
- Sprott, J.C. Some simple chaotic flows. Phys. Rev. E 1994, 50, R647. [Google Scholar] [CrossRef]
- Diethelm, K.; Freed, A.D. The FracPECE subroutine for the numerical solution of differential equations of fractional order. Forsch. Und Wiss. Rechn. 1998, 1999, 57–71. [Google Scholar]
- Petrzela, J. Fractional-order chaotic memory with wideband constant phase elements. Entropy 2020, 22, 422. [Google Scholar] [CrossRef] [PubMed]
- Sene, N. Study of a fractional-order chaotic system represented by the Caputo operator. Complexity 2021, 2021, 5534872. [Google Scholar] [CrossRef]












Disclaimer/Publisher’s Note: The statements, opinions and data contained in all publications are solely those of the individual author(s) and contributor(s) and not of MDPI and/or the editor(s). MDPI and/or the editor(s) disclaim responsibility for any injury to people or property resulting from any ideas, methods, instructions or products referred to in the content. |
© 2023 by the authors. Licensee MDPI, Basel, Switzerland. This article is an open access article distributed under the terms and conditions of the Creative Commons Attribution (CC BY) license (https://creativecommons.org/licenses/by/4.0/).
Share and Cite
Lu, R.; Alexander, P.; Natiq, H.; Karthikeyan, A.; Jafari, S.; Petrzela, J. The Intricacies of Sprott-B System with Fractional-Order Derivatives: Dynamical Analysis, Synchronization, and Circuit Implementation. Entropy 2023, 25, 1352. https://doi.org/10.3390/e25091352
Lu R, Alexander P, Natiq H, Karthikeyan A, Jafari S, Petrzela J. The Intricacies of Sprott-B System with Fractional-Order Derivatives: Dynamical Analysis, Synchronization, and Circuit Implementation. Entropy. 2023; 25(9):1352. https://doi.org/10.3390/e25091352
Chicago/Turabian StyleLu, Rending, Prasina Alexander, Hayder Natiq, Anitha Karthikeyan, Sajad Jafari, and Jiri Petrzela. 2023. "The Intricacies of Sprott-B System with Fractional-Order Derivatives: Dynamical Analysis, Synchronization, and Circuit Implementation" Entropy 25, no. 9: 1352. https://doi.org/10.3390/e25091352
APA StyleLu, R., Alexander, P., Natiq, H., Karthikeyan, A., Jafari, S., & Petrzela, J. (2023). The Intricacies of Sprott-B System with Fractional-Order Derivatives: Dynamical Analysis, Synchronization, and Circuit Implementation. Entropy, 25(9), 1352. https://doi.org/10.3390/e25091352

